- inelastic_modelsThe material objects to use to calculate stress and inelastic strains. Note: specify creep models first and plasticity models second.
C++ Type:std::vector<MaterialName>
Controllable:No
Description:The material objects to use to calculate stress and inelastic strains. Note: specify creep models first and plasticity models second.
Compute Multiple Inelastic Stress
Compute state (stress and internal parameters such as plastic strains and internal parameters) using an iterative process. Combinations of creep models and plastic models may be used.
Description
ComputeMultipleInelasticStress computes the stress, the consistent tangent operator (or an approximation), and a decomposition of the strain into elastic and inelastic components for a series of different inelastic material models (e.g. creep and plasticity) which inherit from StressUpdateBase. By default finite strains are assumed. The elastic strain is calculated by subtracting the computed inelastic strain increment tensor from the mechanical strain increment tensor. (1) Mechanical strain, , is considered to be the sum of the elastic and inelastic (e.g. plastic and creep) strains.
This class uses the finite incremental strain formulation as a default. Users may elect to use a small incremental strain formulation and set perform_finite_strain_rotations = false if the simulation will only ever use small strains. This class is not intended for use with a total small linearize strain formulation.
ComputeMultipleInelasticStress is designed to be used in conjunction with a separate model or set of models that computes the inelastic strain for a given stress state. These inelastic models must derive from the StressUpdateBase class. The Solid Mechanics module contains a wide variety of such models, including
MultiParameterPlasticityStressUpdate
StressUpdate Material ModelsAll of the inelastic material models that are compatible with ComputeMultipleInelasticStress follow the nomenclature convention of StressUpdate as a suffix to the class name.
ComputeMultipleInelasticStress can accommodate as few as zero inelastic models (in which case the algorithm from ComputeFiniteStrainElasticStress is applied) to as many inelastic material models as is required by the physics. If more than one inelastic material model is supplied to ComputeMultipleInelasticStress, it is recommended that all of the inelastic models inherit from the same base class.
Multiple Inelastic Models

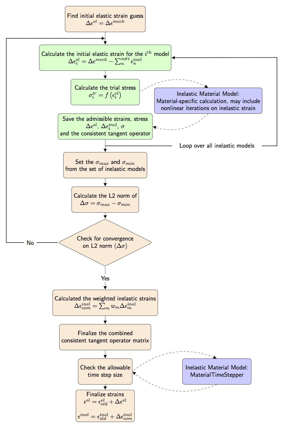
Figure 1: The ComputeMultipleInelasticStress algorithm for calculating the strains and stresses for multiple inelastic material models.
The algorithm used to compute the stress for multiple inelastic models is shown in Figure 1.
When multiple inelastic models are given, ComputeMultipleInelasticStress iterates over the specified inelastic models until the change in stress is within a user-specified tolerance.
Inner Iteration over Inelastic Models
The inner iteration over the multiple inelastic material models is shown in the green components in Figure 1.
When each inelastic model is evaluated, a trial stress is computed using the current elastic strain, which is the total mechanical strain minus the current summation of inelastic strain for all inelastic models. This trial stress can be expressed as (2) where is the elasticity tensor for the material.
The inelastic material model, represented by the blue element Figure 1, is then called. The inelastic material model calculates the inelastic strain increment necessary to produce an admissible stress, as a function of the trial stress. The total inelastic strain increment is updated for each model's contribution. The details of this calculation vary by model and can include the effects of plasticity or creep.
The elastic and inelastic strain increments, stress, and, optionally, the consistent tangent operator are returned to ComputeMultipleInelasticStress from the inelastic material model.
Outer Iteration over Stress Difference
After each inelastic model is called to compute an update to the stress tensor, the minimum and maximum values of each component of the stress tensor, over the course of those iterations, are stored to two tensors denoted as and , respectively. An norm of the difference of these two tensors is then computed as (3) The norm of the stress difference is compared to the absolute and relative tolerances to determine if the solution from the combined inelastic material models is converged (4) where is the norm from the very first outer iteration over all of the inelastic material models. The solution will not converge if the outer iteration loop, shown in the top half of Figure 1, exceeds the maximum number of iterations set by the user.
Finalize Strains and the Jacobian Multiplier
Once convergence on the stress is obtained, the calculation of the inelastic strains is finalized by applying a weighting factor, as shown in Figure 1. This weighting factor has a default value of unity.
Jacobian Multiplier and the Consistent Tangent Operator
The Jacobian multiplier, which is used in the StressDivergenceTensors kernel to condition the Jacobian calculation, must be calculated from the combination of all the different inelastic material models. There are three options used to calculate the combined Jacobian multiplier: Elastic, Partial, and Nonlinear, which are set by the individual elastic material models. (5) where is the Jacobian multiplier, is the elasticity tensor, is the Rank-4 identity tensor, and is the consistent tangent operator.
The consistent tangent operator, defined in Eq. (6) provides the information on how the stress changes with respect to changes in the displacement variables. (6) where is an arbitrary change in the total strain (which occurs because the displacements are changed) and is the resulting change in the stress. In a purely elastic situation (the elasticity tensor), but the inelastic mapping of changes in the stress as a result of changes in the displacement variables is more complicated. In a plastic material model, the proposed values of displacements for the current time step were used to calculate a trial inadmissible stress, , Eq. (2), that was brought back to the yield surface through a radial return algorithm. A slight change in the proposed displacement variables will produce a slightly different trial stress and so on. Other inelastic material models follow a similar pattern.
The user can chose to force all of the inelastic material models to use the elasticity tensor as the consistent tangent operator by setting tangent_operator = elastic. This setting will reduce the computational load of the inelastic material models but may hamper the convergence of the simulation. By default, the inelastic material models are allowed to compute the consistent tangent operator implemented in each individual inelastic model with the tangent_operator = nonlinear option.
Material Time Step Size Limitations
Prior to calculating the final strain values, the algorithm checks the size of the current time step against any limitations on the size of the time step as optionally defined by the inelastic material models. As described in the Material Time Step Limiter section, the time step size involves a post processor to ensure that the current time step size is reasonable for each of the inelastic material models used in the simulation.
At the end of the algorithm, the final value of the elastic and inelastic strain tensors are calculated as shown in the last element of Figure 1.
Single Inelastic Model
ComputeMultipleInelasticStress can also be used to calculate the inelastic strain and the stress when only a single inelastic material model is provided.

Figure 2: The optimized algorithm for calculating the strains and stress in the case when only a single inelastic material model is specified.
The algorithm, shown in Figure 2, used for a single inelastic material model is an optimized version of the multiple materials algorithm. With no need to iterate over multiple inelastic models, both the inner and outer iterations from Figure 1 are removed from the algorithm in Figure 2.
The initial elastic strain increment guess is assumed to be the initial mechanical strain increment, and the trial stress for the single inelastic model is calculated from that elastic strain increment as in Eq. (2). These stress and strain values are passed directly to the inelastic material model.
The material model computes the admissible stress and strain states, as indicated by the blue element in Figure 2. An optional consistent tangent operator matrix is also returned by the inelastic material model. As in the multiple inelastic models algorithm, the user may force the use of the Elastic option by setting tangent_operator = elastic. By default, the inelastic material model is allowed to compute the consistent tangent operator implemented in each individual inelastic model with the tangent_operator = nonlinear option.
The consistent tangent operator is then used to find the Jacobian multiplier with (7) where is the Jacobian multiplier, is the elasticity tensor, is the Rank-4 identity tensor, and is the consistent tangent operator, as discussed in the multiple inelastic material models section.
The maximum size of the allowable time step is then optionally calculated by the inelastic material model, as described in the section below on the Material Time Step Limiter. At the conclusion of the algorithm, the value of the elastic and inelastic strain states are updated as shown in Figure 2.
Cycle Through One Inelastic Model per Time Step
ComputeMultipleInelasticStress also includes an option to run a series of inelastic models in a rotating fashion such that only a single inelastic model is run on a timestep. This option uses the same algorithm as in Figure 2 to determine the strains and stress value based on the rotated single inelastic model. A separate method is then employed to propagate the strain and stress values to the other inelastic material models for storage as old material property values.
Other Calculations Performed by StressUpdate Materials
The ComputeMultipleInelasticStress material relies on two helper calculations to aid the simulation in converging. These helper computations are defined within the specific inelastic models, and only a brief overview is given here. These methods are represented within the blue inelastic material model boxes in Figure 1 and Figure 2. For specific details of the implementations, see the documentation pages for the individual inelastic StressUpdate materials.
The first helper computation, the consistent tangent operator, is an optional feature which is implemented for only certain inelastic stress material models, and the material time step limiter is implemented in the models which use the Radial Return Stress Update algorithm.
Consistent Tangent Operator
The consistent tangent operator is used to improve the convergence of mechanics problems (see a reference such as Simo and Taylor (1985) for an introduction to consistent tangent operators). The Jacobian matrix, Eq. (5) and Eq. (7), is used to capture how the change in the residual calculation changes with respect to changes in the displacement variables. To calculate the Jacobian, MOOSE relies on knowing how the stress changes with respect to changes in the displacement variables.
Because the change of the stress with respect to the change in displacements is material specific, the value of the consistent tangent operator is computed in each inelastic material model. By default the consistent tangent operator is set equal to the elasticity tensor (the option Elastic in Eq. (5) and Eq. (7)). Inelastic material models which use either the Partial or Nonlinear options in Eq. (5) or Eq. (7) define a material specific consistent tangent operator.
Generally Partial consistent tangent operators should be implemented for non-yielding materials (e.g. volumetric swelling) and Full consistent tangent operators should be implemented for yielding material models (e.g. plasticity).
Include Damage Model
Optionally, the effect of damage on the stress calculation can be included in the model. Another material that defines the evolution of damage should be coupled using parameter damage_model. Here, first the inelastic strains and corresponding effective stresses are calculated based on the undamaged properties. Afterwards, the damage index is applied on the effective stress to calculate the damaged stress. This captures the effect of damage in a material undergoing creep or plastic deformation.
Material Time Step Limiter
In some cases, particularly in creep, limits on the time step are required by the material model formulation. Each inelastic material model is responsible for calculating the maximum time step allowable for that material model. The MaterialTimeStepPostprocessor finds the minimum time step size limits from the entire simulation domain. The postprocessor then interfaces with the IterationAdaptiveDT to restrict the time step size based on the limit calculated in the previous time step. When the damage model is included, the timestep is limited by the minimum timestep between the inelastic models and the damage model.
Example Input Files
The input settings for multiple inelastic material models and a single inelastic model are similar, and examples of both are shown below.
Multiple Inelastic Models
For multiple inelastic models, all of the inelastic material model names must be listed as arguments to the inelastic_models parameter. The inelastic material blocks must also be present.
[Materials<<<{"href": "../../syntax/Materials/index.html"}>>>]
[./elasticity_tensor]
type = ComputeIsotropicElasticityTensor<<<{"description": "Compute a constant isotropic elasticity tensor.", "href": "ComputeIsotropicElasticityTensor.html"}>>>
block<<<{"description": "The list of blocks (ids or names) that this object will be applied"}>>> = 0
youngs_modulus<<<{"description": "Young's modulus of the material."}>>> = 1e3
poissons_ratio<<<{"description": "Poisson's ratio for the material."}>>> = 0.3
[../]
[./creep_plas]
type = ComputeMultipleInelasticStress<<<{"description": "Compute state (stress and internal parameters such as plastic strains and internal parameters) using an iterative process. Combinations of creep models and plastic models may be used.", "href": "ComputeMultipleInelasticStress.html"}>>>
block<<<{"description": "The list of blocks (ids or names) that this object will be applied"}>>> = 0
tangent_operator<<<{"description": "Type of tangent operator to return. 'elastic': return the elasticity tensor. 'nonlinear': return the full, general consistent tangent operator."}>>> = elastic
inelastic_models<<<{"description": "The material objects to use to calculate stress and inelastic strains. Note: specify creep models first and plasticity models second."}>>> = 'creep plas'
max_iterations<<<{"description": "Maximum number of the stress update iterations over the stress change after all update materials are called"}>>> = 50
absolute_tolerance<<<{"description": "Absolute convergence tolerance for the stress update iterations over the stress change after all update materials are called"}>>> = 1e-05
combined_inelastic_strain_weights<<<{"description": "The combined_inelastic_strain Material Property is a weighted sum of the model inelastic strains. This parameter is a vector of weights, of the same length as inelastic_models. Default = '1 1 ... 1'. This parameter is set to 1 if the number of models = 1"}>>> = '0.0 1.0'
[../]
[./creep]
type = PowerLawCreepStressUpdate<<<{"description": "This class uses the stress update material in a radial return isotropic power law creep model. This class can be used in conjunction with other creep and plasticity materials for more complex simulations.", "href": "PowerLawCreepStressUpdate.html"}>>>
block<<<{"description": "The list of blocks (ids or names) that this object will be applied"}>>> = 0
coefficient<<<{"description": "Leading coefficient in power-law equation"}>>> = 0.5e-7
n_exponent<<<{"description": "Exponent on effective stress in power-law equation"}>>> = 5
m_exponent<<<{"description": "Exponent on time in power-law equation"}>>> = -0.5
activation_energy<<<{"description": "Activation energy"}>>> = 0
[../]
[./plas]
type = IsotropicPlasticityStressUpdate<<<{"description": "This class uses the discrete material in a radial return isotropic plasticity model. This class is one of the basic radial return constitutive models, yet it can be used in conjunction with other creep and plasticity materials for more complex simulations.", "href": "IsotropicPlasticityStressUpdate.html"}>>>
block<<<{"description": "The list of blocks (ids or names) that this object will be applied"}>>> = 0
hardening_constant<<<{"description": "Hardening slope"}>>> = 100
yield_stress<<<{"description": "The point at which plastic strain begins accumulating"}>>> = 20
[../]
[](modules/solid_mechanics/test/tests/combined_creep_plasticity/combined_creep_plasticity.i)Single Inelastic Model
For a single inelastic material model the input syntax is simply condensed
[./stress]
type = ComputeMultipleInelasticStress
inelastic_models = 'isoplas'
block = 1
[../](modules/solid_mechanics/test/tests/material_limit_time_step/elas_plas/nafems_nl1_lim.i)and only a single inelastic material model is included in the input. This example includes the max_inelastic_increment parameter which is used to limit the time step size.
[./isoplas]
type = IsotropicPlasticityStressUpdate
yield_stress = 5e6
hardening_constant = 0.0
relative_tolerance = 1e-20
absolute_tolerance = 1e-8
max_inelastic_increment = 0.000001
[../](modules/solid_mechanics/test/tests/material_limit_time_step/elas_plas/nafems_nl1_lim.i)Input Parameters
- absolute_tolerance1e-05Absolute convergence tolerance for the stress update iterations over the stress change after all update materials are called
Default:1e-05
C++ Type:double
Unit:(no unit assumed)
Controllable:No
Description:Absolute convergence tolerance for the stress update iterations over the stress change after all update materials are called
- base_nameOptional parameter that allows the user to define multiple mechanics material systems on the same block, i.e. for multiple phases
C++ Type:std::string
Controllable:No
Description:Optional parameter that allows the user to define multiple mechanics material systems on the same block, i.e. for multiple phases
- blockThe list of blocks (ids or names) that this object will be applied
C++ Type:std::vector<SubdomainName>
Controllable:No
Description:The list of blocks (ids or names) that this object will be applied
- boundaryThe list of boundaries (ids or names) from the mesh where this object applies
C++ Type:std::vector<BoundaryName>
Controllable:No
Description:The list of boundaries (ids or names) from the mesh where this object applies
- combined_inelastic_strain_weightsThe combined_inelastic_strain Material Property is a weighted sum of the model inelastic strains. This parameter is a vector of weights, of the same length as inelastic_models. Default = '1 1 ... 1'. This parameter is set to 1 if the number of models = 1
C++ Type:std::vector<double>
Unit:(no unit assumed)
Controllable:No
Description:The combined_inelastic_strain Material Property is a weighted sum of the model inelastic strains. This parameter is a vector of weights, of the same length as inelastic_models. Default = '1 1 ... 1'. This parameter is set to 1 if the number of models = 1
- computeTrueWhen false, MOOSE will not call compute methods on this material. The user must call computeProperties() after retrieving the MaterialBase via MaterialBasePropertyInterface::getMaterialBase(). Non-computed MaterialBases are not sorted for dependencies.
Default:True
C++ Type:bool
Controllable:No
Description:When false, MOOSE will not call compute methods on this material. The user must call computeProperties() after retrieving the MaterialBase via MaterialBasePropertyInterface::getMaterialBase(). Non-computed MaterialBases are not sorted for dependencies.
- constant_onNONEWhen ELEMENT, MOOSE will only call computeQpProperties() for the 0th quadrature point, and then copy that value to the other qps.When SUBDOMAIN, MOOSE will only call computeQpProperties() for the 0th quadrature point, and then copy that value to the other qps. Evaluations on element qps will be skipped
Default:NONE
C++ Type:MooseEnum
Options:NONE, ELEMENT, SUBDOMAIN
Controllable:No
Description:When ELEMENT, MOOSE will only call computeQpProperties() for the 0th quadrature point, and then copy that value to the other qps.When SUBDOMAIN, MOOSE will only call computeQpProperties() for the 0th quadrature point, and then copy that value to the other qps. Evaluations on element qps will be skipped
- cycle_modelsFalseAt timestep N use only inelastic model N % num_models.
Default:False
C++ Type:bool
Controllable:No
Description:At timestep N use only inelastic model N % num_models.
- damage_modelName of the damage model
C++ Type:MaterialName
Controllable:No
Description:Name of the damage model
- declare_suffixAn optional suffix parameter that can be appended to any declared properties. The suffix will be prepended with a '_' character.
C++ Type:MaterialPropertyName
Unit:(no unit assumed)
Controllable:No
Description:An optional suffix parameter that can be appended to any declared properties. The suffix will be prepended with a '_' character.
- internal_solve_full_iteration_historyFalseSet to true to output stress update iteration information over the stress change
Default:False
C++ Type:bool
Controllable:No
Description:Set to true to output stress update iteration information over the stress change
- max_iterations30Maximum number of the stress update iterations over the stress change after all update materials are called
Default:30
C++ Type:unsigned int
Controllable:No
Description:Maximum number of the stress update iterations over the stress change after all update materials are called
- perform_finite_strain_rotationsTrueTensors are correctly rotated in finite-strain simulations. For optimal performance you can set this to 'false' if you are only ever using small strains
Default:True
C++ Type:bool
Controllable:No
Description:Tensors are correctly rotated in finite-strain simulations. For optimal performance you can set this to 'false' if you are only ever using small strains
- relative_tolerance1e-05Relative convergence tolerance for the stress update iterations over the stress change after all update materials are called
Default:1e-05
C++ Type:double
Unit:(no unit assumed)
Controllable:No
Description:Relative convergence tolerance for the stress update iterations over the stress change after all update materials are called
- tangent_operatornonlinearType of tangent operator to return. 'elastic': return the elasticity tensor. 'nonlinear': return the full, general consistent tangent operator.
Default:nonlinear
C++ Type:MooseEnum
Options:elastic, nonlinear
Controllable:No
Description:Type of tangent operator to return. 'elastic': return the elasticity tensor. 'nonlinear': return the full, general consistent tangent operator.
Optional Parameters
- control_tagsAdds user-defined labels for accessing object parameters via control logic.
C++ Type:std::vector<std::string>
Controllable:No
Description:Adds user-defined labels for accessing object parameters via control logic.
- enableTrueSet the enabled status of the MooseObject.
Default:True
C++ Type:bool
Controllable:Yes
Description:Set the enabled status of the MooseObject.
- implicitTrueDetermines whether this object is calculated using an implicit or explicit form
Default:True
C++ Type:bool
Controllable:No
Description:Determines whether this object is calculated using an implicit or explicit form
- search_methodnearest_node_connected_sidesChoice of search algorithm. All options begin by finding the nearest node in the primary boundary to a query point in the secondary boundary. In the default nearest_node_connected_sides algorithm, primary boundary elements are searched iff that nearest node is one of their nodes. This is fast to determine via a pregenerated node-to-elem map and is robust on conforming meshes. In the optional all_proximate_sides algorithm, primary boundary elements are searched iff they touch that nearest node, even if they are not topologically connected to it. This is more CPU-intensive but is necessary for robustness on any boundary surfaces which has disconnections (such as Flex IGA meshes) or non-conformity (such as hanging nodes in adaptively h-refined meshes).
Default:nearest_node_connected_sides
C++ Type:MooseEnum
Options:nearest_node_connected_sides, all_proximate_sides
Controllable:No
Description:Choice of search algorithm. All options begin by finding the nearest node in the primary boundary to a query point in the secondary boundary. In the default nearest_node_connected_sides algorithm, primary boundary elements are searched iff that nearest node is one of their nodes. This is fast to determine via a pregenerated node-to-elem map and is robust on conforming meshes. In the optional all_proximate_sides algorithm, primary boundary elements are searched iff they touch that nearest node, even if they are not topologically connected to it. This is more CPU-intensive but is necessary for robustness on any boundary surfaces which has disconnections (such as Flex IGA meshes) or non-conformity (such as hanging nodes in adaptively h-refined meshes).
- seed0The seed for the master random number generator
Default:0
C++ Type:unsigned int
Controllable:No
Description:The seed for the master random number generator
Advanced Parameters
- output_propertiesList of material properties, from this material, to output (outputs must also be defined to an output type)
C++ Type:std::vector<std::string>
Controllable:No
Description:List of material properties, from this material, to output (outputs must also be defined to an output type)
- outputsnone Vector of output names where you would like to restrict the output of variables(s) associated with this object
Default:none
C++ Type:std::vector<OutputName>
Controllable:No
Description:Vector of output names where you would like to restrict the output of variables(s) associated with this object
Outputs Parameters
- prop_getter_suffixAn optional suffix parameter that can be appended to any attempt to retrieve/get material properties. The suffix will be prepended with a '_' character.
C++ Type:MaterialPropertyName
Unit:(no unit assumed)
Controllable:No
Description:An optional suffix parameter that can be appended to any attempt to retrieve/get material properties. The suffix will be prepended with a '_' character.
- use_interpolated_stateFalseFor the old and older state use projected material properties interpolated at the quadrature points. To set up projection use the ProjectedStatefulMaterialStorageAction.
Default:False
C++ Type:bool
Controllable:No
Description:For the old and older state use projected material properties interpolated at the quadrature points. To set up projection use the ProjectedStatefulMaterialStorageAction.
Material Property Retrieval Parameters
Input Files
- (modules/solid_mechanics/test/tests/rate_independent_cyclic_hardening/linear_kinharden_symmetric_strain_controlled.i)
- (modules/porous_flow/test/tests/plastic_heating/tensile01.i)
- (modules/solid_mechanics/test/tests/capped_weak_plane/small_deform_inclined3.i)
- (modules/solid_mechanics/test/tests/jacobian/tensile_update1.i)
- (modules/solid_mechanics/test/tests/capped_weak_plane/small_deform6.i)
- (modules/solid_mechanics/test/tests/capped_mohr_coulomb/random2.i)
- (modules/solid_mechanics/test/tests/domain_integral_thermal/interaction_integral_2d_c.i)
- (modules/solid_mechanics/test/tests/jacobian/cwp02.i)
- (modules/solid_mechanics/test/tests/substepping/power_law_creep.i)
- (modules/porous_flow/test/tests/actions/block_restricted.i)
- (modules/solid_mechanics/test/tests/capped_weak_plane/small_deform4.i)
- (modules/solid_mechanics/test/tests/rate_independent_cyclic_hardening/linear_kinharden_nonsymmetric_strain_controlled.i)
- (modules/solid_mechanics/test/tests/capped_weak_plane/small_deform10.i)
- (modules/solid_mechanics/test/tests/capped_mohr_coulomb/small_deform9.i)
- (modules/contact/examples/2d_indenter/indenter_rz_nodeface_friction.i)
- (modules/solid_mechanics/test/tests/creep_tangent_operator/creep.i)
- (modules/solid_mechanics/test/tests/capped_weak_plane/except4.i)
- (modules/solid_mechanics/test/tests/capped_mohr_coulomb/small_deform_hard21.i)
- (modules/solid_mechanics/test/tests/rom_stress_update/2drz.i)
- (modules/solid_mechanics/test/tests/jacobian/mc_update2.i)
- (modules/solid_mechanics/test/tests/capped_weak_plane/except2.i)
- (modules/solid_mechanics/test/tests/capped_drucker_prager/small_deform2_native.i)
- (modules/solid_mechanics/test/tests/jacobian/mc_update16.i)
- (modules/solid_mechanics/test/tests/jacobian/mc_update24.i)
- (modules/solid_mechanics/test/tests/tensile/small_deform9_update_version.i)
- (modules/solid_mechanics/test/tests/tensile/small_deform3_update_version.i)
- (modules/solid_mechanics/test/tests/visco/gen_kv_creep.i)
- (modules/solid_mechanics/test/tests/capped_mohr_coulomb/small_deform23.i)
- (modules/solid_mechanics/test/tests/strain_energy_density/rate_model.i)
- (modules/solid_mechanics/test/tests/jacobian/mc_update6.i)
- (modules/solid_mechanics/test/tests/capped_weak_plane/throw_test.i)
- (modules/solid_mechanics/test/tests/jacobian/tensile_update8.i)
- (modules/solid_mechanics/test/tests/capped_mohr_coulomb/small_deform21.i)
- (modules/solid_mechanics/test/tests/recompute_radial_return/isotropic_plasticity_finite_strain.i)
- (modules/solid_mechanics/test/tests/visco/gen_kv_driving.i)
- (modules/contact/test/tests/mortar_dynamics/block-dynamics-friction-creep.i)
- (modules/solid_mechanics/test/tests/rom_stress_update/3tile.i)
- (modules/solid_mechanics/test/tests/capped_drucker_prager/small_deform2_outer_tip.i)
- (modules/combined/test/tests/phase_field_fracture/crack2d_computeCrackedStress_finitestrain_plastic.i)
- (modules/solid_mechanics/test/tests/ad_anisotropic_creep/aniso_iso_creep_x_3d.i)
- (modules/solid_mechanics/test/tests/capped_weak_plane/small_deform_inclined2.i)
- (modules/solid_mechanics/test/tests/tensile/small_deform5_update_version.i)
- (modules/solid_mechanics/test/tests/strain_energy_density/nonAD_rate_model_weak_plane.i)
- (modules/combined/test/tests/inelastic_strain/elas_plas/elas_plas_nl1.i)
- (modules/solid_mechanics/test/tests/power_law_creep/composite_power_law_creep_onePhaseMulti.i)
- (modules/solid_mechanics/test/tests/rom_stress_update/3tile_json.i)
- (modules/solid_mechanics/test/tests/jacobian/cwp01.i)
- (modules/solid_mechanics/test/tests/recompute_radial_return/isotropic_plasticity_incremental_strain.i)
- (modules/solid_mechanics/test/tests/jacobian/cto24.i)
- (modules/solid_mechanics/test/tests/tensile/small_deform2_update_version.i)
- (modules/solid_mechanics/test/tests/capped_weak_plane/beam.i)
- (modules/solid_mechanics/test/tests/jacobian/cwp07.i)
- (modules/solid_mechanics/test/tests/jacobian/cwp03.i)
- (modules/solid_mechanics/test/tests/jacobian/mc_update8.i)
- (modules/solid_mechanics/test/tests/capped_weak_plane/small_deform9.i)
- (modules/solid_mechanics/test/tests/power_law_creep/composite_power_law_creep_small_strain.i)
- (modules/solid_mechanics/test/tests/visco/gen_maxwell_relax.i)
- (modules/solid_mechanics/test/tests/capped_mohr_coulomb/small_deform1.i)
- (modules/solid_mechanics/test/tests/jacobian/mc_update23.i)
- (modules/solid_mechanics/test/tests/rate_independent_cyclic_hardening/nonlin_isoharden_symmetric_strain_controlled.i)
- (modules/solid_mechanics/test/tests/rom_stress_update/2drz_json.i)
- (modules/solid_mechanics/test/tests/capped_mohr_coulomb/random3.i)
- (modules/solid_mechanics/test/tests/jacobian/tensile_update6.i)
- (modules/solid_mechanics/test/tests/jacobian/tensile_update5.i)
- (modules/solid_mechanics/test/tests/capped_mohr_coulomb/small_deform_hard22.i)
- (modules/solid_mechanics/test/tests/capped_drucker_prager/small_deform3_inner_tip.i)
- (modules/solid_mechanics/test/tests/multiple_two_parameter_plasticity/dp_then_wp.i)
- (modules/solid_mechanics/test/tests/jacobian/mc_update14.i)
- (modules/solid_mechanics/test/tests/scalar_material_damage/scalar_material_damage_creep_power.i)
- (modules/solid_mechanics/test/tests/rom_stress_update/3d.i)
- (modules/solid_mechanics/test/tests/capped_mohr_coulomb/small_deform16.i)
- (modules/solid_mechanics/test/tests/jacobian/mc_update21.i)
- (modules/solid_mechanics/test/tests/recompute_radial_return/affine_plasticity.i)
- (modules/solid_mechanics/test/tests/capped_mohr_coulomb/small_deform12.i)
- (modules/solid_mechanics/test/tests/j_integral_vtest/c_int_surfbreak_ellip_crack_sym_mm.i)
- (modules/solid_mechanics/test/tests/power_law_creep/restart1.i)
- (modules/solid_mechanics/test/tests/capped_mohr_coulomb/small_deform5.i)
- (modules/solid_mechanics/test/tests/jacobian/mc_update11.i)
- (modules/solid_mechanics/test/tests/capped_mohr_coulomb/small_deform2.i)
- (modules/solid_mechanics/test/tests/jacobian/mc_update34.i)
- (modules/solid_mechanics/test/tests/rom_stress_update/REG_finite_strain_power_law_creep.i)
- (modules/solid_mechanics/test/tests/material_limit_time_step/creep/nafems_test5a_lim.i)
- (modules/solid_mechanics/test/tests/rate_independent_cyclic_hardening/nonlin_isokinharden_symmetric_strain_controlled.i)
- (modules/solid_mechanics/test/tests/capped_weak_plane/small_deform_inclined5.i)
- (modules/solid_mechanics/test/tests/capped_mohr_coulomb/small_deform24.i)
- (modules/solid_mechanics/test/tests/visco/visco_finite_strain.i)
- (modules/solid_mechanics/test/tests/temperature_dependent_hardening/temp_dep_hardening.i)
- (modules/solid_mechanics/test/tests/jacobian/tensile_update7.i)
- (modules/solid_mechanics/test/tests/tensile/small_deform6_update_version.i)
- (modules/solid_mechanics/test/tests/multiple_two_parameter_plasticity/dp_and_wp.i)
- (modules/porous_flow/test/tests/plastic_heating/compressive01.i)
- (modules/solid_mechanics/test/tests/capped_mohr_coulomb/small_deform15.i)
- (modules/solid_mechanics/test/tests/capped_weak_plane/small_deform7.i)
- (modules/solid_mechanics/test/tests/tensile/small_deform_hard3_update_version.i)
- (modules/solid_mechanics/test/tests/capped_weak_plane/except3.i)
- (modules/solid_mechanics/test/tests/jacobian/mc_update3.i)
- (modules/solid_mechanics/test/tests/capped_weak_plane/pull_and_shear_1step.i)
- (modules/porous_flow/test/tests/plastic_heating/shear01.i)
- (modules/solid_mechanics/test/tests/rom_stress_update/REG_finite_strain_laromance.i)
- (modules/solid_mechanics/test/tests/combined_creep_plasticity/combined_creep_plasticity_start_time.i)
- (modules/solid_mechanics/test/tests/capped_weak_plane/small_deform3.i)
- (modules/porous_flow/test/tests/jacobian/phe01.i)
- (modules/solid_mechanics/test/tests/capped_weak_plane/small_deform11.i)
- (modules/solid_mechanics/test/tests/capped_mohr_coulomb/small_deform13.i)
- (modules/solid_mechanics/test/tests/capped_drucker_prager/small_deform2_inner_edge.i)
- (modules/combined/test/tests/inelastic_strain/creep/creep_nl1.i)
- (modules/solid_mechanics/test/tests/recompute_radial_return/isotropic_plasticity_errors.i)
- (modules/solid_mechanics/test/tests/capped_mohr_coulomb/small_deform6.i)
- (modules/solid_mechanics/test/tests/jacobian/mc_update7.i)
- (modules/solid_mechanics/test/tests/jacobian/cto26.i)
- (modules/solid_mechanics/test/tests/rate_independent_cyclic_hardening/1D_ratcheting_nonlin_kinharden_stress_controlled.i)
- (modules/solid_mechanics/test/tests/rom_stress_update/creep_ramp_sub_false_more_steps.i)
- (modules/solid_mechanics/test/tests/material_limit_time_step/elas_plas/nafems_nl1_lim.i)
- (modules/solid_mechanics/test/tests/jacobian/tensile_update4.i)
- (modules/solid_mechanics/test/tests/tensile/small_deform1_update_version.i)
- (modules/solid_mechanics/test/tests/rom_stress_update/nonad_verification.i)
- (modules/solid_mechanics/test/tests/capped_mohr_coulomb/small_deform17.i)
- (modules/solid_mechanics/test/tests/visco/burgers_creep.i)
- (modules/solid_mechanics/test/tests/ad_anisotropic_creep/aniso_creep_integration_error.i)
- (modules/solid_mechanics/test/tests/capped_drucker_prager/small_deform3_outer_tip.i)
- (modules/solid_mechanics/test/tests/combined_creep_plasticity/combined_creep_plasticity.i)
- (modules/solid_mechanics/test/tests/capped_weak_plane/pull_and_shear.i)
- (modules/solid_mechanics/test/tests/capped_mohr_coulomb/small_deform11.i)
- (modules/solid_mechanics/test/tests/jacobian/mc_update17.i)
- (modules/solid_mechanics/test/tests/jacobian/cto28.i)
- (modules/solid_mechanics/test/tests/rate_independent_cyclic_hardening/nonlin_kinharden_nonsymmetric_strain_controlled.i)
- (modules/solid_mechanics/test/tests/capped_weak_plane/small_deform8.i)
- (modules/solid_mechanics/test/tests/capped_mohr_coulomb/random5.i)
- (modules/solid_mechanics/test/tests/capped_mohr_coulomb/small_deform8.i)
- (modules/solid_mechanics/test/tests/ad_anisotropic_creep/aniso_creep_x_3d.i)
- (modules/solid_mechanics/test/tests/jacobian/mc_update18.i)
- (modules/solid_mechanics/test/tests/capped_drucker_prager/small_deform3_native.i)
- (modules/solid_mechanics/test/tests/capped_mohr_coulomb/random1.i)
- (modules/solid_mechanics/test/tests/jacobian/mc_update15.i)
- (modules/solid_mechanics/test/tests/visco/gen_maxwell_driving.i)
- (modules/solid_mechanics/test/tests/capped_drucker_prager/small_deform3_inner_edge.i)
- (modules/solid_mechanics/test/tests/capped_mohr_coulomb/random4.i)
- (modules/solid_mechanics/test/tests/rom_stress_update/creep_ramp_sub_false.i)
- (modules/solid_mechanics/test/tests/combined_creep_plasticity/combined_stress_relaxation.i)
- (modules/solid_mechanics/test/tests/power_law_creep/composite_power_law_creep.i)
- (modules/solid_mechanics/test/tests/notched_plastic_block/biaxial_smooth.i)
- (modules/combined/test/tests/power_law_hardening/PowerLawHardening.i)
- (modules/solid_mechanics/test/tests/jacobian/cwp09.i)
- (modules/solid_mechanics/test/tests/capped_weak_plane/small_deform5.i)
- (modules/solid_mechanics/test/tests/jacobian/cwp08.i)
- (modules/solid_mechanics/test/tests/capped_drucker_prager/small_deform2_inner_tip.i)
- (modules/solid_mechanics/test/tests/rate_independent_cyclic_hardening/nonlin_kinharden_symmetric_strain_controlled.i)
- (modules/solid_mechanics/test/tests/capped_weak_plane/small_deform2.i)
- (modules/solid_mechanics/test/tests/jacobian/cto27.i)
- (modules/solid_mechanics/test/tests/jacobian/mc_update22.i)
- (modules/solid_mechanics/test/tests/capped_weak_plane/push_and_shear.i)
- (modules/solid_mechanics/test/tests/notched_plastic_block/cmc_smooth.i)
- (modules/solid_mechanics/test/tests/capped_weak_plane/except1.i)
- (modules/solid_mechanics/test/tests/jacobian/cto25.i)
- (modules/solid_mechanics/test/tests/capped_drucker_prager/random.i)
- (modules/solid_mechanics/test/tests/capped_weak_plane/pull_push.i)
- (modules/solid_mechanics/test/tests/jacobian/cwp06.i)
- (modules/solid_mechanics/test/tests/scalar_material_damage/scalar_material_damage_creep.i)
- (modules/solid_mechanics/test/tests/capped_mohr_coulomb/small_deform_hard3.i)
- (modules/solid_mechanics/test/tests/capped_weak_plane/except6.i)
- (modules/solid_mechanics/test/tests/capped_drucker_prager/small_deform3_lode_zero.i)
- (modules/solid_mechanics/test/tests/power_law_creep/composite_power_law_creep_plasticity.i)
- (modules/solid_mechanics/test/tests/recompute_radial_return/uniaxial_viscoplasticity_incrementalstrain.i)
- (modules/solid_mechanics/test/tests/jacobian/cwp10.i)
- (modules/solid_mechanics/test/tests/rom_stress_update/3tile_strain.i)
- (modules/solid_mechanics/test/tests/rate_independent_cyclic_hardening/linear_kinharden_nonsymmetric_stress_controlled.i)
- (modules/solid_mechanics/test/tests/jacobian/mc_update4.i)
- (modules/porous_flow/test/tests/dirackernels/injection_with_plasticity.i)
- (modules/solid_mechanics/test/tests/jacobian/phe01.i)
- (modules/solid_mechanics/test/tests/rom_stress_update/lower_limit.i)
- (modules/solid_mechanics/test/tests/power_law_creep/composite_power_law_creep_single_material.i)
- (modules/combined/test/tests/inelastic_strain/elas_plas/elas_plas_nl1_cycle.i)
- (modules/solid_mechanics/test/tests/strain_energy_density/incr_model_elas_plas.i)
- (modules/solid_mechanics/test/tests/jacobian/tensile_update2.i)
- (modules/solid_mechanics/test/tests/capped_weak_plane/small_deform1.i)
- (modules/solid_mechanics/test/tests/rom_stress_update/creep_ramp_sub_true.i)
- (modules/solid_mechanics/test/tests/capped_mohr_coulomb/small_deform22.i)
- (modules/solid_mechanics/test/tests/domain_integral_thermal/c_integral_2d.i)
- (modules/solid_mechanics/test/tests/jacobian/cwp11.i)
- (modules/solid_mechanics/test/tests/combined_creep_plasticity/combined_stress_prescribed.i)
- (modules/solid_mechanics/test/tests/tensile/random_update.i)
- (modules/combined/test/tests/combined_plasticity_temperature/plasticity_temperature_dep_yield.i)
- (modules/solid_mechanics/test/tests/capped_weak_plane/except5.i)
- (modules/solid_mechanics/test/tests/jacobian/tensile_update3.i)
- (modules/solid_mechanics/test/tests/rom_stress_update/verification.i)
- (modules/solid_mechanics/test/tests/capped_drucker_prager/small_deform2_lode_zero.i)
- (modules/solid_mechanics/test/tests/jacobian/mc_update1.i)
- (modules/solid_mechanics/test/tests/capped_mohr_coulomb/small_deform19.i)
- (modules/solid_mechanics/test/tests/jacobian/mc_update5.i)
- (modules/solid_mechanics/test/tests/jacobian/mc_update13.i)
- (modules/solid_mechanics/test/tests/strain_energy_density/rate_incr_model_elas_plas.i)
- (modules/solid_mechanics/test/tests/capped_mohr_coulomb/small_deform18.i)
- (modules/solid_mechanics/test/tests/jacobian/mc_update33.i)
- (modules/solid_mechanics/test/tests/jacobian/cwp04.i)
- (modules/solid_mechanics/test/tests/power_law_creep/restart2.i)
- (modules/solid_mechanics/test/tests/power_law_creep/power_law_creep.i)
- (modules/solid_mechanics/test/tests/capped_mohr_coulomb/small_deform_hard13.i)
- (modules/solid_mechanics/test/tests/jacobian/cwp05.i)
- (modules/solid_mechanics/test/tests/power_law_creep/smallstrain.i)
- (modules/solid_mechanics/test/tests/strain_energy_density/rate_model_small.i)
- (modules/solid_mechanics/test/tests/capped_weak_plane/pull_push_h.i)
- (modules/solid_mechanics/test/tests/capped_mohr_coulomb/small_deform25.i)
- (modules/solid_mechanics/test/tests/tensile/small_deform8_update_version.i)
- (modules/solid_mechanics/test/tests/material_limit_time_step/mult_inelastic/no_inelastic_model_timestep_limit.i)
- (modules/solid_mechanics/test/tests/multiple_two_parameter_plasticity/cycled_dp_then_wp.i)
- (modules/solid_mechanics/test/tests/capped_mohr_coulomb/small_deform3.i)
- (modules/solid_mechanics/test/tests/capped_mohr_coulomb/small_deform7.i)
- (modules/solid_mechanics/test/tests/jacobian/mc_update12.i)
Child Objects
References
- Juan C Simo and Robert Leroy Taylor.
Consistent tangent operators for rate-independent elastoplasticity.
Computer Methods in Applied Mechanics and Engineering, 48(1):101–118, 1985.[BibTeX]
@article{simo1985cto, author = "Simo, Juan C and Taylor, Robert Leroy", title = "Consistent tangent operators for rate-independent elastoplasticity", journal = "Computer Methods in Applied Mechanics and Engineering", volume = "48", number = "1", pages = "101--118", year = "1985", publisher = "Elsevier" }
(modules/solid_mechanics/test/tests/combined_creep_plasticity/combined_creep_plasticity.i)
#
# This test is Example 2 from "A Consistent Formulation for the Integration
# of Combined Plasticity and Creep" by P. Duxbury, et al., Int J Numerical
# Methods in Engineering, Vol. 37, pp. 1277-1295, 1994.
#
# The problem is a one-dimensional bar which is loaded from yield to a value of twice
# the initial yield stress and then unloaded to return to the original stress. The
# bar must harden to the required yield stress during the load ramp, with no
# further yielding during unloading. The initial yield stress (sigma_0) is prescribed
# as 20 with a plastic strain hardening of 100. The mesh is a 1x1x1 cube with symmetry
# boundary conditions on three planes to provide a uniaxial stress field.
#
# In the PowerLawCreep model, the creep strain rate is defined by:
#
# edot = A(sigma)**n * exp(-Q/(RT)) * t**m
#
# The creep law specified in the paper, however, defines the creep strain rate as:
#
# edot = Ao * mo * (sigma)**n * t**(mo-1)
# with the creep parameters given by
# Ao = 1e-7
# mo = 0.5
# n = 5
#
# thus, input parameters for the test were specified as:
# A = Ao * mo = 1e-7 * 0.5 = 0.5e-7
# m = mo-1 = -0.5
# n = 5
# Q = 0
#
# The variation of load P with time is:
# P = 20 + 20t 0 < t < 1
# P = 40 - 40(t-1) 1 < t 1.5
#
# The analytic solution for total strain during the loading period 0 < t < 1 is:
#
# e_tot = (sigma_0 + 20*t)/E + 0.2*t + A * t**0.5 * sigma_0**n * [ 1 + (5/3)*t +
# + 2*t**2 + (10/7)*t**3 + (5/9)**t**4 + (1/11)*t**5 ]
#
# and during the unloading period 1 < t < 1.5:
#
# e_tot = (sigma_1 - 40*(t-1))/E + 0.2 + (4672/693) * A * sigma_0**n +
# A * sigma_0**n * [ t**0.5 * ( 32 - (80/3)*t + 16*t**2 - (40/7)*t**3
# + (10/9)*t**4 - (1/11)*t**5 ) - (11531/693) ]
#
# where sigma_1 is the stress at time t = 1.
#
# Assuming a Young's modulus (E) of 1000 and using the parameters defined above:
#
# e_tot(1) = 2.39734
# e_tot(1.5) = 3.16813
#
#
# The numerically computed solution is:
#
# e_tot(1) = 2.39718 (~0.006% error)
# e_tot(1.5) = 3.15555 (~0.40% error)
#
[GlobalParams]
displacements = 'disp_x disp_y disp_z'
[]
[Mesh]
type = GeneratedMesh
dim = 3
nx = 1
ny = 1
nz = 1
[]
[Physics/SolidMechanics/QuasiStatic]
[./all]
strain = FINITE
incremental = true
add_variables = true
generate_output = 'stress_yy elastic_strain_yy creep_strain_yy plastic_strain_yy'
[../]
[]
[Functions]
[./top_pull]
type = PiecewiseLinear
x = ' 0 1 1.5'
y = '-20 -40 -20'
[../]
[./dts]
type = PiecewiseLinear
x = '0 0.5 1.0 1.5'
y = '0.015 0.015 0.005 0.005'
[../]
[]
[BCs]
[./u_top_pull]
type = Pressure
variable = disp_y
boundary = top
factor = 1
function = top_pull
[../]
[./u_bottom_fix]
type = DirichletBC
variable = disp_y
boundary = bottom
value = 0.0
[../]
[./u_yz_fix]
type = DirichletBC
variable = disp_x
boundary = left
value = 0.0
[../]
[./u_xy_fix]
type = DirichletBC
variable = disp_z
boundary = back
value = 0.0
[../]
[]
[Materials]
[./elasticity_tensor]
type = ComputeIsotropicElasticityTensor
block = 0
youngs_modulus = 1e3
poissons_ratio = 0.3
[../]
[./creep_plas]
type = ComputeMultipleInelasticStress
block = 0
tangent_operator = elastic
inelastic_models = 'creep plas'
max_iterations = 50
absolute_tolerance = 1e-05
combined_inelastic_strain_weights = '0.0 1.0'
[../]
[./creep]
type = PowerLawCreepStressUpdate
block = 0
coefficient = 0.5e-7
n_exponent = 5
m_exponent = -0.5
activation_energy = 0
[../]
[./plas]
type = IsotropicPlasticityStressUpdate
block = 0
hardening_constant = 100
yield_stress = 20
[../]
[]
[Executioner]
type = Transient
#Preconditioned JFNK (default)
solve_type = 'PJFNK'
petsc_options = '-snes_ksp'
petsc_options_iname = '-ksp_gmres_restart'
petsc_options_value = '101'
line_search = 'none'
l_max_its = 20
nl_max_its = 6
nl_rel_tol = 1e-6
nl_abs_tol = 1e-10
l_tol = 1e-5
start_time = 0.0
end_time = 1.5
[./TimeStepper]
type = FunctionDT
function = dts
[../]
[]
[Outputs]
exodus = true
[]
(modules/solid_mechanics/test/tests/material_limit_time_step/elas_plas/nafems_nl1_lim.i)
#
# Tests material model IsotropicPlasticity with material based time stepper
# Boundary conditions from NAFEMS test NL1
#
[GlobalParams]
order = FIRST
family = LAGRANGE
volumetric_locking_correction = true
displacements = 'disp_x disp_y'
[]
[Mesh]#Comment
file = one_elem2.e
[] # Mesh
[Variables]
[./disp_x]
[../]
[./disp_y]
[../]
[] # Variables
[AuxVariables]
[./stress_xx]
order = CONSTANT
family = MONOMIAL
[../]
[./stress_yy]
order = CONSTANT
family = MONOMIAL
[../]
[./stress_zz]
order = CONSTANT
family = MONOMIAL
[../]
[./stress_xy]
order = CONSTANT
family = MONOMIAL
[../]
[./vonmises]
order = CONSTANT
family = MONOMIAL
[../]
[./elastic_strain_yy]
order = CONSTANT
family = MONOMIAL
[../]
[./plastic_strain_eff]
order = CONSTANT
family = MONOMIAL
[../]
[./tot_strain_yy]
order = CONSTANT
family = MONOMIAL
[../]
[] # AuxVariables
[Kernels]
[SolidMechanics]
use_displaced_mesh = true
[../]
[]
[AuxKernels]
[./stress_xx]
type = RankTwoAux
rank_two_tensor = stress
variable = stress_xx
index_i = 0
index_j = 0
[../]
[./stress_yy]
type = RankTwoAux
rank_two_tensor = stress
variable = stress_yy
index_i = 1
index_j = 1
[../]
[./stress_zz]
type = RankTwoAux
rank_two_tensor = stress
variable = stress_zz
index_i = 2
index_j = 2
[../]
[./stress_xy]
type = RankTwoAux
rank_two_tensor = stress
variable = stress_xy
index_i = 0
index_j = 1
[../]
[./vonmises]
type = RankTwoScalarAux
rank_two_tensor = stress
variable = vonmises
scalar_type = VonMisesStress
execute_on = timestep_end
[../]
[./elastic_strain_yy]
type = RankTwoAux
rank_two_tensor = elastic_strain
variable = elastic_strain_yy
index_i = 1
index_j = 1
[../]
[./plastic_strain_eff]
type = MaterialRealAux
property = effective_plastic_strain
variable = plastic_strain_eff
[../]
[./tot_strain_yy]
type = RankTwoAux
rank_two_tensor = total_strain
variable = tot_strain_yy
index_i = 1
index_j = 1
[../]
[] # AuxKernels
[Functions]
[./appl_dispx]
type = PiecewiseLinear
x = '0 1.0 2.0 3.0 4.0 5.0 6.0 7.0 8.0'
y = '0.0 0.25e-4 0.50e-4 0.50e-4 0.50e-4 0.25e-4 0.0 0.0 0.0'
[../]
[./appl_dispy]
type = PiecewiseLinear
x = '0 1.0 2.0 3.0 4.0 5.0 6.0 7.0 8.0'
y = '0.0 0.0 0.0 0.25e-4 0.50e-4 0.50e-4 0.50e-4 0.25e-4 0.0 '
[../]
[]
[BCs]
[./side_x]
type = DirichletBC
variable = disp_x
boundary = 101
value = 0.0
[../]
[./origin_x]
type = DirichletBC
variable = disp_x
boundary = 103
value = 0.0
[../]
[./bot_y]
type = DirichletBC
variable = disp_y
boundary = 102
value = 0.0
[../]
[./origin_y]
type = DirichletBC
variable = disp_y
boundary = 103
value = 0.0
[../]
[./top_y]
type = FunctionDirichletBC
variable = disp_y
boundary = 1
function = appl_dispy
[../]
[./right_x]
type = FunctionDirichletBC
variable = disp_x
boundary = 2
function = appl_dispx
[../]
[]
[Materials]
[./elasticity_tensor]
type = ComputeIsotropicElasticityTensor
block = 1
youngs_modulus = 250e9
poissons_ratio = 0.25
[../]
[./strain]
type = ComputePlaneFiniteStrain
block = 1
[../]
[./stress]
type = ComputeMultipleInelasticStress
inelastic_models = 'isoplas'
block = 1
[../]
[./isoplas]
type = IsotropicPlasticityStressUpdate
yield_stress = 5e6
hardening_constant = 0.0
relative_tolerance = 1e-20
absolute_tolerance = 1e-8
max_inelastic_increment = 0.000001
[../]
[]
[Executioner]
type = Transient
solve_type = 'PJFNK'
nl_rel_tol = 1e-10
nl_abs_tol = 1e-12
l_tol = 1e-4
l_max_its = 100
nl_max_its = 20
[./TimeStepper]
type = IterationAdaptiveDT
dt = 0.1
time_t = '1.0 2.0 3.0 4.0 5.0 6.0 7.0 8.0'
time_dt = '0.1 0.1 0.1 0.1 0.1 0.1 0.1 0.1'
optimal_iterations = 30
iteration_window = 9
growth_factor = 2.0
cutback_factor = 0.5
timestep_limiting_postprocessor = matl_ts_min
[../]
start_time = 0.0
num_steps = 1000
end_time = 8.0
[] # Executioner
[Postprocessors]
[./matl_ts_min]
type = MaterialTimeStepPostprocessor
[../]
[./stress_xx]
type = ElementAverageValue
variable = stress_xx
[../]
[./stress_yy]
type = ElementAverageValue
variable = stress_yy
[../]
[./stress_zz]
type = ElementAverageValue
variable = stress_zz
[../]
[./vonmises]
type = ElementAverageValue
variable = vonmises
[../]
[./el_strain_yy]
type = ElementAverageValue
variable = elastic_strain_yy
[../]
[./plas_strain_eff]
type = ElementAverageValue
variable = plastic_strain_eff
[../]
[./tot_strain_yy]
type = ElementAverageValue
variable = tot_strain_yy
[../]
[./disp_x1]
type = NodalVariableValue
nodeid = 0
variable = disp_x
[../]
[./disp_x4]
type = NodalVariableValue
nodeid = 3
variable = disp_x
[../]
[./disp_y1]
type = NodalVariableValue
nodeid = 0
variable = disp_y
[../]
[./disp_y4]
type = NodalVariableValue
nodeid = 3
variable = disp_y
[../]
[./_dt]
type = TimestepSize
[../]
[]
[Outputs]
exodus = true
csv = true
[./console]
type = Console
output_linear = true
[../]
[] # Outputs
(modules/solid_mechanics/test/tests/material_limit_time_step/elas_plas/nafems_nl1_lim.i)
#
# Tests material model IsotropicPlasticity with material based time stepper
# Boundary conditions from NAFEMS test NL1
#
[GlobalParams]
order = FIRST
family = LAGRANGE
volumetric_locking_correction = true
displacements = 'disp_x disp_y'
[]
[Mesh]#Comment
file = one_elem2.e
[] # Mesh
[Variables]
[./disp_x]
[../]
[./disp_y]
[../]
[] # Variables
[AuxVariables]
[./stress_xx]
order = CONSTANT
family = MONOMIAL
[../]
[./stress_yy]
order = CONSTANT
family = MONOMIAL
[../]
[./stress_zz]
order = CONSTANT
family = MONOMIAL
[../]
[./stress_xy]
order = CONSTANT
family = MONOMIAL
[../]
[./vonmises]
order = CONSTANT
family = MONOMIAL
[../]
[./elastic_strain_yy]
order = CONSTANT
family = MONOMIAL
[../]
[./plastic_strain_eff]
order = CONSTANT
family = MONOMIAL
[../]
[./tot_strain_yy]
order = CONSTANT
family = MONOMIAL
[../]
[] # AuxVariables
[Kernels]
[SolidMechanics]
use_displaced_mesh = true
[../]
[]
[AuxKernels]
[./stress_xx]
type = RankTwoAux
rank_two_tensor = stress
variable = stress_xx
index_i = 0
index_j = 0
[../]
[./stress_yy]
type = RankTwoAux
rank_two_tensor = stress
variable = stress_yy
index_i = 1
index_j = 1
[../]
[./stress_zz]
type = RankTwoAux
rank_two_tensor = stress
variable = stress_zz
index_i = 2
index_j = 2
[../]
[./stress_xy]
type = RankTwoAux
rank_two_tensor = stress
variable = stress_xy
index_i = 0
index_j = 1
[../]
[./vonmises]
type = RankTwoScalarAux
rank_two_tensor = stress
variable = vonmises
scalar_type = VonMisesStress
execute_on = timestep_end
[../]
[./elastic_strain_yy]
type = RankTwoAux
rank_two_tensor = elastic_strain
variable = elastic_strain_yy
index_i = 1
index_j = 1
[../]
[./plastic_strain_eff]
type = MaterialRealAux
property = effective_plastic_strain
variable = plastic_strain_eff
[../]
[./tot_strain_yy]
type = RankTwoAux
rank_two_tensor = total_strain
variable = tot_strain_yy
index_i = 1
index_j = 1
[../]
[] # AuxKernels
[Functions]
[./appl_dispx]
type = PiecewiseLinear
x = '0 1.0 2.0 3.0 4.0 5.0 6.0 7.0 8.0'
y = '0.0 0.25e-4 0.50e-4 0.50e-4 0.50e-4 0.25e-4 0.0 0.0 0.0'
[../]
[./appl_dispy]
type = PiecewiseLinear
x = '0 1.0 2.0 3.0 4.0 5.0 6.0 7.0 8.0'
y = '0.0 0.0 0.0 0.25e-4 0.50e-4 0.50e-4 0.50e-4 0.25e-4 0.0 '
[../]
[]
[BCs]
[./side_x]
type = DirichletBC
variable = disp_x
boundary = 101
value = 0.0
[../]
[./origin_x]
type = DirichletBC
variable = disp_x
boundary = 103
value = 0.0
[../]
[./bot_y]
type = DirichletBC
variable = disp_y
boundary = 102
value = 0.0
[../]
[./origin_y]
type = DirichletBC
variable = disp_y
boundary = 103
value = 0.0
[../]
[./top_y]
type = FunctionDirichletBC
variable = disp_y
boundary = 1
function = appl_dispy
[../]
[./right_x]
type = FunctionDirichletBC
variable = disp_x
boundary = 2
function = appl_dispx
[../]
[]
[Materials]
[./elasticity_tensor]
type = ComputeIsotropicElasticityTensor
block = 1
youngs_modulus = 250e9
poissons_ratio = 0.25
[../]
[./strain]
type = ComputePlaneFiniteStrain
block = 1
[../]
[./stress]
type = ComputeMultipleInelasticStress
inelastic_models = 'isoplas'
block = 1
[../]
[./isoplas]
type = IsotropicPlasticityStressUpdate
yield_stress = 5e6
hardening_constant = 0.0
relative_tolerance = 1e-20
absolute_tolerance = 1e-8
max_inelastic_increment = 0.000001
[../]
[]
[Executioner]
type = Transient
solve_type = 'PJFNK'
nl_rel_tol = 1e-10
nl_abs_tol = 1e-12
l_tol = 1e-4
l_max_its = 100
nl_max_its = 20
[./TimeStepper]
type = IterationAdaptiveDT
dt = 0.1
time_t = '1.0 2.0 3.0 4.0 5.0 6.0 7.0 8.0'
time_dt = '0.1 0.1 0.1 0.1 0.1 0.1 0.1 0.1'
optimal_iterations = 30
iteration_window = 9
growth_factor = 2.0
cutback_factor = 0.5
timestep_limiting_postprocessor = matl_ts_min
[../]
start_time = 0.0
num_steps = 1000
end_time = 8.0
[] # Executioner
[Postprocessors]
[./matl_ts_min]
type = MaterialTimeStepPostprocessor
[../]
[./stress_xx]
type = ElementAverageValue
variable = stress_xx
[../]
[./stress_yy]
type = ElementAverageValue
variable = stress_yy
[../]
[./stress_zz]
type = ElementAverageValue
variable = stress_zz
[../]
[./vonmises]
type = ElementAverageValue
variable = vonmises
[../]
[./el_strain_yy]
type = ElementAverageValue
variable = elastic_strain_yy
[../]
[./plas_strain_eff]
type = ElementAverageValue
variable = plastic_strain_eff
[../]
[./tot_strain_yy]
type = ElementAverageValue
variable = tot_strain_yy
[../]
[./disp_x1]
type = NodalVariableValue
nodeid = 0
variable = disp_x
[../]
[./disp_x4]
type = NodalVariableValue
nodeid = 3
variable = disp_x
[../]
[./disp_y1]
type = NodalVariableValue
nodeid = 0
variable = disp_y
[../]
[./disp_y4]
type = NodalVariableValue
nodeid = 3
variable = disp_y
[../]
[./_dt]
type = TimestepSize
[../]
[]
[Outputs]
exodus = true
csv = true
[./console]
type = Console
output_linear = true
[../]
[] # Outputs
(modules/solid_mechanics/test/tests/rate_independent_cyclic_hardening/linear_kinharden_symmetric_strain_controlled.i)
# This simulation uses the piece-wise strain hardening model
# with the Finite strain formulation.
#
# This test applies a repeated displacement loading and unloading condition on
# the top in the y direction. The material deforms elastically until the
# loading reaches the initial yield point and then plastic deformation starts.
#
# The yield surface begins to translate as stress increases, but its size
# remains the same. The backstress evolves with plastic strain to capture
# this translation. Upon unloading, the stress reverses direction, and material
# first behaves elastically. However, due to the translation of the yield surface
# the yield point in the reverse direction is lower.
#
# If the reverse load is strong enough, the material will yield in the reverse
# direction, which models the Bauschinger effect(reduction in yield stress in
# the opposite direction).
#
# This test is based on the similar response obtained for a prescribed symmetrical
# stress path in Besson, Jacques, et al. Non-linear mechanics of materials. Vol. 167.
# Springer Science & Business Media, 2009 pg. 87 fig. 3.4(b). This SolidMechanics code
# matches the SolidMechanics solution.
[Mesh]
file = 1x1x1cube.e
[]
[GlobalParams]
displacements = 'disp_x disp_y disp_z'
[]
[Functions]
[top_pull]
type = PiecewiseLinear
xy_data = '0 0
0.025 0.0025
0.05 0.005
0.1 0.01
0.15 0.005
0.2 0
0.25 -0.005
0.3 -0.01
0.35 -0.005
0.45 0
0.5 0.005
0.55 0.01
0.65 0.005
0.7 0
0.75 -0.005
0.8 -0.01
0.85 -0.005
0.9 0
0.95 0.005
1 0.01
1.05 0.005
1.1 0
1.15 -0.005
1.2 -0.01
1.25 -0.005'
[]
[]
[Physics]
[SolidMechanics]
[QuasiStatic]
[all]
strain = SMALL
incremental = true
add_variables = true
generate_output = 'strain_yy stress_yy plastic_strain_xx plastic_strain_yy plastic_strain_zz'
[]
[]
[]
[]
[BCs]
[y_pull_function]
type = FunctionDirichletBC
variable = disp_y
boundary = 5
function = top_pull
[]
[x_bot]
type = DirichletBC
variable = disp_x
boundary = 4
value = 0.0
[]
[y_bot]
type = DirichletBC
variable = disp_y
boundary = 3
value = 0.0
[]
[z_bot]
type = DirichletBC
variable = disp_z
boundary = 2
value = 0.0
[]
[]
[Materials]
[elasticity_tensor]
type = ComputeIsotropicElasticityTensor
youngs_modulus = 2e5
poissons_ratio = 0
[]
[kinematic_plasticity]
type = CombinedNonlinearHardeningPlasticity
yield_stress = 100
isotropic_hardening_constant = 0
q = 0
b = 0
kinematic_hardening_modulus = 10000
gamma = 0
[]
[radial_return_stress]
type = ComputeMultipleInelasticStress
tangent_operator = elastic
inelastic_models = 'kinematic_plasticity'
[]
[]
[Executioner]
type = Transient
solve_type = 'PJFNK'
petsc_options = '-snes_ksp_ew'
petsc_options_iname = '-ksp_gmres_restart'
petsc_options_value = '101'
line_search = 'none'
l_max_its = 50
nl_max_its = 50
nl_rel_tol = 1e-12
nl_abs_tol = 1e-10
l_tol = 1e-9
start_time = 0.0
end_time = 1.25
dt = 0.0025
dtmin = 0.0001
[]
[Postprocessors]
[stress_yy]
type = ElementAverageValue
variable = stress_yy
[]
[strain_yy]
type = ElementAverageValue
variable = strain_yy
[]
[]
[Outputs]
csv = true
[]
(modules/porous_flow/test/tests/plastic_heating/tensile01.i)
# Tensile heating, using capped weak-plane plasticity
# z_disp(z=1) = t
# totalstrain_zz = t
# with C_ijkl = 0.5 0.25
# stress_zz = t, but with tensile_strength = 1, stress_zz = min(t, 1)
# so plasticstrain_zz = t - 1
# heat_energy_rate = coeff * (t - 1)
# Heat capacity of rock = specific_heat_cap * density = 4
# So temperature of rock should be:
# (1 - porosity) * 4 * T = (1 - porosity) * coeff * (t - 1)
[Mesh]
type = GeneratedMesh
dim = 3
xmin = -10
xmax = 10
zmin = 0
zmax = 1
[]
[GlobalParams]
displacements = 'disp_x disp_y disp_z'
PorousFlowDictator = dictator
[]
[Variables]
[temperature]
[]
[]
[Kernels]
[energy_dot]
type = PorousFlowEnergyTimeDerivative
variable = temperature
base_name = non_existent
[]
[phe]
type = PorousFlowPlasticHeatEnergy
variable = temperature
[]
[]
[AuxVariables]
[disp_x]
[]
[disp_y]
[]
[disp_z]
[]
[]
[AuxKernels]
[disp_z]
type = FunctionAux
variable = disp_z
function = z*t
[]
[]
[UserObjects]
[dictator]
type = PorousFlowDictator
porous_flow_vars = temperature
number_fluid_phases = 0
number_fluid_components = 0
[]
[coh]
type = TensorMechanicsHardeningConstant
value = 100
[]
[tanphi]
type = TensorMechanicsHardeningConstant
value = 1.0
[]
[t_strength]
type = TensorMechanicsHardeningConstant
value = 1
[]
[c_strength]
type = TensorMechanicsHardeningConstant
value = 1
[]
[]
[Materials]
[rock_internal_energy]
type = PorousFlowMatrixInternalEnergy
specific_heat_capacity = 2
density = 2
[]
[temp]
type = PorousFlowTemperature
temperature = temperature
[]
[porosity]
type = PorousFlowPorosityConst
porosity = 0.2
[]
[phe]
type = ComputePlasticHeatEnergy
[]
[elasticity_tensor]
type = ComputeElasticityTensor
fill_method = symmetric_isotropic
C_ijkl = '0.5 0.25'
[]
[strain]
type = ComputeIncrementalStrain
displacements = 'disp_x disp_y disp_z'
[]
[admissible]
type = ComputeMultipleInelasticStress
inelastic_models = mc
perform_finite_strain_rotations = false
[]
[mc]
type = CappedWeakPlaneStressUpdate
cohesion = coh
tan_friction_angle = tanphi
tan_dilation_angle = tanphi
tensile_strength = t_strength
compressive_strength = c_strength
tip_smoother = 0
smoothing_tol = 1
yield_function_tol = 1E-10
perfect_guess = true
[]
[]
[Postprocessors]
[temp]
type = PointValue
point = '0 0 0'
variable = temperature
[]
[]
[Preconditioning]
[andy]
type = SMP
full = true
petsc_options_iname = '-ksp_type -pc_type -snes_atol -snes_rtol -snes_max_it'
petsc_options_value = 'bcgs bjacobi 1E-15 1E-10 10000'
[]
[]
[Executioner]
type = Transient
solve_type = Newton
dt = 1
end_time = 10
[]
[Outputs]
file_base = tensile01
csv = true
[]
(modules/solid_mechanics/test/tests/capped_weak_plane/small_deform_inclined3.i)
# Plastic deformation, tensile failure, inclined normal = (0, 1, 0)
# With Young = 10, poisson=0.25 (Lame lambda=4, mu=4)
# applying the following
# deformation to the ymax surface of a unit cube:
# disp_x = 4*t
# disp_y = t
# disp_z = 3*t
# should yield trial stress:
# stress_yy = 12*t
# stress_yx = 16*t
# stress_yz = 12*t
# Use tensile strength = 6, we should return to stress_yy = 6,
# and stress_xx = stress_zz = 2*t up to t=1 when the system is completely
# plastic, so these stress components will not change
[Mesh]
type = GeneratedMesh
dim = 3
nx = 1
ny = 1
nz = 1
xmin = -0.5
xmax = 0.5
ymin = -0.5
ymax = 0.5
zmin = -0.5
zmax = 0.5
[]
[GlobalParams]
displacements = 'disp_x disp_y disp_z'
[]
[Physics/SolidMechanics/QuasiStatic]
[./all]
add_variables = true
incremental = true
generate_output = 'stress_xx stress_xy stress_xz stress_yy stress_yz stress_zz plastic_strain_xx plastic_strain_xy plastic_strain_xz plastic_strain_yy plastic_strain_yz plastic_strain_zz strain_xx strain_xy strain_xz strain_yy strain_yz strain_zz'
[../]
[]
[BCs]
[./bottomx]
type = DirichletBC
variable = disp_x
boundary = bottom
value = 0.0
[../]
[./bottomy]
type = DirichletBC
variable = disp_y
boundary = bottom
value = 0.0
[../]
[./bottomz]
type = DirichletBC
variable = disp_z
boundary = bottom
value = 0.0
[../]
[./topx]
type = FunctionDirichletBC
variable = disp_x
boundary = top
function = 4*t
[../]
[./topy]
type = FunctionDirichletBC
variable = disp_y
boundary = top
function = t
[../]
[./topz]
type = FunctionDirichletBC
variable = disp_z
boundary = top
function = 3*t
[../]
[]
[AuxVariables]
[./f_shear]
order = CONSTANT
family = MONOMIAL
[../]
[./f_tensile]
order = CONSTANT
family = MONOMIAL
[../]
[./f_compressive]
order = CONSTANT
family = MONOMIAL
[../]
[./intnl_shear]
order = CONSTANT
family = MONOMIAL
[../]
[./intnl_tensile]
order = CONSTANT
family = MONOMIAL
[../]
[./iter]
order = CONSTANT
family = MONOMIAL
[../]
[./ls]
order = CONSTANT
family = MONOMIAL
[../]
[]
[AuxKernels]
[./f_shear]
type = MaterialStdVectorAux
property = plastic_yield_function
index = 0
variable = f_shear
[../]
[./f_tensile]
type = MaterialStdVectorAux
property = plastic_yield_function
index = 1
variable = f_tensile
[../]
[./f_compressive]
type = MaterialStdVectorAux
property = plastic_yield_function
index = 2
variable = f_compressive
[../]
[./intnl_shear]
type = MaterialStdVectorAux
property = plastic_internal_parameter
index = 0
variable = intnl_shear
[../]
[./intnl_tensile]
type = MaterialStdVectorAux
property = plastic_internal_parameter
index = 1
variable = intnl_tensile
[../]
[./iter]
type = MaterialRealAux
property = plastic_NR_iterations
variable = iter
[../]
[./ls]
type = MaterialRealAux
property = plastic_linesearch_needed
variable = ls
[../]
[]
[Postprocessors]
[./stress_xx]
type = PointValue
point = '0 0 0'
variable = stress_xx
[../]
[./stress_xy]
type = PointValue
point = '0 0 0'
variable = stress_xy
[../]
[./stress_xz]
type = PointValue
point = '0 0 0'
variable = stress_xz
[../]
[./stress_yy]
type = PointValue
point = '0 0 0'
variable = stress_yy
[../]
[./stress_yz]
type = PointValue
point = '0 0 0'
variable = stress_yz
[../]
[./stress_zz]
type = PointValue
point = '0 0 0'
variable = stress_zz
[../]
[./strainp_xx]
type = PointValue
point = '0 0 0'
variable = plastic_strain_xx
[../]
[./strainp_xy]
type = PointValue
point = '0 0 0'
variable = plastic_strain_xy
[../]
[./strainp_xz]
type = PointValue
point = '0 0 0'
variable = plastic_strain_xz
[../]
[./strainp_yy]
type = PointValue
point = '0 0 0'
variable = plastic_strain_yy
[../]
[./strainp_yz]
type = PointValue
point = '0 0 0'
variable = plastic_strain_yz
[../]
[./strainp_zz]
type = PointValue
point = '0 0 0'
variable = plastic_strain_zz
[../]
[./straint_xx]
type = PointValue
point = '0 0 0'
variable = strain_xx
[../]
[./straint_xy]
type = PointValue
point = '0 0 0'
variable = strain_xy
[../]
[./straint_xz]
type = PointValue
point = '0 0 0'
variable = strain_xz
[../]
[./straint_yy]
type = PointValue
point = '0 0 0'
variable = strain_yy
[../]
[./straint_yz]
type = PointValue
point = '0 0 0'
variable = strain_yz
[../]
[./straint_zz]
type = PointValue
point = '0 0 0'
variable = strain_zz
[../]
[./f_shear]
type = PointValue
point = '0 0 0'
variable = f_shear
[../]
[./f_tensile]
type = PointValue
point = '0 0 0'
variable = f_tensile
[../]
[./f_compressive]
type = PointValue
point = '0 0 0'
variable = f_compressive
[../]
[./intnl_shear]
type = PointValue
point = '0 0 0'
variable = intnl_shear
[../]
[./intnl_tensile]
type = PointValue
point = '0 0 0'
variable = intnl_tensile
[../]
[./iter]
type = PointValue
point = '0 0 0'
variable = iter
[../]
[./ls]
type = PointValue
point = '0 0 0'
variable = ls
[../]
[]
[UserObjects]
[./coh]
type = SolidMechanicsHardeningConstant
value = 80
[../]
[./tanphi]
type = SolidMechanicsHardeningConstant
value = 0.5
[../]
[./tanpsi]
type = SolidMechanicsHardeningConstant
value = 0.1111077
[../]
[./t_strength]
type = SolidMechanicsHardeningConstant
value = 6
[../]
[./c_strength]
type = SolidMechanicsHardeningConstant
value = 40
[../]
[]
[Materials]
[./elasticity_tensor]
type = ComputeElasticityTensor
fill_method = symmetric_isotropic
C_ijkl = '4 4'
[../]
[./admissible]
type = ComputeMultipleInelasticStress
inelastic_models = stress
perform_finite_strain_rotations = false
[../]
[./stress]
type = CappedWeakInclinedPlaneStressUpdate
normal_vector = '0 1 0'
cohesion = coh
tan_friction_angle = tanphi
tan_dilation_angle = tanpsi
tensile_strength = t_strength
compressive_strength = c_strength
tip_smoother = 0
smoothing_tol = 0
yield_function_tol = 1E-5
[../]
[]
[Executioner]
end_time = 2
dt = 1
type = Transient
[]
[Outputs]
file_base = small_deform_inclined3
csv = true
[]
(modules/solid_mechanics/test/tests/jacobian/tensile_update1.i)
# Tensile, update version, with strength = 1MPa and smoothing_tol = 0.1E5
# Lame lambda = 1GPa. Lame mu = 1.3GPa
# Units in this file are MPa (not Pa)
#
# Return to the stress_I = 1 plane
[Mesh]
type = GeneratedMesh
dim = 3
nx = 1
ny = 1
nz = 1
xmin = -0.5
xmax = 0.5
ymin = -0.5
ymax = 0.5
zmin = -0.5
zmax = 0.5
[]
[Variables]
[./disp_x]
[../]
[./disp_y]
[../]
[./disp_z]
[../]
[]
[Kernels]
[SolidMechanics]
displacements = 'disp_x disp_y disp_z'
[../]
[]
[UserObjects]
[./ts]
type = SolidMechanicsHardeningConstant
value = 1
[../]
[]
[Materials]
[./elasticity_tensor]
type = ComputeIsotropicElasticityTensor
lambda = 1.0E3
shear_modulus = 1.3E3
[../]
[./strain]
type = ComputeIncrementalStrain
displacements = 'disp_x disp_y disp_z'
eigenstrain_names = ini_stress
[../]
[./ini_stress]
type = ComputeEigenstrainFromInitialStress
initial_stress = '2 0 0 0 0 0 0 0 -2'
eigenstrain_name = ini_stress
[../]
[./tensile]
type = TensileStressUpdate
tensile_strength = ts
smoothing_tol = 0.1
yield_function_tol = 1.0E-12
[../]
[./stress]
type = ComputeMultipleInelasticStress
inelastic_models = tensile
perform_finite_strain_rotations = false
[../]
[]
[Preconditioning]
[./andy]
type = SMP
full = true
petsc_options_iname = '-snes_type'
petsc_options_value = 'test'
[../]
[]
[Executioner]
type = Transient
solve_type = Newton
[]
(modules/solid_mechanics/test/tests/capped_weak_plane/small_deform6.i)
# Plastic deformation, both tensile and shear failure
[Mesh]
type = GeneratedMesh
dim = 3
nx = 1
ny = 1
nz = 1
xmin = -0.5
xmax = 0.5
ymin = -0.5
ymax = 0.5
zmin = -0.5
zmax = 0.5
[]
[GlobalParams]
displacements = 'disp_x disp_y disp_z'
[]
[Physics/SolidMechanics/QuasiStatic]
[./all]
add_variables = true
incremental = true
generate_output = 'stress_xx stress_xy stress_xz stress_yy stress_yz stress_zz plastic_strain_xx plastic_strain_xy plastic_strain_xz plastic_strain_yy plastic_strain_yz plastic_strain_zz strain_xx strain_xy strain_xz strain_yy strain_yz strain_zz'
[../]
[]
[BCs]
[./bottomx]
type = DirichletBC
variable = disp_x
boundary = back
value = 0.0
[../]
[./bottomy]
type = DirichletBC
variable = disp_y
boundary = back
value = 0.0
[../]
[./bottomz]
type = DirichletBC
variable = disp_z
boundary = back
value = 0.0
[../]
[./topx]
type = FunctionDirichletBC
variable = disp_x
boundary = front
function = 'if(t<30,0.2*t,6)'
[../]
[./topy]
type = FunctionDirichletBC
variable = disp_y
boundary = front
function = 'if(t<30,if(t<10,0,t),30-0.2*t)'
[../]
[./topz]
type = FunctionDirichletBC
variable = disp_z
boundary = front
function = 'if(t<15,3*t,45)+if(t<30,0,45-3*t)'
[../]
[]
[AuxVariables]
[./f_shear]
order = CONSTANT
family = MONOMIAL
[../]
[./f_tensile]
order = CONSTANT
family = MONOMIAL
[../]
[./f_compressive]
order = CONSTANT
family = MONOMIAL
[../]
[./intnl_shear]
order = CONSTANT
family = MONOMIAL
[../]
[./intnl_tensile]
order = CONSTANT
family = MONOMIAL
[../]
[./iter]
order = CONSTANT
family = MONOMIAL
[../]
[./ls]
order = CONSTANT
family = MONOMIAL
[../]
[]
[AuxKernels]
[./f_shear]
type = MaterialStdVectorAux
property = plastic_yield_function
index = 0
variable = f_shear
[../]
[./f_tensile]
type = MaterialStdVectorAux
property = plastic_yield_function
index = 1
variable = f_tensile
[../]
[./f_compressive]
type = MaterialStdVectorAux
property = plastic_yield_function
index = 2
variable = f_compressive
[../]
[./intnl_shear]
type = MaterialStdVectorAux
property = plastic_internal_parameter
index = 0
variable = intnl_shear
[../]
[./intnl_tensile]
type = MaterialStdVectorAux
property = plastic_internal_parameter
index = 1
variable = intnl_tensile
[../]
[./iter]
type = MaterialRealAux
property = plastic_NR_iterations
variable = iter
[../]
[./ls]
type = MaterialRealAux
property = plastic_linesearch_needed
variable = ls
[../]
[]
[Postprocessors]
[./stress_xx]
type = PointValue
point = '0 0 0'
variable = stress_xx
[../]
[./stress_xy]
type = PointValue
point = '0 0 0'
variable = stress_xy
[../]
[./stress_xz]
type = PointValue
point = '0 0 0'
variable = stress_xz
[../]
[./stress_yy]
type = PointValue
point = '0 0 0'
variable = stress_yy
[../]
[./stress_yz]
type = PointValue
point = '0 0 0'
variable = stress_yz
[../]
[./stress_zz]
type = PointValue
point = '0 0 0'
variable = stress_zz
[../]
[./strainp_xx]
type = PointValue
point = '0 0 0'
variable = plastic_strain_xx
[../]
[./strainp_xy]
type = PointValue
point = '0 0 0'
variable = plastic_strain_xy
[../]
[./strainp_xz]
type = PointValue
point = '0 0 0'
variable = plastic_strain_xz
[../]
[./strainp_yy]
type = PointValue
point = '0 0 0'
variable = plastic_strain_yy
[../]
[./strainp_yz]
type = PointValue
point = '0 0 0'
variable = plastic_strain_yz
[../]
[./strainp_zz]
type = PointValue
point = '0 0 0'
variable = plastic_strain_zz
[../]
[./straint_xx]
type = PointValue
point = '0 0 0'
variable = strain_xx
[../]
[./straint_xy]
type = PointValue
point = '0 0 0'
variable = strain_xy
[../]
[./straint_xz]
type = PointValue
point = '0 0 0'
variable = strain_xz
[../]
[./straint_yy]
type = PointValue
point = '0 0 0'
variable = strain_yy
[../]
[./straint_yz]
type = PointValue
point = '0 0 0'
variable = strain_yz
[../]
[./straint_zz]
type = PointValue
point = '0 0 0'
variable = strain_zz
[../]
[./f_shear]
type = PointValue
point = '0 0 0'
variable = f_shear
[../]
[./f_tensile]
type = PointValue
point = '0 0 0'
variable = f_tensile
[../]
[./f_compressive]
type = PointValue
point = '0 0 0'
variable = f_compressive
[../]
[./intnl_shear]
type = PointValue
point = '0 0 0'
variable = intnl_shear
[../]
[./intnl_tensile]
type = PointValue
point = '0 0 0'
variable = intnl_tensile
[../]
[./iter]
type = PointValue
point = '0 0 0'
variable = iter
[../]
[./ls]
type = PointValue
point = '0 0 0'
variable = ls
[../]
[]
[UserObjects]
[./coh]
type = SolidMechanicsHardeningConstant
value = 20
[../]
[./tanphi]
type = SolidMechanicsHardeningConstant
value = 0.5
[../]
[./tanpsi]
type = SolidMechanicsHardeningConstant
value = 0.1
[../]
[./t_strength]
type = SolidMechanicsHardeningConstant
value = 20
[../]
[./c_strength]
type = SolidMechanicsHardeningConstant
value = 0
[../]
[]
[Materials]
[./elasticity_tensor]
type = ComputeElasticityTensor
fill_method = symmetric_isotropic
C_ijkl = '4 4'
[../]
[./admissible]
type = ComputeMultipleInelasticStress
inelastic_models = stress
perform_finite_strain_rotations = false
[../]
[./stress]
type = CappedWeakPlaneStressUpdate
cohesion = coh
tan_friction_angle = tanphi
tan_dilation_angle = tanpsi
tensile_strength = t_strength
compressive_strength = c_strength
max_NR_iterations = 20
tip_smoother = 5
smoothing_tol = 5
yield_function_tol = 1E-10
perfect_guess = false
[../]
[]
[Executioner]
end_time = 40
dt = 1
type = Transient
[]
[Outputs]
file_base = small_deform6
csv = true
[]
(modules/solid_mechanics/test/tests/capped_mohr_coulomb/random2.i)
# Using CappedMohrCoulomb with compressive failure only
# Plasticity models:
# Compressive strength = 1 MPa
#
# Lame lambda = 1GPa. Lame mu = 1.3GPa
#
# A line of elements is perturbed randomly, and return to the yield surface at each quadpoint is checked
[Mesh]
type = GeneratedMesh
dim = 3
nx = 1
ny = 1234
nz = 1
xmin = 0
xmax = 1
ymin = 0
ymax = 1234
zmin = 0
zmax = 1
[]
[GlobalParams]
displacements = 'disp_x disp_y disp_z'
[]
[Physics/SolidMechanics/QuasiStatic]
[./all]
add_variables = true
incremental = true
generate_output = 'stress_xx stress_xy stress_xz stress_yy stress_yz stress_zz'
[../]
[]
[ICs]
[./x]
type = RandomIC
min = -0.1
max = 0.1
variable = disp_x
[../]
[./y]
type = RandomIC
min = -0.1
max = 0.1
variable = disp_y
[../]
[./z]
type = RandomIC
min = -0.1
max = 0.1
variable = disp_z
[../]
[]
[BCs]
[./x]
type = FunctionDirichletBC
variable = disp_x
boundary = 'front back'
function = '0'
[../]
[./y]
type = FunctionDirichletBC
variable = disp_y
boundary = 'front back'
function = '0'
[../]
[./z]
type = FunctionDirichletBC
variable = disp_z
boundary = 'front back'
function = '0'
[../]
[]
[AuxVariables]
[./f0]
order = CONSTANT
family = MONOMIAL
[../]
[./f1]
order = CONSTANT
family = MONOMIAL
[../]
[./f2]
order = CONSTANT
family = MONOMIAL
[../]
[./int0]
order = CONSTANT
family = MONOMIAL
[../]
[./iter]
order = CONSTANT
family = MONOMIAL
[../]
[]
[AuxKernels]
[./f0]
type = MaterialStdVectorAux
property = plastic_yield_function
index = 0
variable = f0
[../]
[./f1]
type = MaterialStdVectorAux
property = plastic_yield_function
index = 1
variable = f1
[../]
[./f2]
type = MaterialStdVectorAux
property = plastic_yield_function
index = 2
variable = f2
[../]
[./int0]
type = MaterialStdVectorAux
property = plastic_internal_parameter
factor = 1E6
index = 0
variable = int0
[../]
[./iter]
type = MaterialRealAux
property = plastic_NR_iterations
variable = iter
[../]
[]
[Postprocessors]
[./tot_iters]
type = ElementIntegralMaterialProperty
mat_prop = plastic_NR_iterations
outputs = console
[../]
[./raw_f0]
type = ElementExtremeValue
variable = f0
outputs = console
[../]
[./raw_f1]
type = ElementExtremeValue
variable = f1
outputs = console
[../]
[./raw_f2]
type = ElementExtremeValue
variable = f2
outputs = console
[../]
[./iter]
type = ElementExtremeValue
variable = iter
outputs = console
[../]
[./f0]
type = FunctionValuePostprocessor
function = should_be_zero0_fcn
[../]
[./f1]
type = FunctionValuePostprocessor
function = should_be_zero1_fcn
[../]
[./f2]
type = FunctionValuePostprocessor
function = should_be_zero2_fcn
[../]
[]
[Functions]
[./should_be_zero0_fcn]
type = ParsedFunction
expression = 'if(a<1E-1,0,a)'
symbol_names = 'a'
symbol_values = 'raw_f0'
[../]
[./should_be_zero1_fcn]
type = ParsedFunction
expression = 'if(a<1E-1,0,a)'
symbol_names = 'a'
symbol_values = 'raw_f1'
[../]
[./should_be_zero2_fcn]
type = ParsedFunction
expression = 'if(a<1E-1,0,a)'
symbol_names = 'a'
symbol_values = 'raw_f2'
[../]
[]
[UserObjects]
[./ts]
type = SolidMechanicsHardeningConstant
value = 1E12
[../]
[./cs]
type = SolidMechanicsHardeningCubic
value_0 = 1E6
value_residual = 0
internal_limit = 1
[../]
[./coh]
type = SolidMechanicsHardeningConstant
value = 1E12
[../]
[./ang]
type = SolidMechanicsHardeningConstant
value = 0.5
[../]
[]
[Materials]
[./elasticity_tensor]
type = ComputeElasticityTensor
fill_method = symmetric_isotropic
C_ijkl = '1E9 1.3E9'
[../]
[./tensile]
type = CappedMohrCoulombStressUpdate
tensile_strength = ts
compressive_strength = cs
cohesion = coh
friction_angle = ang
dilation_angle = ang
smoothing_tol = 1E5
max_NR_iterations = 100
yield_function_tol = 1.0E-1
[../]
[./stress]
type = ComputeMultipleInelasticStress
inelastic_models = tensile
perform_finite_strain_rotations = false
[../]
[]
[Executioner]
end_time = 1
dt = 1
type = Transient
[]
[Outputs]
file_base = random2
csv = true
[]
(modules/solid_mechanics/test/tests/domain_integral_thermal/interaction_integral_2d_c.i)
#This problem from [Wilson 1979] tests the thermal strain term in the
#interaction integral
#
#theta_e = 10 degrees C; a = 252; E = 207000; nu = 0.3; alpha = 1.35e-5
#
#With uniform_refine = 3, KI converges to
#KI = 5.602461e+02 (interaction integral)
#KI = 5.655005e+02 (J-integral)
#
#Both are in good agreement with [Shih 1986]:
#average_value = 0.4857 = KI / (sigma_theta * sqrt(pi * a))
#sigma_theta = E * alpha * theta_e / (1 - nu)
# = 207000 * 1.35e-5 * 10 / (1 - 0.3) = 39.9214
#KI = average_value * sigma_theta * sqrt(pi * a) = 5.656e+02
#
#References:
#W.K. Wilson, I.-W. Yu, Int J Fract 15 (1979) 377-387
#C.F. Shih, B. Moran, T. Nakamura, Int J Fract 30 (1986) 79-102
[GlobalParams]
order = FIRST
family = LAGRANGE
displacements = 'disp_x disp_y'
volumetric_locking_correction = False
[]
[Mesh]
file = crack2d.e
displacements = 'disp_x disp_y'
# uniform_refine = 3
[]
[AuxVariables]
[./SED]
order = CONSTANT
family = MONOMIAL
[../]
[./SERD]
order = CONSTANT
family = MONOMIAL
[../]
[./temp]
order = FIRST
family = LAGRANGE
[../]
[]
[Functions]
[./rampConstantUp]
type = PiecewiseLinear
x = '0. 0.1 100.0'
y = '0. 1 1'
scale_factor = -68.95 #MPa
[../]
[]
[Physics/SolidMechanics/QuasiStatic]
[./master]
strain = FINITE
add_variables = true
incremental = true
generate_output = 'stress_xx stress_yy stress_zz vonmises_stress'
planar_formulation = PLANE_STRAIN
[../]
[]
[AuxKernels]
[./SED]
type = MaterialRealAux
variable = SED
property = strain_energy_density
execute_on = timestep_end
[../]
[./SERD]
type = MaterialRealAux
variable = SERD
property = strain_energy_rate_density
execute_on = timestep_end
[../]
[]
[BCs]
[./crack_y]
type = DirichletBC
variable = disp_y
boundary = 100
value = 0.0
[../]
[./no_y]
type = DirichletBC
variable = disp_y
boundary = 400
value = 0.0
[../]
[./no_x1]
type = DirichletBC
variable = disp_x
boundary = 900
value = 0.0
[../]
[./Pressure]
[./crack_pressure]
boundary = 700
function = rampConstantUp
[../]
[../]
[] # BCs
[Materials]
[./elasticity_tensor]
type = ComputeIsotropicElasticityTensor
youngs_modulus = 206800
poissons_ratio = 0.0
[../]
[./radial_return_stress]
type = ComputeMultipleInelasticStress
inelastic_models = 'powerlawcrp'
[../]
[./powerlawcrp]
type = PowerLawCreepStressUpdate
coefficient = 3.125e-21 # 7.04e-17 #
n_exponent = 3.0
m_exponent = 0.0
activation_energy = 0.0
[../]
[]
[DomainIntegral]
integrals = 'CIntegral InteractionIntegralKI'
boundary = 800
crack_direction_method = CrackDirectionVector
crack_direction_vector = '1 0 0'
2d = true
axis_2d = 2
radius_inner = '60.0 80.0 100.0 120.0'
radius_outer = '80.0 100.0 120.0 140.0'
symmetry_plane = 1
incremental = true
# interaction integral parameters
block = 1
youngs_modulus = 207000
poissons_ratio = 0.3
inelastic_models = 'powerlawcrp'
[]
[Executioner]
type = Transient
solve_type = 'PJFNK'
petsc_options_iname = '-pc_type -ksp_gmres_restart -sub_ksp_type -sub_pc_type -pc_asm_overlap'
petsc_options_value = 'asm 31 preonly lu 1'
line_search = 'none'
l_max_its = 50
nl_max_its = 40
nl_rel_step_tol= 1e-10
nl_rel_tol = 1e-10
start_time = 0.0
dt = 1
end_time = 1
num_steps = 1
[]
[Outputs]
exodus = true
csv = true
[]
[Preconditioning]
active = 'smp'
[./smp]
type = SMP
pc_side = left
ksp_norm = preconditioned
full = true
[../]
[]
(modules/solid_mechanics/test/tests/jacobian/cwp02.i)
# Capped weak-plane plasticity
# checking jacobian for tensile failure
[Mesh]
type = GeneratedMesh
dim = 3
[]
[GlobalParams]
block = 0
[]
[Variables]
[./disp_x]
[../]
[./disp_y]
[../]
[./disp_z]
[../]
[]
[Kernels]
[SolidMechanics]
displacements = 'disp_x disp_y disp_z'
[../]
[]
[UserObjects]
[./coh]
type = SolidMechanicsHardeningExponential
value_0 = 100
value_residual = 2
rate = 1
[../]
[./tanphi]
type = SolidMechanicsHardeningExponential
value_0 = 1.0
value_residual = 0.5
rate = 2
[../]
[./tanpsi]
type = SolidMechanicsHardeningExponential
value_0 = 0.1
value_residual = 0.05
rate = 1
[../]
[./t_strength]
type = SolidMechanicsHardeningExponential
value_0 = 1
value_residual = 1
rate = 1
[../]
[./c_strength]
type = SolidMechanicsHardeningConstant
value = 100
[../]
[]
[Materials]
[./elasticity_tensor]
type = ComputeIsotropicElasticityTensor
lambda = 1.0
shear_modulus = 2.0
[../]
[./strain]
type = ComputeIncrementalStrain
displacements = 'disp_x disp_y disp_z'
eigenstrain_names = ini_stress
[../]
[./ini_stress]
type = ComputeEigenstrainFromInitialStress
initial_stress = '0 0 0 0 0 0 0 0 2'
eigenstrain_name = ini_stress
[../]
[./admissible]
type = ComputeMultipleInelasticStress
inelastic_models = mc
tangent_operator = nonlinear
[../]
[./mc]
type = CappedWeakPlaneStressUpdate
cohesion = coh
tan_friction_angle = tanphi
tan_dilation_angle = tanpsi
tensile_strength = t_strength
compressive_strength = c_strength
max_NR_iterations = 20
tip_smoother = 1
smoothing_tol = 2
yield_function_tol = 1E-10
[../]
[]
[Preconditioning]
[./andy]
type = SMP
full = true
#petsc_options = '-snes_test_display'
petsc_options_iname = '-ksp_type -pc_type -snes_atol -snes_rtol -snes_max_it -snes_type'
petsc_options_value = 'bcgs bjacobi 1E-15 1E-10 10000 test'
[../]
[]
[Executioner]
type = Transient
solve_type = Newton
[]
(modules/solid_mechanics/test/tests/substepping/power_law_creep.i)
[GlobalParams]
displacements = 'disp_x disp_y disp_z'
[]
[Mesh]
[gen]
type = GeneratedMeshGenerator
dim = 3
nx = 2
ny = 2
nz = 2
[]
[]
[AuxVariables]
[temp]
initial_condition = 1000.0
[]
[]
[Physics/SolidMechanics/QuasiStatic]
[all]
strain = FINITE
add_variables = true
generate_output = 'stress_zz elastic_strain_zz creep_strain_zz'
use_automatic_differentiation = false
[]
[]
[Functions]
[front_pull]
type = PiecewiseLinear
x = '0 1'
y = '0 1'
scale_factor = 0.5
[]
[]
[BCs]
[u_front_pull]
type = ADFunctionDirichletBC
variable = disp_z
boundary = front
function = front_pull
[]
[uz_back_fix]
type = ADDirichletBC
variable = disp_z
boundary = back
value = 0.0
[]
[u_yz_fix]
type = ADDirichletBC
variable = disp_x
boundary = left
value = 0.0
[]
[u_xz_fix]
type = ADDirichletBC
variable = disp_y
boundary = bottom
value = 0.0
[]
[]
[Materials]
[elasticity_tensor]
type = ComputeIsotropicElasticityTensor
youngs_modulus = 2e11
poissons_ratio = 0.3
[]
[radial_return_stress]
type = ComputeMultipleInelasticStress
inelastic_models = 'power_law_creep'
[]
[power_law_creep]
type = PowerLawCreepStressUpdate
coefficient = 1.0e-15
n_exponent = 4
activation_energy = 0.0
temperature = temp
# options for using substepping
substep_strain_tolerance = 0.1
max_inelastic_increment = 0.01
[]
[]
[Executioner]
type = Transient
solve_type = 'NEWTON'
petsc_options_iname = '-pc_type '
petsc_options_value = 'lu '
line_search = 'none'
nl_max_its = 10
nl_rel_tol = 1e-6
nl_abs_tol = 1e-10
end_time = 0.1
dt = 0.1
[]
[Outputs]
exodus = true
[]
(modules/porous_flow/test/tests/actions/block_restricted.i)
PorousFlowDictatorName = 'dictator'
[GlobalParams]
time_unit = days
displacements = 'disp_x disp_y disp_z'
use_displaced_mesh = false
[]
[Problem]
kernel_coverage_check = false
material_coverage_check = false
[]
[Mesh]
active_block_names = 'BaseMesh Box1'
[BaseMesh]
type = GeneratedMeshGenerator
subdomain_name = 'BaseMesh'
elem_type = "TET10"
dim = 3
nx = 6
ny = 6
nz = 2
xmin = -10
xmax = +10
ymin = -10
ymax = +10
zmin = -2
zmax = +2
[]
[Box1]
type = SubdomainBoundingBoxGenerator
input = "BaseMesh"
block_id = 1
block_name = "Box1"
location = "INSIDE"
bottom_left = "-3.3 -3.3 +2"
top_right = "+3.3 +3.3 0"
[]
[Box1Boundary]
type = SideSetsBetweenSubdomainsGenerator
input = Box1
primary_block = 'BaseMesh'
paired_block = 'Box1'
new_boundary = 'Box1Boundary'
[]
[]
[Physics]
[SolidMechanics]
[QuasiStatic]
[all]
strain = SMALL
incremental = true
block = ${Mesh/active_block_names}
[]
[]
[]
[]
[AuxVariables]
[stress_xx]
order = CONSTANT
family = MONOMIAL
block = 'BaseMesh'
[]
[stress_yy]
order = CONSTANT
family = MONOMIAL
block = 'BaseMesh'
[]
[stress_zz]
order = CONSTANT
family = MONOMIAL
block = 'BaseMesh'
[]
[]
[PorousFlowFullySaturated]
coupling_type = HydroMechanical
porepressure = porepressure
biot_coefficient = 1
fp = simple_fluid
stabilization = FULL
gravity = '0 0 0'
add_darcy_aux = false
dictator_name = ${PorousFlowDictatorName}
block = 'BaseMesh'
[]
[Variables]
[disp_x]
[]
[disp_y]
[]
[disp_z]
[]
[porepressure]
order = SECOND
family = LAGRANGE
scaling = 1e-5
block = 'BaseMesh'
[]
[]
[ICs]
[porepressure]
type = FunctionIC
variable = porepressure
function = '2'
block = 'BaseMesh'
[]
[]
[BCs]
[fix_x]
type = DirichletBC
variable = disp_x
boundary = 'left right'
value = 0.0
[]
[fix_y]
type = DirichletBC
variable = disp_y
boundary = 'bottom top'
value = 0.0
[]
[fix_z]
type = DirichletBC
variable = disp_z
boundary = 'back'
value = 0.0
[]
[porepressure_fix]
type = DirichletBC
variable = porepressure
boundary = 'left right bottom top'
value = 2.0
[]
[porepressure_Box1Boundary]
type = FunctionDirichletBC
variable = porepressure
boundary = 'Box1Boundary'
function = porepressure_at_Box1Boundary
[]
[]
[Functions]
[porepressure_at_Box1Boundary]
type = ParsedFunction
expression = '2 + max(0, min(1, t-0.25))'
[]
[]
[FluidProperties]
[simple_fluid]
type = SimpleFluidProperties
bulk_modulus = 2E3
density0 = 1000
thermal_expansion = 0
viscosity = 9.0E-10
[]
[]
[Materials]
[porosity_bulk]
type = PorousFlowPorosityConst
block = ${Mesh/active_block_names}
porosity = 0.15
PorousFlowDictator = ${PorousFlowDictatorName}
[]
[undrained_density_0]
type = GenericConstantMaterial
block = ${Mesh/active_block_names}
prop_names = density
prop_values = 2500
[]
[BaseMesh_permeability_bulk]
type = PorousFlowPermeabilityConst
block = 'BaseMesh'
permeability = '1e-5 0 0 0 1e-5 0 0 0 1e-5'
PorousFlowDictator = ${PorousFlowDictatorName}
[]
[BaseMesh_elasticity_tensor]
type = ComputeIsotropicElasticityTensor
block = 'BaseMesh'
youngs_modulus = 2500
poissons_ratio = 0.15
[]
[Box1_permeability_bulk]
type = PorousFlowPermeabilityConst
block = 'Box1'
permeability = '1e-5 0 0 0 1e-5 0 0 0 1e-5'
PorousFlowDictator = ${PorousFlowDictatorName}
[]
[Box1_elasticity_tensor]
type = ComputeIsotropicElasticityTensor
block = 'Box1'
youngs_modulus = 2500
poissons_ratio = 0.15
[]
[stress]
type = ComputeMultipleInelasticStress
inelastic_models = ''
perform_finite_strain_rotations = false
tangent_operator = 'nonlinear'
block = ${Mesh/active_block_names}
[]
[]
[Preconditioning]
[.\SMP]
type = SMP
full = true
[]
[]
[Executioner]
type = Transient
solve_type = PJFNK
petsc_options = '-snes_converged_reason'
# best overall
petsc_options_iname = '-pc_type -pc_factor_mat_solver_package'
petsc_options_value = ' lu mumps'
line_search = none
nl_abs_tol = 1e-4
nl_rel_tol = 1e-6
l_max_its = 20
nl_max_its = 8
start_time = 0.0
end_time = 0.5
[TimeSteppers]
[ConstantDT1]
type = ConstantDT
dt = 0.25
[]
[]
[]
[Outputs]
perf_graph = true
exodus = true
[]
(modules/solid_mechanics/test/tests/capped_weak_plane/small_deform4.i)
# Plastic deformation, compression failure
# With Young = 10, poisson=0.25 (Lame lambda=4, mu=4)
# applying the following
# deformation to the zmax surface of a unit cube:
# disp_x = 4*t
# disp_y = 3*t
# disp_z = -t
# should yield trial stress:
# stress_zz = 12*t
# stress_zx = 16*t
# stress_zy = -12*t
# Use compressive strength = 6, we should return to stress_zz = -6,
# and stress_xx = stress_yy = -2*t up to t=1 when the system is completely
# plastic, so these stress components will not change
[Mesh]
type = GeneratedMesh
dim = 3
nx = 1
ny = 1
nz = 1
xmin = -0.5
xmax = 0.5
ymin = -0.5
ymax = 0.5
zmin = -0.5
zmax = 0.5
[]
[GlobalParams]
displacements = 'disp_x disp_y disp_z'
[]
[Physics/SolidMechanics/QuasiStatic]
[./all]
add_variables = true
incremental = true
generate_output = 'stress_xx stress_xy stress_xz stress_yy stress_yz stress_zz plastic_strain_xx plastic_strain_xy plastic_strain_xz plastic_strain_yy plastic_strain_yz plastic_strain_zz strain_xx strain_xy strain_xz strain_yy strain_yz strain_zz'
[../]
[]
[BCs]
[./bottomx]
type = DirichletBC
variable = disp_x
boundary = back
value = 0.0
[../]
[./bottomy]
type = DirichletBC
variable = disp_y
boundary = back
value = 0.0
[../]
[./bottomz]
type = DirichletBC
variable = disp_z
boundary = back
value = 0.0
[../]
[./topx]
type = FunctionDirichletBC
variable = disp_x
boundary = front
function = 4*t
[../]
[./topy]
type = FunctionDirichletBC
variable = disp_y
boundary = front
function = 3*t
[../]
[./topz]
type = FunctionDirichletBC
variable = disp_z
boundary = front
function = -t
[../]
[]
[AuxVariables]
[./f_shear]
order = CONSTANT
family = MONOMIAL
[../]
[./f_tensile]
order = CONSTANT
family = MONOMIAL
[../]
[./f_compressive]
order = CONSTANT
family = MONOMIAL
[../]
[./intnl_shear]
order = CONSTANT
family = MONOMIAL
[../]
[./intnl_tensile]
order = CONSTANT
family = MONOMIAL
[../]
[./iter]
order = CONSTANT
family = MONOMIAL
[../]
[./ls]
order = CONSTANT
family = MONOMIAL
[../]
[]
[AuxKernels]
[./f_shear]
type = MaterialStdVectorAux
property = plastic_yield_function
index = 0
variable = f_shear
[../]
[./f_tensile]
type = MaterialStdVectorAux
property = plastic_yield_function
index = 1
variable = f_tensile
[../]
[./f_compressive]
type = MaterialStdVectorAux
property = plastic_yield_function
index = 2
variable = f_compressive
[../]
[./intnl_shear]
type = MaterialStdVectorAux
property = plastic_internal_parameter
index = 0
variable = intnl_shear
[../]
[./intnl_tensile]
type = MaterialStdVectorAux
property = plastic_internal_parameter
index = 1
variable = intnl_tensile
[../]
[./iter]
type = MaterialRealAux
property = plastic_NR_iterations
variable = iter
[../]
[./ls]
type = MaterialRealAux
property = plastic_linesearch_needed
variable = ls
[../]
[]
[Postprocessors]
[./stress_xx]
type = PointValue
point = '0 0 0'
variable = stress_xx
[../]
[./stress_xy]
type = PointValue
point = '0 0 0'
variable = stress_xy
[../]
[./stress_xz]
type = PointValue
point = '0 0 0'
variable = stress_xz
[../]
[./stress_yy]
type = PointValue
point = '0 0 0'
variable = stress_yy
[../]
[./stress_yz]
type = PointValue
point = '0 0 0'
variable = stress_yz
[../]
[./stress_zz]
type = PointValue
point = '0 0 0'
variable = stress_zz
[../]
[./strainp_xx]
type = PointValue
point = '0 0 0'
variable = plastic_strain_xx
[../]
[./strainp_xy]
type = PointValue
point = '0 0 0'
variable = plastic_strain_xy
[../]
[./strainp_xz]
type = PointValue
point = '0 0 0'
variable = plastic_strain_xz
[../]
[./strainp_yy]
type = PointValue
point = '0 0 0'
variable = plastic_strain_yy
[../]
[./strainp_yz]
type = PointValue
point = '0 0 0'
variable = plastic_strain_yz
[../]
[./strainp_zz]
type = PointValue
point = '0 0 0'
variable = plastic_strain_zz
[../]
[./straint_xx]
type = PointValue
point = '0 0 0'
variable = strain_xx
[../]
[./straint_xy]
type = PointValue
point = '0 0 0'
variable = strain_xy
[../]
[./straint_xz]
type = PointValue
point = '0 0 0'
variable = strain_xz
[../]
[./straint_yy]
type = PointValue
point = '0 0 0'
variable = strain_yy
[../]
[./straint_yz]
type = PointValue
point = '0 0 0'
variable = strain_yz
[../]
[./straint_zz]
type = PointValue
point = '0 0 0'
variable = strain_zz
[../]
[./f_shear]
type = PointValue
point = '0 0 0'
variable = f_shear
[../]
[./f_tensile]
type = PointValue
point = '0 0 0'
variable = f_tensile
[../]
[./f_compressive]
type = PointValue
point = '0 0 0'
variable = f_compressive
[../]
[./intnl_shear]
type = PointValue
point = '0 0 0'
variable = intnl_shear
[../]
[./intnl_tensile]
type = PointValue
point = '0 0 0'
variable = intnl_tensile
[../]
[./iter]
type = PointValue
point = '0 0 0'
variable = iter
[../]
[./ls]
type = PointValue
point = '0 0 0'
variable = ls
[../]
[]
[UserObjects]
[./coh]
type = SolidMechanicsHardeningConstant
value = 80
[../]
[./tanphi]
type = SolidMechanicsHardeningConstant
value = 0.5
[../]
[./tanpsi]
type = SolidMechanicsHardeningConstant
value = 0.1111077
[../]
[./t_strength]
type = SolidMechanicsHardeningConstant
value = 6
[../]
[./c_strength]
type = SolidMechanicsHardeningConstant
value = 6
[../]
[]
[Materials]
[./elasticity_tensor]
type = ComputeElasticityTensor
fill_method = symmetric_isotropic
C_ijkl = '4 4'
[../]
[./admissible]
type = ComputeMultipleInelasticStress
inelastic_models = stress
perform_finite_strain_rotations = false
[../]
[./stress]
type = CappedWeakPlaneStressUpdate
cohesion = coh
tan_friction_angle = tanphi
tan_dilation_angle = tanpsi
tensile_strength = t_strength
compressive_strength = c_strength
tip_smoother = 0
smoothing_tol = 0
yield_function_tol = 1E-5
[../]
[]
[Executioner]
end_time = 2
dt = 1
type = Transient
[]
[Outputs]
file_base = small_deform4
csv = true
[]
(modules/solid_mechanics/test/tests/rate_independent_cyclic_hardening/linear_kinharden_nonsymmetric_strain_controlled.i)
# This simulation uses the piece-wise strain hardening model
# with the Finite strain formulation.
#
# This test applies a repeated displacement loading and unloading condition on
# the top in the y direction. The material deforms elastically until the
# loading reaches the initial yield point and then plastic deformation starts.
#
# The yield surface begins to translate as stress increases, but its size
# remains the same. The backstress evolves with plastic strain to capture
# this translation. Upon unloading, the stress reverses direction, and material
# first behaves elastically. However, due to the translation of the yield surface
# the yield point in the reverse direction is lower.
#
# If the reverse load is strong enough, the material will yield in the reverse
# direction, which models the Bauschinger effect(reduction in yield stress in
# the opposite direction).
#
# This test is based on the similar response obtained for a prescribed non symmetrical
# stress path in Besson, Jacques, et al. Non-linear mechanics of materials. Vol. 167.
# Springer Science & Business Media, 2009 pg. 89 fig. 3.6(a). This SolidMechanics code
# matches the SolidMechanics solution.
[Mesh]
file = 1x1x1cube.e
[]
[GlobalParams]
displacements = 'disp_x disp_y disp_z'
[]
[Functions]
[top_pull]
type = PiecewiseLinear
xy_data = '0 0
0.025 0.0025
0.05 0.005
0.1 0.01
0.15 0.005
0.2 0
0.25 0.005
0.3 0.01
0.35 0.005
0.4 0
0.45 0.005
0.5 0.01
0.55 0.005
0.6 0
0.65 0.005
0.7 0.01
0.75 0.005
0.8 0
0.85 0.005
0.9 0.01
0.95 0.005
1 0
1.05 0.005
1.1 0.01
1.15 0.005
1.2 0
1.25 0.005
1.3 0.01
1.35 0.005
1.4 0'
[]
[]
[Physics]
[SolidMechanics]
[QuasiStatic]
[all]
strain = SMALL
incremental = true
add_variables = true
generate_output = 'strain_yy stress_yy plastic_strain_xx plastic_strain_yy plastic_strain_zz'
[]
[]
[]
[]
[BCs]
[y_pull_function]
type = FunctionDirichletBC
variable = disp_y
boundary = 5
function = top_pull
[]
[x_bot]
type = DirichletBC
variable = disp_x
boundary = 4
value = 0.0
[]
[y_bot]
type = DirichletBC
variable = disp_y
boundary = 3
value = 0.0
[]
[z_bot]
type = DirichletBC
variable = disp_z
boundary = 2
value = 0.0
[]
[]
[Materials]
[elasticity_tensor]
type = ComputeIsotropicElasticityTensor
youngs_modulus = 2e5
poissons_ratio = 0.0
[]
[kinematic_plasticity]
type = CombinedNonlinearHardeningPlasticity
yield_stress = 100
isotropic_hardening_constant = 0
q = 0
b = 0
kinematic_hardening_modulus = 15000
gamma = 0
[]
[radial_return_stress]
type = ComputeMultipleInelasticStress
tangent_operator = elastic
inelastic_models = 'kinematic_plasticity'
[]
[]
[Executioner]
type = Transient
solve_type = 'PJFNK'
petsc_options = '-snes_ksp_ew'
petsc_options_iname = '-ksp_gmres_restart'
petsc_options_value = '101'
line_search = 'none'
l_max_its = 50
nl_max_its = 50
nl_rel_tol = 1e-12
nl_abs_tol = 1e-10
l_tol = 1e-9
start_time = 0.0
end_time = 1.4
dt = 0.00125
dtmin = 0.0001
[]
[Postprocessors]
[stress_yy]
type = ElementAverageValue
variable = stress_yy
[]
[strain_yy]
type = ElementAverageValue
variable = strain_yy
[]
[]
[Outputs]
csv = true
[]
(modules/solid_mechanics/test/tests/capped_weak_plane/small_deform10.i)
# apply a shear deformation and tensile stretch to observe all hardening.
# Here p_trial=12, q_trial=2*Sqrt(20)
# MOOSE yields:
# q_returned = 1.696
# p_returned = 0.100
# intnl_shear = 1.81
# intnl_tens = 0.886
# These give, at the returned point
# cohesion = 1.84
# tanphi = 0.513
# tanpsi = 0.058
# tensile = 0.412
# This means that
# f_shear = -0.0895
# f_tensile = -0.312
# Note that these are within smoothing_tol (=1) of each other
# Hence, smoothing must be used:
# ismoother = 0.0895
# (which gives the yield function value = 0)
# smoother = 0.328
# This latter gives dg/dq = 0.671, dg/dp = 0.368
# for the flow directions. Finally ga = 2.70, and
# the returned point satisfies the normality conditions.
[Mesh]
type = GeneratedMesh
dim = 3
nx = 1
ny = 1
nz = 1
xmin = -0.5
xmax = 0.5
ymin = -0.5
ymax = 0.5
zmin = -0.5
zmax = 0.5
[]
[GlobalParams]
displacements = 'disp_x disp_y disp_z'
[]
[Physics/SolidMechanics/QuasiStatic]
[./all]
add_variables = true
incremental = true
generate_output = 'stress_xx stress_xy stress_xz stress_yy stress_yz stress_zz plastic_strain_xx plastic_strain_xy plastic_strain_xz plastic_strain_yy plastic_strain_yz plastic_strain_zz strain_xx strain_xy strain_xz strain_yy strain_yz strain_zz'
[../]
[]
[BCs]
[./bottomx]
type = DirichletBC
variable = disp_x
boundary = back
value = 0.0
[../]
[./bottomy]
type = DirichletBC
variable = disp_y
boundary = back
value = 0.0
[../]
[./bottomz]
type = DirichletBC
variable = disp_z
boundary = back
value = 0.0
[../]
[./topx]
type = FunctionDirichletBC
variable = disp_x
boundary = front
function = 't'
[../]
[./topy]
type = FunctionDirichletBC
variable = disp_y
boundary = front
function = '2*t'
[../]
[./topz]
type = FunctionDirichletBC
variable = disp_z
boundary = front
function = 't'
[../]
[]
[AuxVariables]
[./f_shear]
order = CONSTANT
family = MONOMIAL
[../]
[./f_tensile]
order = CONSTANT
family = MONOMIAL
[../]
[./f_compressive]
order = CONSTANT
family = MONOMIAL
[../]
[./intnl_shear]
order = CONSTANT
family = MONOMIAL
[../]
[./intnl_tensile]
order = CONSTANT
family = MONOMIAL
[../]
[./iter]
order = CONSTANT
family = MONOMIAL
[../]
[./ls]
order = CONSTANT
family = MONOMIAL
[../]
[]
[AuxKernels]
[./f_shear]
type = MaterialStdVectorAux
property = plastic_yield_function
index = 0
variable = f_shear
[../]
[./f_tensile]
type = MaterialStdVectorAux
property = plastic_yield_function
index = 1
variable = f_tensile
[../]
[./f_compressive]
type = MaterialStdVectorAux
property = plastic_yield_function
index = 2
variable = f_compressive
[../]
[./intnl_shear]
type = MaterialStdVectorAux
property = plastic_internal_parameter
index = 0
variable = intnl_shear
[../]
[./intnl_tensile]
type = MaterialStdVectorAux
property = plastic_internal_parameter
index = 1
variable = intnl_tensile
[../]
[./iter]
type = MaterialRealAux
property = plastic_NR_iterations
variable = iter
[../]
[./ls]
type = MaterialRealAux
property = plastic_linesearch_needed
variable = ls
[../]
[]
[Postprocessors]
[./stress_xx]
type = PointValue
point = '0 0 0'
variable = stress_xx
[../]
[./stress_xy]
type = PointValue
point = '0 0 0'
variable = stress_xy
[../]
[./stress_xz]
type = PointValue
point = '0 0 0'
variable = stress_xz
[../]
[./stress_yy]
type = PointValue
point = '0 0 0'
variable = stress_yy
[../]
[./stress_yz]
type = PointValue
point = '0 0 0'
variable = stress_yz
[../]
[./stress_zz]
type = PointValue
point = '0 0 0'
variable = stress_zz
[../]
[./strainp_xx]
type = PointValue
point = '0 0 0'
variable = plastic_strain_xx
[../]
[./strainp_xy]
type = PointValue
point = '0 0 0'
variable = plastic_strain_xy
[../]
[./strainp_xz]
type = PointValue
point = '0 0 0'
variable = plastic_strain_xz
[../]
[./strainp_yy]
type = PointValue
point = '0 0 0'
variable = plastic_strain_yy
[../]
[./strainp_yz]
type = PointValue
point = '0 0 0'
variable = plastic_strain_yz
[../]
[./strainp_zz]
type = PointValue
point = '0 0 0'
variable = plastic_strain_zz
[../]
[./straint_xx]
type = PointValue
point = '0 0 0'
variable = strain_xx
[../]
[./straint_xy]
type = PointValue
point = '0 0 0'
variable = strain_xy
[../]
[./straint_xz]
type = PointValue
point = '0 0 0'
variable = strain_xz
[../]
[./straint_yy]
type = PointValue
point = '0 0 0'
variable = strain_yy
[../]
[./straint_yz]
type = PointValue
point = '0 0 0'
variable = strain_yz
[../]
[./straint_zz]
type = PointValue
point = '0 0 0'
variable = strain_zz
[../]
[./f_shear]
type = PointValue
point = '0 0 0'
variable = f_shear
[../]
[./f_tensile]
type = PointValue
point = '0 0 0'
variable = f_tensile
[../]
[./f_compressive]
type = PointValue
point = '0 0 0'
variable = f_compressive
[../]
[./intnl_shear]
type = PointValue
point = '0 0 0'
variable = intnl_shear
[../]
[./intnl_tensile]
type = PointValue
point = '0 0 0'
variable = intnl_tensile
[../]
[./iter]
type = PointValue
point = '0 0 0'
variable = iter
[../]
[./ls]
type = PointValue
point = '0 0 0'
variable = ls
[../]
[]
[UserObjects]
[./coh]
type = SolidMechanicsHardeningExponential
value_0 = 1
value_residual = 2
rate = 1
[../]
[./tanphi]
type = SolidMechanicsHardeningExponential
value_0 = 1.0
value_residual = 0.5
rate = 2
[../]
[./tanpsi]
type = SolidMechanicsHardeningExponential
value_0 = 0.1
value_residual = 0.05
rate = 1
[../]
[./t_strength]
type = SolidMechanicsHardeningExponential
value_0 = 1
value_residual = 0
rate = 1
[../]
[./c_strength]
type = SolidMechanicsHardeningConstant
value = 1E8
[../]
[]
[Materials]
[./elasticity_tensor]
type = ComputeElasticityTensor
fill_method = symmetric_isotropic
C_ijkl = '4 4'
[../]
[./admissible]
type = ComputeMultipleInelasticStress
inelastic_models = stress
perform_finite_strain_rotations = false
[../]
[./stress]
type = CappedWeakPlaneStressUpdate
cohesion = coh
tan_friction_angle = tanphi
tan_dilation_angle = tanpsi
tensile_strength = t_strength
compressive_strength = c_strength
max_NR_iterations = 20
tip_smoother = 0
smoothing_tol = 1
yield_function_tol = 1E-3
perfect_guess = false
[../]
[]
[Executioner]
end_time = 1
dt = 1
type = Transient
[]
[Outputs]
file_base = small_deform10
[./csv]
type = CSV
[../]
[]
(modules/solid_mechanics/test/tests/capped_mohr_coulomb/small_deform9.i)
# Using CappedMohrCoulomb with tensile failure only
# A single unit element is stretched in a complicated way
# that the trial stress is
#
# 1.16226 -0.0116587 0.0587872
# -0.0116587 1.12695 0.0779428
# 0.0587872 0.0779428 0.710169
#
# This has eigenvalues
# la = {0.68849, 1.14101, 1.16987}
# and eigenvectors
#
# {-0.125484, -0.176871, 0.976202}
# {-0.0343704, -0.982614, -0.182451}
# {0.9915, -0.0564471, 0.117223}
#
# The tensile strength is 0.5 and Young=1 and Poisson=0.25.
# Using smoothing_tol=0.01, the return-map algorithm should
# return to, approximately, stress_I=stress_II=0.5. This
# is a reduction of 0.66, so stress_III is approximately
# 0.68849 - v * 0.66 * 2 = 0.68849 - 0.25 * 0.66 * 2 = 0.36.
#
# E_22 = E(1-v)/(1+v)/(1-2v) = 1.2, and E_02 = E_22 v/(1-v)
# gamma_shear = ((smax-smin)^trial - (smax-smin)) / (E_22 - E_02)
# = (1-2v) * (smax^trial - smax) / (E_22(1 - 2v)/(1-v))
# = (1 - v) * (smax^trial - smax) / E_22
# Using psi = 30deg, sin(psi) = 1/2
# the shear correction to the tensile internal parameter is
# gamma_shear (E_22 + E_20) sin(psi) = gamma_shear E_22 sin(psi) / (1 - v)
# = gamma_shear E_22 / (1 - v) / 2
# Then the tensile internal parameter is
# (1 - v) * (reduction_of_(max+min)_principal - gamma_shear * E_22 / (1-v) / 2) / E_22
# = (1-v)(1+2v)(smax^trial - smax)/E_22 - gamma_shear / 2
# = 0.41 (approximately)
#
# The final stress is
#
# {0.498, -0.003, 0.017},
# {-0.003, 0.495, 0.024},
# {0.017, 0.024, 0.367}
[Mesh]
type = GeneratedMesh
dim = 3
nx = 1
ny = 1
nz = 1
xmin = -0.5
xmax = 0.5
ymin = -0.5
ymax = 0.5
zmin = -0.5
zmax = 0.5
[]
[GlobalParams]
displacements = 'disp_x disp_y disp_z'
[]
[Physics/SolidMechanics/QuasiStatic]
[./all]
add_variables = true
strain = finite
incremental = true
generate_output = 'max_principal_stress mid_principal_stress min_principal_stress stress_xx stress_xy stress_xz stress_yy stress_yz stress_zz'
[../]
[]
[BCs]
[./x]
type = FunctionDirichletBC
variable = disp_x
boundary = 'front back'
function = '3*x+2*y+z'
[../]
[./y]
type = FunctionDirichletBC
variable = disp_y
boundary = 'front back'
function = '3*x-4*y'
[../]
[./z]
type = FunctionDirichletBC
variable = disp_z
boundary = 'front back'
function = 'x-2*z'
[../]
[]
[AuxVariables]
[./f0]
order = CONSTANT
family = MONOMIAL
[../]
[./f1]
order = CONSTANT
family = MONOMIAL
[../]
[./f2]
order = CONSTANT
family = MONOMIAL
[../]
[./iter]
order = CONSTANT
family = MONOMIAL
[../]
[./intnl]
order = CONSTANT
family = MONOMIAL
[../]
[]
[AuxKernels]
[./f0_auxk]
type = MaterialStdVectorAux
property = plastic_yield_function
index = 0
variable = f0
[../]
[./f1_auxk]
type = MaterialStdVectorAux
property = plastic_yield_function
index = 1
variable = f1
[../]
[./f2_auxk]
type = MaterialStdVectorAux
property = plastic_yield_function
index = 2
variable = f2
[../]
[./iter]
type = MaterialRealAux
property = plastic_NR_iterations
variable = iter
[../]
[./intnl_auxk]
type = MaterialStdVectorAux
property = plastic_internal_parameter
index = 1
variable = intnl
[../]
[]
[Postprocessors]
[./s_I]
type = PointValue
point = '0 0 0'
variable = max_principal_stress
[../]
[./s_II]
type = PointValue
point = '0 0 0'
variable = mid_principal_stress
[../]
[./s_III]
type = PointValue
point = '0 0 0'
variable = min_principal_stress
[../]
[./s_xx]
type = PointValue
point = '0 0 0'
variable = stress_xx
[../]
[./s_xy]
type = PointValue
point = '0 0 0'
variable = stress_xy
[../]
[./s_xz]
type = PointValue
point = '0 0 0'
variable = stress_xz
[../]
[./s_yy]
type = PointValue
point = '0 0 0'
variable = stress_yy
[../]
[./s_yz]
type = PointValue
point = '0 0 0'
variable = stress_yz
[../]
[./s_zz]
type = PointValue
point = '0 0 0'
variable = stress_zz
[../]
[./f0]
type = PointValue
point = '0 0 0'
variable = f0
[../]
[./f1]
type = PointValue
point = '0 0 0'
variable = f1
[../]
[./f2]
type = PointValue
point = '0 0 0'
variable = f2
[../]
[./iter]
type = PointValue
point = '0 0 0'
variable = iter
[../]
[./intnl]
type = PointValue
point = '0 0 0'
variable = intnl
[../]
[]
[UserObjects]
[./ts]
type = SolidMechanicsHardeningConstant
value = 0.5
[../]
[./cs]
type = SolidMechanicsHardeningConstant
value = 1E6
[../]
[./coh]
type = SolidMechanicsHardeningConstant
value = 1E6
[../]
[./ang]
type = SolidMechanicsHardeningConstant
value = 30
convert_to_radians = true
[../]
[]
[Materials]
[./elasticity_tensor]
type = ComputeIsotropicElasticityTensor
youngs_modulus = 1
poissons_ratio = 0.25
[../]
[./tensile]
type = CappedMohrCoulombStressUpdate
tensile_strength = ts
compressive_strength = cs
cohesion = coh
friction_angle = ang
dilation_angle = ang
smoothing_tol = 0.001
yield_function_tol = 1.0E-12
[../]
[./stress]
type = ComputeMultipleInelasticStress
inelastic_models = tensile
perform_finite_strain_rotations = false
[../]
[]
[Executioner]
end_time = 1
dt = 1
type = Transient
[]
[Outputs]
file_base = small_deform9
csv = true
[]
(modules/contact/examples/2d_indenter/indenter_rz_nodeface_friction.i)
[GlobalParams]
volumetric_locking_correction = true
displacements = 'disp_x disp_y'
[]
[Problem]
type = ReferenceResidualProblem
reference_vector = 'ref'
extra_tag_vectors = 'ref'
[]
[Mesh]#Comment
file = indenter_rz_fine.e
displacements = 'disp_x disp_y'
# For NodalVariableValue to work with distributed mesh
allow_renumbering = false
coord_type = RZ
[] # Mesh
[Functions]
[./disp_y]
type = PiecewiseLinear
x = '0. 1.0 1.8 2. 3.0'
y = '0. -4.5 -5.4 -5.4 -4.0'
[../]
[] # Functions
[Variables]
[./disp_x]
order = FIRST
family = LAGRANGE
[../]
[./disp_y]
order = FIRST
family = LAGRANGE
[../]
[] # Variables
[AuxVariables]
[saved_x]
[]
[saved_y]
[]
[]
[Physics/SolidMechanics/QuasiStatic]
[./all]
add_variables = true
strain = FINITE
block = '1 2'
use_automatic_differentiation = false
generate_output = 'stress_xx stress_xy stress_xz stress_yy stress_zz'
save_in = 'saved_x saved_y'
[../]
[]
[AuxKernels]
[] # AuxKernels
[BCs]
# Symmetries of the Problem
[./symm_x_indenter]
type = DirichletBC
variable = disp_x
boundary = 5
value = 0.0
[../]
[./symm_x_material]
type = DirichletBC
variable = disp_x
boundary = 9
value = 0.0
[../]
# Material should not fly away
[./material_base_y]
type = DirichletBC
variable = disp_y
boundary = 8
value = 0.0
[../]
# Drive indenter motion
[./disp_y]
type = FunctionDirichletBC
variable = disp_y
boundary = 1
function = disp_y
[../]
[] # BCs
[Contact]
[./dummy_name]
primary = 6
secondary = 4
model = coulomb
formulation = penalty
normalize_penalty = true
friction_coefficient = 0.5
penalty = 8e6
tangential_tolerance = 0.005
[../]
[]
[Dampers]
[./contact_slip]
type = ContactSlipDamper
secondary = 4
primary = 6
[../]
[]
[Materials]
[./tensor]
type = ComputeIsotropicElasticityTensor
block = '1'
youngs_modulus = 1.0e7
poissons_ratio = 0.25
[../]
[./stress]
type = ComputeFiniteStrainElasticStress
block = '1'
[../]
[./tensor_2]
type = ComputeIsotropicElasticityTensor
block = '2'
youngs_modulus = 1e6
poissons_ratio = 0.0
[../]
[./power_law_hardening]
type = IsotropicPowerLawHardeningStressUpdate
strength_coefficient = 1e5 #K
strain_hardening_exponent = 0.5 #n
block = '2'
[../]
[./radial_return_stress]
type = ComputeMultipleInelasticStress
inelastic_models = 'power_law_hardening'
tangent_operator = elastic
block = '2'
[../]
[]
[Preconditioning]
[./SMP]
type = SMP
full = true
[]
[]
[Executioner]
type = Transient
solve_type = 'PJFNK'
petsc_options = '-snes_ksp_ew'
petsc_options_iname = '-pc_type -snes_linesearch_type -pc_factor_shift_type -pc_factor_shift_amount'
petsc_options_value = 'lu basic NONZERO 1e-15'
line_search = 'none'
automatic_scaling = true
nl_abs_tol = 1.5e-07
nl_rel_tol = 1.5e-07
l_max_its = 40
start_time = 0.0
dt = 0.025
end_time = 3.0
[]
[Postprocessors]
[./maxdisp]
type = NodalVariableValue
nodeid = 39 # 40-1 where 40 is the exodus node number
variable = disp_y
[../]
[resid_y]
type = NodalSum
variable = saved_y
boundary = 1
[]
[]
[Outputs]
[./out]
type = Exodus
elemental_as_nodal = true
[../]
perf_graph = true
csv = true
[]
(modules/solid_mechanics/test/tests/creep_tangent_operator/creep.i)
[Mesh]
type = GeneratedMesh
dim = 2
nx = 2
ny = 2
second_order = true
[]
[GlobalParams]
displacements = 'disp_x disp_y'
volumetric_locking_correction = false
[]
[Functions]
[./pull]
type = PiecewiseLinear
x = '0 10'
y = '0 1e-3'
[../]
[]
[Physics/SolidMechanics/QuasiStatic]
[./all]
strain = FINITE
add_variables = true
use_finite_deform_jacobian = true
generate_output = 'hydrostatic_stress'
[../]
[]
[Materials]
[./elasticity_tensor]
type = ComputeIsotropicElasticityTensor
youngs_modulus = 1e10
poissons_ratio = 0.3
[../]
[./elastic_strain]
type = ComputeMultipleInelasticStress
# inelastic_models = ''
tangent_operator = nonlinear
[../]
[./creep_ten]
type = PowerLawCreepStressUpdate
coefficient = 10e-24
n_exponent = 4
activation_energy = 0
base_name = creep_ten
[../]
[./creep_ten2]
type = PowerLawCreepStressUpdate
coefficient = 10e-24
n_exponent = 4
activation_energy = 0
base_name = creep_ten2
[../]
[./creep_one]
type = PowerLawCreepStressUpdate
coefficient = 1e-24
n_exponent = 4
activation_energy = 0
base_name = creep_one
[../]
[./creep_nine]
type = PowerLawCreepStressUpdate
coefficient = 9e-24
n_exponent = 4
activation_energy = 0
base_name = creep_nine
[../]
[./creep_zero]
type = PowerLawCreepStressUpdate
coefficient = 0e-24
n_exponent = 4
activation_energy = 0
base_name = creep_zero
[../]
[]
[BCs]
[./no_disp_x]
type = DirichletBC
variable = disp_x
boundary = left
value = 0.0
[../]
[./no_disp_y]
type = DirichletBC
variable = disp_y
boundary = bottom
value = 0.0
[../]
[./pull_disp_y]
type = FunctionDirichletBC
variable = disp_y
boundary = top
function = pull
[../]
[]
[Preconditioning]
[./smp]
type = SMP
full = true
[../]
[]
[Executioner]
type = Transient
petsc_options_iname = '-pc_type'
petsc_options_value = 'lu'
line_search = 'none'
nl_rel_tol = 1e-5
num_steps = 5
dt = 1e-1
[]
[Postprocessors]
[./max_disp_x]
type = ElementExtremeValue
variable = disp_x
[../]
[./max_disp_y]
type = ElementExtremeValue
variable = disp_y
[../]
[./max_hydro]
type = ElementAverageValue
variable = hydrostatic_stress
[../]
[./dt]
type = TimestepSize
[../]
[./num_lin]
type = NumLinearIterations
outputs = console
[../]
[./num_nonlin]
type = NumNonlinearIterations
outputs = console
[../]
[]
[Outputs]
csv = true
perf_graph = true
[]
[Debug]
show_var_residual_norms = true
[]
(modules/solid_mechanics/test/tests/capped_weak_plane/except4.i)
# Exception: incorrect userobject types
[Mesh]
type = GeneratedMesh
dim = 3
nx = 1
ny = 1
nz = 1
xmin = -0.5
xmax = 0.5
ymin = -0.5
ymax = 0.5
zmin = -0.5
zmax = 0.5
[]
[GlobalParams]
displacements = 'disp_x disp_y disp_z'
[]
[Physics/SolidMechanics/QuasiStatic]
[./all]
add_variables = true
incremental = true
[../]
[]
[UserObjects]
[./coh]
type = SolidMechanicsHardeningConstant
value = -1
[../]
[./tanphi]
type = SolidMechanicsHardeningConstant
value = 0.5
[../]
[./tanpsi]
type = SolidMechanicsHardeningConstant
value = 0.1111077
[../]
[./t_strength]
type = SolidMechanicsHardeningConstant
value = 1
[../]
[./c_strength]
type = SolidMechanicsHardeningConstant
value = 2
[../]
[]
[Materials]
[./elasticity_tensor]
type = ComputeElasticityTensor
fill_method = symmetric_isotropic
C_ijkl = '0 1E6'
[../]
[./admissible]
type = ComputeMultipleInelasticStress
inelastic_models = stress
perform_finite_strain_rotations = false
[../]
[./stress]
type = CappedWeakPlaneStressUpdate
cohesion = coh
tan_friction_angle = tanphi
tan_dilation_angle = tanpsi
tensile_strength = t_strength
compressive_strength = c_strength
tip_smoother = 0
smoothing_tol = 1
yield_function_tol = 1E-5
[../]
[]
[Executioner]
end_time = 1
dt = 1
type = Transient
[]
(modules/solid_mechanics/test/tests/capped_mohr_coulomb/small_deform_hard21.i)
# Mohr-Coulomb only
# apply stretches in x direction and smaller stretches in the y direction
# to observe return to the MC plane
# This tests uses hardening of the cohesion. The returned configuration
# should obey
# 0 = 0.5 * (Smax - Smin) + 0.5 * (Smax + Smin) * sin(phi) - C cos(phi)
# which allows inference of C.
# The tensile internal parameter is recorded, to check that it is zero
[Mesh]
type = GeneratedMesh
dim = 3
nx = 1
ny = 1
nz = 1
xmin = -0.5
xmax = 0.5
ymin = -0.5
ymax = 0.5
zmin = -0.5
zmax = 0.5
[]
[GlobalParams]
displacements = 'disp_x disp_y disp_z'
[]
[Physics/SolidMechanics/QuasiStatic]
[./all]
add_variables = true
incremental = true
generate_output = 'max_principal_stress mid_principal_stress min_principal_stress stress_xx stress_xy stress_xz stress_yy stress_yz stress_zz'
[../]
[]
[BCs]
[./x]
type = FunctionDirichletBC
variable = disp_x
boundary = 'front back'
function = '0.4E-6*x*t'
[../]
[./y]
type = FunctionDirichletBC
variable = disp_y
boundary = 'front back'
function = '0.1E-6*y*t'
[../]
[./z]
type = FunctionDirichletBC
variable = disp_z
boundary = 'front back'
function = '0'
[../]
[]
[AuxVariables]
[./yield_fcn]
order = CONSTANT
family = MONOMIAL
[../]
[./iter]
order = CONSTANT
family = MONOMIAL
[../]
[./intnl]
order = CONSTANT
family = MONOMIAL
[../]
[./intnl_tensile]
order = CONSTANT
family = MONOMIAL
[../]
[]
[AuxKernels]
[./yield_fcn_auxk]
type = MaterialStdVectorAux
index = 6
property = plastic_yield_function
variable = yield_fcn
[../]
[./iter_auxk]
type = MaterialRealAux
property = plastic_NR_iterations
variable = iter
[../]
[./intnl_auxk]
type = MaterialStdVectorAux
property = plastic_internal_parameter
index = 0
variable = intnl
[../]
[./intnl_tensile]
type = MaterialStdVectorAux
property = plastic_internal_parameter
index = 1
variable = intnl_tensile
[../]
[]
[Postprocessors]
[./s_max]
type = PointValue
point = '0 0 0'
variable = max_principal_stress
[../]
[./s_mid]
type = PointValue
point = '0 0 0'
variable = mid_principal_stress
[../]
[./s_min]
type = PointValue
point = '0 0 0'
variable = min_principal_stress
[../]
[./f]
type = PointValue
point = '0 0 0'
variable = yield_fcn
[../]
[./iter]
type = PointValue
point = '0 0 0'
variable = iter
[../]
[./intnl]
type = PointValue
point = '0 0 0'
variable = intnl
[../]
[./intnl_tensile]
type = PointValue
point = '0 0 0'
variable = intnl_tensile
[../]
[]
[UserObjects]
[./ts]
type = SolidMechanicsHardeningConstant
value = 1E6
[../]
[./mc_coh]
type = SolidMechanicsHardeningCubic
value_0 = 10
value_residual = 20
internal_limit = 5E-6
[../]
[./mc_phi]
type = SolidMechanicsHardeningConstant
value = 30
convert_to_radians = true
[../]
[./mc_psi]
type = SolidMechanicsHardeningConstant
value = 30
convert_to_radians = true
[../]
[]
[Materials]
[./elasticity_tensor]
type = ComputeIsotropicElasticityTensor
youngs_modulus = 1E7
poissons_ratio = 0.3
[../]
[./mc]
type = CappedMohrCoulombStressUpdate
tensile_strength = ts
compressive_strength = ts
cohesion = mc_coh
friction_angle = mc_phi
dilation_angle = mc_psi
smoothing_tol = 0
yield_function_tol = 1.0E-9
[../]
[./stress]
type = ComputeMultipleInelasticStress
inelastic_models = mc
perform_finite_strain_rotations = false
[../]
[]
[Executioner]
end_time = 10
dt = 1
type = Transient
[]
[Outputs]
file_base = small_deform_hard21
csv = true
[]
(modules/solid_mechanics/test/tests/rom_stress_update/2drz.i)
[Mesh]
type = GeneratedMesh
dim = 2
nx = 2
ny = 2
coord_type = RZ
[]
[GlobalParams]
displacements = 'disp_x disp_y'
[]
[AuxVariables]
[./temperature]
initial_condition = 900.0
[../]
[]
[Physics/SolidMechanics/QuasiStatic]
[./all]
strain = FINITE
add_variables = true
generate_output = vonmises_stress
[../]
[]
[BCs]
[./symmy]
type = DirichletBC
variable = disp_y
boundary = bottom
value = 0
[../]
[./symmx]
type = DirichletBC
variable = disp_x
boundary = left
value = 0
[../]
[./pressure_x]
type = Pressure
variable = disp_x
boundary = right
function = t
factor = 3.1675e5
[../]
[./pressure_y]
type = Pressure
variable = disp_y
boundary = top
function = t
factor = 6.336e5
[../]
[]
[Materials]
[./elasticity_tensor]
type = ComputeIsotropicElasticityTensor
youngs_modulus = 3.30e11
poissons_ratio = 0.3
[../]
[./stress]
type = ComputeMultipleInelasticStress
inelastic_models = rom_stress_prediction
[../]
[./rom_stress_prediction]
type = SS316HLAROMANCEStressUpdateTest
temperature = temperature
initial_cell_dislocation_density = 6.0e12
initial_wall_dislocation_density = 4.4e11
outputs = all
[../]
[]
[Executioner]
type = Transient
solve_type = 'NEWTON'
nl_abs_tol = 1e-12
automatic_scaling = true
compute_scaling_once = false
num_steps = 5
dt = 2
[]
[Postprocessors]
[./effective_strain_avg]
type = ElementAverageValue
variable = effective_creep_strain
[../]
[./temperature]
type = ElementAverageValue
variable = temperature
[../]
[./cell_dislocations]
type = ElementAverageValue
variable = cell_dislocations
[../]
[./wall_disloactions]
type = ElementAverageValue
variable = wall_dislocations
[../]
[./vonmises_stress]
type = ElementAverageValue
variable = vonmises_stress
[../]
[]
[Outputs]
csv = true
[]
(modules/solid_mechanics/test/tests/jacobian/mc_update2.i)
# MC update version, with only Tensile with tensile strength = 1MPa and smoothing_tol = 0.1E5
# Lame lambda = 1GPa. Lame mu = 1.3GPa
# Units in this file are MPa (not Pa)
#
# Return to the stress_I = stress_II ~1 edge
[Mesh]
type = GeneratedMesh
dim = 3
nx = 1
ny = 1
nz = 1
xmin = -0.5
xmax = 0.5
ymin = -0.5
ymax = 0.5
zmin = -0.5
zmax = 0.5
[]
[Variables]
[./disp_x]
[../]
[./disp_y]
[../]
[./disp_z]
[../]
[]
[Kernels]
[SolidMechanics]
displacements = 'disp_x disp_y disp_z'
[../]
[]
[UserObjects]
[./ts]
type = SolidMechanicsHardeningConstant
value = 1
[../]
[./cs]
type = SolidMechanicsHardeningConstant
value = 1E6
[../]
[./coh]
type = SolidMechanicsHardeningConstant
value = 1E6
[../]
[./ang]
type = SolidMechanicsHardeningConstant
value = 30
convert_to_radians = true
[../]
[]
[Materials]
[./elasticity_tensor]
type = ComputeIsotropicElasticityTensor
lambda = 1.0E3
shear_modulus = 1.3E3
[../]
[./strain]
type = ComputeIncrementalStrain
displacements = 'disp_x disp_y disp_z'
eigenstrain_names = ini_stress
[../]
[./ini_stress]
type = ComputeEigenstrainFromInitialStress
initial_stress = '2 0 0 0 0 0 0 0 2.01'
eigenstrain_name = ini_stress
[../]
[./cmc]
type = CappedMohrCoulombStressUpdate
tensile_strength = ts
compressive_strength = cs
cohesion = coh
friction_angle = ang
dilation_angle = ang
smoothing_tol = 0.1
yield_function_tol = 1.0E-12
[../]
[./stress]
type = ComputeMultipleInelasticStress
inelastic_models = cmc
perform_finite_strain_rotations = false
[../]
[]
[Preconditioning]
[./andy]
type = SMP
full = true
petsc_options_iname = '-snes_type'
petsc_options_value = 'test'
[../]
[]
[Executioner]
type = Transient
solve_type = Newton
[]
(modules/solid_mechanics/test/tests/capped_weak_plane/except2.i)
# Exception: incorrect userobject types
[Mesh]
type = GeneratedMesh
dim = 3
nx = 1
ny = 1
nz = 1
xmin = -0.5
xmax = 0.5
ymin = -0.5
ymax = 0.5
zmin = -0.5
zmax = 0.5
[]
[GlobalParams]
displacements = 'disp_x disp_y disp_z'
[]
[Physics/SolidMechanics/QuasiStatic]
[./all]
add_variables = true
incremental = true
[../]
[]
[UserObjects]
[./coh]
type = SolidMechanicsHardeningConstant
value = 1
[../]
[./tanphi]
type = SolidMechanicsHardeningConstant
value = 0.5
[../]
[./tanpsi]
type = SolidMechanicsHardeningConstant
value = -0.1111077
[../]
[./t_strength]
type = SolidMechanicsHardeningConstant
value = 1
[../]
[./c_strength]
type = SolidMechanicsHardeningConstant
value = 2
[../]
[]
[Materials]
[./elasticity_tensor]
type = ComputeElasticityTensor
fill_method = symmetric_isotropic
C_ijkl = '0 1E6'
[../]
[./admissible]
type = ComputeMultipleInelasticStress
inelastic_models = stress
perform_finite_strain_rotations = false
[../]
[./stress]
type = CappedWeakPlaneStressUpdate
cohesion = coh
tan_friction_angle = tanphi
tan_dilation_angle = tanpsi
tensile_strength = t_strength
compressive_strength = c_strength
tip_smoother = 0
smoothing_tol = 1
yield_function_tol = 1E-5
[../]
[]
[Executioner]
end_time = 1
dt = 1
type = Transient
[]
(modules/solid_mechanics/test/tests/capped_drucker_prager/small_deform2_native.i)
# apply repeated stretches in x, y and z directions, so that mean_stress = 0
# This maps out the yield surface in the octahedral plane for zero mean stress
[Mesh]
type = GeneratedMesh
dim = 3
nx = 1
ny = 1
nz = 1
xmin = -0.5
xmax = 0.5
ymin = -0.5
ymax = 0.5
zmin = -0.5
zmax = 0.5
[]
[GlobalParams]
displacements = 'disp_x disp_y disp_z'
[]
[Physics/SolidMechanics/QuasiStatic]
[./all]
add_variables = true
incremental = true
generate_output = 'stress_xx stress_xy stress_xz stress_yy stress_yz stress_zz'
[../]
[]
[BCs]
[./x]
type = FunctionDirichletBC
variable = disp_x
boundary = 'front back'
function = '-1.5E-6*x+2E-6*x*sin(t)'
[../]
[./y]
type = FunctionDirichletBC
variable = disp_y
boundary = 'front back'
function = '2E-6*y*sin(2*t)'
[../]
[./z]
type = FunctionDirichletBC
variable = disp_z
boundary = 'front back'
function = '-2E-6*z*(sin(t)+sin(2*t))'
[../]
[]
[AuxVariables]
[./yield_fcn]
order = CONSTANT
family = MONOMIAL
[../]
[]
[AuxKernels]
[./yield_fcn_auxk]
type = MaterialStdVectorAux
index = 0
property = plastic_yield_function
variable = yield_fcn
[../]
[]
[Postprocessors]
[./s_xx]
type = PointValue
point = '0 0 0'
variable = stress_xx
[../]
[./s_xy]
type = PointValue
point = '0 0 0'
variable = stress_xy
[../]
[./s_xz]
type = PointValue
point = '0 0 0'
variable = stress_xz
[../]
[./s_yy]
type = PointValue
point = '0 0 0'
variable = stress_yy
[../]
[./s_yz]
type = PointValue
point = '0 0 0'
variable = stress_yz
[../]
[./s_zz]
type = PointValue
point = '0 0 0'
variable = stress_zz
[../]
[./f]
type = PointValue
point = '0 0 0'
variable = yield_fcn
[../]
[./f0]
type = PointValue
point = '0 0 0'
variable = yield_fcn
[../]
[./f1]
type = PointValue
point = '0 0 0'
variable = yield_fcn
[../]
[]
[UserObjects]
[./ts]
type = SolidMechanicsHardeningConstant
value = 1000
[../]
[./cs]
type = SolidMechanicsHardeningConstant
value = 1000
[../]
[./mc_coh]
type = SolidMechanicsHardeningConstant
value = 10
[../]
[./mc_phi]
type = SolidMechanicsHardeningConstant
value = 20
convert_to_radians = true
[../]
[./mc_psi]
type = SolidMechanicsHardeningConstant
value = 0
[../]
[./dp]
type = SolidMechanicsPlasticDruckerPrager
mc_cohesion = mc_coh
mc_friction_angle = mc_phi
mc_dilation_angle = mc_psi
mc_interpolation_scheme = native
internal_constraint_tolerance = 1 # irrelevant here
yield_function_tolerance = 1 # irrelevant here
[../]
[]
[Materials]
[./elasticity_tensor]
type = ComputeElasticityTensor
block = 0
fill_method = symmetric_isotropic
C_ijkl = '0 1E7'
[../]
[./admissible]
type = ComputeMultipleInelasticStress
inelastic_models = cdp
perform_finite_strain_rotations = false
[../]
[./cdp]
type = CappedDruckerPragerStressUpdate
DP_model = dp
tensile_strength = ts
compressive_strength = cs
yield_function_tol = 1E-8
tip_smoother = 4
smoothing_tol = 1E-5
[../]
[]
[Executioner]
end_time = 100
dt = 1
type = Transient
[]
[Outputs]
file_base = small_deform2_native
exodus = false
[./csv]
type = CSV
[../]
[]
(modules/solid_mechanics/test/tests/jacobian/mc_update16.i)
# MC update version, with only Compressive with compressive strength = 1MPa and smoothing_tol = 0.1E5
# Lame lambda = 1GPa. Lame mu = 1.3GPa
# Units in this file are MPa (not Pa)
#
# Start from non-diagonal stress state with softening.
# Returns to the plane of compressive yield
[Mesh]
type = GeneratedMesh
dim = 3
nx = 1
ny = 1
nz = 1
xmin = -0.5
xmax = 0.5
ymin = -0.5
ymax = 0.5
zmin = -0.5
zmax = 0.5
[]
[Variables]
[./disp_x]
[../]
[./disp_y]
[../]
[./disp_z]
[../]
[]
[Kernels]
[SolidMechanics]
displacements = 'disp_x disp_y disp_z'
[../]
[]
[UserObjects]
[./ts]
type = SolidMechanicsHardeningConstant
value = 1E6
[../]
[./cs]
type = SolidMechanicsHardeningCubic
value_0 = 1
value_residual = 0.5
internal_limit = 2E-2
[../]
[./coh]
type = SolidMechanicsHardeningConstant
value = 1E6
[../]
[./ang]
type = SolidMechanicsHardeningConstant
value = 30
convert_to_radians = true
[../]
[]
[Materials]
[./elasticity_tensor]
type = ComputeIsotropicElasticityTensor
lambda = 1.0E3
shear_modulus = 1.3E3
[../]
[./strain]
type = ComputeIncrementalStrain
displacements = 'disp_x disp_y disp_z'
eigenstrain_names = ini_stress
[../]
[./ini_stress]
type = ComputeEigenstrainFromInitialStress
initial_stress = '1 -0.1 -0.2 -0.1 -15 0.3 -0.2 0.3 0'
eigenstrain_name = ini_stress
[../]
[./cmc]
type = CappedMohrCoulombStressUpdate
tensile_strength = ts
compressive_strength = cs
cohesion = coh
friction_angle = ang
dilation_angle = ang
smoothing_tol = 0.1
yield_function_tol = 1.0E-12
[../]
[./stress]
type = ComputeMultipleInelasticStress
inelastic_models = cmc
perform_finite_strain_rotations = false
[../]
[]
[Preconditioning]
[./andy]
type = SMP
full = true
petsc_options_iname = '-snes_type'
petsc_options_value = 'test'
[../]
[]
[Executioner]
type = Transient
solve_type = Newton
[]
(modules/solid_mechanics/test/tests/jacobian/mc_update24.i)
# MC update version, with only MohrCoulomb, cohesion=40, friction angle = 35deg, psi = 5deg, smoothing_tol = 0.5
# Tensile strength = 1MPa
# Lame lambda = 1E3. Lame mu = 1.3E3
[Mesh]
type = GeneratedMesh
dim = 3
nx = 1
ny = 1
nz = 1
xmin = -0.5
xmax = 0.5
ymin = -0.5
ymax = 0.5
zmin = -0.5
zmax = 0.5
[]
[Variables]
[./disp_x]
[../]
[./disp_y]
[../]
[./disp_z]
[../]
[]
[Kernels]
[SolidMechanics]
displacements = 'disp_x disp_y disp_z'
[../]
[]
[UserObjects]
[./ts]
type = SolidMechanicsHardeningConstant
value = 1E2
[../]
[./cs]
type = SolidMechanicsHardeningConstant
value = 1E8
[../]
[./coh]
type = SolidMechanicsHardeningConstant
value = 4E1
[../]
[./phi]
type = SolidMechanicsHardeningConstant
value = 35
convert_to_radians = true
[../]
[./psi]
type = SolidMechanicsHardeningConstant
value = 5
convert_to_radians = true
[../]
[]
[Materials]
[./elasticity_tensor]
type = ComputeIsotropicElasticityTensor
lambda = 1.0E3
shear_modulus = 1.3E3
[../]
[./strain]
type = ComputeIncrementalStrain
displacements = 'disp_x disp_y disp_z'
eigenstrain_names = ini_stress
[../]
[./ini_stress]
type = ComputeEigenstrainFromInitialStress
initial_stress = '100.1 0.1 -0.2 0.1 0.9 0 -0.2 0 1.1'
eigenstrain_name = ini_stress
[../]
[./cmc]
type = CappedMohrCoulombStressUpdate
tensile_strength = ts
compressive_strength = cs
cohesion = coh
friction_angle = phi
dilation_angle = psi
smoothing_tol = 0.5
yield_function_tol = 1.0E-12
[../]
[./stress]
type = ComputeMultipleInelasticStress
inelastic_models = cmc
perform_finite_strain_rotations = false
[../]
[]
[Preconditioning]
[./andy]
type = SMP
full = true
petsc_options_iname = '-snes_type'
petsc_options_value = 'test'
[../]
[]
[Executioner]
type = Transient
solve_type = Newton
[]
(modules/solid_mechanics/test/tests/tensile/small_deform9_update_version.i)
# A single unit element is stretched in a complicated way
# that the trial stress is
#
# 1.16226 -0.0116587 0.0587872
# -0.0116587 1.12695 0.0779428
# 0.0587872 0.0779428 0.710169
#
# This has eigenvalues
# la = {0.68849, 1.14101, 1.16987}
# and eigenvectors
#
# {-0.125484, -0.176871, 0.976202}
# {-0.0343704, -0.982614, -0.182451}
# {0.9915, -0.0564471, 0.117223}
#
# The tensile strength is 0.5 and Young=1 and Poisson=0.25.
# Using smoothing_tol=0.01, the return-map algorithm should
# return to, approximately, stress_I=stress_II=0.5. This
# is a reduction of 0.65, so stress_III is approximately
# 0.68849 - 0.25 * 0.65 * 2 = 0.36. The stress_I reduction of
# 0.67 gives an internal parameter of
# 0.67 / (E(1-v)/(1+v)/(1-2v)) = 0.558
# The final stress is
#
# {0.498, -0.003, 0.017},
# {-0.003, 0.495, 0.024},
# {0.017, 0.024, 0.367}
[Mesh]
type = GeneratedMesh
dim = 3
nx = 1
ny = 1
nz = 1
xmin = -0.5
xmax = 0.5
ymin = -0.5
ymax = 0.5
zmin = -0.5
zmax = 0.5
[]
[GlobalParams]
displacements = 'disp_x disp_y disp_z'
[]
[Physics/SolidMechanics/QuasiStatic]
[./all]
add_variables = true
incremental = true
strain = finite
generate_output = 'max_principal_stress mid_principal_stress min_principal_stress stress_xx stress_xy stress_xz stress_yy stress_yz stress_zz'
[../]
[]
[BCs]
[./x]
type = FunctionDirichletBC
variable = disp_x
boundary = 'front back'
function = '3*x+2*y+z'
[../]
[./y]
type = FunctionDirichletBC
variable = disp_y
boundary = 'front back'
function = '3*x-4*y'
[../]
[./z]
type = FunctionDirichletBC
variable = disp_z
boundary = 'front back'
function = 'x-2*z'
[../]
[]
[AuxVariables]
[./f0]
order = CONSTANT
family = MONOMIAL
[../]
[./f1]
order = CONSTANT
family = MONOMIAL
[../]
[./f2]
order = CONSTANT
family = MONOMIAL
[../]
[./iter]
order = CONSTANT
family = MONOMIAL
[../]
[./intnl]
order = CONSTANT
family = MONOMIAL
[../]
[]
[AuxKernels]
[./f0_auxk]
type = MaterialStdVectorAux
property = plastic_yield_function
index = 0
variable = f0
[../]
[./f1_auxk]
type = MaterialStdVectorAux
property = plastic_yield_function
index = 1
variable = f1
[../]
[./f2_auxk]
type = MaterialStdVectorAux
property = plastic_yield_function
index = 2
variable = f2
[../]
[./iter]
type = MaterialRealAux
property = plastic_NR_iterations
variable = iter
[../]
[./intnl_auxk]
type = MaterialStdVectorAux
property = plastic_internal_parameter
index = 0
variable = intnl
[../]
[]
[Postprocessors]
[./s_I]
type = PointValue
point = '0 0 0'
variable = max_principal_stress
[../]
[./s_II]
type = PointValue
point = '0 0 0'
variable = mid_principal_stress
[../]
[./s_III]
type = PointValue
point = '0 0 0'
variable = min_principal_stress
[../]
[./s_xx]
type = PointValue
point = '0 0 0'
variable = stress_xx
[../]
[./s_xy]
type = PointValue
point = '0 0 0'
variable = stress_xy
[../]
[./s_xz]
type = PointValue
point = '0 0 0'
variable = stress_xz
[../]
[./s_yy]
type = PointValue
point = '0 0 0'
variable = stress_yy
[../]
[./s_yz]
type = PointValue
point = '0 0 0'
variable = stress_yz
[../]
[./s_zz]
type = PointValue
point = '0 0 0'
variable = stress_zz
[../]
[./f0]
type = PointValue
point = '0 0 0'
variable = f0
[../]
[./f1]
type = PointValue
point = '0 0 0'
variable = f1
[../]
[./f2]
type = PointValue
point = '0 0 0'
variable = f2
[../]
[./iter]
type = PointValue
point = '0 0 0'
variable = iter
[../]
[./intnl]
type = PointValue
point = '0 0 0'
variable = intnl
[../]
[]
[UserObjects]
[./ts]
type = SolidMechanicsHardeningConstant
value = 0.5
[../]
[]
[Materials]
[./elasticity_tensor]
type = ComputeIsotropicElasticityTensor
youngs_modulus = 1
poissons_ratio = 0.25
[../]
[./tensile]
type = TensileStressUpdate
tensile_strength = ts
smoothing_tol = 0.001
yield_function_tol = 1.0E-12
[../]
[./stress]
type = ComputeMultipleInelasticStress
inelastic_models = tensile
perform_finite_strain_rotations = false
[../]
[]
[Executioner]
end_time = 1
dt = 1
type = Transient
[]
[Outputs]
file_base = small_deform9_update_version
exodus = false
[./csv]
type = CSV
[../]
[]
(modules/solid_mechanics/test/tests/tensile/small_deform3_update_version.i)
# Using TensileStressUpdate
# checking for small deformation
# A single element is stretched by "ep" in the z and x directions
# This causes the return direction to be along the hypersurface sigma_I = sigma_II
# where sigma_I = (E_2222 + E_2200) * ep
# tensile_strength is set to 1Pa, smoothing_tol = 0.1Pa
# The smoothed yield function is
# yf = sigma_I + ismoother(0) - tensile_strength
# = sigma_I + (0.5 * smoothing_tol - smoothing_tol / Pi) - tensile_strength
# = sigma_I - 0.98183
#
# With zero Poisson's ratio, the return stress will be
# stress_00 = stress_22 = 0.98183
# with all other stress components being zero
[Mesh]
type = GeneratedMesh
dim = 3
nx = 1
ny = 1
nz = 1
xmin = -0.5
xmax = 0.5
ymin = -0.5
ymax = 0.5
zmin = -0.5
zmax = 0.5
[]
[GlobalParams]
displacements = 'disp_x disp_y disp_z'
[]
[Physics/SolidMechanics/QuasiStatic]
[./all]
add_variables = true
incremental = true
strain = finite
generate_output = 'max_principal_stress mid_principal_stress min_principal_stress stress_xx stress_xy stress_xz stress_yy stress_yz stress_zz'
[../]
[]
[BCs]
[./x]
type = FunctionDirichletBC
variable = disp_x
boundary = 'front back'
function = '0.25E-6*x'
[../]
[./y]
type = FunctionDirichletBC
variable = disp_y
boundary = 'front back'
function = '0'
[../]
[./z]
type = FunctionDirichletBC
variable = disp_z
boundary = 'front back'
function = '0.25E-6*z'
[../]
[]
[AuxVariables]
[./yield_fcn]
order = CONSTANT
family = MONOMIAL
[../]
[]
[AuxKernels]
[./yield_fcn_auxk]
type = MaterialStdVectorAux
property = plastic_yield_function
index = 0
variable = yield_fcn
[../]
[]
[Postprocessors]
[./s_xx]
type = PointValue
point = '0 0 0'
variable = stress_xx
[../]
[./s_xy]
type = PointValue
point = '0 0 0'
variable = stress_xy
[../]
[./s_xz]
type = PointValue
point = '0 0 0'
variable = stress_xz
[../]
[./s_yy]
type = PointValue
point = '0 0 0'
variable = stress_yy
[../]
[./s_yz]
type = PointValue
point = '0 0 0'
variable = stress_yz
[../]
[./s_zz]
type = PointValue
point = '0 0 0'
variable = stress_zz
[../]
[./f]
type = PointValue
point = '0 0 0'
variable = yield_fcn
[../]
[]
[UserObjects]
[./ts]
type = SolidMechanicsHardeningConstant
value = 1
[../]
[]
[Materials]
[./elasticity_tensor]
type = ComputeElasticityTensor
block = 0
fill_method = symmetric_isotropic
C_ijkl = '0 2.0E6'
[../]
[./tensile]
type = TensileStressUpdate
tensile_strength = ts
smoothing_tol = 0.1
yield_function_tol = 1.0E-9
[../]
[./stress]
type = ComputeMultipleInelasticStress
inelastic_models = tensile
perform_finite_strain_rotations = false
[../]
[]
[Executioner]
end_time = 1
dt = 1
type = Transient
[]
[Outputs]
file_base = small_deform3_update_version
exodus = false
[./csv]
type = CSV
[../]
[]
(modules/solid_mechanics/test/tests/visco/gen_kv_creep.i)
[Mesh]
type = GeneratedMesh
dim = 3
nx = 1
ny = 1
nz = 1
elem_type = HEX8
displacements = 'disp_x disp_y disp_z'
[]
[Variables]
[./disp_x]
order = FIRST
family = LAGRANGE
[../]
[./disp_y]
order = FIRST
family = LAGRANGE
[../]
[./disp_z]
order = FIRST
family = LAGRANGE
[../]
[]
[AuxVariables]
[./stress_xx]
order = CONSTANT
family = MONOMIAL
[../]
[./strain_xx]
order = CONSTANT
family = MONOMIAL
[../]
[./creep_strain_xx]
order = CONSTANT
family = MONOMIAL
[../]
[]
[Kernels]
[SolidMechanics]
displacements = 'disp_x disp_y disp_z'
use_displaced_mesh = true
[../]
[]
[AuxKernels]
[./stress_xx]
type = RankTwoAux
variable = stress_xx
rank_two_tensor = stress
index_j = 0
index_i = 0
execute_on = timestep_end
[../]
[./strain_xx]
type = RankTwoAux
variable = strain_xx
rank_two_tensor = total_strain
index_j = 0
index_i = 0
execute_on = timestep_end
[../]
[./creep_strain_xx]
type = RankTwoAux
variable = creep_strain_xx
rank_two_tensor = creep_strain
index_j = 0
index_i = 0
execute_on = timestep_end
[../]
[]
[BCs]
[./symmy]
type = DirichletBC
variable = disp_y
boundary = bottom
value = 0
[../]
[./symmx]
type = DirichletBC
variable = disp_x
boundary = left
value = 0
[../]
[./symmz]
type = DirichletBC
variable = disp_z
boundary = back
value = 0
[../]
[./axial_load]
type = NeumannBC
variable = disp_x
boundary = right
value = 10e6
[../]
[]
[Materials]
[./kelvin_voigt]
type = GeneralizedKelvinVoigtModel
creep_modulus = '10e9 10e9'
creep_viscosity = '1 10'
poisson_ratio = 0.2
young_modulus = 10e9
[../]
[./stress]
type = ComputeMultipleInelasticStress
inelastic_models = 'creep'
[../]
[./creep]
type = LinearViscoelasticStressUpdate
[../]
[./strain]
type = ComputeIncrementalStrain
displacements = 'disp_x disp_y disp_z'
[../]
[]
[UserObjects]
[./update]
type = LinearViscoelasticityManager
viscoelastic_model = kelvin_voigt
[../]
[]
[Postprocessors]
[./stress_xx]
type = ElementAverageValue
variable = stress_xx
block = 'ANY_BLOCK_ID 0'
[../]
[./strain_xx]
type = ElementAverageValue
variable = strain_xx
block = 'ANY_BLOCK_ID 0'
[../]
[./creep_strain_xx]
type = ElementAverageValue
variable = creep_strain_xx
block = 'ANY_BLOCK_ID 0'
[../]
[]
[Preconditioning]
[./smp]
type = SMP
full = true
[../]
[]
[Executioner]
type = Transient
l_max_its = 100
l_tol = 1e-8
nl_max_its = 50
nl_rel_tol = 1e-8
nl_abs_tol = 1e-8
dtmin = 0.01
end_time = 100
[./TimeStepper]
type = LogConstantDT
first_dt = 0.1
log_dt = 0.1
[../]
[]
[Outputs]
file_base = gen_kv_creep_out
exodus = true
[]
(modules/solid_mechanics/test/tests/capped_mohr_coulomb/small_deform23.i)
# apply repeated stretches in x z directions, and smaller stretches along the y direction,
# so that sigma_max = sigma_mid (approximately),
# which means that lode angle = 30deg.
# The allows yield surface in meridional plane to be mapped out
[Mesh]
type = GeneratedMesh
dim = 3
nx = 1
ny = 1
nz = 1
xmin = -0.5
xmax = 0.5
ymin = -0.5
ymax = 0.5
zmin = -0.5
zmax = 0.5
[]
[GlobalParams]
displacements = 'disp_x disp_y disp_z'
[]
[Physics/SolidMechanics/QuasiStatic]
[./all]
add_variables = true
incremental = true
generate_output = 'max_principal_stress mid_principal_stress min_principal_stress stress_xx stress_xy stress_xz stress_yy stress_yz stress_zz'
[../]
[]
[BCs]
[./x]
type = FunctionDirichletBC
variable = disp_x
boundary = 'front back'
function = '1E-6*x*t'
[../]
[./y]
type = FunctionDirichletBC
variable = disp_y
boundary = 'front back'
function = '0.25E-6*y*sin(t)'
[../]
[./z]
type = FunctionDirichletBC
variable = disp_z
boundary = 'front back'
function = '1E-6*z*t'
[../]
[]
[AuxVariables]
[./mc_int]
order = CONSTANT
family = MONOMIAL
[../]
[./yield_fcn]
order = CONSTANT
family = MONOMIAL
[../]
[]
[AuxKernels]
[./mc_int_auxk]
type = MaterialStdVectorAux
index = 0
property = plastic_internal_parameter
variable = mc_int
[../]
[./yield_fcn_auxk]
type = MaterialStdVectorAux
index = 6
property = plastic_yield_function
variable = yield_fcn
[../]
[]
[Postprocessors]
[./s_xx]
type = PointValue
point = '0 0 0'
variable = stress_xx
[../]
[./s_xy]
type = PointValue
point = '0 0 0'
variable = stress_xy
[../]
[./s_xz]
type = PointValue
point = '0 0 0'
variable = stress_xz
[../]
[./s_yy]
type = PointValue
point = '0 0 0'
variable = stress_yy
[../]
[./s_yz]
type = PointValue
point = '0 0 0'
variable = stress_yz
[../]
[./s_zz]
type = PointValue
point = '0 0 0'
variable = stress_zz
[../]
[./internal]
type = PointValue
point = '0 0 0'
variable = mc_int
[../]
[./f]
type = PointValue
point = '0 0 0'
variable = yield_fcn
[../]
[]
[UserObjects]
[./ts]
type = SolidMechanicsHardeningConstant
value = 1E6
[../]
[./mc_coh]
type = SolidMechanicsHardeningConstant
value = 10
[../]
[./mc_phi]
type = SolidMechanicsHardeningConstant
value = 30
convert_to_radians = true
[../]
[./mc_psi]
type = SolidMechanicsHardeningConstant
value = 0.5
[../]
[]
[Materials]
[./elasticity_tensor]
type = ComputeElasticityTensor
fill_method = symmetric_isotropic
C_ijkl = '0 1E7'
[../]
[./mc]
type = CappedMohrCoulombStressUpdate
tensile_strength = ts
compressive_strength = ts
cohesion = mc_coh
friction_angle = mc_phi
dilation_angle = mc_psi
smoothing_tol = 5.0
yield_function_tol = 1.0E-12
[../]
[./stress]
type = ComputeMultipleInelasticStress
inelastic_models = mc
perform_finite_strain_rotations = false
[../]
[]
[Executioner]
end_time = 30
dt = 1
type = Transient
[]
[Outputs]
file_base = small_deform23
csv = true
[]
(modules/solid_mechanics/test/tests/strain_energy_density/rate_model.i)
# Single element test to check the strain energy density calculation
[GlobalParams]
displacements = 'disp_x disp_y'
volumetric_locking_correction = true
[]
[Mesh]
type = GeneratedMesh
dim = 2
nx = 1
ny = 1
xmin = 0
xmax = 1
ymin = 0
ymax = 2
[]
[AuxVariables]
[./SERD]
order = CONSTANT
family = MONOMIAL
[../]
[]
[Functions]
[./rampConstantUp]
type = PiecewiseLinear
x = '0. 1.'
y = '0. 1.'
scale_factor = -100
[../]
[]
[Physics/SolidMechanics/QuasiStatic]
[./master]
strain = FINITE
add_variables = true
incremental = true
generate_output = 'stress_xx stress_yy stress_zz vonmises_stress strain_xx strain_yy strain_zz'
planar_formulation = PLANE_STRAIN
[../]
[]
[AuxKernels]
[./SERD]
type = MaterialRealAux
variable = SERD
property = strain_energy_rate_density
execute_on = timestep_end
[../]
[]
[BCs]
[./no_x]
type = DirichletBC
variable = disp_x
boundary = 'left'
value = 0.0
[../]
[./no_y]
type = DirichletBC
variable = disp_y
boundary = 'bottom'
value = 0.0
[../]
[./Pressure]
[./top]
boundary = 'top'
function = rampConstantUp
[../]
[../]
[]
[Materials]
[./elasticity_tensor]
type = ComputeIsotropicElasticityTensor
youngs_modulus = 206800
poissons_ratio = 0.0
[../]
[./radial_return_stress]
type = ComputeMultipleInelasticStress
inelastic_models = 'powerlawcrp'
[../]
[./powerlawcrp]
type = PowerLawCreepStressUpdate
coefficient = 3.125e-21 # 7.04e-17 #
n_exponent = 4.0
m_exponent = 0.0
activation_energy = 0.0
# max_inelastic_increment = 0.01
[../]
[./strain_energy_rate_density]
type = StrainEnergyRateDensity
inelastic_models = 'powerlawcrp'
[../]
[]
[Executioner]
type = Transient
petsc_options_iname = '-ksp_gmres_restart -pc_type -pc_hypre_type -pc_hypre_boomeramg_max_iter'
petsc_options_value = '201 hypre boomeramg 4'
line_search = 'none'
l_max_its = 50
nl_max_its = 20
nl_abs_tol = 3e-7
nl_rel_tol = 1e-12
l_tol = 1e-2
start_time = 0.0
dt = 1
end_time = 1
num_steps = 1
[]
[Postprocessors]
[./epxx]
type = ElementalVariableValue
variable = strain_xx
elementid = 0
[../]
[./epyy]
type = ElementalVariableValue
variable = strain_yy
elementid = 0
[../]
[./epzz]
type = ElementalVariableValue
variable = strain_zz
elementid = 0
[../]
[./sigxx]
type = ElementAverageValue
variable = stress_xx
[../]
[./sigyy]
type = ElementAverageValue
variable = stress_yy
[../]
[./sigzz]
type = ElementAverageValue
variable = stress_zz
[../]
[./SERD]
type = ElementAverageValue
variable = SERD
[../]
[]
[Outputs]
csv = true
[]
(modules/solid_mechanics/test/tests/jacobian/mc_update6.i)
# MC update version, with only Tensile with tensile strength = 1MPa and smoothing_tol = 0.1E5
# Lame lambda = 1GPa. Lame mu = 1.3GPa
# Units in this file are MPa (not Pa)
#
# Start from non-diagonal stress state with softening.
# Returns to the plane of tensile yield
[Mesh]
type = GeneratedMesh
dim = 3
nx = 1
ny = 1
nz = 1
xmin = -0.5
xmax = 0.5
ymin = -0.5
ymax = 0.5
zmin = -0.5
zmax = 0.5
[]
[Variables]
[disp_x]
[]
[disp_y]
[]
[disp_z]
[]
[]
[Kernels]
[SolidMechanics]
displacements = 'disp_x disp_y disp_z'
[]
[]
[UserObjects]
[ts]
type = SolidMechanicsHardeningCubic
value_0 = 1
value_residual = 0.5
internal_limit = 2E-2
[]
[cs]
type = SolidMechanicsHardeningConstant
value = 1E6
[]
[coh]
type = SolidMechanicsHardeningConstant
value = 1E6
[]
[ang]
type = SolidMechanicsHardeningConstant
value = 30
convert_to_radians = true
[]
[]
[Materials]
[elasticity_tensor]
type = ComputeIsotropicElasticityTensor
lambda = 1.0E3
shear_modulus = 1.3E3
[]
[strain]
type = ComputeIncrementalStrain
displacements = 'disp_x disp_y disp_z'
eigenstrain_names = ini_stress
[]
[ini_stress]
type = ComputeEigenstrainFromInitialStress
initial_stress = '-1 0.1 0.2 0.1 15 -0.3 0.2 -0.3 0'
eigenstrain_name = ini_stress
[]
[cmc]
type = CappedMohrCoulombStressUpdate
tensile_strength = ts
compressive_strength = cs
cohesion = coh
friction_angle = ang
dilation_angle = ang
smoothing_tol = 0.1
yield_function_tol = 1.0E-12
[]
[stress]
type = ComputeMultipleInelasticStress
inelastic_models = cmc
perform_finite_strain_rotations = false
[]
[]
[Preconditioning]
[andy]
type = SMP
full = true
petsc_options_iname = '-snes_type'
petsc_options_value = 'test'
[]
[]
[Executioner]
type = Transient
solve_type = Newton
[]
(modules/solid_mechanics/test/tests/capped_weak_plane/throw_test.i)
# Illustrates throwing an Exception from a Material. In this case we
# don't actually recover from the segfault (so it is a RunException
# test) but in practice one could do so. The purpose of this test is
# to ensure that exceptions can be thrown from Materials with stateful
# material properties without reading/writing to/from uninitialized
# memory.
[Mesh]
type = GeneratedMesh
dim = 3
nx = 1
ny = 1
nz = 1
xmin = -0.5
xmax = 0.5
ymin = -0.5
ymax = 0.5
zmin = -0.5
zmax = 0.5
[]
[GlobalParams]
displacements = 'disp_x disp_y disp_z'
[]
[Physics/SolidMechanics/QuasiStatic]
[./all]
add_variables = true
incremental = true
[../]
[]
[BCs]
[./bottomx]
type = DirichletBC
variable = disp_x
boundary = back
value = 0.0
[../]
[./bottomy]
type = DirichletBC
variable = disp_y
boundary = back
value = 0.0
[../]
[./bottomz]
type = DirichletBC
variable = disp_z
boundary = back
value = 0.0
[../]
[./topx]
type = FunctionDirichletBC
variable = disp_x
boundary = front
function = 0
[../]
[./topy]
type = FunctionDirichletBC
variable = disp_y
boundary = front
function = 0
[../]
[./topz]
type = FunctionDirichletBC
variable = disp_z
boundary = front
function = t
[../]
[]
[UserObjects]
[./coh]
type = SolidMechanicsHardeningConstant
value = 20
[../]
[./tanphi]
type = SolidMechanicsHardeningConstant
value = 0.5
[../]
[./tanpsi]
type = SolidMechanicsHardeningConstant
value = 0.1
[../]
[./t_strength]
type = SolidMechanicsHardeningCubic
value_0 = 1
value_residual = 2
internal_limit = 1
[../]
[./c_strength]
type = SolidMechanicsHardeningConstant
value = 100
[../]
[]
[Materials]
[./elasticity_tensor]
type = ComputeElasticityTensor
fill_method = symmetric_isotropic
C_ijkl = '0 1'
[../]
[./admissible]
type = ComputeMultipleInelasticStress
inelastic_models = stress
perform_finite_strain_rotations = false
[../]
[./stress]
type = CappedWeakPlaneStressUpdate
cohesion = coh
tan_friction_angle = tanphi
tan_dilation_angle = tanpsi
tensile_strength = t_strength
compressive_strength = c_strength
max_NR_iterations = 1
tip_smoother = 5
smoothing_tol = 5
yield_function_tol = 1E-10
[../]
[]
[Executioner]
end_time = 1
dt = 1
dtmin = 1
type = Transient
[]
[Outputs]
file_base = SEGFAULT
csv = true
[]
(modules/solid_mechanics/test/tests/jacobian/tensile_update8.i)
# Tensile, update version, with strength = 1MPa and smoothing_tol = 0.1E5
# Lame lambda = 1GPa. Lame mu = 1.3GPa
# Units in this file are MPa (not Pa)
#
# Start from non-diagonal stress state with softening.
[Mesh]
type = GeneratedMesh
dim = 3
nx = 1
ny = 1
nz = 1
xmin = -0.5
xmax = 0.5
ymin = -0.5
ymax = 0.5
zmin = -0.5
zmax = 0.5
[]
[Variables]
[./disp_x]
[../]
[./disp_y]
[../]
[./disp_z]
[../]
[]
[Kernels]
[SolidMechanics]
displacements = 'disp_x disp_y disp_z'
[../]
[]
[UserObjects]
[./ts]
type = SolidMechanicsHardeningCubic
value_0 = 1
value_residual = 0
internal_limit = 1E-3
[../]
[]
[Materials]
[./elasticity_tensor]
type = ComputeIsotropicElasticityTensor
lambda = 1.0E3
shear_modulus = 1.3E3
[../]
[./strain]
type = ComputeIncrementalStrain
displacements = 'disp_x disp_y disp_z'
eigenstrain_names = ini_stress
[../]
[./ini_stress]
type = ComputeEigenstrainFromInitialStress
initial_stress = '2 -1 0.5 1 1.9 0 0.5 0 3'
eigenstrain_name = ini_stress
[../]
[./tensile]
type = TensileStressUpdate
tensile_strength = ts
smoothing_tol = 0.1
yield_function_tol = 1.0E-12
[../]
[./stress]
type = ComputeMultipleInelasticStress
inelastic_models = tensile
perform_finite_strain_rotations = false
[../]
[]
[Preconditioning]
[./andy]
type = SMP
full = true
petsc_options_iname = '-snes_type'
petsc_options_value = 'test'
[../]
[]
[Executioner]
type = Transient
solve_type = Newton
[]
(modules/solid_mechanics/test/tests/capped_mohr_coulomb/small_deform21.i)
# Mohr-Coulomb only
# apply repeated stretches in x, y and z directions, so that mean_stress = 0
# This maps out the yield surface in the octahedral plane for zero mean stress
[Mesh]
type = GeneratedMesh
dim = 3
nx = 1
ny = 1
nz = 1
xmin = -0.5
xmax = 0.5
ymin = -0.5
ymax = 0.5
zmin = -0.5
zmax = 0.5
[]
[GlobalParams]
displacements = 'disp_x disp_y disp_z'
[]
[Physics/SolidMechanics/QuasiStatic]
[./all]
add_variables = true
incremental = true
generate_output = 'max_principal_stress mid_principal_stress min_principal_stress stress_xx stress_xy stress_xz stress_yy stress_yz stress_zz'
[../]
[]
[BCs]
[./x]
type = FunctionDirichletBC
variable = disp_x
boundary = 'front back'
function = '2E-6*x*sin(t)'
[../]
[./y]
type = FunctionDirichletBC
variable = disp_y
boundary = 'front back'
function = '2E-6*y*sin(2*t)'
[../]
[./z]
type = FunctionDirichletBC
variable = disp_z
boundary = 'front back'
function = '-2E-6*z*(sin(t)+sin(2*t))'
[../]
[]
[AuxVariables]
[./yield_fcn]
order = CONSTANT
family = MONOMIAL
[../]
[]
[AuxKernels]
[./yield_fcn_auxk]
type = MaterialStdVectorAux
index = 6
property = plastic_yield_function
variable = yield_fcn
[../]
[]
[Postprocessors]
[./s_xx]
type = PointValue
point = '0 0 0'
variable = stress_xx
[../]
[./s_xy]
type = PointValue
point = '0 0 0'
variable = stress_xy
[../]
[./s_xz]
type = PointValue
point = '0 0 0'
variable = stress_xz
[../]
[./s_yy]
type = PointValue
point = '0 0 0'
variable = stress_yy
[../]
[./s_yz]
type = PointValue
point = '0 0 0'
variable = stress_yz
[../]
[./s_zz]
type = PointValue
point = '0 0 0'
variable = stress_zz
[../]
[./f]
type = PointValue
point = '0 0 0'
variable = yield_fcn
[../]
[./f0]
type = PointValue
point = '0 0 0'
variable = yield_fcn
[../]
[./f1]
type = PointValue
point = '0 0 0'
variable = yield_fcn
[../]
[]
[UserObjects]
[./ts]
type = SolidMechanicsHardeningConstant
value = 1E6
[../]
[./mc_coh]
type = SolidMechanicsHardeningConstant
value = 10
[../]
[./mc_phi]
type = SolidMechanicsHardeningConstant
value = 20
convert_to_radians = true
[../]
[./mc_psi]
type = SolidMechanicsHardeningConstant
value = 1E-12
[../]
[]
[Materials]
[./elasticity_tensor]
type = ComputeElasticityTensor
fill_method = symmetric_isotropic
C_ijkl = '0 1E7'
[../]
[./mc]
type = CappedMohrCoulombStressUpdate
tensile_strength = ts
compressive_strength = ts
cohesion = mc_coh
friction_angle = mc_phi
dilation_angle = mc_psi
smoothing_tol = 1
yield_function_tol = 1.0E-9
[../]
[./stress]
type = ComputeMultipleInelasticStress
inelastic_models = mc
perform_finite_strain_rotations = false
[../]
[]
[Executioner]
end_time = 100
dt = 1
type = Transient
[]
[Outputs]
file_base = small_deform21
csv = true
[]
(modules/solid_mechanics/test/tests/recompute_radial_return/isotropic_plasticity_finite_strain.i)
# This simulation uses the piece-wise linear strain hardening model
# with the incremental small strain formulation; incremental small strain
# is required to produce the strain_increment for the DiscreteRadialReturnStressIncrement
# class, which handles the calculation of the stress increment to return
# to the yield surface in a J2 (isotropic) plasticity problem.
#
# This test assumes a Poissons ratio of 0.3 and applies a displacement loading
# condition on the top in the y direction.
#
# An identical problem was run in Abaqus on a similar 1 element mesh and was used
# to verify the SolidMechanics solution; this SolidMechanics code matches the
# SolidMechanics solution.
#
# Mechanical strain is the sum of the elastic and plastic strains but is different
# from total strain in cases with eigen strains, e.g. thermal strain.
[Mesh]
file = 1x1x1cube.e
[]
[GlobalParams]
displacements = 'disp_x disp_y disp_z'
[]
[Functions]
[./top_pull]
type = ParsedFunction
expression = t*(0.0625)
[../]
[./hf]
type = PiecewiseLinear
x = '0 0.001 0.003 0.023'
y = '50 52 54 56'
[../]
[]
[Physics/SolidMechanics/QuasiStatic]
[./all]
strain = FINITE
add_variables = true
generate_output = 'stress_yy plastic_strain_xx plastic_strain_yy plastic_strain_zz'
[../]
[]
[BCs]
[./y_pull_function]
type = FunctionDirichletBC
variable = disp_y
boundary = 5
function = top_pull
[../]
[./x_bot]
type = DirichletBC
variable = disp_x
boundary = 4
value = 0.0
[../]
[./y_bot]
type = DirichletBC
variable = disp_y
boundary = 3
value = 0.0
[../]
[./z_bot]
type = DirichletBC
variable = disp_z
boundary = 2
value = 0.0
[../]
[]
[Materials]
[./elasticity_tensor]
type = ComputeIsotropicElasticityTensor
youngs_modulus = 2.1e5
poissons_ratio = 0.3
[../]
[./isotropic_plasticity]
type = IsotropicPlasticityStressUpdate
yield_stress = 50.0
hardening_function = hf
[../]
[./radial_return_stress]
type = ComputeMultipleInelasticStress
tangent_operator = elastic
inelastic_models = 'isotropic_plasticity'
[../]
[]
[Executioner]
type = Transient
solve_type = 'PJFNK'
petsc_options = '-snes_ksp_ew'
petsc_options_iname = '-ksp_gmres_restart'
petsc_options_value = '101'
line_search = 'none'
l_max_its = 50
nl_max_its = 50
nl_rel_tol = 1e-12
nl_abs_tol = 1e-10
l_tol = 1e-9
start_time = 0.0
end_time = 0.075
dt = 0.00125
dtmin = 0.0001
[]
[Outputs]
[./out]
type = Exodus
elemental_as_nodal = true
[../]
[]
(modules/solid_mechanics/test/tests/visco/gen_kv_driving.i)
# Represents a unique Maxwell module with E = 10GPa and eta = 10 days with an imposed eigenstrain alpha = 0.001.
# The behavior is set up so that the creep strain is driven by both the elastic stress and the internal
# stress induced by the eigenstrain (E * alpha).
#
# In this test, the specimen is free of external stress (sigma = 0) so the creep deformation only derives from
# the eigenstrain. The total strain to be expected is:
# epsilon = alpha * (1 + t / eta)
# Both the stress and the elastic strain are 0.
#
[Mesh]
type = GeneratedMesh
dim = 3
nx = 1
ny = 1
nz = 1
elem_type = HEX8
displacements = 'disp_x disp_y disp_z'
[]
[Variables]
[./disp_x]
order = FIRST
family = LAGRANGE
[../]
[./disp_y]
order = FIRST
family = LAGRANGE
[../]
[./disp_z]
order = FIRST
family = LAGRANGE
[../]
[]
[AuxVariables]
[./stress_xx]
order = CONSTANT
family = MONOMIAL
[../]
[./strain_xx]
order = CONSTANT
family = MONOMIAL
[../]
[./creep_strain_xx]
order = CONSTANT
family = MONOMIAL
[../]
[]
[Kernels]
[SolidMechanics]
displacements = 'disp_x disp_y disp_z'
use_displaced_mesh = true
[../]
[]
[AuxKernels]
[./stress_xx]
type = RankTwoAux
variable = stress_xx
rank_two_tensor = stress
index_j = 0
index_i = 0
execute_on = timestep_end
[../]
[./strain_xx]
type = RankTwoAux
variable = strain_xx
rank_two_tensor = total_strain
index_j = 0
index_i = 0
execute_on = timestep_end
[../]
[./creep_strain_xx]
type = RankTwoAux
variable = creep_strain_xx
rank_two_tensor = creep_strain
index_j = 0
index_i = 0
execute_on = timestep_end
[../]
[]
[BCs]
[./symmy]
type = DirichletBC
variable = disp_y
boundary = bottom
value = 0
[../]
[./symmx]
type = DirichletBC
variable = disp_x
boundary = left
value = 0
[../]
[./symmz]
type = DirichletBC
variable = disp_z
boundary = back
value = 0
[../]
[]
[Materials]
[./eigen]
type = ComputeEigenstrain
eigenstrain_name = eigen_true
eigen_base = '1e-3 1e-3 1e-3 0 0 0'
[../]
[./kelvin_voigt]
type = GeneralizedKelvinVoigtModel
creep_modulus = ''
creep_viscosity = '10'
poisson_ratio = 0.2
young_modulus = 10e9
driving_eigenstrain = eigen_true
[../]
[./stress]
type = ComputeMultipleInelasticStress
inelastic_models = 'creep'
[../]
[./creep]
type = LinearViscoelasticStressUpdate
[../]
[./strain]
type = ComputeIncrementalStrain
displacements = 'disp_x disp_y disp_z'
eigenstrain_names = 'eigen_true'
[../]
[]
[UserObjects]
[./update]
type = LinearViscoelasticityManager
viscoelastic_model = kelvin_voigt
[../]
[]
[Postprocessors]
[./stress_xx]
type = ElementAverageValue
variable = stress_xx
block = 'ANY_BLOCK_ID 0'
[../]
[./strain_xx]
type = ElementAverageValue
variable = strain_xx
block = 'ANY_BLOCK_ID 0'
[../]
[./creep_strain_xx]
type = ElementAverageValue
variable = creep_strain_xx
block = 'ANY_BLOCK_ID 0'
[../]
[]
[Preconditioning]
[./smp]
type = SMP
full = true
[../]
[]
[Executioner]
type = Transient
l_max_its = 50
l_tol = 1e-8
nl_max_its = 20
nl_rel_tol = 1e-11
nl_abs_tol = 1e-8
dtmin = 0.01
end_time = 100
[./TimeStepper]
type = LogConstantDT
first_dt = 0.1
log_dt = 0.1
[../]
[]
[Outputs]
file_base = gen_kv_driving_out
exodus = true
[]
(modules/contact/test/tests/mortar_dynamics/block-dynamics-friction-creep.i)
starting_point = 1e-1
offset = -0.095
[GlobalParams]
displacements = 'disp_x disp_y'
[]
[Mesh]
file = long-bottom-block-1elem-blocks.e
[]
[Variables]
[normal_lm]
block = 3
use_dual = true
[]
[frictional_lm]
block = 3
use_dual = true
[]
[]
[AuxVariables]
[creep_strain_xx]
order = CONSTANT
family = MONOMIAL
block = '2'
[]
[creep_strain_yy]
order = CONSTANT
family = MONOMIAL
block = '2'
[]
[creep_strain_xy]
order = CONSTANT
family = MONOMIAL
block = '2'
[]
[]
[AuxKernels]
[creep_strain_xx]
type = RankTwoAux
rank_two_tensor = creep_strain
variable = creep_strain_xx
index_i = 0
index_j = 0
block = '2'
[]
[creep_strain_yy]
type = RankTwoAux
rank_two_tensor = creep_strain
variable = creep_strain_yy
index_i = 1
index_j = 1
block = '2'
[]
[creep_strain_xy]
type = RankTwoAux
rank_two_tensor = creep_strain
variable = creep_strain_xy
index_i = 0
index_j = 1
block = '2'
[]
[]
[ICs]
[disp_y]
block = 2
variable = disp_y
value = '${fparse starting_point + offset}'
type = ConstantIC
[]
[]
[Physics/SolidMechanics/Dynamic]
[all]
add_variables = true
hht_alpha = 0.0
newmark_beta = 0.25
newmark_gamma = 0.5
mass_damping_coefficient = 0.0
stiffness_damping_coefficient = 0.01
displacements = 'disp_x disp_y'
generate_output = 'stress_xx stress_yy'
block = '1 2'
strain = FINITE
[]
[]
[Materials]
[elasticity_2]
type = ComputeIsotropicElasticityTensor
block = '2'
youngs_modulus = 1e6
poissons_ratio = 0.3
[]
[elasticity_1]
type = ComputeIsotropicElasticityTensor
block = '1'
youngs_modulus = 1e8
poissons_ratio = 0.3
[]
[multiple_inelastic]
type = ComputeMultipleInelasticStress
inelastic_models = 'creep'
block = '2'
[]
[creep]
type = PowerLawCreepStressUpdate
coefficient = 1.0e-23 # 10e-24
n_exponent = 4
activation_energy = 0
block = '2'
[]
[stress]
type = ComputeFiniteStrainElasticStress
block = '1'
[]
[density]
type = GenericConstantMaterial
block = '1 2'
prop_names = 'density'
prop_values = '775'
[]
[]
# User object provides the contact force (e.g. LM)
# for the application of the generalized force
[UserObjects]
[weighted_vel_uo]
type = LMWeightedVelocitiesUserObject
primary_boundary = 20
secondary_boundary = 10
primary_subdomain = 4
secondary_subdomain = 3
lm_variable_normal = normal_lm
lm_variable_tangential_one = frictional_lm
secondary_variable = disp_x
disp_x = disp_x
disp_y = disp_y
[]
[]
[Constraints]
[weighted_gap_lm]
type = ComputeDynamicFrictionalForceLMMechanicalContact
primary_boundary = 20
secondary_boundary = 10
primary_subdomain = 4
secondary_subdomain = 3
variable = normal_lm
friction_lm = frictional_lm
disp_x = disp_x
disp_y = disp_y
use_displaced_mesh = true
c = 1e4
c_t = 1e4
mu = 0.5
interpolate_normals = false
newmark_beta = 0.25
newmark_gamma = 0.5
capture_tolerance = 1e-04
[]
[normal_x]
type = NormalMortarMechanicalContact
primary_boundary = 20
secondary_boundary = 10
primary_subdomain = 4
secondary_subdomain = 3
variable = normal_lm
secondary_variable = disp_x
component = x
use_displaced_mesh = true
compute_lm_residuals = false
weighted_gap_uo = weighted_vel_uo
[]
[normal_y]
type = NormalMortarMechanicalContact
primary_boundary = 20
secondary_boundary = 10
primary_subdomain = 4
secondary_subdomain = 3
variable = normal_lm
secondary_variable = disp_y
component = y
use_displaced_mesh = true
compute_lm_residuals = false
weighted_gap_uo = weighted_vel_uo
[]
[tangential_x]
type = TangentialMortarMechanicalContact
primary_boundary = 20
secondary_boundary = 10
primary_subdomain = 4
secondary_subdomain = 3
variable = frictional_lm
secondary_variable = disp_x
component = x
use_displaced_mesh = true
compute_lm_residuals = false
weighted_velocities_uo = weighted_vel_uo
[]
[tangential_y]
type = TangentialMortarMechanicalContact
primary_boundary = 20
secondary_boundary = 10
primary_subdomain = 4
secondary_subdomain = 3
variable = frictional_lm
secondary_variable = disp_y
component = y
use_displaced_mesh = true
compute_lm_residuals = false
weighted_velocities_uo = weighted_vel_uo
[]
[]
[BCs]
[botx]
type = DirichletBC
variable = disp_x
boundary = 40
value = 0.0
[]
[boty]
type = DirichletBC
variable = disp_y
boundary = 40
value = 0.0
[]
[topy]
type = FunctionDirichletBC
variable = disp_y
boundary = 30
function = '${starting_point} * cos(2 * pi / 4 * t) + ${offset}'
[]
[leftx]
type = FunctionDirichletBC
variable = disp_x
boundary = 30 # 50
function = '1e-2*t' #'0.1 *sin(2 * pi / 12 * t)'
[]
[]
[Executioner]
type = Transient
end_time = 0.25
dt = 0.05
dtmin = 0.05
solve_type = 'PJFNK'
petsc_options = '-snes_converged_reason -ksp_converged_reason -pc_svd_monitor '
'-snes_linesearch_monitor -snes_ksp_ew'
petsc_options_iname = '-pc_type -pc_factor_shift_type -pc_factor_shift_amount -mat_mffd_err '
petsc_options_value = 'lu NONZERO 1e-15 1e-5'
nl_max_its = 50
line_search = 'none'
snesmf_reuse_base = false
[TimeIntegrator]
type = NewmarkBeta
beta = 0.25
gamma = 0.5
[]
[]
[Debug]
show_var_residual_norms = true
[]
[Outputs]
exodus = true
checkpoint = true
[]
[Preconditioning]
[smp]
type = SMP
full = true
[]
[]
[Postprocessors]
active = 'num_nl cumulative contact'
[num_nl]
type = NumNonlinearIterations
[]
[cumulative]
type = CumulativeValuePostprocessor
postprocessor = num_nl
[]
[contact]
type = ContactDOFSetSize
variable = normal_lm
subdomain = '3'
execute_on = 'nonlinear timestep_end'
[]
[]
(modules/solid_mechanics/test/tests/rom_stress_update/3tile.i)
# Tests the tile and partition assembly for overlapping partitions and
# a variety of different overlapping tile conditions.
# Creep_rate should always be 2.718281828459
endtime = 1.9
[Mesh]
type = GeneratedMesh
dim = 3
[]
[GlobalParams]
displacements = 'disp_x disp_y disp_z'
[]
[AuxVariables]
[temperature]
[]
[]
[AuxKernels]
[temp_aux]
type = FunctionAux
variable = temperature
function = temp_fcn
execute_on = 'initial timestep_begin'
[]
[]
[Functions]
[rhom_fcn]
type = PiecewiseConstant
x = '0 0.1 0.2 0.3 0.4 0.5 0.6 0.7 0.8 0.9 1.0 1.1 1.2 1.3 1.4 1.5 1.6 1.7 1.8 1.9'
y = '5.7e12 5.7e12 5.7e12 5.7e12 5.7e12 5.7e12 5.7e12 5.7e12 5.7e12 5.7e12 5.7e12 5.7e12 5.7e12 5.7e12 5.7e12 5.7e12 5.7e12 5.7e12 5.7e12 5.7e12'
direction = LEFT_INCLUSIVE
[]
[rhoi_fcn]
type = PiecewiseConstant
x = '0 0.1 0.2 0.3 0.4 0.5 0.6 0.7 0.8 0.9 1.0 1.1 1.2 1.3 1.4 1.5 1.6 1.7 1.8 1.9'
y = '4.83e11 4.83e11 4.83e11 4.83e11 4.83e11 4.83e11 4.83e11 4.83e11 4.83e11 4.83e11 4.83e11 4.83e11 4.83e11 4.83e11 4.83e11 4.83e11 4.83e11 4.83e11 4.83e11 4.83e11'
direction = LEFT_INCLUSIVE
[]
[vmJ2_fcn]
type = PiecewiseConstant
x = '0 0.1 0.2 0.3 0.4 0.5 0.6 0.7 0.8 0.9 1.0 1.1 1.2 1.3 1.4 1.5 1.6 1.7 1.8 1.9'
y = '25.68 25.68 45.0 55.28 63.0 67.12 85.0 85.0 85.0 85.0 85.0 85.0 55.28 63.0 67.12 63.0 63.0 55.28 96.72 63.0'
direction = LEFT_INCLUSIVE
[]
[evm_fcn]
type = PiecewiseConstant
x = '0 0.1 0.2 0.3 0.4 0.5 0.6 0.7 0.8 0.9 1.0 1.1 1.2 1.3 1.4 1.5 1.6 1.7 1.8 1.9'
y = '0.01 0.01 0.01 0.01 0.01 0.01 0.01 0.01 0.01 0.01 0.01 0.01 0.01 0.01 0.01 0.01 0.01 0.01 0.01 0.01'
direction = LEFT_INCLUSIVE
[]
[temp_fcn]
type = PiecewiseConstant
x = '0 0.1 0.2 0.3 0.4 0.5 0.6 0.7 0.8 0.9 1.0 1.1 1.2 1.3 1.4 1.5 1.6 1.7 1.8 1.9'
y = '940.0 940.0 940.0 940.0 940.0 940.0 940.0 905.0 897.0 881.0 860.0 821.0 860.0 881.0 897.0 897.0 905.0 897.0 860.0 860.0'
direction = LEFT_INCLUSIVE
[]
[]
[Physics/SolidMechanics/QuasiStatic]
[all]
strain = FINITE
add_variables = true
generate_output = 'vonmises_stress'
[]
[]
[BCs]
[symmx]
type = DirichletBC
variable = disp_x
boundary = left
value = 0
[]
[symmy]
type = DirichletBC
variable = disp_y
boundary = bottom
value = 0
[]
[symmz]
type = DirichletBC
variable = disp_z
boundary = back
value = 0
[]
[pull_x]
type = DirichletBC
variable = disp_x
boundary = right
value = 1e-5 # This is required to make a non-zero effective trial stress so radial return is engaged
[]
[]
[Materials]
[elasticity_tensor]
type = ComputeIsotropicElasticityTensor
shear_modulus = 1e13
poissons_ratio = 0.3
[]
[stress]
type = ComputeMultipleInelasticStress
inelastic_models = rom_stress_prediction
[]
[rom_stress_prediction]
type = LAROMANCE3TileTest
temperature = temperature
effective_inelastic_strain_name = effective_creep_strain
internal_solve_full_iteration_history = true
apply_strain = false
outputs = all
verbose = true
wall_dislocation_density_forcing_function = rhoi_fcn
cell_dislocation_density_forcing_function = rhom_fcn
old_creep_strain_forcing_function = evm_fcn
wall_input_window_low_failure = ERROR
wall_input_window_high_failure = ERROR
cell_input_window_low_failure = ERROR
cell_input_window_high_failure = ERROR
temperature_input_window_low_failure = DONOTHING
temperature_input_window_high_failure = ERROR
stress_input_window_low_failure = DONOTHING
stress_input_window_high_failure = ERROR
old_strain_input_window_low_failure = ERROR
old_strain_input_window_high_failure = ERROR
environment_input_window_low_failure = ERROR
environment_input_window_high_failure = ERROR
effective_stress_forcing_function = vmJ2_fcn
[]
[]
[Executioner]
type = Transient
solve_type = 'NEWTON'
petsc_options_iname = '-pc_type'
petsc_options_value = 'lu'
nl_abs_tol = 1e-1 # Nothing is really being solved here, so loose tolerances are okay
dt = 0.1
end_time = ${endtime}
timestep_tolerance = 1e-3
[]
[Postprocessors]
[extrapolation]
type = ElementAverageValue
variable = ROM_extrapolation
outputs = console
[]
[old_strain_in]
type = FunctionValuePostprocessor
function = evm_fcn
execute_on = 'TIMESTEP_END initial'
outputs = console
[]
[temperature]
type = ElementAverageValue
variable = temperature
[]
[partition_weight]
type = ElementAverageMaterialProperty
mat_prop = partition_weight
[]
[rhom_in]
type = FunctionValuePostprocessor
function = rhom_fcn
execute_on = 'TIMESTEP_END initial'
outputs = console
[]
[rhoi_in]
type = FunctionValuePostprocessor
function = rhoi_fcn
execute_on = 'TIMESTEP_END initial'
outputs = console
[]
[vmJ2_in]
type = FunctionValuePostprocessor
function = vmJ2_fcn
execute_on = 'TIMESTEP_END initial'
[]
[creep_rate]
type = ElementAverageMaterialProperty
mat_prop = creep_rate
[]
[rhom_rate]
type = ElementAverageMaterialProperty
mat_prop = cell_dislocation_rate
[]
[rhoi_rate]
type = ElementAverageMaterialProperty
mat_prop = wall_dislocation_rate
[]
[]
[Outputs]
csv = true
execute_on = 'INITIAL TIMESTEP_END FINAL'
[]
(modules/solid_mechanics/test/tests/capped_drucker_prager/small_deform2_outer_tip.i)
# apply repeated stretches in x, y and z directions, so that mean_stress = 0
# This maps out the yield surface in the octahedral plane for zero mean stress
[Mesh]
type = GeneratedMesh
dim = 3
nx = 1
ny = 1
nz = 1
xmin = -0.5
xmax = 0.5
ymin = -0.5
ymax = 0.5
zmin = -0.5
zmax = 0.5
[]
[GlobalParams]
displacements = 'disp_x disp_y disp_z'
[]
[Physics/SolidMechanics/QuasiStatic]
[./all]
add_variables = true
incremental = true
generate_output = 'stress_xx stress_xy stress_xz stress_yy stress_yz stress_zz'
[../]
[]
[BCs]
[./x]
type = FunctionDirichletBC
variable = disp_x
boundary = 'front back'
function = '-1.5E-6*x+2E-6*x*sin(t)'
[../]
[./y]
type = FunctionDirichletBC
variable = disp_y
boundary = 'front back'
function = '2E-6*y*sin(2*t)'
[../]
[./z]
type = FunctionDirichletBC
variable = disp_z
boundary = 'front back'
function = '-2E-6*z*(sin(t)+sin(2*t))'
[../]
[]
[AuxVariables]
[./yield_fcn]
order = CONSTANT
family = MONOMIAL
[../]
[]
[AuxKernels]
[./yield_fcn_auxk]
type = MaterialStdVectorAux
index = 0
property = plastic_yield_function
variable = yield_fcn
[../]
[]
[Postprocessors]
[./s_xx]
type = PointValue
point = '0 0 0'
variable = stress_xx
[../]
[./s_xy]
type = PointValue
point = '0 0 0'
variable = stress_xy
[../]
[./s_xz]
type = PointValue
point = '0 0 0'
variable = stress_xz
[../]
[./s_yy]
type = PointValue
point = '0 0 0'
variable = stress_yy
[../]
[./s_yz]
type = PointValue
point = '0 0 0'
variable = stress_yz
[../]
[./s_zz]
type = PointValue
point = '0 0 0'
variable = stress_zz
[../]
[./f]
type = PointValue
point = '0 0 0'
variable = yield_fcn
[../]
[./f0]
type = PointValue
point = '0 0 0'
variable = yield_fcn
[../]
[./f1]
type = PointValue
point = '0 0 0'
variable = yield_fcn
[../]
[]
[UserObjects]
[./ts]
type = SolidMechanicsHardeningConstant
value = 1000
[../]
[./cs]
type = SolidMechanicsHardeningConstant
value = 1000
[../]
[./mc_coh]
type = SolidMechanicsHardeningConstant
value = 10
[../]
[./mc_phi]
type = SolidMechanicsHardeningConstant
value = 20
convert_to_radians = true
[../]
[./mc_psi]
type = SolidMechanicsHardeningConstant
value = 0
[../]
[./dp]
type = SolidMechanicsPlasticDruckerPrager
mc_cohesion = mc_coh
mc_friction_angle = mc_phi
mc_dilation_angle = mc_psi
mc_interpolation_scheme = outer_tip
internal_constraint_tolerance = 1 # irrelevant here
yield_function_tolerance = 1 # irrelevant here
[../]
[]
[Materials]
[./elasticity_tensor]
type = ComputeElasticityTensor
block = 0
fill_method = symmetric_isotropic
C_ijkl = '0 1E7'
[../]
[./admissible]
type = ComputeMultipleInelasticStress
inelastic_models = cdp
perform_finite_strain_rotations = false
[../]
[./cdp]
type = CappedDruckerPragerStressUpdate
DP_model = dp
tensile_strength = ts
compressive_strength = cs
yield_function_tol = 1E-8
tip_smoother = 4
smoothing_tol = 1E-5
[../]
[]
[Executioner]
end_time = 100
dt = 1
type = Transient
[]
[Outputs]
file_base = small_deform2_outer_tip
exodus = false
[./csv]
type = CSV
[../]
[]
(modules/combined/test/tests/phase_field_fracture/crack2d_computeCrackedStress_finitestrain_plastic.i)
#This input uses PhaseField-Nonconserved Action to add phase field fracture bulk rate kernels
[Mesh]
[gen]
type = GeneratedMeshGenerator
dim = 2
nx = 40
ny = 20
ymax = 0.5
[]
[./noncrack]
type = BoundingBoxNodeSetGenerator
new_boundary = noncrack
bottom_left = '0.5 0 0'
top_right = '1 0 0'
input = gen
[../]
[]
[GlobalParams]
displacements = 'disp_x disp_y'
[]
[AuxVariables]
[./strain_yy]
family = MONOMIAL
order = CONSTANT
[../]
[./elastic_strain_yy]
family = MONOMIAL
order = CONSTANT
[../]
[./plastic_strain_yy]
family = MONOMIAL
order = CONSTANT
[../]
[./uncracked_stress_yy]
family = MONOMIAL
order = CONSTANT
[../]
[]
[Physics]
[./SolidMechanics]
[./QuasiStatic]
[./All]
add_variables = true
strain = FINITE
planar_formulation = PLANE_STRAIN
additional_generate_output = 'stress_yy vonmises_stress'
strain_base_name = uncracked
[../]
[../]
[../]
[]
[Modules]
[./PhaseField]
[./Nonconserved]
[./c]
free_energy = E_el
kappa = kappa_op
mobility = L
[../]
[../]
[../]
[]
[Kernels]
[./solid_x]
type = PhaseFieldFractureMechanicsOffDiag
variable = disp_x
component = 0
c = c
[../]
[./solid_y]
type = PhaseFieldFractureMechanicsOffDiag
variable = disp_y
component = 1
c = c
[../]
[./off_disp]
type = AllenCahnElasticEnergyOffDiag
variable = c
displacements = 'disp_x disp_y'
mob_name = L
[../]
[]
[AuxKernels]
[./strain_yy]
type = RankTwoAux
variable = strain_yy
rank_two_tensor = uncracked_mechanical_strain
index_i = 1
index_j = 1
execute_on = TIMESTEP_END
[../]
[./elastic_strain_yy]
type = RankTwoAux
variable = elastic_strain_yy
rank_two_tensor = uncracked_elastic_strain
index_i = 1
index_j = 1
execute_on = TIMESTEP_END
[../]
[./plastic_strain_yy]
type = RankTwoAux
variable = plastic_strain_yy
rank_two_tensor = uncracked_plastic_strain
index_i = 1
index_j = 1
execute_on = TIMESTEP_END
[../]
[./uncracked_stress_yy]
type = RankTwoAux
variable = uncracked_stress_yy
rank_two_tensor = uncracked_stress
index_i = 1
index_j = 1
execute_on = TIMESTEP_END
[../]
[]
[BCs]
[./ydisp]
type = FunctionDirichletBC
variable = disp_y
boundary = top
function = 't'
[../]
[./yfix]
type = DirichletBC
variable = disp_y
boundary = noncrack
value = 0
[../]
[./xfix]
type = DirichletBC
variable = disp_x
boundary = right
value = 0
[../]
[]
[Functions]
[./hf]
type = PiecewiseLinear
x = '0 0.001 0.003 0.023'
y = '0.85 1.0 1.25 1.5'
[../]
[]
[Materials]
[./pfbulkmat]
type = GenericConstantMaterial
prop_names = 'gc_prop l visco'
prop_values = '1e-3 0.05 5e-3'
[../]
[./elasticity_tensor]
type = ComputeElasticityTensor
C_ijkl = '120.0 80.0'
fill_method = symmetric_isotropic
base_name = uncracked
[../]
[./isotropic_plasticity]
type = IsotropicPlasticityStressUpdate
yield_stress = 0.85
hardening_function = hf
base_name = uncracked
[../]
[./radial_return_stress]
type = ComputeMultipleInelasticStress
tangent_operator = elastic
inelastic_models = 'isotropic_plasticity'
base_name = uncracked
[../]
[./cracked_stress]
type = ComputeCrackedStress
c = c
F_name = E_el
use_current_history_variable = true
uncracked_base_name = uncracked
finite_strain_model = true
[../]
[]
[Postprocessors]
[./av_stress_yy]
type = ElementAverageValue
variable = stress_yy
[../]
[./av_strain_yy]
type = SideAverageValue
variable = disp_y
boundary = top
[../]
[./av_uncracked_stress_yy]
type = ElementAverageValue
variable = uncracked_stress_yy
[../]
[./max_c]
type = ElementExtremeValue
variable = c
[../]
[]
[Preconditioning]
[./smp]
type = SMP
full = true
[../]
[]
[Executioner]
type = Transient
solve_type = PJFNK
petsc_options_iname = '-pc_type -pc_factor_mat_solving_package'
petsc_options_value = 'lu superlu_dist'
nl_rel_tol = 1e-8
l_tol = 1e-4
l_max_its = 100
nl_max_its = 10
dt = 2.0e-5
num_steps = 2
[]
[Outputs]
exodus = true
[]
(modules/solid_mechanics/test/tests/ad_anisotropic_creep/aniso_iso_creep_x_3d.i)
[Mesh]
[gen]
type = GeneratedMeshGenerator
dim = 3
nx = 10
ny = 2
nz = 2
xmin = 0.0
ymin = 0.0
zmin = 0.0
xmax = 10.0
ymax = 1.0
zmax = 1.0
[]
[corner_node]
type = ExtraNodesetGenerator
new_boundary = '100'
nodes = '3 69'
input = gen
[]
[corner_node_2]
type = ExtraNodesetGenerator
new_boundary = '101'
nodes = '4 47'
input = corner_node
[]
[]
[GlobalParams]
displacements = 'disp_x disp_y disp_z'
volumetric_locking_correction = true
[]
[AuxVariables]
[hydrostatic_stress]
order = CONSTANT
family = MONOMIAL
[]
[creep_strain_xx]
order = CONSTANT
family = MONOMIAL
[]
[creep_strain_xy]
order = CONSTANT
family = MONOMIAL
[]
[creep_strain_yy]
order = CONSTANT
family = MONOMIAL
[]
[creep_strain_zz]
order = CONSTANT
family = MONOMIAL
[]
[creep_strain_xz]
order = CONSTANT
family = MONOMIAL
[]
[creep_strain_yz]
order = CONSTANT
family = MONOMIAL
[]
[]
[AuxKernels]
[hydrostatic_stress]
type = RankTwoScalarAux
variable = hydrostatic_stress
rank_two_tensor = stress
scalar_type = Hydrostatic
[]
[creep_strain_xx]
type = RankTwoAux
rank_two_tensor = creep_strain
variable = creep_strain_xx
index_i = 0
index_j = 0
[]
[creep_strain_xy]
type = RankTwoAux
rank_two_tensor = creep_strain
variable = creep_strain_xy
index_i = 0
index_j = 1
[]
[creep_strain_yy]
type = RankTwoAux
rank_two_tensor = creep_strain
variable = creep_strain_yy
index_i = 1
index_j = 1
[]
[creep_strain_zz]
type = RankTwoAux
rank_two_tensor = creep_strain
variable = creep_strain_zz
index_i = 2
index_j = 2
[]
[creep_strain_xz]
type = RankTwoAux
rank_two_tensor = creep_strain
variable = creep_strain_xz
index_i = 0
index_j = 2
[]
[creep_strain_yz]
type = RankTwoAux
rank_two_tensor = creep_strain
variable = creep_strain_yz
index_i = 1
index_j = 2
[]
[sigma_xx]
type = RankTwoAux
rank_two_tensor = stress
variable = stress_xx
index_i = 1
index_j = 1
[]
[]
[Functions]
[pull]
type = PiecewiseLinear
x = '0 1.0e-9 1.0'
y = '0 -4e1 -4e1'
[]
[]
[Physics/SolidMechanics/QuasiStatic]
[all]
strain = FINITE
generate_output = 'elastic_strain_xx stress_xx'
add_variables = true
[]
[]
[Materials]
[elasticity_tensor]
type = ComputeIsotropicElasticityTensor
youngs_modulus = 700
poissons_ratio = 0.0
[]
[elastic_strain]
type = ComputeMultipleInelasticStress
# inelastic_models = 'trial_creep_iso'
max_iterations = 50
[]
[hill_tensor]
type = HillConstants
# F G H L M N
hill_constants = "0.5 0.5 0.5 1.5 1.5 1.5"
[]
[trial_creep_aniso_iso]
type = HillCreepStressUpdate
coefficient = 1e-16
n_exponent = 9
m_exponent = 0
activation_energy = 0
max_inelastic_increment = 0.00003
relative_tolerance = 1e-20
absolute_tolerance = 1e-20
internal_solve_output_on = never
# Force it to not use integration error
max_integration_error = 1.0
[]
[trial_creep_iso]
type = PowerLawCreepStressUpdate
coefficient = 1e-16
n_exponent = 9
m_exponent = 0
activation_energy = 0
# F G H L M N
max_inelastic_increment = 0.00003
relative_tolerance = 1e-16
absolute_tolerance = 1e-16
internal_solve_output_on = never
[]
[]
[BCs]
[no_disp_x]
type = DirichletBC
variable = disp_x
boundary = left
value = 0.0
[]
[no_disp_y]
type = DirichletBC
variable = disp_y
boundary = 100
value = 0.0
[]
[no_disp_z]
type = DirichletBC
variable = disp_z
boundary = 101
value = 0.0
[]
[Pressure]
[Side1]
boundary = right
function = pull
[]
[]
[]
[Executioner]
type = Transient
solve_type = NEWTON
petsc_options_iname = '-pc_type -pc_factor_mat_solver_package'
petsc_options_value = 'lu superlu_dist'
nl_rel_tol = 1e-13
nl_abs_tol = 1.0e-14
l_max_its = 90
num_steps = 10
dt = 5.0e-4
start_time = 0
automatic_scaling = true
[]
[Postprocessors]
[matl_ts_min]
type = MaterialTimeStepPostprocessor
[]
[max_disp_x]
type = ElementExtremeValue
variable = disp_x
[]
[max_disp_y]
type = ElementExtremeValue
variable = disp_y
[]
[max_hydro]
type = ElementAverageValue
variable = hydrostatic_stress
[]
[dt]
type = TimestepSize
[]
[num_lin]
type = NumLinearIterations
outputs = console
[]
[num_nonlin]
type = NumNonlinearIterations
outputs = console
[]
[creep_strain_xx]
type = ElementalVariableValue
variable = creep_strain_xx
execute_on = 'TIMESTEP_END'
elementid = 39
[]
[creep_strain_yy]
type = ElementalVariableValue
variable = creep_strain_yy
execute_on = 'TIMESTEP_END'
elementid = 39
[]
[creep_strain_zz]
type = ElementalVariableValue
variable = creep_strain_zz
execute_on = 'TIMESTEP_END'
elementid = 39
[]
[creep_strain_xy]
type = ElementalVariableValue
variable = creep_strain_xy
execute_on = 'TIMESTEP_END'
elementid = 39
[]
[creep_strain_yz]
type = ElementalVariableValue
variable = creep_strain_yz
execute_on = 'TIMESTEP_END'
elementid = 39
[]
[creep_strain_xz]
type = ElementalVariableValue
variable = creep_strain_xz
execute_on = 'TIMESTEP_END'
elementid = 39
[]
[elastic_strain_xx]
type = ElementalVariableValue
variable = elastic_strain_xx
execute_on = 'TIMESTEP_END'
elementid = 39
[]
[sigma_xx]
type = ElementalVariableValue
variable = stress_xx
execute_on = 'TIMESTEP_END'
elementid = 39
[]
[]
[Outputs]
csv = true
exodus = true
perf_graph = true
[]
(modules/solid_mechanics/test/tests/capped_weak_plane/small_deform_inclined2.i)
# Plastic deformation, tensile failure, with normal=(1,0,0)
# With Lame lambda=0 and Lame mu=1, applying the following
# deformation to the zmax surface of a unit cube:
# disp_x = t
# should yield trial stress:
# stress_xx = 2*t
# Use tensile strength = 1, we should return to stress_xx = 1
[Mesh]
type = GeneratedMesh
dim = 3
nx = 1
ny = 1
nz = 1
xmin = -0.5
xmax = 0.5
ymin = -0.5
ymax = 0.5
zmin = -0.5
zmax = 0.5
[]
[GlobalParams]
displacements = 'disp_x disp_y disp_z'
[]
[Physics/SolidMechanics/QuasiStatic]
[./all]
add_variables = true
incremental = true
generate_output = 'stress_xx stress_xy stress_xz stress_yy stress_yz stress_zz plastic_strain_xx plastic_strain_xy plastic_strain_xz plastic_strain_yy plastic_strain_yz plastic_strain_zz strain_xx strain_xy strain_xz strain_yy strain_yz strain_zz'
[../]
[]
[BCs]
[./bottomx]
type = DirichletBC
variable = disp_x
boundary = left
value = 0.0
[../]
[./bottomy]
type = DirichletBC
variable = disp_y
boundary = left
value = 0.0
[../]
[./bottomz]
type = DirichletBC
variable = disp_z
boundary = left
value = 0.0
[../]
[./topx]
type = FunctionDirichletBC
variable = disp_x
boundary = right
function = t
[../]
[./topy]
type = FunctionDirichletBC
variable = disp_y
boundary = right
function = 0
[../]
[./topz]
type = FunctionDirichletBC
variable = disp_z
boundary = right
function = 0
[../]
[]
[AuxVariables]
[./f_shear]
order = CONSTANT
family = MONOMIAL
[../]
[./f_tensile]
order = CONSTANT
family = MONOMIAL
[../]
[./f_compressive]
order = CONSTANT
family = MONOMIAL
[../]
[./intnl_shear]
order = CONSTANT
family = MONOMIAL
[../]
[./intnl_tensile]
order = CONSTANT
family = MONOMIAL
[../]
[./iter]
order = CONSTANT
family = MONOMIAL
[../]
[./ls]
order = CONSTANT
family = MONOMIAL
[../]
[]
[AuxKernels]
[./f_shear]
type = MaterialStdVectorAux
property = plastic_yield_function
index = 0
variable = f_shear
[../]
[./f_tensile]
type = MaterialStdVectorAux
property = plastic_yield_function
index = 1
variable = f_tensile
[../]
[./f_compressive]
type = MaterialStdVectorAux
property = plastic_yield_function
index = 2
variable = f_compressive
[../]
[./intnl_shear]
type = MaterialStdVectorAux
property = plastic_internal_parameter
index = 0
variable = intnl_shear
[../]
[./intnl_tensile]
type = MaterialStdVectorAux
property = plastic_internal_parameter
index = 1
variable = intnl_tensile
[../]
[./iter]
type = MaterialRealAux
property = plastic_NR_iterations
variable = iter
[../]
[./ls]
type = MaterialRealAux
property = plastic_linesearch_needed
variable = ls
[../]
[]
[Postprocessors]
[./stress_xx]
type = PointValue
point = '0 0 0'
variable = stress_xx
[../]
[./stress_xy]
type = PointValue
point = '0 0 0'
variable = stress_xy
[../]
[./stress_xz]
type = PointValue
point = '0 0 0'
variable = stress_xz
[../]
[./stress_yy]
type = PointValue
point = '0 0 0'
variable = stress_yy
[../]
[./stress_yz]
type = PointValue
point = '0 0 0'
variable = stress_yz
[../]
[./stress_zz]
type = PointValue
point = '0 0 0'
variable = stress_zz
[../]
[./strainp_xx]
type = PointValue
point = '0 0 0'
variable = plastic_strain_xx
[../]
[./strainp_xy]
type = PointValue
point = '0 0 0'
variable = plastic_strain_xy
[../]
[./strainp_xz]
type = PointValue
point = '0 0 0'
variable = plastic_strain_xz
[../]
[./strainp_yy]
type = PointValue
point = '0 0 0'
variable = plastic_strain_yy
[../]
[./strainp_yz]
type = PointValue
point = '0 0 0'
variable = plastic_strain_yz
[../]
[./strainp_zz]
type = PointValue
point = '0 0 0'
variable = plastic_strain_zz
[../]
[./straint_xx]
type = PointValue
point = '0 0 0'
variable = strain_xx
[../]
[./straint_xy]
type = PointValue
point = '0 0 0'
variable = strain_xy
[../]
[./straint_xz]
type = PointValue
point = '0 0 0'
variable = strain_xz
[../]
[./straint_yy]
type = PointValue
point = '0 0 0'
variable = strain_yy
[../]
[./straint_yz]
type = PointValue
point = '0 0 0'
variable = strain_yz
[../]
[./straint_zz]
type = PointValue
point = '0 0 0'
variable = strain_zz
[../]
[./f_shear]
type = PointValue
point = '0 0 0'
variable = f_shear
[../]
[./f_tensile]
type = PointValue
point = '0 0 0'
variable = f_tensile
[../]
[./f_compressive]
type = PointValue
point = '0 0 0'
variable = f_compressive
[../]
[./intnl_shear]
type = PointValue
point = '0 0 0'
variable = intnl_shear
[../]
[./intnl_tensile]
type = PointValue
point = '0 0 0'
variable = intnl_tensile
[../]
[./iter]
type = PointValue
point = '0 0 0'
variable = iter
[../]
[./ls]
type = PointValue
point = '0 0 0'
variable = ls
[../]
[]
[UserObjects]
[./coh]
type = SolidMechanicsHardeningConstant
value = 30
[../]
[./tanphi]
type = SolidMechanicsHardeningConstant
value = 0.5
[../]
[./tanpsi]
type = SolidMechanicsHardeningConstant
value = 0.1111077
[../]
[./t_strength]
type = SolidMechanicsHardeningConstant
value = 1
[../]
[./c_strength]
type = SolidMechanicsHardeningConstant
value = 40
[../]
[]
[Materials]
[./elasticity_tensor]
type = ComputeElasticityTensor
fill_method = symmetric_isotropic
C_ijkl = '0 1'
[../]
[./admissible]
type = ComputeMultipleInelasticStress
inelastic_models = stress
perform_finite_strain_rotations = false
[../]
[./stress]
type = CappedWeakInclinedPlaneStressUpdate
normal_vector = '1 0 0'
cohesion = coh
tan_friction_angle = tanphi
tan_dilation_angle = tanpsi
tensile_strength = t_strength
compressive_strength = c_strength
tip_smoother = 0
smoothing_tol = 0
yield_function_tol = 1E-5
[../]
[]
[Executioner]
end_time = 2
dt = 1
type = Transient
[]
[Outputs]
file_base = small_deform_inclined2
csv = true
[]
(modules/solid_mechanics/test/tests/tensile/small_deform5_update_version.i)
# checking for small deformation
# A single element is incrementally stretched in the in the z and x directions
# This causes the return direction to be along the hypersurface sigma_I = sigma_II,
# and the resulting stresses are checked to lie on the expected yield surface
[Mesh]
type = GeneratedMesh
dim = 3
nx = 1
ny = 1
nz = 1
xmin = -0.5
xmax = 0.5
ymin = -0.5
ymax = 0.5
zmin = -0.5
zmax = 0.5
[]
[GlobalParams]
displacements = 'disp_x disp_y disp_z'
[]
[Physics/SolidMechanics/QuasiStatic]
[./all]
add_variables = true
incremental = true
strain = finite
generate_output = 'max_principal_stress mid_principal_stress min_principal_stress stress_xx stress_xy stress_xz stress_yy stress_yz stress_zz'
[../]
[]
[BCs]
[./x]
type = FunctionDirichletBC
variable = disp_x
boundary = 'front back'
function = '4*x*t'
[../]
[./y]
type = FunctionDirichletBC
variable = disp_y
boundary = 'front back'
function = '0'
[../]
[./z]
type = FunctionDirichletBC
variable = disp_z
boundary = 'front back'
function = 'z*(t-0.5)'
[../]
[]
[AuxVariables]
[./yield_fcn]
order = CONSTANT
family = MONOMIAL
[../]
[]
[AuxKernels]
[./yield_fcn_auxk]
type = MaterialStdVectorAux
property = plastic_yield_function
index = 0
variable = yield_fcn
[../]
[]
[Postprocessors]
[./s_I]
type = PointValue
point = '0 0 0'
variable = max_principal_stress
[../]
[./s_II]
type = PointValue
point = '0 0 0'
variable = mid_principal_stress
[../]
[./s_III]
type = PointValue
point = '0 0 0'
variable = min_principal_stress
[../]
[./f]
type = PointValue
point = '0 0 0'
variable = yield_fcn
[../]
[]
[UserObjects]
[./ts]
type = SolidMechanicsHardeningConstant
value = 1
[../]
[]
[Materials]
[./elasticity_tensor]
type = ComputeElasticityTensor
fill_method = symmetric_isotropic
C_ijkl = '0 2.0'
[../]
[./tensile]
type = TensileStressUpdate
tensile_strength = ts
smoothing_tol = 0.5
yield_function_tol = 1.0E-12
[../]
[./stress]
type = ComputeMultipleInelasticStress
inelastic_models = tensile
perform_finite_strain_rotations = false
[../]
[]
[Executioner]
end_time = 1
dt = 0.1
type = Transient
[]
[Outputs]
file_base = small_deform5_update_version
exodus = false
[./csv]
type = CSV
[../]
[]
(modules/solid_mechanics/test/tests/strain_energy_density/nonAD_rate_model_weak_plane.i)
# Single element test to check the strain energy density calculation
[GlobalParams]
displacements = 'disp_x disp_y'
volumetric_locking_correction = true
out_of_plane_strain = strain_zz
[]
[Mesh]
type = GeneratedMesh
dim = 2
nx = 1
ny = 1
xmin = 0
xmax = 1
ymin = 0
ymax = 2
[]
[Variables]
[./strain_zz]
[]
[]
[AuxVariables]
[./SERD]
order = CONSTANT
family = MONOMIAL
[../]
[]
[Functions]
[./rampConstantUp]
type = PiecewiseLinear
x = '0. 1.'
y = '0. 1.'
scale_factor = -100
[../]
[]
[Physics/SolidMechanics/QuasiStatic]
[./master]
strain = FINITE
add_variables = true
incremental = true
generate_output = 'stress_xx stress_yy stress_zz vonmises_stress strain_xx strain_yy'
planar_formulation = WEAK_PLANE_STRESS
[../]
[]
[AuxKernels]
[./SERD]
type = MaterialRealAux
variable = SERD
property = strain_energy_rate_density
execute_on = timestep_end
[../]
[]
[BCs]
[./no_x]
type = DirichletBC
variable = disp_x
boundary = 'left'
value = 0.0
[../]
[./no_y]
type = DirichletBC
variable = disp_y
boundary = 'bottom'
value = 0.0
[../]
[./Pressure]
[./top]
boundary = 'top'
function = rampConstantUp
[../]
[../]
[]
[Materials]
[./elasticity_tensor]
type = ComputeIsotropicElasticityTensor
youngs_modulus = 206800
poissons_ratio = 0.0
[../]
[./radial_return_stress]
type = ComputeMultipleInelasticStress
inelastic_models = 'powerlawcrp'
[../]
[./powerlawcrp]
type = PowerLawCreepStressUpdate
coefficient = 3.125e-21 # 7.04e-17 #
n_exponent = 4.0
m_exponent = 0.0
activation_energy = 0.0
# max_inelastic_increment = 0.01
[../]
[./strain_energy_rate_density]
type = StrainEnergyRateDensity
inelastic_models = 'powerlawcrp'
[../]
[]
[Executioner]
type = Transient
petsc_options_iname = '-ksp_gmres_restart -pc_type -pc_hypre_type -pc_hypre_boomeramg_max_iter'
petsc_options_value = '201 hypre boomeramg 4'
line_search = 'none'
l_max_its = 50
nl_max_its = 20
nl_abs_tol = 3e-7
nl_rel_tol = 1e-12
l_tol = 1e-2
start_time = 0.0
dt = 1
end_time = 1
num_steps = 1
[]
[Postprocessors]
[./SERD]
type = ElementAverageValue
variable = SERD
[../]
[]
[Outputs]
csv = true
[]
(modules/combined/test/tests/inelastic_strain/elas_plas/elas_plas_nl1.i)
#
# Test for effective strain calculation.
# Boundary conditions from NAFEMS test NL1
#
# This is not a verification test. The boundary conditions are applied such
# that the first step generates only elastic stresses. The second and third
# steps generate plastic deformation and the effective strain should be
# increasing throughout the run.
#
[GlobalParams]
order = FIRST
family = LAGRANGE
volumetric_locking_correction = true
displacements = 'disp_x disp_y'
[]
[Mesh]
file = one_elem2.e
[]
[Variables]
[./disp_x]
[../]
[./disp_y]
[../]
[]
[AuxVariables]
[./stress_xx]
order = CONSTANT
family = MONOMIAL
[../]
[./stress_yy]
order = CONSTANT
family = MONOMIAL
[../]
[./stress_zz]
order = CONSTANT
family = MONOMIAL
[../]
[./stress_xy]
order = CONSTANT
family = MONOMIAL
[../]
[./vonmises]
order = CONSTANT
family = MONOMIAL
[../]
[./pressure]
order = CONSTANT
family = MONOMIAL
[../]
[./elastic_strain_xx]
order = CONSTANT
family = MONOMIAL
[../]
[./elastic_strain_yy]
order = CONSTANT
family = MONOMIAL
[../]
[./elastic_strain_zz]
order = CONSTANT
family = MONOMIAL
[../]
[./plastic_strain_xx]
order = CONSTANT
family = MONOMIAL
[../]
[./plastic_strain_yy]
order = CONSTANT
family = MONOMIAL
[../]
[./plastic_strain_zz]
order = CONSTANT
family = MONOMIAL
[../]
[./tot_strain_xx]
order = CONSTANT
family = MONOMIAL
[../]
[./tot_strain_yy]
order = CONSTANT
family = MONOMIAL
[../]
[./tot_strain_zz]
order = CONSTANT
family = MONOMIAL
[../]
[./eff_plastic_strain]
order = CONSTANT
family = MONOMIAL
[../]
[]
[Kernels]
[./TensorMechanics]
use_displaced_mesh = true
[../]
[]
[AuxKernels]
[./stress_xx]
type = RankTwoAux
rank_two_tensor = stress
variable = stress_xx
index_i = 0
index_j = 0
execute_on = timestep_end
[../]
[./stress_yy]
type = RankTwoAux
rank_two_tensor = stress
variable = stress_yy
index_i = 1
index_j = 1
execute_on = timestep_end
[../]
[./stress_zz]
type = RankTwoAux
rank_two_tensor = stress
variable = stress_zz
index_i = 2
index_j = 2
execute_on = timestep_end
[../]
[./stress_xy]
type = RankTwoAux
rank_two_tensor = stress
variable = stress_xy
index_i = 0
index_j = 1
execute_on = timestep_end
[../]
[./vonmises]
type = RankTwoScalarAux
rank_two_tensor = stress
variable = vonmises
scalar_type = VonMisesStress
execute_on = timestep_end
[../]
[./pressure]
type = RankTwoScalarAux
rank_two_tensor = stress
variable = pressure
scalar_type = Hydrostatic
execute_on = timestep_end
[../]
[./elastic_strain_xx]
type = RankTwoAux
rank_two_tensor = elastic_strain
variable = elastic_strain_xx
index_i = 0
index_j = 0
execute_on = timestep_end
[../]
[./elastic_strain_yy]
type = RankTwoAux
rank_two_tensor = elastic_strain
variable = elastic_strain_yy
index_i = 1
index_j = 1
execute_on = timestep_end
[../]
[./elastic_strain_zz]
type = RankTwoAux
rank_two_tensor = elastic_strain
variable = elastic_strain_zz
index_i = 2
index_j = 2
execute_on = timestep_end
[../]
[./plastic_strain_xx]
type = RankTwoAux
rank_two_tensor = plastic_strain
variable = plastic_strain_xx
index_i = 0
index_j = 0
execute_on = timestep_end
[../]
[./plastic_strain_yy]
type = RankTwoAux
rank_two_tensor = plastic_strain
variable = plastic_strain_yy
index_i = 1
index_j = 1
execute_on = timestep_end
[../]
[./plastic_strain_zz]
type = RankTwoAux
rank_two_tensor = plastic_strain
variable = plastic_strain_zz
index_i = 2
index_j = 2
execute_on = timestep_end
[../]
[./tot_strain_xx]
type = RankTwoAux
rank_two_tensor = total_strain
variable = tot_strain_xx
index_i = 0
index_j = 0
execute_on = timestep_end
[../]
[./tot_strain_yy]
type = RankTwoAux
rank_two_tensor = total_strain
variable = tot_strain_yy
index_i = 1
index_j = 1
execute_on = timestep_end
[../]
[./tot_strain_zz]
type = RankTwoAux
rank_two_tensor = total_strain
variable = tot_strain_zz
index_i = 2
index_j = 2
execute_on = timestep_end
[../]
[./eff_plastic_strain]
type = MaterialRealAux
property = effective_plastic_strain
variable = eff_plastic_strain
[../]
[]
[Functions]
[./appl_dispy]
type = PiecewiseLinear
x = '0 1.0 2.0 3.0'
y = '0.0 0.208e-4 0.50e-4 1.00e-4'
[../]
[]
[BCs]
[./side_x]
type = DirichletBC
variable = disp_x
boundary = 101
value = 0.0
[../]
[./origin_x]
type = DirichletBC
variable = disp_x
boundary = 103
value = 0.0
[../]
[./bot_y]
type = DirichletBC
variable = disp_y
boundary = 102
value = 0.0
[../]
[./origin_y]
type = DirichletBC
variable = disp_y
boundary = 103
value = 0.0
[../]
[./top_y]
type = FunctionDirichletBC
variable = disp_y
boundary = 1
function = appl_dispy
[../]
[]
[Materials]
[./elasticity_tensor]
type = ComputeIsotropicElasticityTensor
block = 1
youngs_modulus = 250e9
poissons_ratio = 0.25
[../]
[./strain]
type = ComputePlaneFiniteStrain
block = 1
[../]
[./stress]
type = ComputeMultipleInelasticStress
inelastic_models = 'isoplas'
block = 1
[../]
[./isoplas]
type = IsotropicPlasticityStressUpdate
yield_stress = 5e6
hardening_constant = 0.0
[../]
[]
[Executioner]
type = Transient
solve_type = 'PJFNK'
nl_rel_tol = 1e-10
nl_abs_tol = 1e-12
l_tol = 1e-4
l_max_its = 100
nl_max_its = 20
dt = 1.0
start_time = 0.0
num_steps = 100
end_time = 3.0
[] # Executioner
[Postprocessors]
[./stress_xx]
type = ElementAverageValue
variable = stress_xx
[../]
[./stress_yy]
type = ElementAverageValue
variable = stress_yy
[../]
[./stress_zz]
type = ElementAverageValue
variable = stress_zz
[../]
[./stress_xy]
type = ElementAverageValue
variable = stress_xy
[../]
[./vonmises]
type = ElementAverageValue
variable = vonmises
[../]
[./pressure]
type = ElementAverageValue
variable = pressure
[../]
[./el_strain_xx]
type = ElementAverageValue
variable = elastic_strain_xx
[../]
[./el_strain_yy]
type = ElementAverageValue
variable = elastic_strain_yy
[../]
[./el_strain_zz]
type = ElementAverageValue
variable = elastic_strain_zz
[../]
[./pl_strain_xx]
type = ElementAverageValue
variable = plastic_strain_xx
[../]
[./pl_strain_yy]
type = ElementAverageValue
variable = plastic_strain_yy
[../]
[./pl_strain_zz]
type = ElementAverageValue
variable = plastic_strain_zz
[../]
[./eff_plastic_strain]
type = ElementAverageValue
variable = eff_plastic_strain
[../]
[./tot_strain_xx]
type = ElementAverageValue
variable = tot_strain_xx
[../]
[./tot_strain_yy]
type = ElementAverageValue
variable = tot_strain_yy
[../]
[./tot_strain_zz]
type = ElementAverageValue
variable = tot_strain_zz
[../]
[./disp_x1]
type = NodalVariableValue
nodeid = 0
variable = disp_x
[../]
[./disp_x4]
type = NodalVariableValue
nodeid = 3
variable = disp_x
[../]
[./disp_y1]
type = NodalVariableValue
nodeid = 0
variable = disp_y
[../]
[./disp_y4]
type = NodalVariableValue
nodeid = 3
variable = disp_y
[../]
[./_dt]
type = TimestepSize
[../]
[]
[Outputs]
exodus = true
[./console]
type = Console
output_linear = true
[../]
[] # Outputs
(modules/solid_mechanics/test/tests/power_law_creep/composite_power_law_creep_onePhaseMulti.i)
# 1x1x1 unit cube with uniform pressure on top face and 2 phases with different materials
[GlobalParams]
displacements = 'disp_x disp_y disp_z'
[]
[Mesh]
type = GeneratedMesh
dim = 3
nx = 1
ny = 1
nz = 6
zmax = 1
xmax = 1
ymax = 1
[]
[Variables]
[temp]
order = FIRST
family = LAGRANGE
initial_condition = 1000.0
[]
[]
[ICs]
[phase1IC]
type = BoundingBoxIC
x1 = -1
x2 = 1.5
y1 = -1
y2 = 1.5
z1 = -1
z2 = 1.0
inside = 1
outside = 0
variable = phase1
int_width=0.01
[]
[phase2IC]
type = BoundingBoxIC
x1 = -1
x2 = 1.5
y1 = -1
y2 = 1.5
z1 = -1
z2 = 1.0
inside = 0
outside = 1
variable = phase2
int_width=0.01
[]
[]
[AuxVariables]
[phase1]
[]
[phase2]
[]
[]
[Physics/SolidMechanics/QuasiStatic]
[all]
strain = FINITE
incremental = true
add_variables = true
generate_output = 'stress_yy creep_strain_xx creep_strain_yy creep_strain_zz elastic_strain_yy'
[]
[]
[Functions]
[top_pull]
type = PiecewiseLinear
x = '0 1'
y = '1 1'
[]
[]
[Kernels]
[heat]
type = Diffusion
variable = temp
[]
[heat_ie]
type = TimeDerivative
variable = temp
[]
[]
[BCs]
[u_top_pull]
type = Pressure
variable = disp_y
boundary = top
factor = -10.0e6
function = top_pull
[]
[u_bottom_fix]
type = DirichletBC
variable = disp_y
boundary = bottom
value = 0.0
[]
[u_yz_fix]
type = DirichletBC
variable = disp_x
boundary = left
value = 0.0
[]
[u_xy_fix]
type = DirichletBC
variable = disp_z
boundary = back
value = 0.0
[]
[temp_fix]
type = DirichletBC
variable = temp
boundary = 'bottom top'
value = 1000.0
[]
[]
[Materials]
[elasticity_tensor1]
type = ComputeIsotropicElasticityTensor
base_name = C1
youngs_modulus = 2e11
poissons_ratio = 0.3
[]
[elasticity_tensor2]
type = ComputeIsotropicElasticityTensor
base_name = C2
youngs_modulus = 2e11
poissons_ratio = 0.3
[]
[h1]
type = ParsedMaterial
property_name = h1
coupled_variables = phase1
expression = '0.5*tanh(20*(phase1-0.5))+0.5'
[]
[h2]
type = ParsedMaterial
property_name = h2
coupled_variables = phase2
expression = '0.5*tanh(20*(phase2-0.5))+0.5'
[]
[./C]
type = CompositeElasticityTensor
coupled_variables = 'phase1 phase2'
tensors = 'C1 C2'
weights = 'h1 h2'
[../]
[radial_return_stress]
type = ComputeMultipleInelasticStress
inelastic_models = 'power_law_creep plas'
tangent_operator = elastic
[]
[power_law_creep]
type = CompositePowerLawCreepStressUpdate
coefficient = '1e-15 5e-20'
n_exponent = '4 5'
activation_energy = '3.0e5 3.5e5'
switching_functions = 'h1 h1'
temperature = temp
[]
[./plas]
type = IsotropicPlasticityStressUpdate
hardening_constant = 1
yield_stress = 1e30
[../]
[]
[VectorPostprocessors]
[./soln]
type = LineValueSampler
warn_discontinuous_face_values = false
sort_by = x
variable = 'disp_x disp_y disp_z creep_strain_xx creep_strain_yy creep_strain_zz'
start_point = '0 0 0.0'
end_point = '1.0 1.0 1.0'
num_points = 5
outputs = tests
[../]
[]
[Executioner]
type = Transient
solve_type = 'PJFNK'
petsc_options = '-snes_ksp'
petsc_options_iname = '-ksp_gmres_restart'
petsc_options_value = '101'
line_search = 'none'
l_max_its = 20
nl_max_its = 20
nl_rel_tol = 1.0e-10
nl_abs_tol = 1.0e-10
l_tol = 1e-10
start_time = 0.0
end_time = 1.0
num_steps = 10
dt = 0.1
[]
[Outputs]
exodus = false
[./tests]
type = CSV
execute_on = final
[../]
[]
(modules/solid_mechanics/test/tests/rom_stress_update/3tile_json.i)
# Tests the tile and partition assembly for overlapping partitions and
# a variety of different overlapping tile conditions.
# Creep_rate should always be 2.718281828459
endtime = 1.9
[Mesh]
type = GeneratedMesh
dim = 3
[]
[GlobalParams]
displacements = 'disp_x disp_y disp_z'
[]
[AuxVariables]
[temperature]
[]
[]
[AuxKernels]
[temp_aux]
type = FunctionAux
variable = temperature
function = temp_fcn
execute_on = 'initial timestep_begin'
[]
[]
[Functions]
[rhom_fcn]
type = PiecewiseConstant
x = '0 0.1 0.2 0.3 0.4 0.5 0.6 0.7 0.8 0.9 1.0 1.1 1.2 1.3 1.4 1.5 1.6 1.7 1.8 1.9'
y = '5.7e12 5.7e12 5.7e12 5.7e12 5.7e12 5.7e12 5.7e12 5.7e12 5.7e12 5.7e12 5.7e12 5.7e12 5.7e12 5.7e12 5.7e12 5.7e12 5.7e12 5.7e12 5.7e12 5.7e12'
direction = LEFT_INCLUSIVE
[]
[rhoi_fcn]
type = PiecewiseConstant
x = '0 0.1 0.2 0.3 0.4 0.5 0.6 0.7 0.8 0.9 1.0 1.1 1.2 1.3 1.4 1.5 1.6 1.7 1.8 1.9'
y = '4.83e11 4.83e11 4.83e11 4.83e11 4.83e11 4.83e11 4.83e11 4.83e11 4.83e11 4.83e11 4.83e11 4.83e11 4.83e11 4.83e11 4.83e11 4.83e11 4.83e11 4.83e11 4.83e11 4.83e11'
direction = LEFT_INCLUSIVE
[]
[vmJ2_fcn]
type = PiecewiseConstant
x = '0 0.1 0.2 0.3 0.4 0.5 0.6 0.7 0.8 0.9 1.0 1.1 1.2 1.3 1.4 1.5 1.6 1.7 1.8 1.9'
y = '25.68 25.68 45.0 55.28 63.0 67.12 85.0 85.0 85.0 85.0 85.0 85.0 55.28 63.0 67.12 63.0 63.0 55.28 96.72 63.0'
direction = LEFT_INCLUSIVE
[]
[evm_fcn]
type = PiecewiseConstant
x = '0 0.1 0.2 0.3 0.4 0.5 0.6 0.7 0.8 0.9 1.0 1.1 1.2 1.3 1.4 1.5 1.6 1.7 1.8 1.9'
y = '0.01 0.01 0.01 0.01 0.01 0.01 0.01 0.01 0.01 0.01 0.01 0.01 0.01 0.01 0.01 0.01 0.01 0.01 0.01 0.01'
direction = LEFT_INCLUSIVE
[]
[temp_fcn]
type = PiecewiseConstant
x = '0 0.1 0.2 0.3 0.4 0.5 0.6 0.7 0.8 0.9 1.0 1.1 1.2 1.3 1.4 1.5 1.6 1.7 1.8 1.9'
y = '940.0 940.0 940.0 940.0 940.0 940.0 940.0 905.0 897.0 881.0 860.0 821.0 860.0 881.0 897.0 897.0 905.0 897.0 860.0 860.0'
direction = LEFT_INCLUSIVE
[]
[]
[Physics/SolidMechanics/QuasiStatic]
[all]
strain = FINITE
add_variables = true
generate_output = 'vonmises_stress'
[]
[]
[BCs]
[symmx]
type = DirichletBC
variable = disp_x
boundary = left
value = 0
[]
[symmy]
type = DirichletBC
variable = disp_y
boundary = bottom
value = 0
[]
[symmz]
type = DirichletBC
variable = disp_z
boundary = back
value = 0
[]
[pull_x]
type = DirichletBC
variable = disp_x
boundary = right
value = 1e-5 # This is required to make a non-zero effective trial stress so radial return is engaged
[]
[]
[Materials]
[elasticity_tensor]
type = ComputeIsotropicElasticityTensor
shear_modulus = 1e13
poissons_ratio = 0.3
[]
[stress]
type = ComputeMultipleInelasticStress
inelastic_models = rom_stress_prediction
[]
[rom_stress_prediction]
type = LAROMANCEPartitionStressUpdate
model = solid_mechanics:laromance/test/3tile.json
temperature = temperature
effective_inelastic_strain_name = effective_creep_strain
internal_solve_full_iteration_history = true
apply_strain = false
outputs = all
verbose = true
wall_dislocation_density_forcing_function = rhoi_fcn
cell_dislocation_density_forcing_function = rhom_fcn
old_creep_strain_forcing_function = evm_fcn
wall_input_window_low_failure = ERROR
wall_input_window_high_failure = ERROR
cell_input_window_low_failure = ERROR
cell_input_window_high_failure = ERROR
temperature_input_window_low_failure = DONOTHING
temperature_input_window_high_failure = ERROR
stress_input_window_low_failure = DONOTHING
stress_input_window_high_failure = ERROR
old_strain_input_window_low_failure = ERROR
old_strain_input_window_high_failure = ERROR
environment_input_window_low_failure = ERROR
environment_input_window_high_failure = ERROR
effective_stress_forcing_function = vmJ2_fcn
initial_cell_dislocation_density = 4.0e12
max_relative_cell_dislocation_increment = 0.5
initial_wall_dislocation_density = 5.0e12
max_relative_wall_dislocation_increment = 0.5
[]
[]
[Executioner]
type = Transient
solve_type = 'NEWTON'
petsc_options_iname = '-pc_type'
petsc_options_value = 'lu'
nl_abs_tol = 1e-1 # Nothing is really being solved here, so loose tolerances are okay
dt = 0.1
end_time = ${endtime}
timestep_tolerance = 1e-3
[]
[Postprocessors]
[extrapolation]
type = ElementAverageValue
variable = ROM_extrapolation
outputs = console
[]
[old_strain_in]
type = FunctionValuePostprocessor
function = evm_fcn
execute_on = 'TIMESTEP_END initial'
outputs = console
[]
[temperature]
type = ElementAverageValue
variable = temperature
[]
[partition_weight]
type = ElementAverageMaterialProperty
mat_prop = partition_weight
[]
[rhom_in]
type = FunctionValuePostprocessor
function = rhom_fcn
execute_on = 'TIMESTEP_END initial'
outputs = console
[]
[rhoi_in]
type = FunctionValuePostprocessor
function = rhoi_fcn
execute_on = 'TIMESTEP_END initial'
outputs = console
[]
[vmJ2_in]
type = FunctionValuePostprocessor
function = vmJ2_fcn
execute_on = 'TIMESTEP_END initial'
[]
[creep_rate]
type = ElementAverageMaterialProperty
mat_prop = creep_rate
[]
[rhom_rate]
type = ElementAverageMaterialProperty
mat_prop = cell_dislocation_rate
[]
[rhoi_rate]
type = ElementAverageMaterialProperty
mat_prop = wall_dislocation_rate
[]
[]
[Outputs]
csv = true
execute_on = 'INITIAL TIMESTEP_END FINAL'
[]
(modules/solid_mechanics/test/tests/jacobian/cwp01.i)
# Capped weak-plane plasticity
# checking jacobian for a fully-elastic situation
[Mesh]
type = GeneratedMesh
dim = 3
[]
[GlobalParams]
block = 0
[]
[Variables]
[./disp_x]
[../]
[./disp_y]
[../]
[./disp_z]
[../]
[]
[ICs]
[./disp_x]
type = RandomIC
variable = disp_x
min = -0.1
max = 0.1
[../]
[./disp_y]
type = RandomIC
variable = disp_y
min = -0.1
max = 0.1
[../]
[./disp_z]
type = RandomIC
variable = disp_z
min = -0.1
max = 0.1
[../]
[]
[Kernels]
[SolidMechanics]
displacements = 'disp_x disp_y disp_z'
[../]
[]
[UserObjects]
[./coh]
type = SolidMechanicsHardeningExponential
value_0 = 100
value_residual = 2
rate = 1
[../]
[./tanphi]
type = SolidMechanicsHardeningExponential
value_0 = 1.0
value_residual = 0.5
rate = 2
[../]
[./tanpsi]
type = SolidMechanicsHardeningExponential
value_0 = 0.1
value_residual = 0.05
rate = 1
[../]
[./t_strength]
type = SolidMechanicsHardeningExponential
value_0 = 100
value_residual = 0
rate = 1
[../]
[./c_strength]
type = SolidMechanicsHardeningConstant
value = 100
[../]
[]
[Materials]
[./elasticity_tensor]
type = ComputeIsotropicElasticityTensor
lambda = 1.0
shear_modulus = 2.0
[../]
[./strain]
type = ComputeIncrementalStrain
displacements = 'disp_x disp_y disp_z'
eigenstrain_names = ini_stress
[../]
[./ini_stress]
type = ComputeEigenstrainFromInitialStress
initial_stress = '1 2 3 2 -4 -5 3 -5 2'
eigenstrain_name = ini_stress
[../]
[./admissible]
type = ComputeMultipleInelasticStress
inelastic_models = mc
[../]
[./mc]
type = CappedWeakPlaneStressUpdate
cohesion = coh
tan_friction_angle = tanphi
tan_dilation_angle = tanpsi
tensile_strength = t_strength
compressive_strength = c_strength
max_NR_iterations = 20
tip_smoother = 1
smoothing_tol = 2
yield_function_tol = 1E-10
[../]
[]
[Preconditioning]
[./andy]
type = SMP
full = true
petsc_options_iname = '-ksp_type -pc_type -snes_atol -snes_rtol -snes_max_it -snes_type'
petsc_options_value = 'bcgs bjacobi 1E-15 1E-10 10000 test'
[../]
[]
[Executioner]
type = Transient
solve_type = Newton
[]
(modules/solid_mechanics/test/tests/recompute_radial_return/isotropic_plasticity_incremental_strain.i)
# This simulation uses the piece-wise linear strain hardening model
# with the incremental small strain formulation; incremental small strain
# is required to produce the strain_increment for the DiscreteRadialReturnStressIncrement
# class, which handles the calculation of the stress increment to return
# to the yield surface in a J2 (isotropic) plasticity problem.
#
# This test assumes a Poissons ratio of zero and applies a displacement loading
# condition on the top in the y direction while fixing the displacement in the x
# and z directions; thus, only the normal stress and the normal strains in the
# y direction are compared in this problem.
#
# A similar problem was run in Abaqus on a similar 1 element mesh and was used
# to verify the SolidMechanics solution; this SolidMechanics code matches the
# SolidMechanics solution.
#
# Mechanical strain is the sum of the elastic and plastic strains but is different
# from total strain in cases with eigen strains, e.g. thermal strain.
[Mesh]
type = GeneratedMesh
dim = 3
nx = 1
ny = 1
nz = 1
[]
[GlobalParams]
displacements = 'disp_x disp_y disp_z'
[]
[Functions]
[./top_pull]
type = ParsedFunction
expression = t*(0.01)
[../]
[./hf]
type = PiecewiseLinear
x = '0 0.00004 0.0001 0.1'
y = '50 54 56 60'
[../]
[]
[Physics/SolidMechanics/QuasiStatic]
[./all]
strain = SMALL
incremental = true
add_variables = true
generate_output = 'stress_yy plastic_strain_xx plastic_strain_yy plastic_strain_zz'
[../]
[]
[BCs]
[./y_pull_function]
type = FunctionDirichletBC
variable = disp_y
boundary = top
function = top_pull
[../]
[./x_sides]
type = DirichletBC
variable = disp_x
boundary = 'left right'
value = 0.0
[../]
[./y_bot]
type = DirichletBC
variable = disp_y
boundary = bottom
value = 0.0
[../]
[./z_sides]
type = DirichletBC
variable = disp_z
boundary = 'back front'
value = 0.0
[../]
[]
[Materials]
[./elasticity_tensor]
type = ComputeIsotropicElasticityTensor
youngs_modulus = 2.5e5
poissons_ratio = 0.0
[../]
[./isotropic_plasticity]
type = IsotropicPlasticityStressUpdate
yield_stress = 25.
hardening_constant = 1000.0
[../]
[./radial_return_stress]
type = ComputeMultipleInelasticStress
tangent_operator = elastic
inelastic_models = 'isotropic_plasticity'
[../]
[]
[Executioner]
type = Transient
#Preconditioned JFNK (default)
solve_type = 'PJFNK'
petsc_options = '-snes_ksp_ew'
petsc_options_iname = '-ksp_gmres_restart'
petsc_options_value = '101'
line_search = 'none'
l_max_its = 20
nl_max_its = 20
nl_rel_tol = 1e-10
nl_abs_tol = 1e-12
l_tol = 1e-9
start_time = 0.0
end_time = 0.01875
dt = 0.00125
dtmin = 0.0001
[]
[Outputs]
exodus = true
print_linear_residuals = true
perf_graph = true
[]
(modules/solid_mechanics/test/tests/jacobian/cto24.i)
# CappedDruckerPrager
[Mesh]
type = GeneratedMesh
dim = 3
nx = 1
ny = 1
nz = 1
xmin = -0.5
xmax = 0.5
ymin = -0.5
ymax = 0.5
zmin = -0.5
zmax = 0.5
[]
[GlobalParams]
block = 0
[]
[Variables]
[./disp_x]
[../]
[./disp_y]
[../]
[./disp_z]
[../]
[]
[Kernels]
[SolidMechanics]
displacements = 'disp_x disp_y disp_z'
[../]
[]
[UserObjects]
[./ts]
type = SolidMechanicsHardeningConstant
value = 10
[../]
[./cs]
type = SolidMechanicsHardeningConstant
value = 10
[../]
[./mc_coh]
type = SolidMechanicsHardeningConstant
value = 10
[../]
[./phi]
type = SolidMechanicsHardeningConstant
value = 0.8
[../]
[./psi]
type = SolidMechanicsHardeningConstant
value = 0.4
[../]
[./dp]
type = SolidMechanicsPlasticDruckerPragerHyperbolic
mc_cohesion = mc_coh
mc_friction_angle = phi
mc_dilation_angle = psi
yield_function_tolerance = 1E-11 # irrelevant here
internal_constraint_tolerance = 1E-9 # irrelevant here
[../]
[]
[Materials]
[./elasticity_tensor]
type = ComputeIsotropicElasticityTensor
block = 0
lambda = 0.7
shear_modulus = 1.0
[../]
[./strain]
type = ComputeIncrementalStrain
displacements = 'disp_x disp_y disp_z'
eigenstrain_names = ini_stress
[../]
[./ini_stress]
type = ComputeEigenstrainFromInitialStress
initial_stress = '10 0 0 0 10 0 0 0 10'
eigenstrain_name = ini_stress
[../]
[./admissible]
type = ComputeMultipleInelasticStress
inelastic_models = dp
[../]
[./dp]
type = CappedDruckerPragerStressUpdate
DP_model = dp
tensile_strength = ts
compressive_strength = cs
yield_function_tol = 1E-11
tip_smoother = 1
smoothing_tol = 1
[../]
[]
[Preconditioning]
[./andy]
type = SMP
full = true
petsc_options_iname = '-ksp_type -pc_type -snes_atol -snes_rtol -snes_max_it -snes_type'
petsc_options_value = 'bcgs bjacobi 1E-15 1E-10 10000 test'
[../]
[]
[Executioner]
type = Transient
solve_type = Newton
[]
(modules/solid_mechanics/test/tests/tensile/small_deform2_update_version.i)
# Using TensileStressUpdate
# checking for small deformation
# A single element is stretched equally in all directions.
# This causes the return direction to be along the sigma_I = sigma_II = sigma_III line
# tensile_strength is set to 1Pa, and smoothing_tol = 0.1Pa
# The smoothed yield function comes from two smoothing operations.
# The first is on sigma_I and sigma_II (sigma_I >= sigma_II >= sigma_III):
# yf = sigma_I + ismoother(0) - tensile_strength
# = sigma_I + (0.5 * smoothing_tol - smoothing_tol / Pi) - tensile_strength
# = sigma_I + 0.018169 - 1
# The second has the argument of ismoother equal to -0.018169.
# ismoother(-0.018169) = 0.5 * (-0.018169 + 0.1) - 0.1 * cos (0.5 * Pi * -0.018169 / 0.1) / Pi
# = 0.010372
# So the final yield function is
# yf = sigma_I + 0.018169 + 0.010372 - 1 = sigma_I + 0.028541 - 1
# However, because of the asymmetry in smoothing (the yield function is obtained
# by first smoothing sigma_I-ts and sigma_II-ts, and then by smoothing this
# result with sigma_III-ts) the result is sigma_I = sigma_II > sigma_III
[Mesh]
type = GeneratedMesh
dim = 3
nx = 1
ny = 1
nz = 1
xmin = -0.5
xmax = 0.5
ymin = -0.5
ymax = 0.5
zmin = -0.5
zmax = 0.5
[]
[GlobalParams]
displacements = 'disp_x disp_y disp_z'
[]
[Physics/SolidMechanics/QuasiStatic]
[./all]
add_variables = true
incremental = true
strain = finite
generate_output = 'max_principal_stress mid_principal_stress min_principal_stress stress_xx stress_xy stress_xz stress_yy stress_yz stress_zz'
[../]
[]
[BCs]
[./x]
type = FunctionDirichletBC
variable = disp_x
boundary = 'front back'
function = '1E-6*x'
[../]
[./y]
type = FunctionDirichletBC
variable = disp_y
boundary = 'front back'
function = '1E-6*y'
[../]
[./z]
type = FunctionDirichletBC
variable = disp_z
boundary = 'front back'
function = '1E-6*z'
[../]
[]
[AuxVariables]
[./yield_fcn]
order = CONSTANT
family = MONOMIAL
[../]
[]
[AuxKernels]
[./yield_fcn_auxk]
type = MaterialStdVectorAux
property = plastic_yield_function
index = 0
variable = yield_fcn
[../]
[]
[Postprocessors]
[./s_I]
type = PointValue
point = '0 0 0'
variable = max_principal_stress
[../]
[./s_II]
type = PointValue
point = '0 0 0'
variable = mid_principal_stress
[../]
[./s_III]
type = PointValue
point = '0 0 0'
variable = min_principal_stress
[../]
[./s_xx]
type = PointValue
point = '0 0 0'
variable = stress_xx
[../]
[./s_xy]
type = PointValue
point = '0 0 0'
variable = stress_xy
[../]
[./s_xz]
type = PointValue
point = '0 0 0'
variable = stress_xz
[../]
[./s_yy]
type = PointValue
point = '0 0 0'
variable = stress_yy
[../]
[./s_yz]
type = PointValue
point = '0 0 0'
variable = stress_yz
[../]
[./s_zz]
type = PointValue
point = '0 0 0'
variable = stress_zz
[../]
[./f]
type = PointValue
point = '0 0 0'
variable = yield_fcn
[../]
[]
[UserObjects]
[./ts]
type = SolidMechanicsHardeningConstant
value = 1
[../]
[]
[Materials]
[./elasticity_tensor]
type = ComputeElasticityTensor
block = 0
fill_method = symmetric_isotropic
C_ijkl = '0 2.0E6'
[../]
[./tensile]
type = TensileStressUpdate
tensile_strength = ts
smoothing_tol = 0.1
yield_function_tol = 1.0E-12
[../]
[./stress]
type = ComputeMultipleInelasticStress
inelastic_models = tensile
perform_finite_strain_rotations = false
[../]
[]
[Executioner]
end_time = 1
dt = 1
type = Transient
[]
[Outputs]
file_base = small_deform2_update_version
exodus = false
[./csv]
type = CSV
[../]
[]
(modules/solid_mechanics/test/tests/capped_weak_plane/beam.i)
# A beam with its ends fully clamped
[Mesh]
type = GeneratedMesh
dim = 3
nx = 1
ny = 10
nz = 10
xmin = -10
xmax = 10
ymin = -10
ymax = 10
zmin = -50
zmax = 0
[]
[GlobalParams]
displacements = 'disp_x disp_y disp_z'
[]
[Variables]
[./disp_x]
[../]
[./disp_y]
[../]
[./disp_z]
[../]
[]
[Kernels]
[SolidMechanics]
[../]
[./gravity_y]
type = Gravity
use_displaced_mesh = false
variable = disp_y
value = -10
[../]
[]
[BCs]
[./zmax_xfixed]
type = DirichletBC
variable = disp_x
boundary = front
value = 0
[../]
[./zmax_yfixed]
type = DirichletBC
variable = disp_y
boundary = front
value = 0
[../]
[./zmax_zfixed]
type = DirichletBC
variable = disp_z
boundary = front
value = 0
[../]
[./zmin_xfixed]
type = DirichletBC
variable = disp_x
boundary = back
value = 0
[../]
[./zmin_yfixed]
type = DirichletBC
variable = disp_y
boundary = back
value = 0
[../]
[./zmin_zfixed]
type = DirichletBC
variable = disp_z
boundary = back
value = 0
[../]
[]
[AuxVariables]
[./stress_xx]
order = CONSTANT
family = MONOMIAL
[../]
[./stress_xy]
order = CONSTANT
family = MONOMIAL
[../]
[./stress_xz]
order = CONSTANT
family = MONOMIAL
[../]
[./stress_yy]
order = CONSTANT
family = MONOMIAL
[../]
[./stress_yz]
order = CONSTANT
family = MONOMIAL
[../]
[./stress_zz]
order = CONSTANT
family = MONOMIAL
[../]
[./strainp_xx]
order = CONSTANT
family = MONOMIAL
[../]
[./strainp_xy]
order = CONSTANT
family = MONOMIAL
[../]
[./strainp_xz]
order = CONSTANT
family = MONOMIAL
[../]
[./strainp_yy]
order = CONSTANT
family = MONOMIAL
[../]
[./strainp_yz]
order = CONSTANT
family = MONOMIAL
[../]
[./strainp_zz]
order = CONSTANT
family = MONOMIAL
[../]
[./straint_xx]
order = CONSTANT
family = MONOMIAL
[../]
[./straint_xy]
order = CONSTANT
family = MONOMIAL
[../]
[./straint_xz]
order = CONSTANT
family = MONOMIAL
[../]
[./straint_yy]
order = CONSTANT
family = MONOMIAL
[../]
[./straint_yz]
order = CONSTANT
family = MONOMIAL
[../]
[./straint_zz]
order = CONSTANT
family = MONOMIAL
[../]
[./f_shear]
order = CONSTANT
family = MONOMIAL
[../]
[./f_tensile]
order = CONSTANT
family = MONOMIAL
[../]
[./f_compressive]
order = CONSTANT
family = MONOMIAL
[../]
[./intnl_shear]
order = CONSTANT
family = MONOMIAL
[../]
[./intnl_tensile]
order = CONSTANT
family = MONOMIAL
[../]
[./iter]
order = CONSTANT
family = MONOMIAL
[../]
[./ls]
order = CONSTANT
family = MONOMIAL
[../]
[]
[AuxKernels]
[./stress_xx]
type = RankTwoAux
rank_two_tensor = stress
variable = stress_xx
index_i = 0
index_j = 0
[../]
[./stress_xy]
type = RankTwoAux
rank_two_tensor = stress
variable = stress_xy
index_i = 0
index_j = 1
[../]
[./stress_xz]
type = RankTwoAux
rank_two_tensor = stress
variable = stress_xz
index_i = 0
index_j = 2
[../]
[./stress_yy]
type = RankTwoAux
rank_two_tensor = stress
variable = stress_yy
index_i = 1
index_j = 1
[../]
[./stress_yz]
type = RankTwoAux
rank_two_tensor = stress
variable = stress_yz
index_i = 1
index_j = 2
[../]
[./stress_zz]
type = RankTwoAux
rank_two_tensor = stress
variable = stress_zz
index_i = 2
index_j = 2
[../]
[./strainp_xx]
type = RankTwoAux
rank_two_tensor = plastic_strain
variable = strainp_xx
index_i = 0
index_j = 0
[../]
[./strainp_xy]
type = RankTwoAux
rank_two_tensor = plastic_strain
variable = strainp_xy
index_i = 0
index_j = 1
[../]
[./strainp_xz]
type = RankTwoAux
rank_two_tensor = plastic_strain
variable = strainp_xz
index_i = 0
index_j = 2
[../]
[./strainp_yy]
type = RankTwoAux
rank_two_tensor = plastic_strain
variable = strainp_yy
index_i = 1
index_j = 1
[../]
[./strainp_yz]
type = RankTwoAux
rank_two_tensor = plastic_strain
variable = strainp_yz
index_i = 1
index_j = 2
[../]
[./strainp_zz]
type = RankTwoAux
rank_two_tensor = plastic_strain
variable = strainp_zz
index_i = 2
index_j = 2
[../]
[./straint_xx]
type = RankTwoAux
rank_two_tensor = total_strain
variable = straint_xx
index_i = 0
index_j = 0
[../]
[./straint_xy]
type = RankTwoAux
rank_two_tensor = total_strain
variable = straint_xy
index_i = 0
index_j = 1
[../]
[./straint_xz]
type = RankTwoAux
rank_two_tensor = total_strain
variable = straint_xz
index_i = 0
index_j = 2
[../]
[./straint_yy]
type = RankTwoAux
rank_two_tensor = total_strain
variable = straint_yy
index_i = 1
index_j = 1
[../]
[./straint_yz]
type = RankTwoAux
rank_two_tensor = total_strain
variable = straint_yz
index_i = 1
index_j = 2
[../]
[./straint_zz]
type = RankTwoAux
rank_two_tensor = total_strain
variable = straint_zz
index_i = 2
index_j = 2
[../]
[./f_shear]
type = MaterialStdVectorAux
property = plastic_yield_function
index = 0
variable = f_shear
[../]
[./f_tensile]
type = MaterialStdVectorAux
property = plastic_yield_function
index = 1
variable = f_tensile
[../]
[./f_compressive]
type = MaterialStdVectorAux
property = plastic_yield_function
index = 2
variable = f_compressive
[../]
[./intnl_shear]
type = MaterialStdVectorAux
property = plastic_internal_parameter
index = 0
variable = intnl_shear
[../]
[./intnl_tensile]
type = MaterialStdVectorAux
property = plastic_internal_parameter
index = 1
variable = intnl_tensile
[../]
[./iter]
type = MaterialRealAux
property = plastic_NR_iterations
variable = iter
[../]
[./ls]
type = MaterialRealAux
property = plastic_linesearch_needed
variable = ls
[../]
[]
[UserObjects]
[./coh_irrelevant]
type = SolidMechanicsHardeningCubic
value_0 = 2E6
value_residual = 2E6
internal_limit = 0.01
[../]
[./tanphi]
type = SolidMechanicsHardeningCubic
value_0 = 0.5
value_residual = 0.5
internal_limit = 0.01
[../]
[./tanpsi]
type = SolidMechanicsHardeningConstant
value = 0.166666666667
[../]
[./t_strength]
type = SolidMechanicsHardeningCubic
value_0 = 0
value_residual = 0
internal_limit = 0.1
[../]
[./c_strength]
type = SolidMechanicsHardeningCubic
value_0 = 1E80
value_residual = 0.0
internal_limit = 0.01
[../]
[]
[Materials]
[./elasticity_tensor]
type = ComputeElasticityTensor
fill_method = symmetric_isotropic
C_ijkl = '6.4E9 6.4E9' # young 16MPa, Poisson 0.25
[../]
[./strain]
type = ComputeIncrementalStrain
[../]
[./admissible]
type = ComputeMultipleInelasticStress
inelastic_models = stress
tangent_operator = nonlinear
perform_finite_strain_rotations = false
[../]
[./stress]
type = CappedWeakPlaneStressUpdate
cohesion = coh_irrelevant
tan_friction_angle = tanphi
tan_dilation_angle = tanpsi
tensile_strength = t_strength
compressive_strength = c_strength
max_NR_iterations = 1000
tip_smoother = 1E5
smoothing_tol = 1E5
yield_function_tol = 1E-5
perfect_guess = true
min_step_size = 0.1
[../]
[./density]
type = GenericFunctionMaterial
block = 0
prop_names = density
prop_values = 1E3*t
[../]
[]
[Preconditioning]
[./andy]
type = SMP
full = true
#petsc_options = '-snes_converged_reason -snes_linesearch_monitor'
petsc_options_iname = '-pc_type -pc_asm_overlap -sub_pc_type -ksp_type -ksp_gmres_restart'
petsc_options_value = ' asm 2 lu gmres 200'
[../]
[]
[Executioner]
solve_type = 'NEWTON'
petsc_options = '-snes_converged_reason'
line_search = bt
nl_abs_tol = 1E-2
nl_rel_tol = 1e-15
l_tol = 1E-10
l_max_its = 100
nl_max_its = 100
end_time = 10
dt = 1
type = Transient
[]
[Outputs]
file_base = beam
exodus = true
csv = true
[]
(modules/solid_mechanics/test/tests/jacobian/cwp07.i)
# Capped weak-plane plasticity
# checking jacobian for shear + tensile failure
[Mesh]
type = GeneratedMesh
dim = 3
[]
[GlobalParams]
block = 0
[]
[Variables]
[./disp_x]
[../]
[./disp_y]
[../]
[./disp_z]
[../]
[]
[Kernels]
[SolidMechanics]
displacements = 'disp_x disp_y disp_z'
[../]
[]
[UserObjects]
[./coh]
type = SolidMechanicsHardeningExponential
value_0 = 1
value_residual = 1
rate = 1
[../]
[./tanphi]
type = SolidMechanicsHardeningExponential
value_0 = 1.0
value_residual = 1.0
rate = 2
[../]
[./tanpsi]
type = SolidMechanicsHardeningExponential
value_0 = 0.1
value_residual = 0.1
rate = 1
[../]
[./t_strength]
type = SolidMechanicsHardeningExponential
value_0 = 0
value_residual = 0
rate = 1
[../]
[./c_strength]
type = SolidMechanicsHardeningConstant
value = 100
[../]
[]
[Materials]
[./elasticity_tensor]
type = ComputeIsotropicElasticityTensor
lambda = 1.0
shear_modulus = 2.0
[../]
[./strain]
type = ComputeIncrementalStrain
displacements = 'disp_x disp_y disp_z'
eigenstrain_names = ini_stress
[../]
[./ini_stress]
type = ComputeEigenstrainFromInitialStress
initial_stress = '0 0 1 0 0 -1 1 -1 1'
eigenstrain_name = ini_stress
[../]
[./admissible]
type = ComputeMultipleInelasticStress
inelastic_models = mc
tangent_operator = nonlinear
[../]
[./mc]
type = CappedWeakPlaneStressUpdate
cohesion = coh
tan_friction_angle = tanphi
tan_dilation_angle = tanpsi
tensile_strength = t_strength
compressive_strength = c_strength
max_NR_iterations = 20
tip_smoother = 0
smoothing_tol = 2
yield_function_tol = 1E-10
[../]
[]
[Preconditioning]
[./andy]
type = SMP
full = true
petsc_options_iname = '-ksp_type -pc_type -snes_atol -snes_rtol -snes_max_it -snes_type'
petsc_options_value = 'bcgs bjacobi 1E-15 1E-10 10000 test'
[../]
[]
[Executioner]
type = Transient
solve_type = Newton
[]
(modules/solid_mechanics/test/tests/jacobian/cwp03.i)
# Capped weak-plane plasticity
# checking jacobian for tensile failure, with some shear
[Mesh]
type = GeneratedMesh
dim = 3
[]
[GlobalParams]
block = 0
[]
[Variables]
[./disp_x]
[../]
[./disp_y]
[../]
[./disp_z]
[../]
[]
[Kernels]
[SolidMechanics]
displacements = 'disp_x disp_y disp_z'
[../]
[]
[UserObjects]
[./coh]
type = SolidMechanicsHardeningExponential
value_0 = 100
value_residual = 2
rate = 1
[../]
[./tanphi]
type = SolidMechanicsHardeningExponential
value_0 = 1.0
value_residual = 0.5
rate = 2
[../]
[./tanpsi]
type = SolidMechanicsHardeningExponential
value_0 = 0.1
value_residual = 0.05
rate = 1
[../]
[./t_strength]
type = SolidMechanicsHardeningExponential
value_0 = 1
value_residual = 1
rate = 1
[../]
[./c_strength]
type = SolidMechanicsHardeningConstant
value = 100
[../]
[]
[Materials]
[./elasticity_tensor]
type = ComputeIsotropicElasticityTensor
lambda = 1.0
shear_modulus = 2.0
[../]
[./strain]
type = ComputeIncrementalStrain
displacements = 'disp_x disp_y disp_z'
eigenstrain_names = ini_stress
[../]
[./ini_stress]
type = ComputeEigenstrainFromInitialStress
initial_stress = '0 0 -2 0 0 1 -2 1 2'
eigenstrain_name = ini_stress
[../]
[./admissible]
type = ComputeMultipleInelasticStress
inelastic_models = mc
tangent_operator = nonlinear
[../]
[./mc]
type = CappedWeakPlaneStressUpdate
cohesion = coh
tan_friction_angle = tanphi
tan_dilation_angle = tanpsi
tensile_strength = t_strength
compressive_strength = c_strength
max_NR_iterations = 20
tip_smoother = 1
smoothing_tol = 2
yield_function_tol = 1E-10
[../]
[]
[Preconditioning]
[./andy]
type = SMP
full = true
#petsc_options = '-snes_test_display'
petsc_options_iname = '-ksp_type -pc_type -snes_atol -snes_rtol -snes_max_it -snes_type'
petsc_options_value = 'bcgs bjacobi 1E-15 1E-10 10000 test'
[../]
[]
[Executioner]
type = Transient
solve_type = Newton
[]
(modules/solid_mechanics/test/tests/jacobian/mc_update8.i)
# MC update version, with only Tensile with tensile strength = 1MPa and smoothing_tol = 0.1E5
# Lame lambda = 1GPa. Lame mu = 1.3GPa
# Units in this file are MPa (not Pa)
#
# Start from non-diagonal stress state with softening.
[Mesh]
type = GeneratedMesh
dim = 3
nx = 1
ny = 1
nz = 1
xmin = -0.5
xmax = 0.5
ymin = -0.5
ymax = 0.5
zmin = -0.5
zmax = 0.5
[]
[Variables]
[./disp_x]
[../]
[./disp_y]
[../]
[./disp_z]
[../]
[]
[Kernels]
[SolidMechanics]
displacements = 'disp_x disp_y disp_z'
[../]
[]
[UserObjects]
[./ts]
type = SolidMechanicsHardeningCubic
value_0 = 1
value_residual = 0
internal_limit = 2E-3
[../]
[./cs]
type = SolidMechanicsHardeningConstant
value = 1E6
[../]
[./coh]
type = SolidMechanicsHardeningConstant
value = 1E6
[../]
[./ang]
type = SolidMechanicsHardeningConstant
value = 30
convert_to_radians = true
[../]
[]
[Materials]
[./elasticity_tensor]
type = ComputeIsotropicElasticityTensor
lambda = 1.0E3
shear_modulus = 1.3E3
[../]
[./strain]
type = ComputeIncrementalStrain
displacements = 'disp_x disp_y disp_z'
eigenstrain_names = ini_stress
[../]
[./ini_stress]
type = ComputeEigenstrainFromInitialStress
initial_stress = '2 -1 0.5 1 1.9 0 0.5 0 3'
eigenstrain_name = ini_stress
[../]
[./cmc]
type = CappedMohrCoulombStressUpdate
tensile_strength = ts
compressive_strength = cs
cohesion = coh
friction_angle = ang
dilation_angle = ang
smoothing_tol = 0.1
yield_function_tol = 1.0E-12
[../]
[./stress]
type = ComputeMultipleInelasticStress
inelastic_models = cmc
perform_finite_strain_rotations = false
[../]
[]
[Preconditioning]
[./andy]
type = SMP
full = true
petsc_options_iname = '-snes_type'
petsc_options_value = 'test'
[../]
[]
[Executioner]
type = Transient
solve_type = Newton
[]
(modules/solid_mechanics/test/tests/capped_weak_plane/small_deform9.i)
# apply a shear deformation to observe shear hardening.
# Shear gives q_trial = 2*Sqrt(20), p_trial=0
# The solution given by MOOSE correctly satisfies the equations
# 0 = f = q + p*tan(phi) - coh
# 0 = p - p_trial + ga * Ezzzz * dg/dp
# 0 = q - q_trial + ga * Ezxzx * dg/dq
# Here dg/dp = tan(psi), and dg/dq = 1
[Mesh]
type = GeneratedMesh
dim = 3
nx = 1
ny = 1
nz = 1
xmin = -0.5
xmax = 0.5
ymin = -0.5
ymax = 0.5
zmin = -0.5
zmax = 0.5
[]
[GlobalParams]
displacements = 'disp_x disp_y disp_z'
[]
[Physics/SolidMechanics/QuasiStatic]
[./all]
add_variables = true
incremental = true
generate_output = 'stress_xx stress_xy stress_xz stress_yy stress_yz stress_zz plastic_strain_xx plastic_strain_xy plastic_strain_xz plastic_strain_yy plastic_strain_yz plastic_strain_zz strain_xx strain_xy strain_xz strain_yy strain_yz strain_zz'
[../]
[]
[BCs]
[./bottomx]
type = DirichletBC
variable = disp_x
boundary = back
value = 0.0
[../]
[./bottomy]
type = DirichletBC
variable = disp_y
boundary = back
value = 0.0
[../]
[./bottomz]
type = DirichletBC
variable = disp_z
boundary = back
value = 0.0
[../]
[./topx]
type = FunctionDirichletBC
variable = disp_x
boundary = front
function = 't'
[../]
[./topy]
type = FunctionDirichletBC
variable = disp_y
boundary = front
function = '2*t'
[../]
[./topz]
type = FunctionDirichletBC
variable = disp_z
boundary = front
function = '0'
[../]
[]
[AuxVariables]
[./f_shear]
order = CONSTANT
family = MONOMIAL
[../]
[./f_tensile]
order = CONSTANT
family = MONOMIAL
[../]
[./f_compressive]
order = CONSTANT
family = MONOMIAL
[../]
[./intnl_shear]
order = CONSTANT
family = MONOMIAL
[../]
[./intnl_tensile]
order = CONSTANT
family = MONOMIAL
[../]
[./iter]
order = CONSTANT
family = MONOMIAL
[../]
[./ls]
order = CONSTANT
family = MONOMIAL
[../]
[]
[AuxKernels]
[./f_shear]
type = MaterialStdVectorAux
property = plastic_yield_function
index = 0
variable = f_shear
[../]
[./f_tensile]
type = MaterialStdVectorAux
property = plastic_yield_function
index = 1
variable = f_tensile
[../]
[./f_compressive]
type = MaterialStdVectorAux
property = plastic_yield_function
index = 2
variable = f_compressive
[../]
[./intnl_shear]
type = MaterialStdVectorAux
property = plastic_internal_parameter
index = 0
variable = intnl_shear
[../]
[./intnl_tensile]
type = MaterialStdVectorAux
property = plastic_internal_parameter
index = 1
variable = intnl_tensile
[../]
[./iter]
type = MaterialRealAux
property = plastic_NR_iterations
variable = iter
[../]
[./ls]
type = MaterialRealAux
property = plastic_linesearch_needed
variable = ls
[../]
[]
[Postprocessors]
[./stress_xx]
type = PointValue
point = '0 0 0'
variable = stress_xx
[../]
[./stress_xy]
type = PointValue
point = '0 0 0'
variable = stress_xy
[../]
[./stress_xz]
type = PointValue
point = '0 0 0'
variable = stress_xz
[../]
[./stress_yy]
type = PointValue
point = '0 0 0'
variable = stress_yy
[../]
[./stress_yz]
type = PointValue
point = '0 0 0'
variable = stress_yz
[../]
[./stress_zz]
type = PointValue
point = '0 0 0'
variable = stress_zz
[../]
[./strainp_xx]
type = PointValue
point = '0 0 0'
variable = plastic_strain_xx
[../]
[./strainp_xy]
type = PointValue
point = '0 0 0'
variable = plastic_strain_xy
[../]
[./strainp_xz]
type = PointValue
point = '0 0 0'
variable = plastic_strain_xz
[../]
[./strainp_yy]
type = PointValue
point = '0 0 0'
variable = plastic_strain_yy
[../]
[./strainp_yz]
type = PointValue
point = '0 0 0'
variable = plastic_strain_yz
[../]
[./strainp_zz]
type = PointValue
point = '0 0 0'
variable = plastic_strain_zz
[../]
[./straint_xx]
type = PointValue
point = '0 0 0'
variable = strain_xx
[../]
[./straint_xy]
type = PointValue
point = '0 0 0'
variable = strain_xy
[../]
[./straint_xz]
type = PointValue
point = '0 0 0'
variable = strain_xz
[../]
[./straint_yy]
type = PointValue
point = '0 0 0'
variable = strain_yy
[../]
[./straint_yz]
type = PointValue
point = '0 0 0'
variable = strain_yz
[../]
[./straint_zz]
type = PointValue
point = '0 0 0'
variable = strain_zz
[../]
[./f_shear]
type = PointValue
point = '0 0 0'
variable = f_shear
[../]
[./f_tensile]
type = PointValue
point = '0 0 0'
variable = f_tensile
[../]
[./f_compressive]
type = PointValue
point = '0 0 0'
variable = f_compressive
[../]
[./intnl_shear]
type = PointValue
point = '0 0 0'
variable = intnl_shear
[../]
[./intnl_tensile]
type = PointValue
point = '0 0 0'
variable = intnl_tensile
[../]
[./iter]
type = PointValue
point = '0 0 0'
variable = iter
[../]
[./ls]
type = PointValue
point = '0 0 0'
variable = ls
[../]
[]
[UserObjects]
[./coh]
type = SolidMechanicsHardeningExponential
value_0 = 1
value_residual = 2
rate = 1
[../]
[./tanphi]
type = SolidMechanicsHardeningExponential
value_0 = 1.0
value_residual = 0.5
rate = 2
[../]
[./tanpsi]
type = SolidMechanicsHardeningExponential
value_0 = 0.1
value_residual = 0.05
rate = 1
[../]
[./t_strength]
type = SolidMechanicsHardeningConstant
value = 1E8
[../]
[./c_strength]
type = SolidMechanicsHardeningConstant
value = 1E8
[../]
[]
[Materials]
[./elasticity_tensor]
type = ComputeElasticityTensor
fill_method = symmetric_isotropic
C_ijkl = '4 4'
[../]
[./admissible]
type = ComputeMultipleInelasticStress
inelastic_models = stress
perform_finite_strain_rotations = false
[../]
[./stress]
type = CappedWeakPlaneStressUpdate
cohesion = coh
tan_friction_angle = tanphi
tan_dilation_angle = tanpsi
tensile_strength = t_strength
compressive_strength = c_strength
max_NR_iterations = 20
tip_smoother = 0
smoothing_tol = 1
yield_function_tol = 1E-3
[../]
[]
[Executioner]
end_time = 1
dt = 1
type = Transient
[]
[Outputs]
file_base = small_deform9
[./csv]
type = CSV
[../]
[]
(modules/solid_mechanics/test/tests/power_law_creep/composite_power_law_creep_small_strain.i)
# 1x1x1 unit cube with uniform pressure on top face and 2 phases with different materials
[GlobalParams]
displacements = 'disp_x disp_y disp_z'
[]
[Mesh]
type = GeneratedMesh
dim = 3
nx = 1
ny = 1
nz = 6
zmax = 1
xmax = 1
ymax = 1
[]
[Variables]
[temp]
order = FIRST
family = LAGRANGE
initial_condition = 1000.0
[]
[]
[ICs]
[phase1IC]
type = BoundingBoxIC
x1 = -1
x2 = 1.5
y1 = -1
y2 = 1.5
z1 = -1
z2 = 1.0
inside = 1
outside = 0
variable = phase1
int_width=0.01
[]
[phase2IC]
type = BoundingBoxIC
x1 = -1
x2 = 1.5
y1 = -1
y2 = 1.5
z1 = -1
z2 = 1.0
inside = 0
outside = 1
variable = phase2
int_width=0.01
[]
[]
[AuxVariables]
[phase1]
[]
[phase2]
[]
[]
[Physics/SolidMechanics/QuasiStatic]
[all]
strain = SMALL
incremental = true
add_variables = true
generate_output = 'stress_yy creep_strain_xx creep_strain_yy creep_strain_zz elastic_strain_yy'
[]
[]
[Functions]
[top_pull]
type = PiecewiseLinear
x = '0 1'
y = '1 1'
[]
[]
[Kernels]
[heat]
type = Diffusion
variable = temp
[]
[heat_ie]
type = TimeDerivative
variable = temp
[]
[]
[BCs]
[u_top_pull]
type = Pressure
variable = disp_y
boundary = top
factor = -10.0e6
function = top_pull
[]
[u_bottom_fix]
type = DirichletBC
variable = disp_y
boundary = bottom
value = 0.0
[]
[u_yz_fix]
type = DirichletBC
variable = disp_x
boundary = left
value = 0.0
[]
[u_xy_fix]
type = DirichletBC
variable = disp_z
boundary = back
value = 0.0
[]
[temp_fix]
type = DirichletBC
variable = temp
boundary = 'bottom top'
value = 1000.0
[]
[]
[Materials]
[elasticity_tensor1]
type = ComputeIsotropicElasticityTensor
base_name = C1
youngs_modulus = 2e11
poissons_ratio = 0.3
[]
[elasticity_tensor2]
type = ComputeIsotropicElasticityTensor
base_name = C2
youngs_modulus = 2e11
poissons_ratio = 0.3
[]
[h1]
type = ParsedMaterial
property_name = h1
coupled_variables = phase1
expression = '0.5*tanh(20*(phase1-0.5))+0.5'
[]
[h2]
type = ParsedMaterial
property_name = h2
coupled_variables = phase2
expression = '0.5*tanh(20*(phase2-0.5))+0.5'
[]
[./C]
type = CompositeElasticityTensor
coupled_variables = 'phase1 phase2'
tensors = 'C1 C2'
weights = 'h1 h2'
[../]
[radial_return_stress]
type = ComputeMultipleInelasticStress
inelastic_models = 'power_law_creep'
tangent_operator = elastic
[]
[power_law_creep]
type = CompositePowerLawCreepStressUpdate
coefficient = '1.0e-15 2.0e-18'
n_exponent = '4 5'
activation_energy = '3.0e5 3.5e5'
switching_functions = 'h1 h2'
temperature = temp
[]
[]
[VectorPostprocessors]
[./soln]
type = LineValueSampler
warn_discontinuous_face_values = false
sort_by = x
variable = 'disp_x disp_y disp_z creep_strain_xx creep_strain_yy creep_strain_zz'
start_point = '0 0 0.0'
end_point = '1.0 1.0 1.0'
num_points = 5
outputs = tests
[../]
[]
[Executioner]
type = Transient
solve_type = 'PJFNK'
petsc_options = '-snes_ksp'
petsc_options_iname = '-ksp_gmres_restart'
petsc_options_value = '101'
line_search = 'none'
l_max_its = 20
nl_max_its = 20
nl_rel_tol = 1.0e-9
nl_abs_tol = 1.0e-9
l_tol = 1e-10
start_time = 0.0
end_time = 1.0
num_steps = 10
dt = 0.1
[]
[Outputs]
exodus = false
[./tests]
type = CSV
execute_on = final
[../]
[]
(modules/solid_mechanics/test/tests/visco/gen_maxwell_relax.i)
[Mesh]
type = GeneratedMesh
dim = 3
nx = 1
ny = 1
nz = 1
elem_type = HEX8
displacements = 'disp_x disp_y disp_z'
[]
[Variables]
[./disp_x]
order = FIRST
family = LAGRANGE
[../]
[./disp_y]
order = FIRST
family = LAGRANGE
[../]
[./disp_z]
order = FIRST
family = LAGRANGE
[../]
[]
[AuxVariables]
[./stress_xx]
order = CONSTANT
family = MONOMIAL
[../]
[./strain_xx]
order = CONSTANT
family = MONOMIAL
[../]
[./creep_strain_xx]
order = CONSTANT
family = MONOMIAL
[../]
[]
[Kernels]
[SolidMechanics]
displacements = 'disp_x disp_y disp_z'
use_displaced_mesh = true
[../]
[]
[AuxKernels]
[./stress_xx]
type = RankTwoAux
variable = stress_xx
rank_two_tensor = stress
index_j = 0
index_i = 0
execute_on = timestep_end
[../]
[./strain_xx]
type = RankTwoAux
variable = strain_xx
rank_two_tensor = total_strain
index_j = 0
index_i = 0
execute_on = timestep_end
[../]
[./creep_strain_xx]
type = RankTwoAux
variable = creep_strain_xx
rank_two_tensor = creep_strain
index_j = 0
index_i = 0
execute_on = timestep_end
[../]
[]
[BCs]
[./symmy]
type = DirichletBC
variable = disp_y
boundary = bottom
value = 0
[../]
[./symmx]
type = DirichletBC
variable = disp_x
boundary = left
value = 0
[../]
[./symmz]
type = DirichletBC
variable = disp_z
boundary = back
value = 0
[../]
[./disp]
type = DirichletBC
variable = disp_x
boundary = right
value = 0.001
[../]
[]
[Materials]
[./maxwell]
type = GeneralizedMaxwellModel
creep_modulus = '3.333333e9 3.333333e9'
creep_viscosity = '1 10'
poisson_ratio = 0.2
young_modulus = 10e9
[../]
[./stress]
type = ComputeMultipleInelasticStress
inelastic_models = 'creep'
[../]
[./creep]
type = LinearViscoelasticStressUpdate
[../]
[./strain]
type = ComputeIncrementalStrain
displacements = 'disp_x disp_y disp_z'
[../]
[]
[UserObjects]
[./update]
type = LinearViscoelasticityManager
viscoelastic_model = maxwell
[../]
[]
[Postprocessors]
[./stress_xx]
type = ElementAverageValue
variable = stress_xx
block = 'ANY_BLOCK_ID 0'
[../]
[./strain_xx]
type = ElementAverageValue
variable = strain_xx
block = 'ANY_BLOCK_ID 0'
[../]
[./creep_strain_xx]
type = ElementAverageValue
variable = creep_strain_xx
block = 'ANY_BLOCK_ID 0'
[../]
[]
[Preconditioning]
[./smp]
type = SMP
full = true
[../]
[]
[Executioner]
type = Transient
l_max_its = 50
l_tol = 1e-8
nl_max_its = 20
nl_rel_tol = 1e-8
nl_abs_tol = 1e-6
dtmin = 0.01
end_time = 100
[./TimeStepper]
type = LogConstantDT
first_dt = 0.1
log_dt = 0.1
[../]
[]
[Outputs]
file_base = gen_maxwell_relax_out
exodus = true
[]
(modules/solid_mechanics/test/tests/capped_mohr_coulomb/small_deform1.i)
# Using CappedMohrCoulomb with tensile failure only
# checking for small deformation
# A single element is stretched by 1E-6m in z direction, and by small amounts in x and y directions
# stress_zz = Youngs Modulus*Strain = 2E6*1E-6 = 2 Pa
# tensile_strength is set to 1Pa
# Then the final stress should return to the yeild surface and the minimum principal stress value should be 1pa.
[Mesh]
type = GeneratedMesh
dim = 3
nx = 1
ny = 1
nz = 1
xmin = -0.5
xmax = 0.5
ymin = -0.5
ymax = 0.5
zmin = -0.5
zmax = 0.5
[]
[GlobalParams]
displacements = 'disp_x disp_y disp_z'
[]
[Physics/SolidMechanics/QuasiStatic]
[./all]
add_variables = true
incremental = true
generate_output = 'stress_xx stress_xy stress_xz stress_yy stress_yz stress_zz'
[../]
[]
[BCs]
[./x]
type = FunctionDirichletBC
variable = disp_x
boundary = 'front back'
function = '0.1E-6*x'
[../]
[./y]
type = FunctionDirichletBC
variable = disp_y
boundary = 'front back'
function = '0.2E-6*y'
[../]
[./z]
type = FunctionDirichletBC
variable = disp_z
boundary = 'front back'
function = '1E-6*z'
[../]
[]
[AuxVariables]
[./yield_fcn]
order = CONSTANT
family = MONOMIAL
[../]
[]
[AuxKernels]
[./yield_fcn_auxk]
type = MaterialStdVectorAux
property = plastic_yield_function
index = 0
variable = yield_fcn
[../]
[]
[Postprocessors]
[./s_xx]
type = PointValue
point = '0 0 0'
variable = stress_xx
[../]
[./s_xy]
type = PointValue
point = '0 0 0'
variable = stress_xy
[../]
[./s_xz]
type = PointValue
point = '0 0 0'
variable = stress_xz
[../]
[./s_yy]
type = PointValue
point = '0 0 0'
variable = stress_yy
[../]
[./s_yz]
type = PointValue
point = '0 0 0'
variable = stress_yz
[../]
[./s_zz]
type = PointValue
point = '0 0 0'
variable = stress_zz
[../]
[./f]
type = PointValue
point = '0 0 0'
variable = yield_fcn
[../]
[]
[UserObjects]
[./ts]
type = SolidMechanicsHardeningConstant
value = 1
[../]
[./coh]
type = SolidMechanicsHardeningConstant
value = 1E6
[../]
[./ang]
type = SolidMechanicsHardeningConstant
value = 0.5
[../]
[]
[Materials]
[./elasticity_tensor]
type = ComputeElasticityTensor
block = 0
fill_method = symmetric_isotropic
C_ijkl = '0 2.0E6'
[../]
[./tensile]
type = CappedMohrCoulombStressUpdate
tensile_strength = ts
compressive_strength = ts
cohesion = coh
friction_angle = ang
dilation_angle = ang
smoothing_tol = 0.0
yield_function_tol = 1.0E-9
[../]
[./stress]
type = ComputeMultipleInelasticStress
inelastic_models = tensile
perform_finite_strain_rotations = false
[../]
[]
[Executioner]
end_time = 1
dt = 1
type = Transient
[]
[Outputs]
file_base = small_deform1
csv = true
[]
(modules/solid_mechanics/test/tests/jacobian/mc_update23.i)
# MC update version, with only MohrCoulomb, cohesion=40, friction angle = 35deg, psi = 5deg, smoothing_tol = 0.5
# Tensile strength = 1MPa
# Lame lambda = 1E3. Lame mu = 1.3E3
[Mesh]
type = GeneratedMesh
dim = 3
nx = 1
ny = 1
nz = 1
xmin = -0.5
xmax = 0.5
ymin = -0.5
ymax = 0.5
zmin = -0.5
zmax = 0.5
[]
[Variables]
[./disp_x]
[../]
[./disp_y]
[../]
[./disp_z]
[../]
[]
[Kernels]
[SolidMechanics]
displacements = 'disp_x disp_y disp_z'
[../]
[]
[UserObjects]
[./ts]
type = SolidMechanicsHardeningConstant
value = 1
[../]
[./cs]
type = SolidMechanicsHardeningConstant
value = 1E6
[../]
[./coh]
type = SolidMechanicsHardeningConstant
value = 4E1
[../]
[./phi]
type = SolidMechanicsHardeningConstant
value = 35
convert_to_radians = true
[../]
[./psi]
type = SolidMechanicsHardeningConstant
value = 5
convert_to_radians = true
[../]
[]
[Materials]
[./elasticity_tensor]
type = ComputeIsotropicElasticityTensor
lambda = 0.5
shear_modulus = 1.0
[../]
[./strain]
type = ComputeIncrementalStrain
displacements = 'disp_x disp_y disp_z'
eigenstrain_names = ini_stress
[../]
[./ini_stress]
type = ComputeEigenstrainFromInitialStress
initial_stress = '10 12 -14 12 5 20 -14 20 8'
eigenstrain_name = ini_stress
[../]
[./cmc]
type = CappedMohrCoulombStressUpdate
tensile_strength = ts
compressive_strength = cs
cohesion = coh
friction_angle = phi
dilation_angle = psi
smoothing_tol = 0.5
yield_function_tol = 1.0E-12
[../]
[./stress]
type = ComputeMultipleInelasticStress
inelastic_models = cmc
perform_finite_strain_rotations = false
[../]
[]
[Preconditioning]
[./andy]
type = SMP
full = true
petsc_options_iname = '-snes_type'
petsc_options_value = 'test'
[../]
[]
[Executioner]
type = Transient
solve_type = Newton
[]
(modules/solid_mechanics/test/tests/rate_independent_cyclic_hardening/nonlin_isoharden_symmetric_strain_controlled.i)
# This simulation uses the piece-wise strain hardening model
# with the Finite strain formulation.
#
# This test applies a repeated displacement loading and unloading condition
# on the top in the y direction. The material deforms elastically until the
# loading reaches the initial yield point and then plastic deformation starts.
#
# The yield surface begins to grow as stress increases with respect to the
# same center of yield surface. The yield surface continue to grow with increasing
# loading upto the value of (Initial yield + Q), where Q is the saturation stress.
# Upon unloading, the stress reverses direction, and material first behaves
# elastically. Since the yield surface has expanded, the material will need
# to be reloaded to a higher stress level to yield again. After reaching this
# yield point, further plastic deformation occurs, and the yield surface continues
# to expand in all directions until the saturation stress value.
#
# This test is based on the similar response obtained for a prescribed symmetrical
# strain path in Besson, Jacques, et al. Non-linear mechanics of materials. Vol. 167.
# Springer Science & Business Media, 2009 pg. 87 fig. 3.4(a). This SolidMechanics code
# matches the SolidMechanics solution.
[Mesh]
file = 1x1x1cube.e
[]
[GlobalParams]
displacements = 'disp_x disp_y disp_z'
[]
[Functions]
[top_pull]
type = PiecewiseLinear
xy_data = '0 0
0.025 0.0025
0.05 0.005
0.1 0.01
0.15 0.005
0.2 0
0.25 -0.005
0.3 -0.01
0.35 -0.005
0.45 0
0.5 0.005
0.55 0.01
0.65 0.005
0.7 0
0.75 -0.005
0.8 -0.01
0.85 -0.005
0.9 0
0.95 0.005
1 0.01
1.05 0.005
1.1 0
1.15 -0.005
1.2 -0.01
1.25 -0.005
1.3 0
1.35 0.005
1.4 0.01
1.45 0.005
1.5 0
1.55 -0.005
1.60 -0.01
1.65 -0.005
1.7 0
1.75 0.005
1.8 0.01
1.85 0.005
1.9 0
1.95 -0.005
2 -0.01
2.05 -0.005
2.10 0
2.15 0.005
2.2 0.01
2.25 0.005
2.3 0
2.35 -0.005
2.4 -0.01
2.45 -0.005
2.5 0
2.55 0.005
2.6 0.01
2.65 0.005
2.7 0
2.75 -0.005
2.8 -0.01
2.85 -0.005
2.9 0
2.95 0.005
3 0.01'
[]
[]
[Physics]
[SolidMechanics]
[QuasiStatic]
[all]
strain = SMALL
incremental = true
add_variables = true
generate_output = 'strain_yy stress_yy plastic_strain_xx plastic_strain_yy plastic_strain_zz'
[]
[]
[]
[]
[BCs]
[y_pull_function]
type = FunctionDirichletBC
variable = disp_y
boundary = 5
function = top_pull
[]
[x_bot]
type = DirichletBC
variable = disp_x
boundary = 4
value = 0.0
[]
[y_bot]
type = DirichletBC
variable = disp_y
boundary = 3
value = 0.0
[]
[z_bot]
type = DirichletBC
variable = disp_z
boundary = 2
value = 0.0
[]
[]
[Materials]
[elasticity_tensor]
type = ComputeIsotropicElasticityTensor
youngs_modulus = 2e5
poissons_ratio = 0
[]
[isotropic_plasticity]
type = CombinedNonlinearHardeningPlasticity
yield_stress = 100
isotropic_hardening_constant = 0
q = 150
b = 5
kinematic_hardening_modulus = 0
gamma = 0
[]
[radial_return_stress]
type = ComputeMultipleInelasticStress
tangent_operator = elastic
inelastic_models = 'isotropic_plasticity'
[]
[]
[Executioner]
type = Transient
solve_type = 'PJFNK'
petsc_options = '-snes_ksp_ew'
petsc_options_iname = '-ksp_gmres_restart'
petsc_options_value = '101'
line_search = 'none'
l_max_its = 50
nl_max_its = 50
nl_rel_tol = 1e-12
nl_abs_tol = 1e-10
l_tol = 1e-9
start_time = 0.0
end_time = 1.5 # change end_time to 3.0 to get more cycles of loading and unloading
dt = 0.0046875 # keep dt = 0.003125 to output a finer isotropic hardening plot
dtmin = 0.001
[]
[Postprocessors]
[stress_yy]
type = ElementAverageValue
variable = stress_yy
[]
[strain_yy]
type = ElementAverageValue
variable = strain_yy
[]
[]
[Outputs]
csv = true
[]
(modules/solid_mechanics/test/tests/rom_stress_update/2drz_json.i)
[Mesh]
type = GeneratedMesh
dim = 2
nx = 2
ny = 2
coord_type = RZ
[]
[GlobalParams]
displacements = 'disp_x disp_y'
[]
[AuxVariables]
[./temperature]
initial_condition = 900.0
[../]
[]
[Physics/SolidMechanics/QuasiStatic]
[./all]
strain = FINITE
add_variables = true
generate_output = vonmises_stress
[../]
[]
[BCs]
[./symmy]
type = DirichletBC
variable = disp_y
boundary = bottom
value = 0
[../]
[./symmx]
type = DirichletBC
variable = disp_x
boundary = left
value = 0
[../]
[./pressure_x]
type = Pressure
variable = disp_x
boundary = right
function = t
factor = 3.1675e5
[../]
[./pressure_y]
type = Pressure
variable = disp_y
boundary = top
function = t
factor = 6.336e5
[../]
[]
[Materials]
[./elasticity_tensor]
type = ComputeIsotropicElasticityTensor
youngs_modulus = 3.30e11
poissons_ratio = 0.3
[../]
[./stress]
type = ComputeMultipleInelasticStress
inelastic_models = rom_stress_prediction
[../]
[./rom_stress_prediction]
type = LAROMANCEStressUpdate
temperature = temperature
initial_cell_dislocation_density = 6.0e12
initial_wall_dislocation_density = 4.4e11
model = solid_mechanics:laromance/test/SS316H.json
outputs = all
[../]
[]
[Executioner]
type = Transient
solve_type = 'NEWTON'
nl_abs_tol = 1e-12
automatic_scaling = true
compute_scaling_once = false
num_steps = 5
dt = 2
[]
[Postprocessors]
[./effective_strain_avg]
type = ElementAverageValue
variable = effective_creep_strain
[../]
[./temperature]
type = ElementAverageValue
variable = temperature
[../]
[./cell_dislocations]
type = ElementAverageValue
variable = cell_dislocations
[../]
[./wall_disloactions]
type = ElementAverageValue
variable = wall_dislocations
[../]
[./vonmises_stress]
type = ElementAverageValue
variable = vonmises_stress
[../]
[]
[Outputs]
csv = true
[]
(modules/solid_mechanics/test/tests/capped_mohr_coulomb/random3.i)
# Using CappedMohrCoulomb with Mohr-Coulomb failure only
# Plasticity models:
# Cohesion = 1MPa
# Friction angle = dilation angle = 0.5
#
# Lame lambda = 1GPa. Lame mu = 1.3GPa
#
# A line of elements is perturbed randomly, and return to the yield surface at each quadpoint is checked
[Mesh]
type = GeneratedMesh
dim = 3
nx = 1000
ny = 1234
nz = 1
xmin = 0
xmax = 1000
ymin = 0
ymax = 1234
zmin = 0
zmax = 1
[]
[GlobalParams]
displacements = 'disp_x disp_y disp_z'
[]
[Physics/SolidMechanics/QuasiStatic]
[./all]
add_variables = true
incremental = true
generate_output = 'stress_xx stress_xy stress_xz stress_yy stress_yz stress_zz'
[../]
[]
[ICs]
[./x]
type = RandomIC
min = -0.1
max = 0.1
variable = disp_x
[../]
[./y]
type = RandomIC
min = -0.1
max = 0.1
variable = disp_y
[../]
[./z]
type = RandomIC
min = -0.1
max = 0.1
variable = disp_z
[../]
[]
[BCs]
[./x]
type = FunctionDirichletBC
variable = disp_x
boundary = 'front back'
function = '0'
[../]
[./y]
type = FunctionDirichletBC
variable = disp_y
boundary = 'front back'
function = '0'
[../]
[./z]
type = FunctionDirichletBC
variable = disp_z
boundary = 'front back'
function = '0'
[../]
[]
[AuxVariables]
[./f0]
order = CONSTANT
family = MONOMIAL
[../]
[./f1]
order = CONSTANT
family = MONOMIAL
[../]
[./f2]
order = CONSTANT
family = MONOMIAL
[../]
[./f3]
order = CONSTANT
family = MONOMIAL
[../]
[./f4]
order = CONSTANT
family = MONOMIAL
[../]
[./f5]
order = CONSTANT
family = MONOMIAL
[../]
[./int0]
order = CONSTANT
family = MONOMIAL
[../]
[./iter]
order = CONSTANT
family = MONOMIAL
[../]
[]
[AuxKernels]
[./f0]
type = MaterialStdVectorAux
property = plastic_yield_function
index = 6
variable = f0
[../]
[./f1]
type = MaterialStdVectorAux
property = plastic_yield_function
index = 7
variable = f1
[../]
[./f2]
type = MaterialStdVectorAux
property = plastic_yield_function
index = 8
variable = f2
[../]
[./f3]
type = MaterialStdVectorAux
property = plastic_yield_function
index = 9
variable = f3
[../]
[./f4]
type = MaterialStdVectorAux
property = plastic_yield_function
index = 10
variable = f4
[../]
[./f5]
type = MaterialStdVectorAux
property = plastic_yield_function
index = 11
variable = f5
[../]
[./int0]
type = MaterialStdVectorAux
property = plastic_internal_parameter
index = 0
variable = int0
[../]
[./iter]
type = MaterialRealAux
property = plastic_NR_iterations
variable = iter
[../]
[]
[Postprocessors]
[./tot_iters]
type = ElementIntegralMaterialProperty
mat_prop = plastic_NR_iterations
outputs = console
[../]
[./intnl_max]
type = ElementExtremeValue
variable = int0
outputs = console
[../]
[./raw_f0]
type = ElementExtremeValue
variable = f0
outputs = console
[../]
[./raw_f1]
type = ElementExtremeValue
variable = f1
outputs = console
[../]
[./raw_f2]
type = ElementExtremeValue
variable = f2
outputs = console
[../]
[./raw_f3]
type = ElementExtremeValue
variable = f3
outputs = console
[../]
[./raw_f4]
type = ElementExtremeValue
variable = f4
outputs = console
[../]
[./raw_f5]
type = ElementExtremeValue
variable = f5
outputs = console
[../]
[./iter]
type = ElementExtremeValue
variable = iter
outputs = console
[../]
[./f0]
type = FunctionValuePostprocessor
function = should_be_zero0_fcn
[../]
[./f1]
type = FunctionValuePostprocessor
function = should_be_zero1_fcn
[../]
[./f2]
type = FunctionValuePostprocessor
function = should_be_zero2_fcn
[../]
[./f3]
type = FunctionValuePostprocessor
function = should_be_zero3_fcn
[../]
[./f4]
type = FunctionValuePostprocessor
function = should_be_zero4_fcn
[../]
[./f5]
type = FunctionValuePostprocessor
function = should_be_zero5_fcn
[../]
[]
[Functions]
[./should_be_zero0_fcn]
type = ParsedFunction
expression = 'if(a<1E-1,0,a)'
symbol_names = 'a'
symbol_values = 'raw_f0'
[../]
[./should_be_zero1_fcn]
type = ParsedFunction
expression = 'if(a<1E-1,0,a)'
symbol_names = 'a'
symbol_values = 'raw_f1'
[../]
[./should_be_zero2_fcn]
type = ParsedFunction
expression = 'if(a<1E-1,0,a)'
symbol_names = 'a'
symbol_values = 'raw_f2'
[../]
[./should_be_zero3_fcn]
type = ParsedFunction
expression = 'if(a<1E-1,0,a)'
symbol_names = 'a'
symbol_values = 'raw_f3'
[../]
[./should_be_zero4_fcn]
type = ParsedFunction
expression = 'if(a<1E-1,0,a)'
symbol_names = 'a'
symbol_values = 'raw_f4'
[../]
[./should_be_zero5_fcn]
type = ParsedFunction
expression = 'if(a<1E-1,0,a)'
symbol_names = 'a'
symbol_values = 'raw_f5'
[../]
[]
[UserObjects]
[./ts]
type = SolidMechanicsHardeningConstant
value = 1E12
[../]
[./cs]
type = SolidMechanicsHardeningConstant
value = 1E12
[../]
[./coh]
type = SolidMechanicsHardeningCubic
value_0 = 1E6
value_residual = 0
internal_limit = 1
[../]
[./ang]
type = SolidMechanicsHardeningCubic
value_0 = 0.9
value_residual = 0.2
internal_limit = 1
[../]
[]
[Materials]
[./elasticity_tensor]
type = ComputeElasticityTensor
fill_method = symmetric_isotropic
C_ijkl = '1E9 1.3E9'
[../]
[./tensile]
type = CappedMohrCoulombStressUpdate
tensile_strength = ts
compressive_strength = cs
cohesion = coh
friction_angle = ang
dilation_angle = ang
smoothing_tol = 1E5
max_NR_iterations = 100
yield_function_tol = 1.0E-1
[../]
[./stress]
type = ComputeMultipleInelasticStress
inelastic_models = tensile
perform_finite_strain_rotations = false
[../]
[]
[Executioner]
end_time = 1
dt = 1
type = Transient
[]
[Outputs]
file_base = random3
csv = true
[]
(modules/solid_mechanics/test/tests/jacobian/tensile_update6.i)
# Tensile, update version, with strength = 1MPa and smoothing_tol = 0.1E5
# Lame lambda = 1GPa. Lame mu = 1.3GPa
# Units in this file are MPa (not Pa)
#
# Start from non-diagonal stress state with softening.
# Returns to the plane of tensile yield
[Mesh]
type = GeneratedMesh
dim = 3
nx = 1
ny = 1
nz = 1
xmin = -0.5
xmax = 0.5
ymin = -0.5
ymax = 0.5
zmin = -0.5
zmax = 0.5
[]
[Variables]
[./disp_x]
[../]
[./disp_y]
[../]
[./disp_z]
[../]
[]
[Kernels]
[SolidMechanics]
displacements = 'disp_x disp_y disp_z'
[../]
[]
[UserObjects]
[./ts]
type = SolidMechanicsHardeningCubic
value_0 = 1
value_residual = 0.5
internal_limit = 2E-2
[../]
[]
[Materials]
[./elasticity_tensor]
type = ComputeIsotropicElasticityTensor
lambda = 0.5E3
shear_modulus = 1.0E3
[../]
[./strain]
type = ComputeIncrementalStrain
displacements = 'disp_x disp_y disp_z'
eigenstrain_names = ini_stress
[../]
[./ini_stress]
type = ComputeEigenstrainFromInitialStress
initial_stress = '-1 0.1 0.2 0.1 15 -0.3 0.2 -0.3 0'
eigenstrain_name = ini_stress
[../]
[./tensile]
type = TensileStressUpdate
tensile_strength = ts
smoothing_tol = 0.1
yield_function_tol = 1.0E-12
[../]
[./stress]
type = ComputeMultipleInelasticStress
inelastic_models = tensile
perform_finite_strain_rotations = false
[../]
[]
[Preconditioning]
[./andy]
type = SMP
full = true
petsc_options_iname = '-snes_type'
petsc_options_value = 'test'
[../]
[]
[Executioner]
type = Transient
solve_type = Newton
[]
(modules/solid_mechanics/test/tests/jacobian/tensile_update5.i)
# Tensile, update version, with strength = 1MPa and smoothing_tol = 0.1E5
# Lame lambda = 1GPa. Lame mu = 1.3GPa
# Units in this file are MPa (not Pa)
#
# Start from non-diagonal stress state with softening.
# Returns to close to the tip of the yield function.
[Mesh]
type = GeneratedMesh
dim = 3
nx = 1
ny = 1
nz = 1
xmin = -0.5
xmax = 0.5
ymin = -0.5
ymax = 0.5
zmin = -0.5
zmax = 0.5
[]
[Variables]
[./disp_x]
[../]
[./disp_y]
[../]
[./disp_z]
[../]
[]
[Kernels]
[SolidMechanics]
displacements = 'disp_x disp_y disp_z'
[../]
[]
[UserObjects]
[./ts]
type = SolidMechanicsHardeningCubic
value_0 = 1
value_residual = 0.5
internal_limit = 2E-2
[../]
[]
[Materials]
[./elasticity_tensor]
type = ComputeIsotropicElasticityTensor
lambda = 1.0E3
shear_modulus = 1.3E3
[../]
[./strain]
type = ComputeIncrementalStrain
displacements = 'disp_x disp_y disp_z'
eigenstrain_names = ini_stress
[../]
[./ini_stress]
type = ComputeEigenstrainFromInitialStress
initial_stress = '15 1 0.2 1 10 -0.3 -0.3 0.2 8'
eigenstrain_name = ini_stress
[../]
[./tensile]
type = TensileStressUpdate
tensile_strength = ts
smoothing_tol = 0.1
yield_function_tol = 1.0E-12
[../]
[./stress]
type = ComputeMultipleInelasticStress
inelastic_models = tensile
perform_finite_strain_rotations = false
[../]
[]
[Preconditioning]
[./andy]
type = SMP
full = true
petsc_options_iname = '-snes_type'
petsc_options_value = 'test'
[../]
[]
[Executioner]
type = Transient
solve_type = Newton
[]
(modules/solid_mechanics/test/tests/capped_mohr_coulomb/small_deform_hard22.i)
# Mohr-Coulomb only
# apply stretches in x direction and smaller stretches in the y direction
# to observe return to the MC plane
# This tests uses hardening of the friction and dilation angles. The returned configuration
# should obey
# 0 = 0.5 * (Smax - Smin) + 0.5 * (Smax + Smin) * sin(phi) - C cos(phi)
# which allows inference of phi.
[Mesh]
type = GeneratedMesh
dim = 3
nx = 1
ny = 1
nz = 1
xmin = -0.5
xmax = 0.5
ymin = -0.5
ymax = 0.5
zmin = -0.5
zmax = 0.5
[]
[GlobalParams]
displacements = 'disp_x disp_y disp_z'
[]
[Physics/SolidMechanics/QuasiStatic]
[./all]
add_variables = true
incremental = true
generate_output = 'max_principal_stress mid_principal_stress min_principal_stress'
[../]
[]
[BCs]
[./x]
type = FunctionDirichletBC
variable = disp_x
boundary = 'front back'
function = '0.4E-6*x*t'
[../]
[./y]
type = FunctionDirichletBC
variable = disp_y
boundary = 'front back'
function = '0.17E-6*y*t'
[../]
[./z]
type = FunctionDirichletBC
variable = disp_z
boundary = 'front back'
function = '0'
[../]
[]
[AuxVariables]
[./yield_fcn]
order = CONSTANT
family = MONOMIAL
[../]
[./iter]
order = CONSTANT
family = MONOMIAL
[../]
[./intnl]
order = CONSTANT
family = MONOMIAL
[../]
[./intnl_tensile]
order = CONSTANT
family = MONOMIAL
[../]
[]
[AuxKernels]
[./yield_fcn_auxk]
type = MaterialStdVectorAux
index = 6
property = plastic_yield_function
variable = yield_fcn
[../]
[./iter_auxk]
type = MaterialRealAux
property = plastic_NR_iterations
variable = iter
[../]
[./intnl_auxk]
type = MaterialStdVectorAux
property = plastic_internal_parameter
index = 0
variable = intnl
[../]
[./intnl_tensile]
type = MaterialStdVectorAux
property = plastic_internal_parameter
index = 1
variable = intnl_tensile
[../]
[]
[Postprocessors]
[./s_max]
type = PointValue
point = '0 0 0'
variable = max_principal_stress
[../]
[./s_mid]
type = PointValue
point = '0 0 0'
variable = mid_principal_stress
[../]
[./s_min]
type = PointValue
point = '0 0 0'
variable = min_principal_stress
[../]
[./f]
type = PointValue
point = '0 0 0'
variable = yield_fcn
[../]
[./iter]
type = PointValue
point = '0 0 0'
variable = iter
[../]
[./intnl]
type = PointValue
point = '0 0 0'
variable = intnl
[../]
[./intnl_tensile]
type = PointValue
point = '0 0 0'
variable = intnl_tensile
[../]
[]
[UserObjects]
[./ts]
type = SolidMechanicsHardeningConstant
value = 1E6
[../]
[./mc_coh]
type = SolidMechanicsHardeningConstant
value = 10
[../]
[./mc_phi]
type = SolidMechanicsHardeningCubic
value_residual = 0.524 # 30deg
value_0 = 0.174 # 10deg
internal_limit = 4E-6
[../]
[]
[Materials]
[./elasticity_tensor]
type = ComputeIsotropicElasticityTensor
youngs_modulus = 1E7
poissons_ratio = 0.0
[../]
[./mc]
type = CappedMohrCoulombStressUpdate
tensile_strength = ts
compressive_strength = ts
cohesion = mc_coh
friction_angle = mc_phi
dilation_angle = mc_phi
smoothing_tol = 0
yield_function_tol = 1.0E-9
[../]
[./stress]
type = ComputeMultipleInelasticStress
inelastic_models = mc
perform_finite_strain_rotations = false
[../]
[]
[Executioner]
end_time = 9
dt = 1
type = Transient
[]
[Outputs]
file_base = small_deform_hard22
csv = true
[]
(modules/solid_mechanics/test/tests/capped_drucker_prager/small_deform3_inner_tip.i)
# apply repeated stretches in x z directions, and smaller stretches along the y direction,
# so that sigma_I = sigma_II,
# which means that lode angle = 30deg.
# The allows yield surface in meridional plane to be mapped out
[Mesh]
type = GeneratedMesh
dim = 3
nx = 1
ny = 1
nz = 1
xmin = -0.5
xmax = 0.5
ymin = -0.5
ymax = 0.5
zmin = -0.5
zmax = 0.5
[]
[GlobalParams]
displacements = 'disp_x disp_y disp_z'
[]
[Physics/SolidMechanics/QuasiStatic]
[./all]
add_variables = true
incremental = true
generate_output = 'stress_xx stress_xy stress_xz stress_yy stress_yz stress_zz'
[../]
[]
[BCs]
[./x]
type = FunctionDirichletBC
variable = disp_x
boundary = 'front back'
function = '1E-6*x*t'
[../]
[./y]
type = FunctionDirichletBC
variable = disp_y
boundary = 'front back'
function = '-1.7E-6*y*t'
[../]
[./z]
type = FunctionDirichletBC
variable = disp_z
boundary = 'front back'
function = '1E-6*z*t'
[../]
[]
[AuxVariables]
[./mc_int]
order = CONSTANT
family = MONOMIAL
[../]
[./yield_fcn]
order = CONSTANT
family = MONOMIAL
[../]
[]
[AuxKernels]
[./mc_int_auxk]
type = MaterialStdVectorAux
index = 0
property = plastic_internal_parameter
variable = mc_int
[../]
[./yield_fcn_auxk]
type = MaterialStdVectorAux
index = 0
property = plastic_yield_function
variable = yield_fcn
[../]
[]
[Postprocessors]
[./s_xx]
type = PointValue
point = '0 0 0'
variable = stress_xx
[../]
[./s_xy]
type = PointValue
point = '0 0 0'
variable = stress_xy
[../]
[./s_xz]
type = PointValue
point = '0 0 0'
variable = stress_xz
[../]
[./s_yy]
type = PointValue
point = '0 0 0'
variable = stress_yy
[../]
[./s_yz]
type = PointValue
point = '0 0 0'
variable = stress_yz
[../]
[./s_zz]
type = PointValue
point = '0 0 0'
variable = stress_zz
[../]
[./internal]
type = PointValue
point = '0 0 0'
variable = mc_int
[../]
[./f]
type = PointValue
point = '0 0 0'
variable = yield_fcn
[../]
[]
[UserObjects]
[./ts]
type = SolidMechanicsHardeningConstant
value = 1E5
[../]
[./cs]
type = SolidMechanicsHardeningConstant
value = 1E5
[../]
[./mc_coh]
type = SolidMechanicsHardeningConstant
value = 10
[../]
[./mc_phi]
type = SolidMechanicsHardeningConstant
value = 35
convert_to_radians = true
[../]
[./mc_psi]
type = SolidMechanicsHardeningConstant
value = 5
convert_to_radians = true
[../]
[./dp]
type = SolidMechanicsPlasticDruckerPrager
mc_cohesion = mc_coh
mc_friction_angle = mc_phi
mc_dilation_angle = mc_psi
mc_interpolation_scheme = inner_tip
yield_function_tolerance = 1 # irrelevant here
internal_constraint_tolerance = 1 # irrelevant here
[../]
[]
[Materials]
[./elasticity_tensor]
type = ComputeElasticityTensor
block = 0
fill_method = symmetric_isotropic
C_ijkl = '0 1E7'
[../]
[./admissible]
type = ComputeMultipleInelasticStress
inelastic_models = mc
perform_finite_strain_rotations = false
[../]
[./mc]
type = CappedDruckerPragerStressUpdate
DP_model = dp
tensile_strength = ts
compressive_strength = cs
yield_function_tol = 1E-8
tip_smoother = 8
smoothing_tol = 1E-7
[../]
[]
[Executioner]
end_time = 10
dt = 1
type = Transient
[]
[Outputs]
file_base = small_deform3_inner_tip
exodus = false
[./csv]
type = CSV
[../]
[]
(modules/solid_mechanics/test/tests/multiple_two_parameter_plasticity/dp_then_wp.i)
# Use ComputeMultipleInelasticStress with two inelastic models: CappedDruckerPrager and CappedWeakPlane.
# The relative_tolerance and absolute_tolerance parameters are set very large so that
# only one iteration is performed. This is the algorithm that FLAC uses to model
# jointed rocks, only Capped-Mohr-Coulomb is used instead of CappedDruckerPrager
#
# initial_stress = diag(1E3, 1E3, 1E3)
# The CappedDruckerPrager has tensile strength 3E2 and large cohesion,
# so the stress initially returns to diag(1E2, 1E2, 1E2)
# The CappedWeakPlane has tensile strength zero and large cohesion,
# so the stress returns to diag(1E2 - v/(1-v)*1E2, 1E2 - v/(1-v)*1E2, 0)
# where v=0.2 is the Poisson's ratio
[Mesh]
type = GeneratedMesh
dim = 3
nx = 1
ny = 1
nz = 1
xmin = -0.5
xmax = 0.5
ymin = -0.5
ymax = 0.5
zmin = -0.5
zmax = 0.5
[]
[GlobalParams]
displacements = 'disp_x disp_y disp_z'
[]
[Physics/SolidMechanics/QuasiStatic]
[./all]
add_variables = true
incremental = true
eigenstrain_names = ini_stress
generate_output = 'stress_xx stress_xy stress_xz stress_yy stress_yz stress_zz'
[../]
[]
[BCs]
[./x]
type = FunctionDirichletBC
variable = disp_x
boundary = 'front back'
function = 0
[../]
[./y]
type = FunctionDirichletBC
variable = disp_y
boundary = 'front back'
function = 0
[../]
[./z]
type = FunctionDirichletBC
variable = disp_z
boundary = 'front back'
function = 0
[../]
[]
[AuxVariables]
[./yield_fcn_dp]
order = CONSTANT
family = MONOMIAL
[../]
[./yield_fcn_wp]
order = CONSTANT
family = MONOMIAL
[../]
[]
[AuxKernels]
[./yield_fcn_dp_auxk]
type = MaterialStdVectorAux
index = 1 # this is the tensile yield function - it should be zero
property = cdp_plastic_yield_function
variable = yield_fcn_dp
[../]
[./yield_fcn_wp_auxk]
type = MaterialStdVectorAux
index = 1 # this is the tensile yield function - it should be zero
property = cwp_plastic_yield_function
variable = yield_fcn_wp
[../]
[]
[Postprocessors]
[./s_xx]
type = PointValue
point = '0 0 0'
variable = stress_xx
[../]
[./s_xy]
type = PointValue
point = '0 0 0'
variable = stress_xy
[../]
[./s_xz]
type = PointValue
point = '0 0 0'
variable = stress_xz
[../]
[./s_yy]
type = PointValue
point = '0 0 0'
variable = stress_yy
[../]
[./s_yz]
type = PointValue
point = '0 0 0'
variable = stress_yz
[../]
[./s_zz]
type = PointValue
point = '0 0 0'
variable = stress_zz
[../]
[./f_dp]
type = PointValue
point = '0 0 0'
variable = yield_fcn_dp
[../]
[./f_wp]
type = PointValue
point = '0 0 0'
variable = yield_fcn_wp
[../]
[]
[UserObjects]
[./ts]
type = SolidMechanicsHardeningConstant
value = 300
[../]
[./cs]
type = SolidMechanicsHardeningConstant
value = 1E4
[../]
[./mc_coh]
type = SolidMechanicsHardeningConstant
value = 1E4
[../]
[./mc_phi]
type = SolidMechanicsHardeningConstant
value = 20
convert_to_radians = true
[../]
[./mc_psi]
type = SolidMechanicsHardeningConstant
value = 0
[../]
[./dp]
type = SolidMechanicsPlasticDruckerPrager
mc_cohesion = mc_coh
mc_friction_angle = mc_phi
mc_dilation_angle = mc_psi
internal_constraint_tolerance = 1 # irrelevant here
yield_function_tolerance = 1 # irrelevant here
[../]
[./wp_coh]
type = SolidMechanicsHardeningConstant
value = 1E4
[../]
[./wp_tanphi]
type = SolidMechanicsHardeningConstant
value = 0.5
[../]
[./wp_tanpsi]
type = SolidMechanicsHardeningConstant
value = 0.1111077
[../]
[./wp_t_strength]
type = SolidMechanicsHardeningConstant
value = 0
[../]
[./wp_c_strength]
type = SolidMechanicsHardeningConstant
value = 1E4
[../]
[]
[Materials]
[./elasticity_tensor]
type = ComputeIsotropicElasticityTensor
poissons_ratio = 0.2
youngs_modulus = 1E7
[../]
[./ini_stress]
type = ComputeEigenstrainFromInitialStress
initial_stress = '1E3 0 0 0 1E3 0 0 0 1E3'
eigenstrain_name = ini_stress
[../]
[./admissible]
type = ComputeMultipleInelasticStress
relative_tolerance = 1E4
absolute_tolerance = 2
inelastic_models = 'cdp cwp'
perform_finite_strain_rotations = false
[../]
[./cdp]
type = CappedDruckerPragerStressUpdate
base_name = cdp
DP_model = dp
tensile_strength = ts
compressive_strength = cs
yield_function_tol = 1E-5
tip_smoother = 1E3
smoothing_tol = 1E3
[../]
[./cwp]
type = CappedWeakPlaneStressUpdate
base_name = cwp
cohesion = wp_coh
tan_friction_angle = wp_tanphi
tan_dilation_angle = wp_tanpsi
tensile_strength = wp_t_strength
compressive_strength = wp_c_strength
tip_smoother = 1E3
smoothing_tol = 1E3
yield_function_tol = 1E-5
[../]
[]
[Executioner]
end_time = 1
dt = 1
type = Transient
[]
[Outputs]
file_base = dp_then_wp
csv = true
[]
(modules/solid_mechanics/test/tests/jacobian/mc_update14.i)
# MC update version, with only Compressive with compressive strength = 1MPa and smoothing_tol = 0.1E5
# Lame lambda = 1GPa. Lame mu = 1.3GPa
# Units in this file are MPa (not Pa)
#
# Start from non-diagonal stress state
[Mesh]
type = GeneratedMesh
dim = 3
nx = 1
ny = 1
nz = 1
xmin = -0.5
xmax = 0.5
ymin = -0.5
ymax = 0.5
zmin = -0.5
zmax = 0.5
[]
[Variables]
[./disp_x]
[../]
[./disp_y]
[../]
[./disp_z]
[../]
[]
[Kernels]
[SolidMechanics]
displacements = 'disp_x disp_y disp_z'
[../]
[]
[UserObjects]
[./ts]
type = SolidMechanicsHardeningConstant
value = 1E6
[../]
[./cs]
type = SolidMechanicsHardeningConstant
value = 1
[../]
[./coh]
type = SolidMechanicsHardeningConstant
value = 1E6
[../]
[./ang]
type = SolidMechanicsHardeningConstant
value = 30
convert_to_radians = true
[../]
[]
[Materials]
[./elasticity_tensor]
type = ComputeIsotropicElasticityTensor
lambda = 1.0E3
shear_modulus = 1.3E3
[../]
[./strain]
type = ComputeIncrementalStrain
displacements = 'disp_x disp_y disp_z'
eigenstrain_names = ini_stress
[../]
[./ini_stress]
type = ComputeEigenstrainFromInitialStress
initial_stress = '-2 1 -0.5 -1 -1.9 0 -0.5 0 -3'
eigenstrain_name = ini_stress
[../]
[./cmc]
type = CappedMohrCoulombStressUpdate
tensile_strength = ts
compressive_strength = cs
cohesion = coh
friction_angle = ang
dilation_angle = ang
smoothing_tol = 0.1
yield_function_tol = 1.0E-12
[../]
[./stress]
type = ComputeMultipleInelasticStress
inelastic_models = cmc
perform_finite_strain_rotations = false
[../]
[]
[Preconditioning]
[./andy]
type = SMP
full = true
petsc_options_iname = '-snes_type'
petsc_options_value = 'test'
[../]
[]
[Executioner]
type = Transient
solve_type = Newton
[]
(modules/solid_mechanics/test/tests/scalar_material_damage/scalar_material_damage_creep_power.i)
# This is a basic test of the system for continuum damage mechanics
# materials. It uses ScalarMaterialDamage for the damage model,
# which simply gets its damage index from another material. In this
# case, we prescribe the evolution of the damage index using a
# function. A single element has a fixed prescribed displacement
# on one side that puts the element in tension, and then the
# damage index evolves from 0 to 1 over time, and this verifies
# that the stress correspondingly drops to 0.
[GlobalParams]
displacements = 'disp_x disp_y disp_z'
[]
[Mesh]
type = GeneratedMesh
dim = 3
nx = 1
ny = 1
nz = 1
elem_type = HEX8
[]
[AuxVariables]
[damage_index]
order = CONSTANT
family = MONOMIAL
[]
[]
[Physics/SolidMechanics/QuasiStatic]
[all]
strain = SMALL
incremental = true
add_variables = true
generate_output = 'stress_xx strain_xx creep_strain_xx'
[]
[]
[AuxKernels]
[damage_index]
type = MaterialRealAux
variable = damage_index
property = damage_index_prop
execute_on = timestep_end
[]
[]
[BCs]
[symmy]
type = DirichletBC
variable = disp_y
boundary = bottom
value = 0
[]
[symmx]
type = DirichletBC
variable = disp_x
boundary = left
value = 0
[]
[symmz]
type = DirichletBC
variable = disp_z
boundary = back
value = 0
[]
[axial_load]
type = DirichletBC
variable = disp_x
boundary = right
value = 0.01
[]
[]
[Functions]
[damage_evolution]
type = PiecewiseLinear
xy_data = '0.0 0.0
0.1 0.0
2.1 2.0'
[]
[]
[Materials]
[damage_index]
type = GenericFunctionMaterial
prop_names = damage_index_prop
prop_values = damage_evolution
[]
[damage]
type = ScalarMaterialDamage
damage_index = damage_index_prop
[]
[stress]
type = ComputeMultipleInelasticStress
damage_model = damage
inelastic_models = 'creep'
[]
[elasticity_tensor]
type = ComputeIsotropicElasticityTensor
youngs_modulus = 140000
poissons_ratio = 0.3
[]
[creep]
type = PowerLawCreepStressUpdate
coefficient = 1.1e-12 #
n_exponent = 8.7
m_exponent = 0
activation_energy = 0.0
[]
[]
[Postprocessors]
[stress_xx]
type = ElementAverageValue
variable = stress_xx
[]
[strain_xx]
type = ElementAverageValue
variable = strain_xx
[]
[creep_strain_xx]
type = ElementAverageValue
variable = creep_strain_xx
[]
[damage_index]
type = ElementAverageValue
variable = damage_index
[]
[]
[Preconditioning]
[smp]
type = SMP
full = true
[]
[]
[Executioner]
type = Transient
l_max_its = 50
l_tol = 1e-8
nl_max_its = 20
nl_rel_tol = 1e-10
nl_abs_tol = 1e-8
dt = 0.1
dtmin = 0.001
end_time = 1.1
[]
[Outputs]
csv = true
[]
(modules/solid_mechanics/test/tests/rom_stress_update/3d.i)
p = 1e5
E = 3.3e11
stress_unit = 'Pa'
[Mesh]
type = GeneratedMesh
dim = 3
nx = 2
ny = 2
nz = 2
[]
[GlobalParams]
displacements = 'disp_x disp_y disp_z'
[]
[AuxVariables]
[temperature]
initial_condition = 900.0
[]
[]
[Physics/SolidMechanics/QuasiStatic]
[all]
strain = FINITE
add_variables = true
generate_output = 'vonmises_stress'
[]
[]
[BCs]
[symmy]
type = DirichletBC
variable = disp_y
boundary = bottom
value = 0
[]
[symmx]
type = DirichletBC
variable = disp_x
boundary = left
value = 0
[]
[symmz]
type = DirichletBC
variable = disp_z
boundary = back
value = 0
[]
[pressure_x]
type = Pressure
variable = disp_x
boundary = right
factor = ${p}
[]
[pressure_y]
type = Pressure
variable = disp_y
boundary = top
factor = -${p}
[]
[pressure_z]
type = Pressure
variable = disp_z
boundary = front
factor = -${p}
[]
[]
[Materials]
[elasticity_tensor]
type = ComputeIsotropicElasticityTensor
youngs_modulus = ${E}
poissons_ratio = 0.3
[]
[stress]
type = ComputeMultipleInelasticStress
inelastic_models = rom_stress_prediction
[]
[rom_stress_prediction]
type = SS316HLAROMANCEStressUpdateTest
temperature = temperature
initial_cell_dislocation_density = 6.0e12
initial_wall_dislocation_density = 4.4e11
outputs = all
stress_unit = ${stress_unit}
[]
[]
[Executioner]
type = Transient
solve_type = 'NEWTON'
nl_abs_tol = 1e-12
automatic_scaling = true
compute_scaling_once = false
num_steps = 5
[]
[Postprocessors]
[effective_strain_avg]
type = ElementAverageValue
variable = effective_creep_strain
[]
[temperature]
type = ElementAverageValue
variable = temperature
[]
[cell_dislocations]
type = ElementAverageValue
variable = cell_dislocations
[]
[wall_disloactions]
type = ElementAverageValue
variable = wall_dislocations
[]
[]
[Outputs]
csv = true
[]
(modules/solid_mechanics/test/tests/capped_mohr_coulomb/small_deform16.i)
# Using CappedMohrCoulomb with compressive failure only
# A single element is incrementally compressed in the z and x directions
# This causes the return direction to be along the hypersurface sigma_I = sigma_II
# and the resulting stresses are checked to lie on the expected yield surface
[Mesh]
type = GeneratedMesh
dim = 3
nx = 1
ny = 1
nz = 1
xmin = -0.5
xmax = 0.5
ymin = -0.5
ymax = 0.5
zmin = -0.5
zmax = 0.5
[]
[GlobalParams]
displacements = 'disp_x disp_y disp_z'
[]
[Physics/SolidMechanics/QuasiStatic]
[./all]
add_variables = true
incremental = true
generate_output = 'max_principal_stress mid_principal_stress min_principal_stress stress_xx stress_xy stress_xz stress_yy stress_yz stress_zz'
[../]
[]
[BCs]
[./x]
type = FunctionDirichletBC
variable = disp_x
boundary = 'front back'
function = '-1*x*t'
[../]
[./y]
type = FunctionDirichletBC
variable = disp_y
boundary = 'front back'
function = '-0.4*y*t'
[../]
[./z]
type = FunctionDirichletBC
variable = disp_z
boundary = 'front back'
function = '-0.4*z*t'
[../]
[]
[AuxVariables]
[./yield_fcn]
order = CONSTANT
family = MONOMIAL
[../]
[]
[AuxKernels]
[./yield_fcn_auxk]
type = MaterialStdVectorAux
property = plastic_yield_function
index = 3
variable = yield_fcn
[../]
[]
[Postprocessors]
[./s_I]
type = PointValue
point = '0 0 0'
variable = max_principal_stress
[../]
[./s_II]
type = PointValue
point = '0 0 0'
variable = mid_principal_stress
[../]
[./s_III]
type = PointValue
point = '0 0 0'
variable = min_principal_stress
[../]
[./f]
type = PointValue
point = '0 0 0'
variable = yield_fcn
[../]
[]
[UserObjects]
[./ts]
type = SolidMechanicsHardeningConstant
value = 1E6
[../]
[./cs]
type = SolidMechanicsHardeningConstant
value = 1
[../]
[./coh]
type = SolidMechanicsHardeningConstant
value = 1E6
[../]
[./ang]
type = SolidMechanicsHardeningConstant
value = 0.5
[../]
[]
[Materials]
[./elasticity_tensor]
type = ComputeElasticityTensor
fill_method = symmetric_isotropic
C_ijkl = '0 2.0'
[../]
[./tensile]
type = CappedMohrCoulombStressUpdate
tensile_strength = ts
compressive_strength = cs
cohesion = coh
friction_angle = ang
dilation_angle = ang
smoothing_tol = 0.5
yield_function_tol = 1.0E-12
[../]
[./stress]
type = ComputeMultipleInelasticStress
inelastic_models = tensile
perform_finite_strain_rotations = false
[../]
[]
[Executioner]
end_time = 1
dt = 0.1
type = Transient
[]
[Outputs]
file_base = small_deform16
csv = true
[]
(modules/solid_mechanics/test/tests/jacobian/mc_update21.i)
# MC update version, with only MohrCoulomb, cohesion=10, friction angle = 60, psi = 5, smoothing_tol = 1
# Lame lambda = 0.5. Lame mu = 1
[Mesh]
type = GeneratedMesh
dim = 3
nx = 1
ny = 1
nz = 1
xmin = -0.5
xmax = 0.5
ymin = -0.5
ymax = 0.5
zmin = -0.5
zmax = 0.5
[]
[Variables]
[./disp_x]
[../]
[./disp_y]
[../]
[./disp_z]
[../]
[]
[Kernels]
[SolidMechanics]
displacements = 'disp_x disp_y disp_z'
[../]
[]
[UserObjects]
[./ts]
type = SolidMechanicsHardeningConstant
value = 1E6
[../]
[./cs]
type = SolidMechanicsHardeningConstant
value = 1E6
[../]
[./coh]
type = SolidMechanicsHardeningConstant
value = 10
[../]
[./phi]
type = SolidMechanicsHardeningConstant
value = 60
convert_to_radians = true
[../]
[./psi]
type = SolidMechanicsHardeningConstant
value = 5
convert_to_radians = true
[../]
[]
[Materials]
[./elasticity_tensor]
type = ComputeIsotropicElasticityTensor
lambda = 0.5
shear_modulus = 1.0
[../]
[./strain]
type = ComputeIncrementalStrain
displacements = 'disp_x disp_y disp_z'
eigenstrain_names = ini_stress
[../]
[./ini_stress]
type = ComputeEigenstrainFromInitialStress
initial_stress = '3 0 0 0 3 0 0 0 1.5'
eigenstrain_name = ini_stress
[../]
[./cmc]
type = CappedMohrCoulombStressUpdate
tensile_strength = ts
compressive_strength = cs
cohesion = coh
friction_angle = phi
dilation_angle = psi
smoothing_tol = 1
yield_function_tol = 1.0E-12
[../]
[./stress]
type = ComputeMultipleInelasticStress
inelastic_models = cmc
perform_finite_strain_rotations = false
[../]
[]
[Preconditioning]
[./andy]
type = SMP
full = true
petsc_options_iname = '-snes_type'
petsc_options_value = 'test'
[../]
[]
[Executioner]
type = Transient
solve_type = Newton
[]
(modules/solid_mechanics/test/tests/recompute_radial_return/affine_plasticity.i)
# Affine Plasticity Test for Transient Stress Eigenvalues with Stationary Eigenvectors
# This test is taken from K. Jamojjala, R. Brannon, A. Sadeghirad, J. Guilkey,
# "Verification tests in solid mechanics," Engineering with Computers, Vol 31.,
# p. 193-213.
# The test involves applying particular strains and expecting particular stresses.
# The material properties are:
# Yield in shear 165 MPa
# Shear modulus 79 GPa
# Poisson's ratio 1/3
# The strains are:
# Time e11 e22 e33
# 0 0 0 0
# 1 -0.003 -0.003 0.006
# 2 -0.0103923 0 0.0103923
# The expected stresses are:
# sigma11:
# -474*t 0 < t <= 0.201
# -95.26 0.201 < t <= 1
# (189.4+0.1704*sqrt(a)-0.003242*a)
# --------------------------------- 1 < t <= 2
# 1+0.00001712*a
# -189.4 t > 2 (paper erroneously gives a positive value)
#
# sigma22:
# -474*t 0 < t <= 0.201
# -95.26 0.201 < t <= 1
# -(76.87+1.443*sqrt(a)-0.001316*a)
# --------------------------------- 1 < t <= 2 (paper gives opposite sign)
# 1+0.00001712*a
# 76.87 t > 2
#
# sigma33:
# 948*t 0 < t <= 0.201
# 190.5 0.201 < t <= 1
# -(112.5-1.272*sqrt(a)-0.001926*a)
# --------------------------------- 1 < t <= 2 (paper has two sign errors here)
# 1+0.00001712*a
# 112.5 t > 2
#
# where a = exp(12.33*t).
#
# Note: If planning to run this case with strain type ComputeFiniteStrain, the
# displacement function must be adjusted. Instead of
# strain = (l - l0)/l0 = (u+l0 - l0)/l0 = u/l0
# with l0=1.0, we would have
# strain = log(l/l0) = log((u+l0)/l0)
# with l0=1.0. So, for strain = -0.003,
# -0.003 = log((u+l0)/l0) ->
# u = exp(-0.003)*l0 - l0 = -0.0029955044966269995.
#
[GlobalParams]
displacements = 'disp_x disp_y disp_z'
block = '0'
[]
[Mesh]
type = GeneratedMesh
dim = 3
nx = 1
ny = 1
nz = 1
# This test uses ElementalVariableValue postprocessors on specific
# elements, so element numbering needs to stay unchanged
allow_renumbering = false
[]
[Functions]
[./disp_x]
type = PiecewiseLinear
x = '0. 1. 2.'
y = '0. -0.003 -0.0103923'
[../]
[./disp_y]
type = PiecewiseLinear
x = '0. 1. 2.'
y = '0. -0.003 0.'
[../]
[./disp_z]
type = PiecewiseLinear
x = '0. 1. 2.'
y = '0. 0.006 0.0103923'
[../]
[./stress_xx]
type = ParsedFunction
# The paper gives 0.201 as the time at initial yield, but 0.20097635952803425 is the exact value.
# The paper gives -95.26 MPa as the stress at yield, but -95.26279441628823 is the exact value.
# The paper gives 12.33 as the factor in the exponential, but 12.332921390339125 is the exact value.
# 189.409039923814000, 0.170423791206825, -0.003242011311945, 1.711645501845780E-05 - exact values
symbol_names = 'timeAtYield stressAtYield expFac a b c d'
symbol_values = '0.20097635952803425 -95.26279441628823 12.332921390339125 189.409039923814000 0.170423791206825 -0.003242011311945 1.711645501845780E-05'
value = '1e6*
if(t<=timeAtYield, -474*t,
if(t<=1, stressAtYield,
(a+b*sqrt(exp(expFac*t))+c*exp(expFac*t))/(1.0+d*exp(expFac*t))))' # tends to -a
[../]
[./stress_yy]
type = ParsedFunction
# The paper gives 0.201 as the time at initial yield, but 0.20097635952803425 is the exact value.
# the paper gives -95.26 MPa as the stress at yield, but -95.26279441628823 is the exact value.
# The paper gives 12.33 as the factor in the exponential, but 12.332921390339125 is the exact value.
# -76.867432297315000, -1.442488120272900, 0.001315697947301, 1.711645501845780E-05 - exact values
symbol_names = 'timeAtYield stressAtYield expFac a b c d'
symbol_values = '0.20097635952803425 -95.26279441628823 12.332921390339125 -76.867432297315000 -1.442488120272900 0.001315697947301 1.711645501845780E-05'
value = '1e6*
if(t<=timeAtYield, -474*t,
if(t<=1, stressAtYield,
(a+b*sqrt(exp(expFac*t))+c*exp(expFac*t))/(1.0+d*exp(expFac*t))))' # tends to -a
[../]
[./stress_zz]
type = ParsedFunction
# The paper gives 0.201 as the time at initial yield, but 0.20097635952803425 is the exact value.
# the paper gives 190.5 MPa as the stress at yield, but 190.52558883257645 is the exact value.
# The paper gives 12.33 as the factor in the exponential, but 12.332921390339125 is the exact value.
# -112.541607626499000, 1.272064329066080, 0.001926313364644, 1.711645501845780E-05 - exact values
symbol_names = 'timeAtYield stressAtYield expFac a b c d'
symbol_values = '0.20097635952803425 190.52558883257645 12.332921390339125 -112.541607626499000 1.272064329066080 0.001926313364644 1.711645501845780E-05'
value = '1e6*
if(t<=timeAtYield, 948*t,
if(t<=1, stressAtYield,
(a+b*sqrt(exp(expFac*t))+c*exp(expFac*t))/(1.0+d*exp(expFac*t))))' # tends to -a
[../]
[]
[Variables]
[./disp_x]
order = FIRST
family = LAGRANGE
[../]
[./disp_y]
order = FIRST
family = LAGRANGE
[../]
[./disp_z]
order = FIRST
family = LAGRANGE
[../]
[]
[AuxVariables]
[./stress_xx]
order = CONSTANT
family = MONOMIAL
[../]
[./stress_yy]
order = CONSTANT
family = MONOMIAL
[../]
[./stress_zz]
order = CONSTANT
family = MONOMIAL
[../]
[./vonmises]
order = CONSTANT
family = MONOMIAL
[../]
[./plastic_strain_xx]
order = CONSTANT
family = MONOMIAL
[../]
[./plastic_strain_yy]
order = CONSTANT
family = MONOMIAL
[../]
[./plastic_strain_zz]
order = CONSTANT
family = MONOMIAL
[../]
[]
[Kernels]
[SolidMechanics]
[../]
[]
[AuxKernels]
[./stress_xx]
type = RankTwoAux
rank_two_tensor = stress
variable = stress_xx
index_i = 0
index_j = 0
execute_on = 'timestep_end'
[../]
[./stress_yy]
type = RankTwoAux
rank_two_tensor = stress
variable = stress_yy
index_i = 1
index_j = 1
execute_on = 'timestep_end'
[../]
[./stress_zz]
type = RankTwoAux
rank_two_tensor = stress
variable = stress_zz
index_i = 2
index_j = 2
execute_on = 'timestep_end'
[../]
[./vonmises]
type = RankTwoScalarAux
rank_two_tensor = stress
variable = vonmises
scalar_type = vonmisesStress
execute_on = 'timestep_end'
[../]
[./plastic_strain_xx]
type = RankTwoAux
rank_two_tensor = plastic_strain
variable = plastic_strain_xx
index_i = 0
index_j = 0
execute_on = 'timestep_end'
[../]
[./plastic_strain_yy]
type = RankTwoAux
rank_two_tensor = plastic_strain
variable = plastic_strain_yy
index_i = 1
index_j = 1
execute_on = 'timestep_end'
[../]
[./plastic_strain_zz]
type = RankTwoAux
rank_two_tensor = plastic_strain
variable = plastic_strain_zz
index_i = 2
index_j = 2
execute_on = 'timestep_end'
[../]
[]
[BCs]
[./fixed_x]
type = DirichletBC
variable = disp_x
boundary = left
value = 0.0
[../]
[./fixed_y]
type = DirichletBC
variable = disp_y
boundary = bottom
value = 0.0
[../]
[./fixed_z]
type = DirichletBC
variable = disp_z
boundary = back
value = 0.0
[../]
[./disp_x]
type = FunctionDirichletBC
variable = disp_x
boundary = right
function = disp_x
[../]
[./disp_y]
type = FunctionDirichletBC
variable = disp_y
boundary = top
function = disp_y
[../]
[./disp_z]
type = FunctionDirichletBC
variable = disp_z
boundary = front
function = disp_z
[../]
[]
[Materials]
[./elasticity_tensor]
type = ComputeIsotropicElasticityTensor
youngs_modulus = 210666666666.666667
poissons_ratio = 0.3333333333333333
[../]
[./strain]
type = ComputeIncrementalStrain
[../]
[./isotropic_plasticity]
type = IsotropicPlasticityStressUpdate
yield_stress = 285788383.2488647 # = sqrt(3)*165e6 = sqrt(3) * yield in shear
hardening_constant = 0.0
[../]
[./radial_return_stress]
type = ComputeMultipleInelasticStress
tangent_operator = elastic
inelastic_models = 'isotropic_plasticity'
[../]
[]
[Executioner]
type = Transient
solve_type = 'PJFNK'
petsc_options = '-snes_ksp_ew'
petsc_options_iname = '-pc_type'
petsc_options_value = 'lu'
nl_abs_tol = 1e-10
l_max_its = 20
start_time = 0.0
dt = 0.01 # use 0.0001 for a nearly exact match
end_time = 2.0
[]
[Postprocessors]
[./analytic_xx]
type = FunctionValuePostprocessor
function = stress_xx
[../]
[./analytic_yy]
type = FunctionValuePostprocessor
function = stress_yy
[../]
[./analytic_zz]
type = FunctionValuePostprocessor
function = stress_zz
[../]
[./stress_xx]
type = ElementalVariableValue
variable = stress_xx
elementid = 0
[../]
[./stress_yy]
type = ElementalVariableValue
variable = stress_yy
elementid = 0
[../]
[./stress_zz]
type = ElementalVariableValue
variable = stress_zz
elementid = 0
[../]
[./stress_xx_l2_error]
type = ElementL2Error
variable = stress_xx
function = stress_xx
[../]
[./stress_yy_l2_error]
type = ElementL2Error
variable = stress_yy
function = stress_yy
[../]
[./stress_zz_l2_error]
type = ElementL2Error
variable = stress_zz
function = stress_zz
[../]
[]
[Outputs]
exodus = true
[]
(modules/solid_mechanics/test/tests/capped_mohr_coulomb/small_deform12.i)
# Using CappedMohrCoulomb with compressive failure only
# checking for small deformation
# A single element is stretched equally in all directions.
# This causes the return direction to be along the sigma_I = sigma_II = sigma_III line
# compressive_strength is set to 1Pa, and smoothing_tol = 0.1Pa
# The smoothed yield function comes from two smoothing operations.
# The first is on sigma_I and sigma_II (sigma_I >= sigma_II >= sigma_III):
# yf = -sigma_I + ismoother(0) - compressive_strength
# = -sigma_I + (0.5 * smoothing_tol - smoothing_tol / Pi) - compressive_strength
# = -sigma_I + 0.018169 - 1
# The second has the argument of ismoother equal to -0.018169.
# ismoother(-0.018169) = 0.5 * (-0.018169 + 0.1) - 0.1 * cos (0.5 * Pi * -0.018169 / 0.1) / Pi
# = 0.010372
# So the final yield function is
# yf = -sigma_I + 0.018169 + 0.010372 - 1 = -sigma_I + 0.028541 - 1
# However, because of the asymmetry in smoothing (the yield function is obtained
# by first smoothing -sigma_I-cs and -sigma_II-cs, and then by smoothing this
# result with -sigma_III-cs) the result is sigma_I > sigma_II = sigma_III
[Mesh]
type = GeneratedMesh
dim = 3
nx = 1
ny = 1
nz = 1
xmin = -0.5
xmax = 0.5
ymin = -0.5
ymax = 0.5
zmin = -0.5
zmax = 0.5
[]
[GlobalParams]
displacements = 'disp_x disp_y disp_z'
[]
[Physics/SolidMechanics/QuasiStatic]
[./all]
add_variables = true
incremental = true
generate_output = 'max_principal_stress mid_principal_stress min_principal_stress stress_xx stress_xy stress_xz stress_yy stress_yz stress_zz'
[../]
[]
[BCs]
[./x]
type = FunctionDirichletBC
variable = disp_x
boundary = 'front back'
function = '-1E-6*x'
[../]
[./y]
type = FunctionDirichletBC
variable = disp_y
boundary = 'front back'
function = '-1E-6*y'
[../]
[./z]
type = FunctionDirichletBC
variable = disp_z
boundary = 'front back'
function = '-1E-6*z'
[../]
[]
[AuxVariables]
[./yield_fcn]
order = CONSTANT
family = MONOMIAL
[../]
[]
[AuxKernels]
[./yield_fcn_auxk]
type = MaterialStdVectorAux
property = plastic_yield_function
index = 0
variable = yield_fcn
[../]
[]
[Postprocessors]
[./s_I]
type = PointValue
point = '0 0 0'
variable = max_principal_stress
[../]
[./s_II]
type = PointValue
point = '0 0 0'
variable = mid_principal_stress
[../]
[./s_III]
type = PointValue
point = '0 0 0'
variable = min_principal_stress
[../]
[./s_xx]
type = PointValue
point = '0 0 0'
variable = stress_xx
[../]
[./s_xy]
type = PointValue
point = '0 0 0'
variable = stress_xy
[../]
[./s_xz]
type = PointValue
point = '0 0 0'
variable = stress_xz
[../]
[./s_yy]
type = PointValue
point = '0 0 0'
variable = stress_yy
[../]
[./s_yz]
type = PointValue
point = '0 0 0'
variable = stress_yz
[../]
[./s_zz]
type = PointValue
point = '0 0 0'
variable = stress_zz
[../]
[./f]
type = PointValue
point = '0 0 0'
variable = yield_fcn
[../]
[]
[UserObjects]
[./ts]
type = SolidMechanicsHardeningConstant
value = 1
[../]
[./cs]
type = SolidMechanicsHardeningConstant
value = 1
[../]
[./coh]
type = SolidMechanicsHardeningConstant
value = 1E6
[../]
[./ang]
type = SolidMechanicsHardeningConstant
value = 0.5
[../]
[]
[Materials]
[./elasticity_tensor]
type = ComputeElasticityTensor
block = 0
fill_method = symmetric_isotropic
C_ijkl = '0 2.0E6'
[../]
[./tensile]
type = CappedMohrCoulombStressUpdate
tensile_strength = ts
compressive_strength = cs
cohesion = coh
friction_angle = ang
dilation_angle = ang
smoothing_tol = 0.1
yield_function_tol = 1.0E-12
[../]
[./stress]
type = ComputeMultipleInelasticStress
inelastic_models = tensile
perform_finite_strain_rotations = false
[../]
[]
[Executioner]
end_time = 1
dt = 1
type = Transient
[]
[Outputs]
file_base = small_deform12
csv = true
[]
(modules/solid_mechanics/test/tests/j_integral_vtest/c_int_surfbreak_ellip_crack_sym_mm.i)
[GlobalParams]
order = FIRST
family = LAGRANGE
displacements = 'disp_x disp_y disp_z'
volumetric_locking_correction = true
[]
[Mesh]
file = c_integral_coarse.e
partitioner = centroid
centroid_partitioner_direction = z
[]
[AuxVariables]
[./SED]
order = CONSTANT
family = MONOMIAL
[../]
[./resid_z]
[../]
[]
[Functions]
[./rampConstantUp]
type = PiecewiseLinear
x = '0. 0.1 100.0'
y = '0. 1 1'
scale_factor = -68.95 #MPa
[../]
[./dts]
type = PiecewiseLinear
x = '0 1'
y = '1 400000'
[../]
[]
[Physics/SolidMechanics/QuasiStatic]
[./master]
strain = FINITE
add_variables = true
incremental = true
generate_output = 'stress_xx stress_yy stress_zz vonmises_stress'
[../]
[]
[AuxKernels]
[./SED]
type = MaterialRealAux
variable = SED
property = strain_energy_density
execute_on = timestep_end
[../]
[]
[BCs]
[./crack_y]
type = DirichletBC
variable = disp_z
boundary = 6
value = 0.0
[../]
[./no_y]
type = DirichletBC
variable = disp_y
boundary = 12
value = 0.0
[../]
[./no_x]
type = DirichletBC
variable = disp_x
boundary = 1
value = 0.0
[../]
[./Pressure]
[./Side1]
boundary = 5
function = rampConstantUp
[../]
[../]
[] # BCs
[Materials]
[./elasticity_tensor]
type = ComputeIsotropicElasticityTensor
youngs_modulus = 206800
poissons_ratio = 0.0
[../]
[./radial_return_stress]
type = ComputeMultipleInelasticStress
inelastic_models = 'powerlawcrp'
[../]
[./powerlawcrp]
type = PowerLawCreepStressUpdate
coefficient = 3.125e-21 # 7.04e-17 #
n_exponent = 4.0
m_exponent = 0.0
activation_energy = 0.0
# max_inelastic_increment = 0.01
[../]
[]
[DomainIntegral]
integrals = CIntegral
boundary = 1001
crack_direction_method = CurvedCrackFront
crack_end_direction_method = CrackDirectionVector
crack_direction_vector_end_1 = '0.0 1.0 0.0'
crack_direction_vector_end_2 = '1.0 0.0 0.0'
radius_inner = '12.5 25.0 37.5'
radius_outer = '25.0 37.5 50.0'
intersecting_boundary = '1 2'
symmetry_plane = 2
incremental = true
inelastic_models = 'powerlawcrp'
[]
[Executioner]
type = Transient
# Two sets of linesearch options are for petsc 3.1 and 3.3 respectively
#Preconditioned JFNK (default)
solve_type = 'NEWTON'
# petsc_options = '-snes_ksp_ew'
petsc_options_iname = '-ksp_gmres_restart -pc_type -pc_hypre_type -pc_hypre_boomeramg_max_iter'
petsc_options_value = '201 hypre boomeramg 4'
line_search = 'none'
l_max_its = 50
nl_max_its = 20
nl_abs_tol = 1e-3
nl_rel_tol = 1e-11
l_tol = 1e-2
start_time = 0.0
end_time = 401
[./TimeStepper]
type = FunctionDT
function = dts
min_dt = 1.0
[../]
[]
[Postprocessors]
[./_dt]
type = TimestepSize
[../]
[./nl_its]
type = NumNonlinearIterations
[../]
[./lin_its]
type = NumLinearIterations
[../]
[./react_z]
type = NodalSum
variable = resid_z
boundary = 5
[../]
[]
[Outputs]
execute_on = 'timestep_end'
csv = true
[]
(modules/solid_mechanics/test/tests/power_law_creep/restart1.i)
# 1x1x1 unit cube with uniform pressure on top face
[GlobalParams]
displacements = 'disp_x disp_y disp_z'
[]
[Mesh]
type = GeneratedMesh
dim = 3
nx = 1
ny = 1
nz = 1
[]
[Variables]
[temp]
order = FIRST
family = LAGRANGE
initial_condition = 1000.0
[]
[]
[Problem]
allow_initial_conditions_with_restart = true
[]
[Physics/SolidMechanics/QuasiStatic]
[all]
strain = FINITE
incremental = true
add_variables = true
generate_output = 'stress_yy creep_strain_xx creep_strain_yy creep_strain_zz elastic_strain_yy'
[]
[]
[Functions]
[top_pull]
type = PiecewiseLinear
x = '0 1'
y = '1 1'
[]
[]
[Kernels]
[heat]
type = Diffusion
variable = temp
[]
[heat_ie]
type = TimeDerivative
variable = temp
[]
[]
[BCs]
[u_top_pull]
type = Pressure
variable = disp_y
boundary = top
factor = -10.0e6
function = top_pull
[]
[u_bottom_fix]
type = DirichletBC
variable = disp_y
boundary = bottom
value = 0.0
[]
[u_yz_fix]
type = DirichletBC
variable = disp_x
boundary = left
value = 0.0
[]
[u_xy_fix]
type = DirichletBC
variable = disp_z
boundary = back
value = 0.0
[]
[temp_fix]
type = DirichletBC
variable = temp
boundary = 'bottom top'
value = 1000.0
[]
[]
[Materials]
[elasticity_tensor]
type = ComputeIsotropicElasticityTensor
youngs_modulus = 2e11
poissons_ratio = 0.3
[]
[radial_return_stress]
type = ComputeMultipleInelasticStress
tangent_operator = elastic
inelastic_models = 'power_law_creep'
[]
[power_law_creep]
type = PowerLawCreepStressUpdate
coefficient = 1.0e-15
n_exponent = 4
activation_energy = 3.0e5
temperature = temp
[]
[]
[Executioner]
type = Transient
solve_type = 'PJFNK'
petsc_options = '-snes_ksp'
petsc_options_iname = '-ksp_gmres_restart'
petsc_options_value = '101'
line_search = 'none'
l_max_its = 20
nl_max_its = 20
nl_rel_tol = 1e-6
nl_abs_tol = 1e-6
l_tol = 1e-5
start_time = 0.0
end_time = 1.0
num_steps = 6
dt = 0.1
[]
[Outputs]
exodus = true
[out]
type = Checkpoint
num_files = 1
[]
[]
(modules/solid_mechanics/test/tests/capped_mohr_coulomb/small_deform5.i)
# Using CappedMohrCoulomb with tensile failure only
# A single element is incrementally stretched in the in the z and x directions
# This causes the return direction to be along the hypersurface sigma_III = 0
# and the resulting stresses are checked to lie on the expected yield surface
[Mesh]
type = GeneratedMesh
dim = 3
nx = 1
ny = 1
nz = 1
xmin = -0.5
xmax = 0.5
ymin = -0.5
ymax = 0.5
zmin = -0.5
zmax = 0.5
[]
[GlobalParams]
displacements = 'disp_x disp_y disp_z'
[]
[Physics/SolidMechanics/QuasiStatic]
[./all]
add_variables = true
strain = finite
incremental = true
generate_output = 'max_principal_stress mid_principal_stress min_principal_stress stress_xx stress_xy stress_xz stress_yy stress_yz stress_zz'
[../]
[]
[BCs]
[./x]
type = FunctionDirichletBC
variable = disp_x
boundary = 'front back'
function = '4*x*t'
[../]
[./y]
type = FunctionDirichletBC
variable = disp_y
boundary = 'front back'
function = '0'
[../]
[./z]
type = FunctionDirichletBC
variable = disp_z
boundary = 'front back'
function = 'z*(t-0.5)'
[../]
[]
[AuxVariables]
[./stress_xx]
order = CONSTANT
family = MONOMIAL
[../]
[./stress_xy]
order = CONSTANT
family = MONOMIAL
[../]
[./stress_xz]
order = CONSTANT
family = MONOMIAL
[../]
[./stress_yy]
order = CONSTANT
family = MONOMIAL
[../]
[./stress_yz]
order = CONSTANT
family = MONOMIAL
[../]
[./stress_zz]
order = CONSTANT
family = MONOMIAL
[../]
[./yield_fcn]
order = CONSTANT
family = MONOMIAL
[../]
[]
[AuxKernels]
[./stress_xx]
type = RankTwoAux
rank_two_tensor = stress
variable = stress_xx
index_i = 0
index_j = 0
[../]
[./stress_xy]
type = RankTwoAux
rank_two_tensor = stress
variable = stress_xy
index_i = 0
index_j = 1
[../]
[./stress_xz]
type = RankTwoAux
rank_two_tensor = stress
variable = stress_xz
index_i = 0
index_j = 2
[../]
[./stress_yy]
type = RankTwoAux
rank_two_tensor = stress
variable = stress_yy
index_i = 1
index_j = 1
[../]
[./stress_yz]
type = RankTwoAux
rank_two_tensor = stress
variable = stress_yz
index_i = 1
index_j = 2
[../]
[./stress_zz]
type = RankTwoAux
rank_two_tensor = stress
variable = stress_zz
index_i = 2
index_j = 2
[../]
[./yield_fcn_auxk]
type = MaterialStdVectorAux
property = plastic_yield_function
index = 0
variable = yield_fcn
[../]
[]
[Postprocessors]
[./s_I]
type = PointValue
point = '0 0 0'
variable = max_principal_stress
[../]
[./s_II]
type = PointValue
point = '0 0 0'
variable = mid_principal_stress
[../]
[./s_III]
type = PointValue
point = '0 0 0'
variable = min_principal_stress
[../]
[./f]
type = PointValue
point = '0 0 0'
variable = yield_fcn
[../]
[]
[UserObjects]
[./ts]
type = SolidMechanicsHardeningConstant
value = 1
[../]
[./cs]
type = SolidMechanicsHardeningConstant
value = 1E6
[../]
[./coh]
type = SolidMechanicsHardeningConstant
value = 1E6
[../]
[./ang]
type = SolidMechanicsHardeningConstant
value = 0.5
[../]
[]
[Materials]
[./elasticity_tensor]
type = ComputeElasticityTensor
fill_method = symmetric_isotropic
C_ijkl = '0 2.0'
[../]
[./tensile]
type = CappedMohrCoulombStressUpdate
tensile_strength = ts
compressive_strength = cs
cohesion = coh
friction_angle = ang
dilation_angle = ang
smoothing_tol = 0.5
yield_function_tol = 1.0E-12
[../]
[./stress]
type = ComputeMultipleInelasticStress
inelastic_models = tensile
perform_finite_strain_rotations = false
[../]
[]
[Executioner]
end_time = 1
dt = 0.1
type = Transient
[]
[Outputs]
file_base = small_deform5
csv = true
[]
(modules/solid_mechanics/test/tests/jacobian/mc_update11.i)
# MC update version, with only Compressive with compressive strength = 1MPa and smoothing_tol = 0.1E5
# Lame lambda = 1GPa. Lame mu = 1.3GPa
# Units in this file are MPa (not Pa)
#
# Return to the stress_min = 1 plane
[Mesh]
type = GeneratedMesh
dim = 3
nx = 1
ny = 1
nz = 1
xmin = -0.5
xmax = 0.5
ymin = -0.5
ymax = 0.5
zmin = -0.5
zmax = 0.5
[]
[Variables]
[./disp_x]
[../]
[./disp_y]
[../]
[./disp_z]
[../]
[]
[Kernels]
[SolidMechanics]
displacements = 'disp_x disp_y disp_z'
[../]
[]
[UserObjects]
[./ts]
type = SolidMechanicsHardeningConstant
value = 1E6
[../]
[./cs]
type = SolidMechanicsHardeningConstant
value = 1
[../]
[./coh]
type = SolidMechanicsHardeningConstant
value = 1E6
[../]
[./ang]
type = SolidMechanicsHardeningConstant
value = 30
convert_to_radians = true
[../]
[]
[Materials]
[./elasticity_tensor]
type = ComputeIsotropicElasticityTensor
lambda = 1.0E3
shear_modulus = 1.3E3
[../]
[./strain]
type = ComputeIncrementalStrain
displacements = 'disp_x disp_y disp_z'
eigenstrain_names = ini_stress
[../]
[./ini_stress]
type = ComputeEigenstrainFromInitialStress
initial_stress = '2 0 0 0 0 0 0 0 -2'
eigenstrain_name = ini_stress
[../]
[./cmc]
type = CappedMohrCoulombStressUpdate
tensile_strength = ts
compressive_strength = cs
cohesion = coh
friction_angle = ang
dilation_angle = ang
smoothing_tol = 0.1
yield_function_tol = 1.0E-12
[../]
[./stress]
type = ComputeMultipleInelasticStress
inelastic_models = cmc
perform_finite_strain_rotations = false
[../]
[]
[Preconditioning]
[./andy]
type = SMP
full = true
petsc_options_iname = '-snes_type'
petsc_options_value = 'test'
[../]
[]
[Executioner]
type = Transient
solve_type = Newton
[]
(modules/solid_mechanics/test/tests/capped_mohr_coulomb/small_deform2.i)
# Using CappedMohrCoulomb with tensile failure only
# checking for small deformation
# A single element is stretched equally in all directions.
# This causes the return direction to be along the sigma_I = sigma_II = sigma_III line
# tensile_strength is set to 1Pa, and smoothing_tol = 0.1Pa
# The smoothed yield function comes from two smoothing operations.
# The first is on sigma_I and sigma_II (sigma_I >= sigma_II >= sigma_III):
# yf = sigma_I + ismoother(0) - tensile_strength
# = sigma_I + (0.5 * smoothing_tol - smoothing_tol / Pi) - tensile_strength
# = sigma_I + 0.018169 - 1
# The second has the argument of ismoother equal to -0.018169.
# ismoother(-0.018169) = 0.5 * (-0.018169 + 0.1) - 0.1 * cos (0.5 * Pi * -0.018169 / 0.1) / Pi
# = 0.010372
# So the final yield function is
# yf = sigma_I + 0.018169 + 0.010372 - 1 = sigma_I + 0.028541 - 1
# However, because of the asymmetry in smoothing (the yield function is obtained
# by first smoothing sigma_I-ts and sigma_II-ts, and then by smoothing this
# result with sigma_III-ts) the result is sigma_I = sigma_II > sigma_III
[Mesh]
type = GeneratedMesh
dim = 3
nx = 1
ny = 1
nz = 1
xmin = -0.5
xmax = 0.5
ymin = -0.5
ymax = 0.5
zmin = -0.5
zmax = 0.5
[]
[GlobalParams]
displacements = 'disp_x disp_y disp_z'
[]
[Physics/SolidMechanics/QuasiStatic]
[./all]
add_variables = true
strain = finite
incremental = true
generate_output = 'max_principal_stress mid_principal_stress min_principal_stress stress_xx stress_xy stress_xz stress_yy stress_yz stress_zz'
[../]
[]
[BCs]
[./x]
type = FunctionDirichletBC
variable = disp_x
boundary = 'front back'
function = '1E-6*x'
[../]
[./y]
type = FunctionDirichletBC
variable = disp_y
boundary = 'front back'
function = '1E-6*y'
[../]
[./z]
type = FunctionDirichletBC
variable = disp_z
boundary = 'front back'
function = '1E-6*z'
[../]
[]
[AuxVariables]
[./yield_fcn]
order = CONSTANT
family = MONOMIAL
[../]
[]
[AuxKernels]
[./yield_fcn_auxk]
type = MaterialStdVectorAux
property = plastic_yield_function
index = 0
variable = yield_fcn
[../]
[]
[Postprocessors]
[./s_I]
type = PointValue
point = '0 0 0'
variable = max_principal_stress
[../]
[./s_II]
type = PointValue
point = '0 0 0'
variable = mid_principal_stress
[../]
[./s_III]
type = PointValue
point = '0 0 0'
variable = min_principal_stress
[../]
[./s_xx]
type = PointValue
point = '0 0 0'
variable = stress_xx
[../]
[./s_xy]
type = PointValue
point = '0 0 0'
variable = stress_xy
[../]
[./s_xz]
type = PointValue
point = '0 0 0'
variable = stress_xz
[../]
[./s_yy]
type = PointValue
point = '0 0 0'
variable = stress_yy
[../]
[./s_yz]
type = PointValue
point = '0 0 0'
variable = stress_yz
[../]
[./s_zz]
type = PointValue
point = '0 0 0'
variable = stress_zz
[../]
[./f]
type = PointValue
point = '0 0 0'
variable = yield_fcn
[../]
[]
[UserObjects]
[./ts]
type = SolidMechanicsHardeningConstant
value = 1
[../]
[./coh]
type = SolidMechanicsHardeningConstant
value = 1E6
[../]
[./ang]
type = SolidMechanicsHardeningConstant
value = 0.5
[../]
[]
[Materials]
[./elasticity_tensor]
type = ComputeElasticityTensor
block = 0
fill_method = symmetric_isotropic
C_ijkl = '0 2.0E6'
[../]
[./tensile]
type = CappedMohrCoulombStressUpdate
tensile_strength = ts
compressive_strength = ts
cohesion = coh
friction_angle = ang
dilation_angle = ang
smoothing_tol = 0.1
yield_function_tol = 1.0E-12
[../]
[./stress]
type = ComputeMultipleInelasticStress
inelastic_models = tensile
perform_finite_strain_rotations = false
[../]
[]
[Executioner]
end_time = 1
dt = 1
type = Transient
[]
[Outputs]
file_base = small_deform2
csv = true
[]
(modules/solid_mechanics/test/tests/jacobian/mc_update34.i)
# MC update version, with only MohrCoulomb, cohesion=40, friction angle = 35deg, psi = 5deg, smoothing_tol = 0.5
# Compressive strength = 1MPa
# Lame lambda = 1E3. Lame mu = 1.3E3
[Mesh]
type = GeneratedMesh
dim = 3
nx = 1
ny = 1
nz = 1
xmin = -0.5
xmax = 0.5
ymin = -0.5
ymax = 0.5
zmin = -0.5
zmax = 0.5
[]
[Variables]
[./disp_x]
[../]
[./disp_y]
[../]
[./disp_z]
[../]
[]
[Kernels]
[SolidMechanics]
displacements = 'disp_x disp_y disp_z'
[../]
[]
[UserObjects]
[./ts]
type = SolidMechanicsHardeningConstant
value = 1E6
[../]
[./cs]
type = SolidMechanicsHardeningConstant
value = 1E2
[../]
[./coh]
type = SolidMechanicsHardeningConstant
value = 4E1
[../]
[./phi]
type = SolidMechanicsHardeningConstant
value = 35
convert_to_radians = true
[../]
[./psi]
type = SolidMechanicsHardeningConstant
value = 5
convert_to_radians = true
[../]
[]
[Materials]
[./elasticity_tensor]
type = ComputeIsotropicElasticityTensor
lambda = 1.0E3
shear_modulus = 1.3E3
[../]
[./strain]
type = ComputeIncrementalStrain
displacements = 'disp_x disp_y disp_z'
eigenstrain_names = ini_stress
[../]
[./ini_stress]
type = ComputeEigenstrainFromInitialStress
initial_stress = '-100.1 -0.1 0.2 -0.1 -0.9 0 0.2 0 -1.1'
eigenstrain_name = ini_stress
[../]
[./cmc]
type = CappedMohrCoulombStressUpdate
tensile_strength = ts
compressive_strength = cs
cohesion = coh
friction_angle = phi
dilation_angle = psi
smoothing_tol = 0.5
yield_function_tol = 1.0E-12
[../]
[./stress]
type = ComputeMultipleInelasticStress
inelastic_models = cmc
perform_finite_strain_rotations = false
[../]
[]
[Preconditioning]
[./andy]
type = SMP
full = true
petsc_options_iname = '-snes_type'
petsc_options_value = 'test'
[../]
[]
[Executioner]
type = Transient
solve_type = Newton
[]
(modules/solid_mechanics/test/tests/rom_stress_update/REG_finite_strain_power_law_creep.i)
[GlobalParams]
displacements = 'disp_r disp_z'
[]
[Mesh]
type = GeneratedMesh
dim = 2
xmin = 1
xmax = 2
nx = 50
ny = 50
coord_type = RZ
[]
[Physics/SolidMechanics/QuasiStatic]
[all]
strain = FINITE
incremental = true
add_variables = true
eigenstrain_names = 'thermal'
use_automatic_differentiation = false
[]
[]
[AuxVariables]
[temp]
initial_condition = 1000.0
[]
[]
[AuxKernels]
[cooling]
type = FunctionAux
variable = temp
function = '1000-10*t*x'
[]
[]
[BCs]
[top_pull]
type = FunctionNeumannBC
variable = disp_z
boundary = top
function = '1e7*t'
use_displaced_mesh = true
[]
[bottom_fix]
type = DirichletBC
variable = disp_z
boundary = bottom
value = 0.0
[]
[left_fix]
type = DirichletBC
variable = disp_r
boundary = left
value = 0.0
[]
[]
[Materials]
[eigenstrain]
type = ComputeThermalExpansionEigenstrain
eigenstrain_name = 'thermal'
stress_free_temperature = 1000
thermal_expansion_coeff = 1e-4
temperature = temp
[]
[elasticity_tensor]
type = ComputeIsotropicElasticityTensor
youngs_modulus = 2e11
poissons_ratio = 0.3
[]
[stress]
type = ComputeMultipleInelasticStress
inelastic_models = 'creep'
[]
[creep]
type = PowerLawCreepStressUpdate
coefficient = 1.0e-15
n_exponent = 4
activation_energy = 3.0e5
temperature = temp
[]
[]
[Postprocessors]
[nl_its]
type = NumNonlinearIterations
[]
[total_nl_its]
type = CumulativeValuePostprocessor
postprocessor = nl_its
[]
[]
[Executioner]
type = Transient
solve_type = 'NEWTON'
petsc_options_iname = '-pc_type'
petsc_options_value = 'lu'
line_search = 'none'
end_time = 10
dt = 1
automatic_scaling = true
[]
[Outputs]
print_linear_converged_reason = false
print_nonlinear_converged_reason = false
print_linear_residuals = false
perf_graph = true
[]
(modules/solid_mechanics/test/tests/material_limit_time_step/creep/nafems_test5a_lim.i)
[GlobalParams]
temperature = temp
order = FIRST
family = LAGRANGE
volumetric_locking_correction = true
displacements = 'disp_x disp_y'
[]
[Mesh]
file = plane1_mesh.e
[]
[Problem]
type = ReferenceResidualProblem
extra_tag_vectors = 'ref'
reference_vector = 'ref'
group_variables = 'disp_x disp_y'
[]
[Variables]
[./disp_x]
[../]
[./disp_y]
[../]
[]
[AuxVariables]
[./temp]
initial_condition = 1500.0
[../]
[./creep]
order = CONSTANT
family = MONOMIAL
[../]
[./stress_xx]
order = CONSTANT
family = MONOMIAL
[../]
[./stress_yy]
order = CONSTANT
family = MONOMIAL
[../]
[./stress_zz]
order = CONSTANT
family = MONOMIAL
[../]
[./vonmises]
order = CONSTANT
family = MONOMIAL
[../]
[./pressure]
order = CONSTANT
family = MONOMIAL
[../]
[./invariant3]
order = CONSTANT
family = MONOMIAL
[../]
[./creep_strain_xx]
order = CONSTANT
family = MONOMIAL
[../]
[./creep_strain_yy]
order = CONSTANT
family = MONOMIAL
[../]
[./creep_strain_zz]
order = CONSTANT
family = MONOMIAL
[../]
[./creep_strain_xy]
order = CONSTANT
family = MONOMIAL
[../]
[./elastic_strain_xx]
order = CONSTANT
family = MONOMIAL
[../]
[./elastic_strain_yy]
order = CONSTANT
family = MONOMIAL
[../]
[./elastic_strain_zz]
order = CONSTANT
family = MONOMIAL
[../]
[]
[Kernels]
[SolidMechanics]
use_displaced_mesh = true
extra_vector_tags = 'ref'
[../]
[]
[AuxKernels]
[./creep_aux]
type = MaterialRealAux
property = effective_creep_strain
variable = creep
[../]
[./stress_xx]
type = RankTwoAux
rank_two_tensor = stress
variable = stress_xx
index_i = 0
index_j = 0
[../]
[./stress_yy]
type = RankTwoAux
rank_two_tensor = stress
variable = stress_yy
index_i = 1
index_j = 1
[../]
[./stress_zz]
type = RankTwoAux
rank_two_tensor = stress
variable = stress_zz
index_i = 2
index_j = 2
[../]
[./vonmises]
type = RankTwoScalarAux
rank_two_tensor = stress
variable = vonmises
scalar_type = VonMisesStress
[../]
[./pressure]
type = RankTwoScalarAux
rank_two_tensor = stress
variable = pressure
scalar_type = Hydrostatic
[../]
[./invariant3]
type = RankTwoScalarAux
rank_two_tensor = stress
variable = invariant3
scalar_type = ThirdInvariant
[../]
[./creep_strain_xx]
type = RankTwoAux
rank_two_tensor = creep_strain
variable = creep_strain_xx
index_i = 0
index_j = 0
[../]
[./creep_strain_yy]
type = RankTwoAux
rank_two_tensor = creep_strain
variable = creep_strain_yy
index_i = 1
index_j = 1
[../]
[./creep_strain_zz]
type = RankTwoAux
rank_two_tensor = creep_strain
variable = creep_strain_zz
index_i = 2
index_j = 2
[../]
[./creep_strain_xy]
type = RankTwoAux
rank_two_tensor = creep_strain
variable = creep_strain_xy
index_i = 0
index_j = 1
[../]
[./elastic_str_xx_aux]
type = RankTwoAux
rank_two_tensor = elastic_strain
variable = elastic_strain_xx
index_i = 0
index_j = 0
[../]
[./elastic_str_yy_aux]
type = RankTwoAux
rank_two_tensor = elastic_strain
variable = elastic_strain_yy
index_i = 1
index_j = 1
[../]
[./elastic_str_zz_aux]
type = RankTwoAux
rank_two_tensor = elastic_strain
variable = elastic_strain_zz
index_i = 2
index_j = 2
[../]
[]
[BCs]
[./bot_y]
type = DirichletBC
variable = disp_y
boundary = 1
value = 0.0
[../]
[./side_x]
type = DirichletBC
variable = disp_x
boundary = 2
value = 0.0
[../]
[./top_press]
type = Pressure
variable = disp_y
boundary = 3
factor = -100.0
[../]
[./side_press]
type = Pressure
variable = disp_x
boundary = 4
factor = -200.0
[../]
[]
[Materials]
[./elasticity_tensor]
type = ComputeIsotropicElasticityTensor
block = 1
youngs_modulus = 200e3
poissons_ratio = 0.3
[../]
[./strain]
type = ComputePlaneFiniteStrain
block = 1
[../]
[./radial_return_stress]
type = ComputeMultipleInelasticStress
block = 1
inelastic_models = 'powerlawcrp'
[../]
[./powerlawcrp]
type = PowerLawCreepStressUpdate
block = 1
coefficient = 3.125e-14
n_exponent = 5.0
m_exponent = 0.0
activation_energy = 0.0
max_inelastic_increment = 0.01
[../]
[]
[Executioner]
type = Transient
solve_type = 'PJFNK'
petsc_options_iname = '-pc_type -pc_factor_mat_solver_package'
petsc_options_value = ' lu superlu_dist'
line_search = 'none'
l_max_its = 50
nl_max_its = 100
end_time = 1000.0
num_steps = 10000
l_tol = 1e-3
[./TimeStepper]
type = IterationAdaptiveDT
dt = 1e-6
time_t = '1e-6 2e-6 3e-6 5e-6 9e-6 1.7e-5 3.3e-5 6.5e-5 1.29e-4 2.57e-4 5.13e-4 1.025e-3 2.049e-3 4.097e-3 8.193e-3 1.638e-2 3.276e-2 5.734e-2 0.106 0.180 0.291 0.457 0.706 1.08 1.64 2.48 3.74 5.63 8.46 12.7 19.1 28.7 43.0 64.5 108.0 194.0 366.0 710.0 1000.0'
time_dt = '1e-6 1e-6 2e-6 4e-6 8e-6 1.6e-5 3.2e-5 6.4e-5 1.28e-4 2.56e-4 5.12e-4 1.024e-3 2.048e-3 4.096e-3 8.192e-3 1.6384e-2 2.458e-2 4.915e-2 7.40e-2 0.111 0.166 0.249 0.374 0.560 0.840 1.26 1.89 2.83 4.25 6.40 9.6 14.3 21.5 43.0 86.1 172.0 344.0 290.0 290.0'
optimal_iterations = 30
iteration_window = 9
growth_factor = 2.0
cutback_factor = 0.5
timestep_limiting_postprocessor = matl_ts_min
[../]
[]
[Postprocessors]
[./matl_ts_min]
type = MaterialTimeStepPostprocessor
[../]
[./sigma_xx]
type = ElementAverageValue
variable = stress_xx
[../]
[./sigma_yy]
type = ElementAverageValue
variable = stress_yy
[../]
[./sigma_zz]
type = ElementAverageValue
variable = stress_zz
[../]
[./vonmises]
type = ElementAverageValue
variable = vonmises
[../]
[./pressure]
type = ElementAverageValue
variable = pressure
[../]
[./invariant3]
type = ElementAverageValue
variable = invariant3
[../]
[./eps_crp_xx]
type = ElementAverageValue
variable = creep_strain_xx
[../]
[./eps_crp_yy]
type = ElementAverageValue
variable = creep_strain_yy
[../]
[./eps_crp_zz]
type = ElementAverageValue
variable = creep_strain_zz
[../]
[./eps_crp_mag]
type = ElementAverageValue
variable = creep
[../]
[./disp_x2]
type = NodalVariableValue
nodeid = 1
variable = disp_x
[../]
[./disp_x3]
type = NodalVariableValue
nodeid = 2
variable = disp_x
[../]
[./disp_y3]
type = NodalVariableValue
nodeid = 2
variable = disp_y
[../]
[./disp_y4]
type = NodalVariableValue
nodeid = 3
variable = disp_y
[../]
[./_dt]
type = TimestepSize
[../]
[./elas_str_xx]
type = ElementAverageValue
variable = elastic_strain_xx
[../]
[./elas_str_yy]
type = ElementAverageValue
variable = elastic_strain_yy
[../]
[./elas_str_zz]
type = ElementAverageValue
variable = elastic_strain_zz
[../]
[]
[Outputs]
print_linear_residuals = true
perf_graph = true
csv = true
[./out]
type = Exodus
elemental_as_nodal = true
[../]
[./console]
type = Console
max_rows = 25
[../]
[]
(modules/solid_mechanics/test/tests/rate_independent_cyclic_hardening/nonlin_isokinharden_symmetric_strain_controlled.i)
# This simulation uses the piece-wise strain hardening model
# with the Finite strain formulation.
#
# This test applies a repeated displacement loading and unloading condition on
# the top in the y direction. The material deforms elastically until the
# loading reaches the initial yield point and then plastic deformation starts.
#
# This test captures isotropic hardening as well as kinematic hardening. Hence
# the yield surface begins to translate as well as grow as stress increases.
# The backstress and yield surface evolves with plastic strain to capture
# this translation and growth.
#
# If the reverse load is strong enough (more than yield point), the material
# will yield in the reverse direction, which takes into account the
# Bauschinger effect(reduction in yield stress in the opposite direction), which
# is dependent the value of kinematic hardening modulus.
#
# This test is based on the similar response obtained for a prescribed symmetrical
# stress path in Besson, Jacques, et al. Non-linear mechanics of materials. Vol. 167.
# Springer Science & Business Media, 2009 pg. 88 fig. 3.5. This SolidMechanics code
# matches the SolidMechanics solution.
[Mesh]
file = 1x1x1cube.e
[]
[GlobalParams]
displacements = 'disp_x disp_y disp_z'
[]
[Functions]
[top_pull]
type = PiecewiseLinear
xy_data = '0 0
0.025 0.0025
0.05 0.005
0.1 0.01
0.15 0.005
0.2 0
0.25 -0.005
0.3 -0.01
0.35 -0.005
0.45 0
0.5 0.005
0.55 0.01
0.65 0.005
0.7 0
0.75 -0.005
0.8 -0.01
0.85 -0.005
0.9 0
0.95 0.005
1 0.01
1.05 0.005
1.1 0
1.15 -0.005
1.2 -0.01
1.25 -0.005
1.3 0
1.35 0.005
1.4 0.01
1.45 0.005
1.5 0
1.55 -0.005
1.60 -0.01
1.65 -0.005
1.7 0
1.75 0.005
1.8 0.01
1.85 0.005
1.9 0
1.95 -0.005
2 -0.01
2.05 -0.005
2.10 0
2.15 0.005
2.2 0.01
2.25 0.005
2.3 0
2.35 -0.005
2.4 -0.01
2.45 -0.005
2.5 0'
[]
[]
[Physics]
[SolidMechanics]
[QuasiStatic]
[all]
strain = SMALL
incremental = true
add_variables = true
generate_output = 'strain_yy stress_yy plastic_strain_xx plastic_strain_yy plastic_strain_zz'
[]
[]
[]
[]
[BCs]
[y_pull_function]
type = FunctionDirichletBC
variable = disp_y
boundary = 5
function = top_pull
[]
[x_bot]
type = DirichletBC
variable = disp_x
boundary = 4
value = 0.0
[]
[y_bot]
type = DirichletBC
variable = disp_y
boundary = 3
value = 0.0
[]
[z_bot]
type = DirichletBC
variable = disp_z
boundary = 2
value = 0.0
[]
[]
[Materials]
[elasticity_tensor]
type = ComputeIsotropicElasticityTensor
youngs_modulus = 2e5
poissons_ratio = 0
[]
[combined_plasticity]
type = CombinedNonlinearHardeningPlasticity
yield_stress = 100
isotropic_hardening_constant = 0
q = 50
b = 5
kinematic_hardening_modulus = 40000
gamma = 400
[]
[radial_return_stress]
type = ComputeMultipleInelasticStress
tangent_operator = elastic
inelastic_models = 'combined_plasticity'
[]
[]
[Executioner]
type = Transient
solve_type = NEWTON
petsc_options = '-snes_ksp_ew'
petsc_options_iname = '-ksp_gmres_restart -pctype'
petsc_options_value = '101 lu'
line_search = 'none'
l_max_its = 50
nl_max_its = 50
nl_rel_tol = 1e-12
nl_abs_tol = 1e-10
l_tol = 1e-9
start_time = 0.0
end_time = 1 # change end_time = 2.5 for more cycles of kinematic hardening
dt = 0.005 # keep dt = 0.000125 for a finer non linear kinematic plot
dtmin = 0.001
[]
[Postprocessors]
[stress_yy]
type = ElementAverageValue
variable = stress_yy
[]
[strain_yy]
type = ElementAverageValue
variable = strain_yy
[]
[]
[Outputs]
csv = true
[]
(modules/solid_mechanics/test/tests/capped_weak_plane/small_deform_inclined5.i)
# Plastic deformation, shear failure, with inclined normal direction = (1, 0, 0)
# With Young = 10, poisson=0.25 (Lame lambda=4, mu=4)
# applying the following
# deformation to the xmax surface of a unit cube:
# disp_x = 5*t/6
# disp_y = 6*t
# disp_z = 8*t
# should yield trial stress:
# stress_xx = 10*t
# stress_xz = 32*t
# stress_xy = 24*t (so q_trial = 40*t)
# Use tan(friction_angle) = 0.5 and tan(dilation_angle) = 1/6, and cohesion=20,
# the system should return to p=0, q=20, ie stress_xx=0, stress_zx=16,
# stress_yx=12 on the first time step (t=1)
[Mesh]
type = GeneratedMesh
dim = 3
nx = 1
ny = 1
nz = 1
xmin = -0.5
xmax = 0.5
ymin = -0.5
ymax = 0.5
zmin = -0.5
zmax = 0.5
[]
[GlobalParams]
displacements = 'disp_x disp_y disp_z'
[]
[Physics/SolidMechanics/QuasiStatic]
[./all]
add_variables = true
incremental = true
generate_output = 'stress_xx stress_xy stress_xz stress_yy stress_yz stress_zz plastic_strain_xx plastic_strain_xy plastic_strain_xz plastic_strain_yy plastic_strain_yz plastic_strain_zz strain_xx strain_xy strain_xz strain_yy strain_yz strain_zz'
[../]
[]
[BCs]
[./bottomx]
type = DirichletBC
variable = disp_x
boundary = left
value = 0.0
[../]
[./bottomy]
type = DirichletBC
variable = disp_y
boundary = left
value = 0.0
[../]
[./bottomz]
type = DirichletBC
variable = disp_z
boundary = left
value = 0.0
[../]
[./topx]
type = FunctionDirichletBC
variable = disp_x
boundary = right
function = 5*t/6
[../]
[./topy]
type = FunctionDirichletBC
variable = disp_y
boundary = right
function = 6*t
[../]
[./topz]
type = FunctionDirichletBC
variable = disp_z
boundary = right
function = 8*t
[../]
[]
[AuxVariables]
[./f_shear]
order = CONSTANT
family = MONOMIAL
[../]
[./f_tensile]
order = CONSTANT
family = MONOMIAL
[../]
[./f_compressive]
order = CONSTANT
family = MONOMIAL
[../]
[./intnl_shear]
order = CONSTANT
family = MONOMIAL
[../]
[./intnl_tensile]
order = CONSTANT
family = MONOMIAL
[../]
[./iter]
order = CONSTANT
family = MONOMIAL
[../]
[./ls]
order = CONSTANT
family = MONOMIAL
[../]
[]
[AuxKernels]
[./f_shear]
type = MaterialStdVectorAux
property = plastic_yield_function
index = 0
variable = f_shear
[../]
[./f_tensile]
type = MaterialStdVectorAux
property = plastic_yield_function
index = 1
variable = f_tensile
[../]
[./f_compressive]
type = MaterialStdVectorAux
property = plastic_yield_function
index = 2
variable = f_compressive
[../]
[./intnl_shear]
type = MaterialStdVectorAux
property = plastic_internal_parameter
index = 0
variable = intnl_shear
[../]
[./intnl_tensile]
type = MaterialStdVectorAux
property = plastic_internal_parameter
index = 1
variable = intnl_tensile
[../]
[./iter]
type = MaterialRealAux
property = plastic_NR_iterations
variable = iter
[../]
[./ls]
type = MaterialRealAux
property = plastic_linesearch_needed
variable = ls
[../]
[]
[Postprocessors]
[./stress_xx]
type = PointValue
point = '0 0 0'
variable = stress_xx
[../]
[./stress_xy]
type = PointValue
point = '0 0 0'
variable = stress_xy
[../]
[./stress_xz]
type = PointValue
point = '0 0 0'
variable = stress_xz
[../]
[./stress_yy]
type = PointValue
point = '0 0 0'
variable = stress_yy
[../]
[./stress_yz]
type = PointValue
point = '0 0 0'
variable = stress_yz
[../]
[./stress_zz]
type = PointValue
point = '0 0 0'
variable = stress_zz
[../]
[./strainp_xx]
type = PointValue
point = '0 0 0'
variable = plastic_strain_xx
[../]
[./strainp_xy]
type = PointValue
point = '0 0 0'
variable = plastic_strain_xy
[../]
[./strainp_xz]
type = PointValue
point = '0 0 0'
variable = plastic_strain_xz
[../]
[./strainp_yy]
type = PointValue
point = '0 0 0'
variable = plastic_strain_yy
[../]
[./strainp_yz]
type = PointValue
point = '0 0 0'
variable = plastic_strain_yz
[../]
[./strainp_zz]
type = PointValue
point = '0 0 0'
variable = plastic_strain_zz
[../]
[./straint_xx]
type = PointValue
point = '0 0 0'
variable = strain_xx
[../]
[./straint_xy]
type = PointValue
point = '0 0 0'
variable = strain_xy
[../]
[./straint_xz]
type = PointValue
point = '0 0 0'
variable = strain_xz
[../]
[./straint_yy]
type = PointValue
point = '0 0 0'
variable = strain_yy
[../]
[./straint_yz]
type = PointValue
point = '0 0 0'
variable = strain_yz
[../]
[./straint_zz]
type = PointValue
point = '0 0 0'
variable = strain_zz
[../]
[./f_shear]
type = PointValue
point = '0 0 0'
variable = f_shear
[../]
[./f_tensile]
type = PointValue
point = '0 0 0'
variable = f_tensile
[../]
[./f_compressive]
type = PointValue
point = '0 0 0'
variable = f_compressive
[../]
[./intnl_shear]
type = PointValue
point = '0 0 0'
variable = intnl_shear
[../]
[./intnl_tensile]
type = PointValue
point = '0 0 0'
variable = intnl_tensile
[../]
[./iter]
type = PointValue
point = '0 0 0'
variable = iter
[../]
[./ls]
type = PointValue
point = '0 0 0'
variable = ls
[../]
[]
[UserObjects]
[./coh]
type = SolidMechanicsHardeningConstant
value = 20
[../]
[./tanphi]
type = SolidMechanicsHardeningConstant
value = 0.5
[../]
[./tanpsi]
type = SolidMechanicsHardeningConstant
value = 0.166666666667
[../]
[./t_strength]
type = SolidMechanicsHardeningConstant
value = 100
[../]
[./c_strength]
type = SolidMechanicsHardeningConstant
value = 100
[../]
[]
[Materials]
[./elasticity_tensor]
type = ComputeElasticityTensor
fill_method = symmetric_isotropic
C_ijkl = '4 4'
[../]
[./admissible]
type = ComputeMultipleInelasticStress
inelastic_models = stress
perform_finite_strain_rotations = false
[../]
[./stress]
type = CappedWeakInclinedPlaneStressUpdate
normal_vector = '1 0 0'
cohesion = coh
tan_friction_angle = tanphi
tan_dilation_angle = tanpsi
tensile_strength = t_strength
compressive_strength = c_strength
tip_smoother = 0
smoothing_tol = 0
yield_function_tol = 1E-5
[../]
[]
[Executioner]
end_time = 1
dt = 1
type = Transient
[]
[Outputs]
file_base = small_deform_inclined5
csv = true
[]
(modules/solid_mechanics/test/tests/capped_mohr_coulomb/small_deform24.i)
# apply repeated stretches in z directions, and smaller stretches along the x and y directions,
# so that sigma_mid = sigma_min (approximately),
# which means that lode angle = -30deg.
# The allows yield surface in meridional plane to be mapped out
[Mesh]
type = GeneratedMesh
dim = 3
nx = 1
ny = 1
nz = 1
xmin = -0.5
xmax = 0.5
ymin = -0.5
ymax = 0.5
zmin = -0.5
zmax = 0.5
[]
[GlobalParams]
displacements = 'disp_x disp_y disp_z'
[]
[Physics/SolidMechanics/QuasiStatic]
[./all]
add_variables = true
incremental = true
generate_output = 'max_principal_stress mid_principal_stress min_principal_stress stress_xx stress_xy stress_xz stress_yy stress_yz stress_zz'
[../]
[]
[BCs]
[./x]
type = FunctionDirichletBC
variable = disp_x
boundary = 'front back'
function = '0.25E-6*x*sin(t)'
[../]
[./y]
type = FunctionDirichletBC
variable = disp_y
boundary = 'front back'
function = '0.25E-6*y*sin(t)'
[../]
[./z]
type = FunctionDirichletBC
variable = disp_z
boundary = 'front back'
function = '1E-6*z*t'
[../]
[]
[AuxVariables]
[./mc_int]
order = CONSTANT
family = MONOMIAL
[../]
[./yield_fcn]
order = CONSTANT
family = MONOMIAL
[../]
[]
[AuxKernels]
[./mc_int_auxk]
type = MaterialStdVectorAux
index = 0
property = plastic_internal_parameter
variable = mc_int
[../]
[./yield_fcn_auxk]
type = MaterialStdVectorAux
index = 6
property = plastic_yield_function
variable = yield_fcn
[../]
[]
[Postprocessors]
[./s_xx]
type = PointValue
point = '0 0 0'
variable = stress_xx
[../]
[./s_xy]
type = PointValue
point = '0 0 0'
variable = stress_xy
[../]
[./s_xz]
type = PointValue
point = '0 0 0'
variable = stress_xz
[../]
[./s_yy]
type = PointValue
point = '0 0 0'
variable = stress_yy
[../]
[./s_yz]
type = PointValue
point = '0 0 0'
variable = stress_yz
[../]
[./s_zz]
type = PointValue
point = '0 0 0'
variable = stress_zz
[../]
[./internal]
type = PointValue
point = '0 0 0'
variable = mc_int
[../]
[./f]
type = PointValue
point = '0 0 0'
variable = yield_fcn
[../]
[]
[UserObjects]
[./ts]
type = SolidMechanicsHardeningConstant
value = 1E6
[../]
[./mc_coh]
type = SolidMechanicsHardeningConstant
value = 10
[../]
[./mc_phi]
type = SolidMechanicsHardeningConstant
value = 30
convert_to_radians = true
[../]
[./mc_psi]
type = SolidMechanicsHardeningConstant
value = 0.5
[../]
[]
[Materials]
[./elasticity_tensor]
type = ComputeElasticityTensor
fill_method = symmetric_isotropic
C_ijkl = '0 1E7'
[../]
[./mc]
type = CappedMohrCoulombStressUpdate
tensile_strength = ts
compressive_strength = ts
cohesion = mc_coh
friction_angle = mc_phi
dilation_angle = mc_psi
smoothing_tol = 5.0
yield_function_tol = 1.0E-7
[../]
[./stress]
type = ComputeMultipleInelasticStress
inelastic_models = mc
perform_finite_strain_rotations = false
[../]
[]
[Executioner]
end_time = 30
dt = 1
type = Transient
[]
[Outputs]
file_base = small_deform24
csv = true
[]
(modules/solid_mechanics/test/tests/visco/visco_finite_strain.i)
[Mesh]
type = GeneratedMesh
dim = 3
nx = 1
ny = 1
nz = 1
elem_type = HEX8
displacements = 'disp_x disp_y disp_z'
[]
[Variables]
[./disp_x]
order = FIRST
family = LAGRANGE
[../]
[./disp_y]
order = FIRST
family = LAGRANGE
[../]
[./disp_z]
order = FIRST
family = LAGRANGE
[../]
[]
[AuxVariables]
[./stress_xx]
order = CONSTANT
family = MONOMIAL
[../]
[./strain_xx]
order = CONSTANT
family = MONOMIAL
[../]
[./creep_strain_xx]
order = CONSTANT
family = MONOMIAL
[../]
[]
[Kernels]
[SolidMechanics]
displacements = 'disp_x disp_y disp_z'
use_displaced_mesh = true
[../]
[]
[AuxKernels]
[./stress_xx]
type = RankTwoAux
variable = stress_xx
rank_two_tensor = stress
index_j = 0
index_i = 0
execute_on = timestep_end
[../]
[./strain_xx]
type = RankTwoAux
variable = strain_xx
rank_two_tensor = total_strain
index_j = 0
index_i = 0
execute_on = timestep_end
[../]
[./creep_strain_xx]
type = RankTwoAux
variable = creep_strain_xx
rank_two_tensor = creep_strain
index_j = 0
index_i = 0
execute_on = timestep_end
[../]
[]
[BCs]
[./symmy]
type = DirichletBC
variable = disp_y
boundary = bottom
value = 0
[../]
[./symmx]
type = DirichletBC
variable = disp_x
boundary = left
value = 0
[../]
[./symmz]
type = DirichletBC
variable = disp_z
boundary = back
value = 0
[../]
[./axial_load]
type = NeumannBC
variable = disp_x
boundary = right
value = 10e6
[../]
[]
[Materials]
[./kelvin_voigt]
type = GeneralizedKelvinVoigtModel
creep_modulus = '10e9 10e9'
creep_viscosity = '1 10'
poisson_ratio = 0.2
young_modulus = 10e9
[../]
[./stress]
type = ComputeMultipleInelasticStress
inelastic_models = 'creep'
[../]
[./creep]
type = LinearViscoelasticStressUpdate
[../]
[./strain]
type = ComputeFiniteStrain
displacements = 'disp_x disp_y disp_z'
[../]
[]
[UserObjects]
[./update]
type = LinearViscoelasticityManager
viscoelastic_model = kelvin_voigt
[../]
[]
[Postprocessors]
[./stress_xx]
type = ElementAverageValue
variable = stress_xx
block = 'ANY_BLOCK_ID 0'
[../]
[./strain_xx]
type = ElementAverageValue
variable = strain_xx
block = 'ANY_BLOCK_ID 0'
[../]
[./creep_strain_xx]
type = ElementAverageValue
variable = creep_strain_xx
block = 'ANY_BLOCK_ID 0'
[../]
[]
[Preconditioning]
[./smp]
type = SMP
full = true
[../]
[]
[Executioner]
type = Transient
l_max_its = 100
l_tol = 1e-8
nl_max_its = 50
nl_rel_tol = 1e-8
nl_abs_tol = 1e-8
dtmin = 0.01
end_time = 100
[./TimeStepper]
type = LogConstantDT
first_dt = 0.1
log_dt = 0.1
[../]
[]
[Outputs]
file_base = visco_finite_strain_out
exodus = true
[]
(modules/solid_mechanics/test/tests/temperature_dependent_hardening/temp_dep_hardening.i)
#
# This is a test of the piece-wise linear strain hardening model using the
# small strain formulation. This test exercises the temperature-dependent
# hardening curve capability.
#
# Test procedure:
# 1. The element is pulled to and then beyond the yield stress for a given
# temperature.
# 2. The displacement is then constant while the temperature increases and
# the yield stress decreases. This results in a lower stress with more
# plastic strain.
# 3. The temperature decreases beyond its original value giving a higher
# yield stress. The displacement increases, causing increases stress to
# the new yield stress.
# 4. The temperature and yield stress are constant with increasing
# displacement giving a constant stress and more plastic strain.
#
# Plotting total_strain_yy on the x axis and stress_yy on the y axis shows
# the stress history in a clear way.
#
# s |
# t | *****
# r | *
# e | ***** *
# s | * * *
# s | * *
# |*
# +------------------
# total strain
#
# The exact same problem was run in Abaqus with exactly the same result.
[Mesh]
type = GeneratedMesh
dim = 3
nx = 1
ny = 1
nz = 1
# This test uses ElementalVariableValue postprocessors on specific
# elements, so element numbering needs to stay unchanged
allow_renumbering = false
[]
[GlobalParams]
displacements = 'disp_x disp_y disp_z'
[]
[AuxVariables]
[./temp]
order = FIRST
family = LAGRANGE
initial_condition = 500.0
[../]
[]
[AuxKernels]
[./temp_aux]
type = FunctionAux
variable = temp
function = temp_hist
[../]
[]
[Functions]
[./top_pull]
type = PiecewiseLinear
x = '0 1 2 4 5 6'
y = '0 0.025 0.05 0.05 0.06 0.085'
[../]
[./hf1]
type = PiecewiseLinear
x = '0.0 0.01 0.02 0.03 0.1'
y = '5000 5030 5060 5090 5300'
[../]
[./hf2]
type = PiecewiseLinear
x = '0.0 0.01 0.02 0.03 0.1'
y = '4000 4020 4040 4060 4200'
[../]
[./temp_hist]
type = PiecewiseLinear
x = '0 1 2 3 4'
y = '500 500 500 600 400'
[../]
[]
[Physics/SolidMechanics/QuasiStatic]
[./all]
strain = SMALL
incremental = true
add_variables = true
generate_output = 'stress_yy strain_yy plastic_strain_xx plastic_strain_yy plastic_strain_zz'
[../]
[]
[BCs]
[./y_pull_function]
type = FunctionDirichletBC
variable = disp_y
boundary = 3
function = top_pull
[../]
[./x_bot]
type = DirichletBC
variable = disp_x
boundary = 4
value = 0.0
[../]
[./y_bot]
type = DirichletBC
variable = disp_y
boundary = 1
value = 0.0
[../]
[./z_bot]
type = DirichletBC
variable = disp_z
boundary = 0
value = 0.0
[../]
[]
[Postprocessors]
[./stress_yy_el]
type = ElementalVariableValue
variable = stress_yy
elementid = 0
[../]
[]
[Materials]
[./elasticity_tensor]
type = ComputeIsotropicElasticityTensor
youngs_modulus = 2e5
poissons_ratio = 0.3
[../]
[./temp_dep_hardening]
type = TemperatureDependentHardeningStressUpdate
hardening_functions = 'hf1 hf2'
temperatures = '300.0 800.0'
relative_tolerance = 1e-25
absolute_tolerance = 1e-5
temperature = temp
[../]
[./radial_return_stress]
type = ComputeMultipleInelasticStress
tangent_operator = elastic
inelastic_models = 'temp_dep_hardening'
[../]
[]
[Executioner]
type = Transient
solve_type = 'PJFNK'
petsc_options = '-snes_ksp_ew'
petsc_options_iname = '-ksp_gmres_restart -pc_type -pc_hypre_type -pc_hypre_boomeramg_max_iter'
petsc_options_value = '201 hypre boomeramg 4'
line_search = 'none'
l_max_its = 100
nl_max_its = 100
nl_rel_tol = 1e-12
nl_abs_tol = 1e-10
l_tol = 1e-9
start_time = 0.0
end_time = 6
dt = 0.1
[]
[Outputs]
[./out]
type = Exodus
[../]
[]
(modules/solid_mechanics/test/tests/jacobian/tensile_update7.i)
# Tensile, update version, with strength = 1MPa and smoothing_tol = 0.1E5
# Lame lambda = 1GPa. Lame mu = 1.3GPa
# Units in this file are MPa (not Pa)
#
# Start from non-diagonal stress state with softening.
# Returns to close to the edge of tensile yield
[Mesh]
type = GeneratedMesh
dim = 3
nx = 1
ny = 1
nz = 1
xmin = -0.5
xmax = 0.5
ymin = -0.5
ymax = 0.5
zmin = -0.5
zmax = 0.5
[]
[Variables]
[./disp_x]
[../]
[./disp_y]
[../]
[./disp_z]
[../]
[]
[Kernels]
[SolidMechanics]
displacements = 'disp_x disp_y disp_z'
[../]
[]
[UserObjects]
[./ts]
type = SolidMechanicsHardeningCubic
value_0 = 1
value_residual = 0.5
internal_limit = 2E-2
[../]
[]
[Materials]
[./elasticity_tensor]
type = ComputeIsotropicElasticityTensor
lambda = 0.5E3
shear_modulus = 1.0E3
[../]
[./strain]
type = ComputeIncrementalStrain
displacements = 'disp_x disp_y disp_z'
eigenstrain_names = ini_stress
[../]
[./ini_stress]
type = ComputeEigenstrainFromInitialStress
initial_stress = '-1 0.1 0.2 0.1 15 -0.3 0.2 -0.3 14'
eigenstrain_name = ini_stress
[../]
[./tensile]
type = TensileStressUpdate
tensile_strength = ts
smoothing_tol = 0.1
yield_function_tol = 1.0E-12
[../]
[./stress]
type = ComputeMultipleInelasticStress
inelastic_models = tensile
perform_finite_strain_rotations = false
[../]
[]
[Preconditioning]
[./andy]
type = SMP
full = true
petsc_options_iname = '-snes_type'
petsc_options_value = 'test'
[../]
[]
[Executioner]
type = Transient
solve_type = Newton
[]
(modules/solid_mechanics/test/tests/tensile/small_deform6_update_version.i)
# checking for small deformation
# A single element is incrementally stretched in the in the z direction
# This causes the return direction to be along the hypersurface sigma_II = sigma_III,
# and the resulting stresses are checked to lie on the expected yield surface
[Mesh]
type = GeneratedMesh
dim = 3
nx = 1
ny = 1
nz = 1
xmin = -0.5
xmax = 0.5
ymin = -0.5
ymax = 0.5
zmin = -0.5
zmax = 0.5
[]
[GlobalParams]
displacements = 'disp_x disp_y disp_z'
[]
[Physics/SolidMechanics/QuasiStatic]
[./all]
add_variables = true
incremental = true
strain = finite
generate_output = 'max_principal_stress mid_principal_stress min_principal_stress stress_xx stress_xy stress_xz stress_yy stress_yz stress_zz'
[../]
[]
[BCs]
[./x]
type = FunctionDirichletBC
variable = disp_x
boundary = 'front back'
function = '4*x*t'
[../]
[./y]
type = FunctionDirichletBC
variable = disp_y
boundary = 'front back'
function = 'y*(t-0.5)'
[../]
[./z]
type = FunctionDirichletBC
variable = disp_z
boundary = 'front back'
function = 'z*(t-0.5)'
[../]
[]
[AuxVariables]
[./yield_fcn]
order = CONSTANT
family = MONOMIAL
[../]
[]
[AuxKernels]
[./yield_fcn_auxk]
type = MaterialStdVectorAux
property = plastic_yield_function
index = 0
variable = yield_fcn
[../]
[]
[Postprocessors]
[./s_I]
type = PointValue
point = '0 0 0'
variable = max_principal_stress
[../]
[./s_II]
type = PointValue
point = '0 0 0'
variable = mid_principal_stress
[../]
[./s_III]
type = PointValue
point = '0 0 0'
variable = min_principal_stress
[../]
[./f]
type = PointValue
point = '0 0 0'
variable = yield_fcn
[../]
[]
[UserObjects]
[./ts]
type = SolidMechanicsHardeningConstant
value = 1
[../]
[]
[Materials]
[./elasticity_tensor]
type = ComputeElasticityTensor
fill_method = symmetric_isotropic
C_ijkl = '0 2.0'
[../]
[./tensile]
type = TensileStressUpdate
tensile_strength = ts
smoothing_tol = 0.5
yield_function_tol = 1.0E-12
[../]
[./stress]
type = ComputeMultipleInelasticStress
inelastic_models = tensile
perform_finite_strain_rotations = false
[../]
[]
[Executioner]
end_time = 1
dt = 0.1
type = Transient
[]
[Outputs]
file_base = small_deform6_update_version
exodus = false
[./csv]
type = CSV
[../]
[]
(modules/solid_mechanics/test/tests/multiple_two_parameter_plasticity/dp_and_wp.i)
# Use ComputeMultipleInelasticStress with two inelastic models: CappedDruckerPrager and CappedWeakPlane.
# The relative_tolerance and absolute_tolerance parameters are set small so that many
# Picard iterations need to be performed.
#
# The CappedDruckerPrager has tensile strength 3E2 and large cohesion,
# and the return-map sets stress = trial_stress - diag(d, d, d), for
# some d to be determined
# The CappedWeakPlane has tensile strength zero and large cohesion,
# and the return-map sets stress = diag(t - v*w/(1-v), t - v*w/(1-v), t - w)
# where t is trial stress, v is Poisson's ratio, and w is to be determined
#
# d and w are determined by demanding that the final stress shouldn't depend
# on the order of return-mapping (DP first then WP, or WP first then DP).
#
# Let the initial_stress = diag(I, I, I).
# The returned stress is diag(I - d - v*w/(1-v), I - d - v*w/(1-v), I - d - w). This
# must obey Tr(stress) <= dp_tensile_strength, and I-d-w <= wp_tensile_strength.
#
# For I = 1E3, and v = 0.2, the solution is d = 800 and w = 200, with
# stress = diag(150, 150, 0)
[Mesh]
type = GeneratedMesh
dim = 3
nx = 1
ny = 1
nz = 1
xmin = -0.5
xmax = 0.5
ymin = -0.5
ymax = 0.5
zmin = -0.5
zmax = 0.5
[]
[GlobalParams]
displacements = 'disp_x disp_y disp_z'
[]
[Physics/SolidMechanics/QuasiStatic]
[./all]
add_variables = true
incremental = true
eigenstrain_names = ini_stress
generate_output = 'stress_xx stress_xy stress_xz stress_yy stress_yz stress_zz'
[../]
[]
[BCs]
[./x]
type = FunctionDirichletBC
variable = disp_x
boundary = 'front back'
function = 0
[../]
[./y]
type = FunctionDirichletBC
variable = disp_y
boundary = 'front back'
function = 0
[../]
[./z]
type = FunctionDirichletBC
variable = disp_z
boundary = 'front back'
function = 0
[../]
[]
[AuxVariables]
[./yield_fcn_dp]
order = CONSTANT
family = MONOMIAL
[../]
[./yield_fcn_wp]
order = CONSTANT
family = MONOMIAL
[../]
[]
[AuxKernels]
[./yield_fcn_dp_auxk]
type = MaterialStdVectorAux
index = 1 # this is the tensile yield function - it should be zero
property = cdp_plastic_yield_function
variable = yield_fcn_dp
[../]
[./yield_fcn_wp_auxk]
type = MaterialStdVectorAux
index = 1 # this is the tensile yield function - it should be zero
property = cwp_plastic_yield_function
variable = yield_fcn_wp
[../]
[]
[Postprocessors]
[./s_xx]
type = PointValue
point = '0 0 0'
variable = stress_xx
[../]
[./s_xy]
type = PointValue
point = '0 0 0'
variable = stress_xy
[../]
[./s_xz]
type = PointValue
point = '0 0 0'
variable = stress_xz
[../]
[./s_yy]
type = PointValue
point = '0 0 0'
variable = stress_yy
[../]
[./s_yz]
type = PointValue
point = '0 0 0'
variable = stress_yz
[../]
[./s_zz]
type = PointValue
point = '0 0 0'
variable = stress_zz
[../]
[./f_dp]
type = PointValue
point = '0 0 0'
variable = yield_fcn_dp
[../]
[./f_wp]
type = PointValue
point = '0 0 0'
variable = yield_fcn_wp
[../]
[]
[UserObjects]
[./ts]
type = SolidMechanicsHardeningConstant
value = 300
[../]
[./cs]
type = SolidMechanicsHardeningConstant
value = 1E4
[../]
[./mc_coh]
type = SolidMechanicsHardeningConstant
value = 1E4
[../]
[./mc_phi]
type = SolidMechanicsHardeningConstant
value = 20
convert_to_radians = true
[../]
[./mc_psi]
type = SolidMechanicsHardeningConstant
value = 0
[../]
[./dp]
type = SolidMechanicsPlasticDruckerPrager
mc_cohesion = mc_coh
mc_friction_angle = mc_phi
mc_dilation_angle = mc_psi
internal_constraint_tolerance = 1 # irrelevant here
yield_function_tolerance = 1 # irrelevant here
[../]
[./wp_coh]
type = SolidMechanicsHardeningConstant
value = 1E4
[../]
[./wp_tanphi]
type = SolidMechanicsHardeningConstant
value = 0.5
[../]
[./wp_tanpsi]
type = SolidMechanicsHardeningConstant
value = 0.1111077
[../]
[./wp_t_strength]
type = SolidMechanicsHardeningConstant
value = 0
[../]
[./wp_c_strength]
type = SolidMechanicsHardeningConstant
value = 1E4
[../]
[]
[Materials]
[./elasticity_tensor]
type = ComputeIsotropicElasticityTensor
poissons_ratio = 0.2
youngs_modulus = 1E7
[../]
[./ini_stress]
type = ComputeEigenstrainFromInitialStress
initial_stress = '1E3 0 0 0 1E3 0 0 0 1E3'
eigenstrain_name = ini_stress
[../]
[./admissible]
type = ComputeMultipleInelasticStress
relative_tolerance = 1E-8
inelastic_models = 'cdp cwp'
perform_finite_strain_rotations = false
[../]
[./cdp]
type = CappedDruckerPragerStressUpdate
base_name = cdp
DP_model = dp
tensile_strength = ts
compressive_strength = cs
yield_function_tol = 1E-5
tip_smoother = 1E3
smoothing_tol = 1E3
[../]
[./cwp]
type = CappedWeakPlaneStressUpdate
base_name = cwp
cohesion = wp_coh
tan_friction_angle = wp_tanphi
tan_dilation_angle = wp_tanpsi
tensile_strength = wp_t_strength
compressive_strength = wp_c_strength
tip_smoother = 1E3
smoothing_tol = 1E3
yield_function_tol = 1E-5
[../]
[]
[Executioner]
end_time = 1
dt = 1
type = Transient
[]
[Outputs]
file_base = dp_and_wp
csv = true
[]
(modules/porous_flow/test/tests/plastic_heating/compressive01.i)
# Tensile heating, using capped weak-plane plasticity
# z_disp(z=1) = -t
# totalstrain_zz = -t
# with C_ijkl = 0.5 0.25
# stress_zz = -t, but with compressive_strength = 1, stress_zz = max(-t, -1)
# so plasticstrain_zz = -(t - 1)
# heat_energy_rate = coeff * (t - 1)
# Heat capacity of rock = specific_heat_cap * density = 4
# So temperature of rock should be:
# (1 - porosity) * 4 * T = (1 - porosity) * coeff * (t - 1)
[Mesh]
type = GeneratedMesh
dim = 3
xmin = -10
xmax = 10
zmin = 0
zmax = 1
[]
[GlobalParams]
displacements = 'disp_x disp_y disp_z'
PorousFlowDictator = dictator
[]
[Variables]
[temperature]
[]
[]
[Kernels]
[energy_dot]
type = PorousFlowEnergyTimeDerivative
variable = temperature
base_name = non_existent
[]
[phe]
type = PorousFlowPlasticHeatEnergy
variable = temperature
[]
[]
[AuxVariables]
[disp_x]
[]
[disp_y]
[]
[disp_z]
[]
[]
[AuxKernels]
[disp_z]
type = FunctionAux
variable = disp_z
function = '-z*t'
[]
[]
[UserObjects]
[dictator]
type = PorousFlowDictator
porous_flow_vars = temperature
number_fluid_phases = 0
number_fluid_components = 0
[]
[coh]
type = TensorMechanicsHardeningConstant
value = 100
[]
[tanphi]
type = TensorMechanicsHardeningConstant
value = 1.0
[]
[t_strength]
type = TensorMechanicsHardeningConstant
value = 1
[]
[c_strength]
type = TensorMechanicsHardeningConstant
value = 1
[]
[]
[Materials]
[rock_internal_energy]
type = PorousFlowMatrixInternalEnergy
specific_heat_capacity = 2
density = 2
[]
[temp]
type = PorousFlowTemperature
temperature = temperature
[]
[porosity]
type = PorousFlowPorosityConst
porosity = 0.2
[]
[phe]
type = ComputePlasticHeatEnergy
[]
[elasticity_tensor]
type = ComputeElasticityTensor
fill_method = symmetric_isotropic
C_ijkl = '0.5 0.25'
[]
[strain]
type = ComputeIncrementalStrain
displacements = 'disp_x disp_y disp_z'
[]
[admissible]
type = ComputeMultipleInelasticStress
inelastic_models = mc
perform_finite_strain_rotations = false
[]
[mc]
type = CappedWeakPlaneStressUpdate
cohesion = coh
tan_friction_angle = tanphi
tan_dilation_angle = tanphi
tensile_strength = t_strength
compressive_strength = c_strength
tip_smoother = 0
smoothing_tol = 1
yield_function_tol = 1E-10
perfect_guess = true
[]
[]
[Postprocessors]
[temp]
type = PointValue
point = '0 0 0'
variable = temperature
[]
[]
[Preconditioning]
[andy]
type = SMP
full = true
petsc_options_iname = '-ksp_type -pc_type -snes_atol -snes_rtol -snes_max_it'
petsc_options_value = 'bcgs bjacobi 1E-15 1E-10 10000'
[]
[]
[Executioner]
type = Transient
solve_type = Newton
dt = 1
end_time = 10
[]
[Outputs]
file_base = compressive01
csv = true
[]
(modules/solid_mechanics/test/tests/capped_mohr_coulomb/small_deform15.i)
# Using CappedMohrCoulomb with compressive failure only
# A single element is incrementally compressed in the z and x directions
# This causes the return direction to be along the hypersurface sigma_I = 0
# and the resulting stresses are checked to lie on the expected yield surface
[Mesh]
type = GeneratedMesh
dim = 3
nx = 1
ny = 1
nz = 1
xmin = -0.5
xmax = 0.5
ymin = -0.5
ymax = 0.5
zmin = -0.5
zmax = 0.5
[]
[GlobalParams]
displacements = 'disp_x disp_y disp_z'
[]
[Physics/SolidMechanics/QuasiStatic]
[./all]
add_variables = true
incremental = true
generate_output = 'max_principal_stress mid_principal_stress min_principal_stress stress_xx stress_xy stress_xz stress_yy stress_yz stress_zz'
[../]
[]
[BCs]
[./x]
type = FunctionDirichletBC
variable = disp_x
boundary = 'front back'
function = '-2*x*t'
[../]
[./y]
type = FunctionDirichletBC
variable = disp_y
boundary = 'front back'
function = '0'
[../]
[./z]
type = FunctionDirichletBC
variable = disp_z
boundary = 'front back'
function = '-0.5*z*(t+1.5*t*t)'
[../]
[]
[AuxVariables]
[./yield_fcn]
order = CONSTANT
family = MONOMIAL
[../]
[]
[AuxKernels]
[./yield_fcn_auxk]
type = MaterialStdVectorAux
property = plastic_yield_function
index = 3
variable = yield_fcn
[../]
[]
[Postprocessors]
[./s_I]
type = PointValue
point = '0 0 0'
variable = max_principal_stress
[../]
[./s_II]
type = PointValue
point = '0 0 0'
variable = mid_principal_stress
[../]
[./s_III]
type = PointValue
point = '0 0 0'
variable = min_principal_stress
[../]
[./f]
type = PointValue
point = '0 0 0'
variable = yield_fcn
[../]
[]
[UserObjects]
[./ts]
type = SolidMechanicsHardeningConstant
value = 1E6
[../]
[./cs]
type = SolidMechanicsHardeningConstant
value = 1
[../]
[./coh]
type = SolidMechanicsHardeningConstant
value = 1E6
[../]
[./ang]
type = SolidMechanicsHardeningConstant
value = 0.5
[../]
[]
[Materials]
[./elasticity_tensor]
type = ComputeElasticityTensor
fill_method = symmetric_isotropic
C_ijkl = '0 2.0'
[../]
[./tensile]
type = CappedMohrCoulombStressUpdate
tensile_strength = ts
compressive_strength = cs
cohesion = coh
friction_angle = ang
dilation_angle = ang
smoothing_tol = 0.5
yield_function_tol = 1.0E-12
[../]
[./stress]
type = ComputeMultipleInelasticStress
inelastic_models = tensile
perform_finite_strain_rotations = false
[../]
[]
[Executioner]
end_time = 1
dt = 0.1
type = Transient
[]
[Outputs]
file_base = small_deform15
csv = true
[]
(modules/solid_mechanics/test/tests/capped_weak_plane/small_deform7.i)
# Plastic deformation, tensile with hardening
# With Lame lambda=0 and Lame mu=1, applying the following
# deformation to the zmax surface of a unit cube:
# disp_z = t
# should yield trial stress:
# stress_zz = 2*t
# The tensile strength varies as a cubic between 1 (at intnl=0)
# and 2 (at intnl=1). The equation to solve is
# 2 - Ezzzz * ga = -2 * (ga - 1/2)^3 + (3/2) (ga - 1/2) + 3/2
# where the left-hand side comes from p = p_trial - ga * Ezzzz
# and the right-hand side is the cubic tensile strength
# The solution is ga = 0.355416 ( = intnl[1]), and the cubic
# is 1.289168 ( = p) at that point
[Mesh]
type = GeneratedMesh
dim = 3
nx = 1
ny = 1
nz = 1
xmin = -0.5
xmax = 0.5
ymin = -0.5
ymax = 0.5
zmin = -0.5
zmax = 0.5
[]
[GlobalParams]
displacements = 'disp_x disp_y disp_z'
[]
[Physics/SolidMechanics/QuasiStatic]
[./all]
add_variables = true
incremental = true
generate_output = 'stress_xx stress_xy stress_xz stress_yy stress_yz stress_zz plastic_strain_xx plastic_strain_xy plastic_strain_xz plastic_strain_yy plastic_strain_yz plastic_strain_zz strain_xx strain_xy strain_xz strain_yy strain_yz strain_zz'
[../]
[]
[BCs]
[./bottomx]
type = DirichletBC
variable = disp_x
boundary = back
value = 0.0
[../]
[./bottomy]
type = DirichletBC
variable = disp_y
boundary = back
value = 0.0
[../]
[./bottomz]
type = DirichletBC
variable = disp_z
boundary = back
value = 0.0
[../]
[./topx]
type = FunctionDirichletBC
variable = disp_x
boundary = front
function = 0
[../]
[./topy]
type = FunctionDirichletBC
variable = disp_y
boundary = front
function = 0
[../]
[./topz]
type = FunctionDirichletBC
variable = disp_z
boundary = front
function = t
[../]
[]
[AuxVariables]
[./f_shear]
order = CONSTANT
family = MONOMIAL
[../]
[./f_tensile]
order = CONSTANT
family = MONOMIAL
[../]
[./f_compressive]
order = CONSTANT
family = MONOMIAL
[../]
[./intnl_shear]
order = CONSTANT
family = MONOMIAL
[../]
[./intnl_tensile]
order = CONSTANT
family = MONOMIAL
[../]
[./iter]
order = CONSTANT
family = MONOMIAL
[../]
[./ls]
order = CONSTANT
family = MONOMIAL
[../]
[]
[AuxKernels]
[./f_shear]
type = MaterialStdVectorAux
property = plastic_yield_function
index = 0
variable = f_shear
[../]
[./f_tensile]
type = MaterialStdVectorAux
property = plastic_yield_function
index = 1
variable = f_tensile
[../]
[./f_compressive]
type = MaterialStdVectorAux
property = plastic_yield_function
index = 2
variable = f_compressive
[../]
[./intnl_shear]
type = MaterialStdVectorAux
property = plastic_internal_parameter
index = 0
variable = intnl_shear
[../]
[./intnl_tensile]
type = MaterialStdVectorAux
property = plastic_internal_parameter
index = 1
variable = intnl_tensile
[../]
[./iter]
type = MaterialRealAux
property = plastic_NR_iterations
variable = iter
[../]
[./ls]
type = MaterialRealAux
property = plastic_linesearch_needed
variable = ls
[../]
[]
[Postprocessors]
[./stress_xx]
type = PointValue
point = '0 0 0'
variable = stress_xx
[../]
[./stress_xy]
type = PointValue
point = '0 0 0'
variable = stress_xy
[../]
[./stress_xz]
type = PointValue
point = '0 0 0'
variable = stress_xz
[../]
[./stress_yy]
type = PointValue
point = '0 0 0'
variable = stress_yy
[../]
[./stress_yz]
type = PointValue
point = '0 0 0'
variable = stress_yz
[../]
[./stress_zz]
type = PointValue
point = '0 0 0'
variable = stress_zz
[../]
[./strainp_xx]
type = PointValue
point = '0 0 0'
variable = plastic_strain_xx
[../]
[./strainp_xy]
type = PointValue
point = '0 0 0'
variable = plastic_strain_xy
[../]
[./strainp_xz]
type = PointValue
point = '0 0 0'
variable = plastic_strain_xz
[../]
[./strainp_yy]
type = PointValue
point = '0 0 0'
variable = plastic_strain_yy
[../]
[./strainp_yz]
type = PointValue
point = '0 0 0'
variable = plastic_strain_yz
[../]
[./strainp_zz]
type = PointValue
point = '0 0 0'
variable = plastic_strain_zz
[../]
[./straint_xx]
type = PointValue
point = '0 0 0'
variable = strain_xx
[../]
[./straint_xy]
type = PointValue
point = '0 0 0'
variable = strain_xy
[../]
[./straint_xz]
type = PointValue
point = '0 0 0'
variable = strain_xz
[../]
[./straint_yy]
type = PointValue
point = '0 0 0'
variable = strain_yy
[../]
[./straint_yz]
type = PointValue
point = '0 0 0'
variable = strain_yz
[../]
[./straint_zz]
type = PointValue
point = '0 0 0'
variable = strain_zz
[../]
[./f_shear]
type = PointValue
point = '0 0 0'
variable = f_shear
[../]
[./f_tensile]
type = PointValue
point = '0 0 0'
variable = f_tensile
[../]
[./f_compressive]
type = PointValue
point = '0 0 0'
variable = f_compressive
[../]
[./intnl_shear]
type = PointValue
point = '0 0 0'
variable = intnl_shear
[../]
[./intnl_tensile]
type = PointValue
point = '0 0 0'
variable = intnl_tensile
[../]
[./iter]
type = PointValue
point = '0 0 0'
variable = iter
[../]
[./ls]
type = PointValue
point = '0 0 0'
variable = ls
[../]
[]
[UserObjects]
[./coh]
type = SolidMechanicsHardeningConstant
value = 20
[../]
[./tanphi]
type = SolidMechanicsHardeningConstant
value = 0.5
[../]
[./tanpsi]
type = SolidMechanicsHardeningConstant
value = 0.1
[../]
[./t_strength]
type = SolidMechanicsHardeningCubic
value_0 = 1
value_residual = 2
internal_limit = 1
[../]
[./c_strength]
type = SolidMechanicsHardeningConstant
value = 100
[../]
[]
[Materials]
[./elasticity_tensor]
type = ComputeElasticityTensor
fill_method = symmetric_isotropic
C_ijkl = '0 1'
[../]
[./admissible]
type = ComputeMultipleInelasticStress
inelastic_models = stress
perform_finite_strain_rotations = false
[../]
[./stress]
type = CappedWeakPlaneStressUpdate
cohesion = coh
tan_friction_angle = tanphi
tan_dilation_angle = tanpsi
tensile_strength = t_strength
compressive_strength = c_strength
max_NR_iterations = 20
tip_smoother = 5
smoothing_tol = 5
yield_function_tol = 1E-10
[../]
[]
[Executioner]
end_time = 1
dt = 1
type = Transient
[]
[Outputs]
file_base = small_deform7
csv = true
[]
(modules/solid_mechanics/test/tests/tensile/small_deform_hard3_update_version.i)
# checking for small deformation, with cubic hardening
# A single element is repeatedly stretched by in z direction
# tensile_strength is set to 1Pa, tensile_strength_residual = 0.5Pa, and limit value = 1E-5
# This allows the hardening of the tensile strength to be observed
[Mesh]
type = GeneratedMesh
dim = 3
nx = 1
ny = 1
nz = 1
xmin = -0.5
xmax = 0.5
ymin = -0.5
ymax = 0.5
zmin = -0.5
zmax = 0.5
[]
[GlobalParams]
displacements = 'disp_x disp_y disp_z'
[]
[Physics/SolidMechanics/QuasiStatic]
[./all]
add_variables = true
incremental = true
strain = finite
generate_output = 'max_principal_stress mid_principal_stress min_principal_stress'
[../]
[]
[BCs]
[./x]
type = FunctionDirichletBC
variable = disp_x
boundary = 'front back'
function = '0'
[../]
[./y]
type = FunctionDirichletBC
variable = disp_y
boundary = 'front back'
function = '0'
[../]
[./z]
type = FunctionDirichletBC
variable = disp_z
boundary = 'front back'
function = '1E-6*z*t'
[../]
[]
[AuxVariables]
[./yield_fcn]
order = CONSTANT
family = MONOMIAL
[../]
[./iter]
order = CONSTANT
family = MONOMIAL
[../]
[./intnl]
order = CONSTANT
family = MONOMIAL
[../]
[]
[AuxKernels]
[./yield_fcn_auxk]
type = MaterialStdVectorAux
property = plastic_yield_function
index = 0
variable = yield_fcn
[../]
[./iter_auxk]
type = MaterialRealAux
property = plastic_NR_iterations
variable = iter
[../]
[./intnl_auxk]
type = MaterialStdVectorAux
property = plastic_internal_parameter
index = 0
variable = intnl
[../]
[]
[Postprocessors]
[./s_I]
type = PointValue
point = '0 0 0'
variable = max_principal_stress
[../]
[./s_II]
type = PointValue
point = '0 0 0'
variable = mid_principal_stress
[../]
[./s_III]
type = PointValue
point = '0 0 0'
variable = min_principal_stress
[../]
[./f]
type = PointValue
point = '0 0 0'
variable = yield_fcn
[../]
[./iter]
type = PointValue
point = '0 0 0'
variable = iter
[../]
[./intnl]
type = PointValue
point = '0 0 0'
variable = intnl
[../]
[]
[UserObjects]
[./ts]
type = SolidMechanicsHardeningCubic
value_0 = 1.0
value_residual = 0.5
internal_0 = 0
internal_limit = 1E-5
[../]
[]
[Materials]
[./elasticity_tensor]
type = ComputeElasticityTensor
fill_method = symmetric_isotropic
C_ijkl = '0 2.0E6'
[../]
[./tensile]
type = TensileStressUpdate
tensile_strength = ts
smoothing_tol = 0.0
yield_function_tol = 1.0E-12
[../]
[./stress]
type = ComputeMultipleInelasticStress
inelastic_models = tensile
perform_finite_strain_rotations = false
[../]
[]
[Executioner]
end_time = 10
dt = 1.0
type = Transient
[]
[Outputs]
file_base = small_deform_hard3_update_version
exodus = false
[./csv]
type = CSV
[../]
[]
(modules/solid_mechanics/test/tests/capped_weak_plane/except3.i)
# Exception: incorrect userobject types
[Mesh]
type = GeneratedMesh
dim = 3
nx = 1
ny = 1
nz = 1
xmin = -0.5
xmax = 0.5
ymin = -0.5
ymax = 0.5
zmin = -0.5
zmax = 0.5
[]
[GlobalParams]
displacements = 'disp_x disp_y disp_z'
[]
[Physics/SolidMechanics/QuasiStatic]
[./all]
add_variables = true
incremental = true
[../]
[]
[UserObjects]
[./coh]
type = SolidMechanicsHardeningConstant
value = 1
[../]
[./tanphi]
type = SolidMechanicsHardeningConstant
value = 0.05
[../]
[./tanpsi]
type = SolidMechanicsHardeningConstant
value = 0.1111077
[../]
[./t_strength]
type = SolidMechanicsHardeningConstant
value = 1
[../]
[./c_strength]
type = SolidMechanicsHardeningConstant
value = 2
[../]
[]
[Materials]
[./elasticity_tensor]
type = ComputeElasticityTensor
fill_method = symmetric_isotropic
C_ijkl = '0 1E6'
[../]
[./admissible]
type = ComputeMultipleInelasticStress
inelastic_models = stress
perform_finite_strain_rotations = false
[../]
[./stress]
type = CappedWeakPlaneStressUpdate
cohesion = coh
tan_friction_angle = tanphi
tan_dilation_angle = tanpsi
tensile_strength = t_strength
compressive_strength = c_strength
tip_smoother = 0
smoothing_tol = 1
yield_function_tol = 1E-5
[../]
[]
[Executioner]
end_time = 1
dt = 1
type = Transient
[]
(modules/solid_mechanics/test/tests/jacobian/mc_update3.i)
# MC update version, with only Tensile with tensile strength = 1MPa and smoothing_tol = 0.1E5
# Lame lambda = 1GPa. Lame mu = 1.3GPa
# Units in this file are MPa (not Pa)
#
# Return to the stress_I = stress_II = stress_III ~1 tip
[Mesh]
type = GeneratedMesh
dim = 3
nx = 1
ny = 1
nz = 1
xmin = -0.5
xmax = 0.5
ymin = -0.5
ymax = 0.5
zmin = -0.5
zmax = 0.5
[]
[Variables]
[./disp_x]
[../]
[./disp_y]
[../]
[./disp_z]
[../]
[]
[Kernels]
[SolidMechanics]
displacements = 'disp_x disp_y disp_z'
[../]
[]
[UserObjects]
[./ts]
type = SolidMechanicsHardeningConstant
value = 1
[../]
[./cs]
type = SolidMechanicsHardeningConstant
value = 1E6
[../]
[./coh]
type = SolidMechanicsHardeningConstant
value = 1E6
[../]
[./ang]
type = SolidMechanicsHardeningConstant
value = 30
convert_to_radians = true
[../]
[]
[Materials]
[./elasticity_tensor]
type = ComputeIsotropicElasticityTensor
lambda = 1.0E3
shear_modulus = 1.3E3
[../]
[./strain]
type = ComputeIncrementalStrain
displacements = 'disp_x disp_y disp_z'
eigenstrain_names = ini_stress
[../]
[./ini_stress]
type = ComputeEigenstrainFromInitialStress
initial_stress = '2 0 0 0 1.9 0 0 0 2.1'
eigenstrain_name = ini_stress
[../]
[./cmc]
type = CappedMohrCoulombStressUpdate
tensile_strength = ts
compressive_strength = cs
cohesion = coh
friction_angle = ang
dilation_angle = ang
smoothing_tol = 0.1
yield_function_tol = 1.0E-12
[../]
[./stress]
type = ComputeMultipleInelasticStress
inelastic_models = cmc
perform_finite_strain_rotations = false
[../]
[]
[Preconditioning]
[./andy]
type = SMP
full = true
petsc_options_iname = '-snes_type'
petsc_options_value = 'test'
[../]
[]
[Executioner]
type = Transient
solve_type = Newton
[]
(modules/solid_mechanics/test/tests/capped_weak_plane/pull_and_shear_1step.i)
# Part of the bottom (minimum z) is pulled down by a Preset displacement
# This causes tensile failure in the elements immediately above.
# Because only the bottom row of elements ever fail, and because these
# fail in the first nonlinear step, Moose correctly converges in
# 1 nonlinear step, despite this problem being inelastic.
# (If the problem had lower cohesion, then the top row would also
# fail, but in the second nonlinear step, and so the simulation
# would require at least two nonlinear steps.)
[Mesh]
[generated_mesh]
type = GeneratedMeshGenerator
dim = 3
nx = 2
ny = 1
nz = 2
xmin = -10
xmax = 10
ymin = -10
ymax = 10
zmin = -100
zmax = 0
[]
[bottomz_middle]
type = BoundingBoxNodeSetGenerator
new_boundary = bottomz_middle
bottom_left = '-1 -15 -105'
top_right = '1 15 -95'
input = generated_mesh
[]
[]
[GlobalParams]
displacements = 'disp_x disp_y disp_z'
[]
[Variables]
[./disp_x]
[../]
[./disp_y]
[../]
[./disp_z]
[../]
[]
[Kernels]
[SolidMechanics]
[../]
[]
[BCs]
[./no_x2]
type = DirichletBC
variable = disp_x
boundary = right
value = 0.0
[../]
[./no_x1]
type = DirichletBC
variable = disp_x
boundary = left
value = 0.0
[../]
[./no_y1]
type = DirichletBC
variable = disp_y
boundary = bottom
value = 0.0
[../]
[./no_y2]
type = DirichletBC
variable = disp_y
boundary = top
value = 0.0
[../]
[./z_fixed_sides_xmin]
type = DirichletBC
variable = disp_z
boundary = left
value = 0
[../]
[./z_fixed_sides_xmax]
type = DirichletBC
variable = disp_z
boundary = right
value = 0
[../]
[./bottomz]
type = FunctionDirichletBC
variable = disp_z
boundary = bottomz_middle
function = -1
[../]
[]
[AuxVariables]
[./stress_xx]
order = CONSTANT
family = MONOMIAL
[../]
[./stress_xy]
order = CONSTANT
family = MONOMIAL
[../]
[./stress_xz]
order = CONSTANT
family = MONOMIAL
[../]
[./stress_yy]
order = CONSTANT
family = MONOMIAL
[../]
[./stress_yz]
order = CONSTANT
family = MONOMIAL
[../]
[./stress_zz]
order = CONSTANT
family = MONOMIAL
[../]
[./strainp_xx]
order = CONSTANT
family = MONOMIAL
[../]
[./strainp_xy]
order = CONSTANT
family = MONOMIAL
[../]
[./strainp_xz]
order = CONSTANT
family = MONOMIAL
[../]
[./strainp_yy]
order = CONSTANT
family = MONOMIAL
[../]
[./strainp_yz]
order = CONSTANT
family = MONOMIAL
[../]
[./strainp_zz]
order = CONSTANT
family = MONOMIAL
[../]
[./straint_xx]
order = CONSTANT
family = MONOMIAL
[../]
[./straint_xy]
order = CONSTANT
family = MONOMIAL
[../]
[./straint_xz]
order = CONSTANT
family = MONOMIAL
[../]
[./straint_yy]
order = CONSTANT
family = MONOMIAL
[../]
[./straint_yz]
order = CONSTANT
family = MONOMIAL
[../]
[./straint_zz]
order = CONSTANT
family = MONOMIAL
[../]
[./f_shear]
order = CONSTANT
family = MONOMIAL
[../]
[./f_tensile]
order = CONSTANT
family = MONOMIAL
[../]
[./f_compressive]
order = CONSTANT
family = MONOMIAL
[../]
[./intnl_shear]
order = CONSTANT
family = MONOMIAL
[../]
[./intnl_tensile]
order = CONSTANT
family = MONOMIAL
[../]
[./iter]
order = CONSTANT
family = MONOMIAL
[../]
[./ls]
order = CONSTANT
family = MONOMIAL
[../]
[]
[AuxKernels]
[./stress_xx]
type = RankTwoAux
rank_two_tensor = stress
variable = stress_xx
index_i = 0
index_j = 0
[../]
[./stress_xy]
type = RankTwoAux
rank_two_tensor = stress
variable = stress_xy
index_i = 0
index_j = 1
[../]
[./stress_xz]
type = RankTwoAux
rank_two_tensor = stress
variable = stress_xz
index_i = 0
index_j = 2
[../]
[./stress_yy]
type = RankTwoAux
rank_two_tensor = stress
variable = stress_yy
index_i = 1
index_j = 1
[../]
[./stress_yz]
type = RankTwoAux
rank_two_tensor = stress
variable = stress_yz
index_i = 1
index_j = 2
[../]
[./stress_zz]
type = RankTwoAux
rank_two_tensor = stress
variable = stress_zz
index_i = 2
index_j = 2
[../]
[./strainp_xx]
type = RankTwoAux
rank_two_tensor = plastic_strain
variable = strainp_xx
index_i = 0
index_j = 0
[../]
[./strainp_xy]
type = RankTwoAux
rank_two_tensor = plastic_strain
variable = strainp_xy
index_i = 0
index_j = 1
[../]
[./strainp_xz]
type = RankTwoAux
rank_two_tensor = plastic_strain
variable = strainp_xz
index_i = 0
index_j = 2
[../]
[./strainp_yy]
type = RankTwoAux
rank_two_tensor = plastic_strain
variable = strainp_yy
index_i = 1
index_j = 1
[../]
[./strainp_yz]
type = RankTwoAux
rank_two_tensor = plastic_strain
variable = strainp_yz
index_i = 1
index_j = 2
[../]
[./strainp_zz]
type = RankTwoAux
rank_two_tensor = plastic_strain
variable = strainp_zz
index_i = 2
index_j = 2
[../]
[./straint_xx]
type = RankTwoAux
rank_two_tensor = total_strain
variable = straint_xx
index_i = 0
index_j = 0
[../]
[./straint_xy]
type = RankTwoAux
rank_two_tensor = total_strain
variable = straint_xy
index_i = 0
index_j = 1
[../]
[./straint_xz]
type = RankTwoAux
rank_two_tensor = total_strain
variable = straint_xz
index_i = 0
index_j = 2
[../]
[./straint_yy]
type = RankTwoAux
rank_two_tensor = total_strain
variable = straint_yy
index_i = 1
index_j = 1
[../]
[./straint_yz]
type = RankTwoAux
rank_two_tensor = total_strain
variable = straint_yz
index_i = 1
index_j = 2
[../]
[./straint_zz]
type = RankTwoAux
rank_two_tensor = total_strain
variable = straint_zz
index_i = 2
index_j = 2
[../]
[./f_shear]
type = MaterialStdVectorAux
property = plastic_yield_function
index = 0
variable = f_shear
[../]
[./f_tensile]
type = MaterialStdVectorAux
property = plastic_yield_function
index = 1
variable = f_tensile
[../]
[./f_compressive]
type = MaterialStdVectorAux
property = plastic_yield_function
index = 2
variable = f_compressive
[../]
[./intnl_shear]
type = MaterialStdVectorAux
property = plastic_internal_parameter
index = 0
variable = intnl_shear
[../]
[./intnl_tensile]
type = MaterialStdVectorAux
property = plastic_internal_parameter
index = 1
variable = intnl_tensile
[../]
[./iter]
type = MaterialRealAux
property = plastic_NR_iterations
variable = iter
[../]
[./ls]
type = MaterialRealAux
property = plastic_linesearch_needed
variable = ls
[../]
[]
[UserObjects]
[./coh_irrelevant]
type = SolidMechanicsHardeningCubic
value_0 = 1E60
value_residual = 1E60
internal_limit = 0.01E8
[../]
[./tanphi]
type = SolidMechanicsHardeningCubic
value_0 = 0.5
value_residual = 0.2
internal_limit = 0.01E8
[../]
[./tanpsi]
type = SolidMechanicsHardeningConstant
value = 0.166666666667
[../]
[./t_strength]
type = SolidMechanicsHardeningConstant
value = 0
[../]
[./c_strength]
type = SolidMechanicsHardeningCubic
value_0 = 1E80
value_residual = 1E80
internal_limit = 0.01
[../]
[]
[Materials]
[./elasticity_tensor]
type = ComputeElasticityTensor
fill_method = symmetric_isotropic
C_ijkl = '6.4E9 6.4E9' # young 16MPa, Poisson 0.25
[../]
[./strain]
type = ComputeIncrementalStrain
[../]
[./admissible]
type = ComputeMultipleInelasticStress
inelastic_models = stress
tangent_operator = nonlinear
perform_finite_strain_rotations = false
[../]
[./stress]
type = CappedWeakPlaneStressUpdate
cohesion = coh_irrelevant
tan_friction_angle = tanphi
tan_dilation_angle = tanpsi
tensile_strength = t_strength
compressive_strength = c_strength
max_NR_iterations = 1
tip_smoother = 0
smoothing_tol = 0
yield_function_tol = 1E-2
perfect_guess = true
min_step_size = 1
[../]
[]
[Preconditioning]
[./andy]
type = SMP
full = true
petsc_options = '-snes_converged_reason -snes_linesearch_monitor'
petsc_options_iname = '-pc_type -pc_asm_overlap -sub_pc_type -ksp_type -ksp_gmres_restart'
petsc_options_value = ' asm 2 lu gmres 200'
[../]
[]
[Executioner]
solve_type = 'NEWTON'
petsc_options = '-snes_converged_reason'
line_search = bt
nl_abs_tol = 1E1
nl_rel_tol = 1e-5
l_tol = 1E-10
l_max_its = 100
nl_max_its = 100
end_time = 1.0
dt = 1.0
type = Transient
[]
[Outputs]
file_base = pull_and_shear_1step
exodus = true
[]
(modules/porous_flow/test/tests/plastic_heating/shear01.i)
# Tensile heating, using capped weak-plane plasticity
# x_disp(z=1) = t
# totalstrain_xz = t
# with C_ijkl = 0.5 0.25
# stress_zx = stress_xz = 0.25*t, so q=0.25*t, but
# with cohesion=1 and tan(phi)=1: max(q)=1. With tan(psi)=0,
# the plastic return is always to (p, q) = (0, 1),
# so plasticstrain_zx = max(t - 4, 0)
# heat_energy_rate = coeff * (t - 4) for t>4
# Heat capacity of rock = specific_heat_cap * density = 4
# So temperature of rock should be:
# (1 - porosity) * 4 * T = (1 - porosity) * coeff * (t - 4)
[Mesh]
type = GeneratedMesh
dim = 3
xmin = -10
xmax = 10
zmin = 0
zmax = 1
[]
[GlobalParams]
displacements = 'disp_x disp_y disp_z'
PorousFlowDictator = dictator
[]
[Variables]
[temperature]
[]
[]
[Kernels]
[energy_dot]
type = PorousFlowEnergyTimeDerivative
variable = temperature
base_name = non_existent
[]
[phe]
type = PorousFlowPlasticHeatEnergy
variable = temperature
coeff = 8
[]
[]
[AuxVariables]
[disp_x]
[]
[disp_y]
[]
[disp_z]
[]
[]
[AuxKernels]
[disp_x]
type = FunctionAux
variable = disp_x
function = 'z*t'
[]
[]
[UserObjects]
[dictator]
type = PorousFlowDictator
porous_flow_vars = temperature
number_fluid_phases = 0
number_fluid_components = 0
[]
[coh]
type = TensorMechanicsHardeningConstant
value = 1
[]
[tanphi]
type = TensorMechanicsHardeningConstant
value = 1.0
[]
[tanpsi]
type = TensorMechanicsHardeningConstant
value = 0.0
[]
[t_strength]
type = TensorMechanicsHardeningConstant
value = 10
[]
[c_strength]
type = TensorMechanicsHardeningConstant
value = 10
[]
[]
[Materials]
[rock_internal_energy]
type = PorousFlowMatrixInternalEnergy
specific_heat_capacity = 2
density = 2
[]
[temp]
type = PorousFlowTemperature
temperature = temperature
[]
[porosity]
type = PorousFlowPorosityConst
porosity = 0.7
[]
[phe]
type = ComputePlasticHeatEnergy
[]
[elasticity_tensor]
type = ComputeElasticityTensor
fill_method = symmetric_isotropic
C_ijkl = '0.5 0.25'
[]
[strain]
type = ComputeIncrementalStrain
displacements = 'disp_x disp_y disp_z'
[]
[admissible]
type = ComputeMultipleInelasticStress
inelastic_models = mc
perform_finite_strain_rotations = false
[]
[mc]
type = CappedWeakPlaneStressUpdate
cohesion = coh
tan_friction_angle = tanphi
tan_dilation_angle = tanpsi
tensile_strength = t_strength
compressive_strength = c_strength
tip_smoother = 0
smoothing_tol = 1
yield_function_tol = 1E-10
perfect_guess = true
[]
[]
[Postprocessors]
[temp]
type = PointValue
point = '0 0 0'
variable = temperature
[]
[]
[Preconditioning]
[andy]
type = SMP
full = true
petsc_options_iname = '-ksp_type -pc_type -snes_atol -snes_rtol -snes_max_it'
petsc_options_value = 'bcgs bjacobi 1E-15 1E-10 10000'
[]
[]
[Executioner]
type = Transient
solve_type = Newton
dt = 1
end_time = 10
[]
[Outputs]
file_base = shear01
csv = true
[]
(modules/solid_mechanics/test/tests/rom_stress_update/REG_finite_strain_laromance.i)
[GlobalParams]
displacements = 'disp_r disp_z'
[]
[Mesh]
type = GeneratedMesh
dim = 2
xmin = 1
xmax = 2
nx = 50
ny = 50
coord_type = RZ
[]
[Physics/SolidMechanics/QuasiStatic]
[all]
strain = FINITE
incremental = true
add_variables = true
eigenstrain_names = 'thermal'
use_automatic_differentiation = false
[]
[]
[AuxVariables]
[temp]
initial_condition = 1000.0
[]
[]
[AuxKernels]
[cooling]
type = FunctionAux
variable = temp
function = '1000-10*t*x'
[]
[]
[BCs]
[bottom_fix]
type = DirichletBC
variable = disp_z
boundary = bottom
value = 0.0
[]
[left_fix]
type = DirichletBC
variable = disp_r
boundary = left
value = 0.0
[]
[]
[Materials]
[eigenstrain]
type = ComputeThermalExpansionEigenstrain
eigenstrain_name = 'thermal'
stress_free_temperature = 1000
thermal_expansion_coeff = 1e-4 #1e-4
temperature = temp
[]
[elasticity_tensor]
type = ComputeIsotropicElasticityTensor
youngs_modulus = 3.30e11
poissons_ratio = 0.3
[]
[stress]
type = ComputeMultipleInelasticStress
inelastic_models = rom_stress_prediction
[]
[rom_stress_prediction]
type = SS316HLAROMANCEStressUpdateTest
temperature = temp
initial_cell_dislocation_density = 6.0e12
initial_wall_dislocation_density = 4.4e11
outputs = all
[]
[]
[Postprocessors]
[lin_its]
type = NumLinearIterations
[]
[total_lin_its]
type = CumulativeValuePostprocessor
postprocessor = lin_its
[]
[nl_its]
type = NumNonlinearIterations
[]
[total_nl_its]
type = CumulativeValuePostprocessor
postprocessor = nl_its
[]
[]
[Executioner]
type = Transient
solve_type = 'NEWTON'
nl_abs_tol = 1e-6
nl_rel_tol = 1e-8
petsc_options_iname = '-pc_type -pc_hypre_type'
petsc_options_value = 'hypre boomeramg'
line_search = 'none'
end_time = 10
dt = 1
automatic_scaling = true
[]
[Outputs]
# print_linear_converged_reason = false
# print_nonlinear_converged_reason = false
# print_linear_residuals = false
perf_graph = true
[]
(modules/solid_mechanics/test/tests/combined_creep_plasticity/combined_creep_plasticity_start_time.i)
#
# This test is Example 2 from "A Consistent Formulation for the Integration
# of Combined Plasticity and Creep" by P. Duxbury, et al., Int J Numerical
# Methods in Engineering, Vol. 37, pp. 1277-1295, 1994.
#
# The problem is a one-dimensional bar which is loaded from yield to a value of twice
# the initial yield stress and then unloaded to return to the original stress. The
# bar must harden to the required yield stress during the load ramp, with no
# further yielding during unloading. The initial yield stress (sigma_0) is prescribed
# as 20 with a plastic strain hardening of 100. The mesh is a 1x1x1 cube with symmetry
# boundary conditions on three planes to provide a uniaxial stress field.
#
# In the PowerLawCreep model, the creep strain rate is defined by:
#
# edot = A(sigma)**n * exp(-Q/(RT)) * t**m
#
# The creep law specified in the paper, however, defines the creep strain rate as:
#
# edot = Ao * mo * (sigma)**n * t**(mo-1)
# with the creep parameters given by
# Ao = 1e-7
# mo = 0.5
# n = 5
#
# thus, input parameters for the test were specified as:
# A = Ao * mo = 1e-7 * 0.5 = 0.5e-7
# m = mo-1 = -0.5
# n = 5
# Q = 0
#
# The variation of load P with time is:
# P = 20 + 20t 0 < t < 1
# P = 40 - 40(t-1) 1 < t 1.5
#
# The analytic solution for total strain during the loading period 0 < t < 1 is:
#
# e_tot = (sigma_0 + 20*t)/E + 0.2*t + A * t**0.5 * sigma_0**n * [ 1 + (5/3)*t +
# + 2*t**2 + (10/7)*t**3 + (5/9)**t**4 + (1/11)*t**5 ]
#
# and during the unloading period 1 < t < 1.5:
#
# e_tot = (sigma_1 - 40*(t-1))/E + 0.2 + (4672/693) * A * sigma_0**n +
# A * sigma_0**n * [ t**0.5 * ( 32 - (80/3)*t + 16*t**2 - (40/7)*t**3
# + (10/9)*t**4 - (1/11)*t**5 ) - (11531/693) ]
#
# where sigma_1 is the stress at time t = 1.
#
# Assuming a Young's modulus (E) of 1000 and using the parameters defined above:
#
# e_tot(1) = 2.39734
# e_tot(1.5) = 3.16813
#
#
# The numerically computed solution is:
#
# e_tot(1) = 2.39718 (~0.006% error)
# e_tot(1.5) = 3.15555 (~0.40% error)
#
[GlobalParams]
displacements = 'disp_x disp_y disp_z'
[]
[Mesh]
type = GeneratedMesh
dim = 3
nx = 1
ny = 1
nz = 1
[]
[Physics/SolidMechanics/QuasiStatic]
[./all]
strain = FINITE
incremental = true
add_variables = true
generate_output = 'stress_yy elastic_strain_yy creep_strain_yy plastic_strain_yy'
[../]
[]
[Functions]
[./top_pull]
type = PiecewiseLinear
x = ' 10 11 11.5'
y = '-20 -40 -20'
[../]
[./dts]
type = PiecewiseLinear
x = '10 10.5 11.0 11.5'
y = '0.015 0.015 0.005 0.005'
[../]
[]
[BCs]
[./u_top_pull]
type = Pressure
variable = disp_y
boundary = top
factor = 1
function = top_pull
[../]
[./u_bottom_fix]
type = DirichletBC
variable = disp_y
boundary = bottom
value = 0.0
[../]
[./u_yz_fix]
type = DirichletBC
variable = disp_x
boundary = left
value = 0.0
[../]
[./u_xy_fix]
type = DirichletBC
variable = disp_z
boundary = back
value = 0.0
[../]
[]
[Materials]
[./elasticity_tensor]
type = ComputeIsotropicElasticityTensor
block = 0
youngs_modulus = 1e3
poissons_ratio = 0.3
[../]
[./creep_plas]
type = ComputeMultipleInelasticStress
block = 0
tangent_operator = elastic
inelastic_models = 'creep plas'
max_iterations = 50
absolute_tolerance = 1e-05
combined_inelastic_strain_weights = '0.0 1.0'
[../]
[./creep]
type = PowerLawCreepStressUpdate
block = 0
coefficient = 0.5e-7
n_exponent = 5
m_exponent = -0.5
activation_energy = 0
start_time = 10
[../]
[./plas]
type = IsotropicPlasticityStressUpdate
block = 0
hardening_constant = 100
yield_stress = 20
[../]
[]
[Executioner]
type = Transient
#Preconditioned JFNK (default)
solve_type = 'PJFNK'
petsc_options = '-snes_ksp'
petsc_options_iname = '-ksp_gmres_restart'
petsc_options_value = '101'
line_search = 'none'
l_max_its = 20
nl_max_its = 6
nl_rel_tol = 1e-6
nl_abs_tol = 1e-10
l_tol = 1e-5
start_time = 10.0
end_time = 11.5
[./TimeStepper]
type = FunctionDT
function = dts
[../]
[]
[Outputs]
exodus = true
[]
(modules/solid_mechanics/test/tests/capped_weak_plane/small_deform3.i)
# Plastic deformation, tensile failure
# With Young = 10, poisson=0.25 (Lame lambda=4, mu=4)
# applying the following
# deformation to the zmax surface of a unit cube:
# disp_x = 4*t
# disp_y = 3*t
# disp_z = t
# should yield trial stress:
# stress_zz = 12*t
# stress_zx = 16*t
# stress_zy = 12*t
# Use tensile strength = 6, we should return to stress_zz = 6,
# and stress_xx = stress_yy = 2*t up to t=1 when the system is completely
# plastic, so these stress components will not change
[Mesh]
type = GeneratedMesh
dim = 3
nx = 1
ny = 1
nz = 1
xmin = -0.5
xmax = 0.5
ymin = -0.5
ymax = 0.5
zmin = -0.5
zmax = 0.5
[]
[GlobalParams]
displacements = 'disp_x disp_y disp_z'
[]
[Physics/SolidMechanics/QuasiStatic]
[./all]
add_variables = true
incremental = true
generate_output = 'stress_xx stress_xy stress_xz stress_yy stress_yz stress_zz plastic_strain_xx plastic_strain_xy plastic_strain_xz plastic_strain_yy plastic_strain_yz plastic_strain_zz strain_xx strain_xy strain_xz strain_yy strain_yz strain_zz'
[../]
[]
[BCs]
[./bottomx]
type = DirichletBC
variable = disp_x
boundary = back
value = 0.0
[../]
[./bottomy]
type = DirichletBC
variable = disp_y
boundary = back
value = 0.0
[../]
[./bottomz]
type = DirichletBC
variable = disp_z
boundary = back
value = 0.0
[../]
[./topx]
type = FunctionDirichletBC
variable = disp_x
boundary = front
function = 4*t
[../]
[./topy]
type = FunctionDirichletBC
variable = disp_y
boundary = front
function = 3*t
[../]
[./topz]
type = FunctionDirichletBC
variable = disp_z
boundary = front
function = t
[../]
[]
[AuxVariables]
[./f_shear]
order = CONSTANT
family = MONOMIAL
[../]
[./f_tensile]
order = CONSTANT
family = MONOMIAL
[../]
[./f_compressive]
order = CONSTANT
family = MONOMIAL
[../]
[./intnl_shear]
order = CONSTANT
family = MONOMIAL
[../]
[./intnl_tensile]
order = CONSTANT
family = MONOMIAL
[../]
[./iter]
order = CONSTANT
family = MONOMIAL
[../]
[./ls]
order = CONSTANT
family = MONOMIAL
[../]
[]
[AuxKernels]
[./f_shear]
type = MaterialStdVectorAux
property = plastic_yield_function
index = 0
variable = f_shear
[../]
[./f_tensile]
type = MaterialStdVectorAux
property = plastic_yield_function
index = 1
variable = f_tensile
[../]
[./f_compressive]
type = MaterialStdVectorAux
property = plastic_yield_function
index = 2
variable = f_compressive
[../]
[./intnl_shear]
type = MaterialStdVectorAux
property = plastic_internal_parameter
index = 0
variable = intnl_shear
[../]
[./intnl_tensile]
type = MaterialStdVectorAux
property = plastic_internal_parameter
index = 1
variable = intnl_tensile
[../]
[./iter]
type = MaterialRealAux
property = plastic_NR_iterations
variable = iter
[../]
[./ls]
type = MaterialRealAux
property = plastic_linesearch_needed
variable = ls
[../]
[]
[Postprocessors]
[./stress_xx]
type = PointValue
point = '0 0 0'
variable = stress_xx
[../]
[./stress_xy]
type = PointValue
point = '0 0 0'
variable = stress_xy
[../]
[./stress_xz]
type = PointValue
point = '0 0 0'
variable = stress_xz
[../]
[./stress_yy]
type = PointValue
point = '0 0 0'
variable = stress_yy
[../]
[./stress_yz]
type = PointValue
point = '0 0 0'
variable = stress_yz
[../]
[./stress_zz]
type = PointValue
point = '0 0 0'
variable = stress_zz
[../]
[./strainp_xx]
type = PointValue
point = '0 0 0'
variable = plastic_strain_xx
[../]
[./strainp_xy]
type = PointValue
point = '0 0 0'
variable = plastic_strain_xy
[../]
[./strainp_xz]
type = PointValue
point = '0 0 0'
variable = plastic_strain_xz
[../]
[./strainp_yy]
type = PointValue
point = '0 0 0'
variable = plastic_strain_yy
[../]
[./strainp_yz]
type = PointValue
point = '0 0 0'
variable = plastic_strain_yz
[../]
[./strainp_zz]
type = PointValue
point = '0 0 0'
variable = plastic_strain_zz
[../]
[./straint_xx]
type = PointValue
point = '0 0 0'
variable = strain_xx
[../]
[./straint_xy]
type = PointValue
point = '0 0 0'
variable = strain_xy
[../]
[./straint_xz]
type = PointValue
point = '0 0 0'
variable = strain_xz
[../]
[./straint_yy]
type = PointValue
point = '0 0 0'
variable = strain_yy
[../]
[./straint_yz]
type = PointValue
point = '0 0 0'
variable = strain_yz
[../]
[./straint_zz]
type = PointValue
point = '0 0 0'
variable = strain_zz
[../]
[./f_shear]
type = PointValue
point = '0 0 0'
variable = f_shear
[../]
[./f_tensile]
type = PointValue
point = '0 0 0'
variable = f_tensile
[../]
[./f_compressive]
type = PointValue
point = '0 0 0'
variable = f_compressive
[../]
[./intnl_shear]
type = PointValue
point = '0 0 0'
variable = intnl_shear
[../]
[./intnl_tensile]
type = PointValue
point = '0 0 0'
variable = intnl_tensile
[../]
[./iter]
type = PointValue
point = '0 0 0'
variable = iter
[../]
[./ls]
type = PointValue
point = '0 0 0'
variable = ls
[../]
[]
[UserObjects]
[./coh]
type = SolidMechanicsHardeningConstant
value = 80
[../]
[./tanphi]
type = SolidMechanicsHardeningConstant
value = 0.5
[../]
[./tanpsi]
type = SolidMechanicsHardeningConstant
value = 0.1111077
[../]
[./t_strength]
type = SolidMechanicsHardeningConstant
value = 6
[../]
[./c_strength]
type = SolidMechanicsHardeningConstant
value = 40
[../]
[]
[Materials]
[./elasticity_tensor]
type = ComputeElasticityTensor
fill_method = symmetric_isotropic
C_ijkl = '4 4'
[../]
[./admissible]
type = ComputeMultipleInelasticStress
inelastic_models = stress
perform_finite_strain_rotations = false
[../]
[./stress]
type = CappedWeakPlaneStressUpdate
cohesion = coh
tan_friction_angle = tanphi
tan_dilation_angle = tanpsi
tensile_strength = t_strength
compressive_strength = c_strength
tip_smoother = 0
smoothing_tol = 0
yield_function_tol = 1E-5
[../]
[]
[Executioner]
end_time = 2
dt = 1
type = Transient
[]
[Outputs]
file_base = small_deform3
csv = true
[]
(modules/porous_flow/test/tests/jacobian/phe01.i)
# Capped weak-plane plasticity, Kernel = PorousFlowPlasticHeatEnergy
[Mesh]
type = GeneratedMesh
dim = 3
[]
[GlobalParams]
displacements = 'disp_x disp_y disp_z'
PorousFlowDictator = dictator
[]
[Variables]
[disp_x]
[]
[disp_y]
[]
[disp_z]
[]
[temperature]
[]
[]
[ICs]
[disp_x]
type = RandomIC
variable = disp_x
min = -0.1
max = 0.1
[]
[disp_y]
type = RandomIC
variable = disp_y
min = -0.1
max = 0.1
[]
[disp_z]
type = RandomIC
variable = disp_z
min = -0.1
max = 0.1
[]
[temp]
type = RandomIC
variable = temperature
min = 0.1
max = 0.2
[]
[]
[Kernels]
[phe]
type = PorousFlowPlasticHeatEnergy
variable = temperature
[]
[dummy_disp_x]
type = PorousFlowPlasticHeatEnergy
coeff = -1.3
variable = disp_x
[]
[dummy_disp_y]
type = PorousFlowPlasticHeatEnergy
coeff = 1.1
variable = disp_y
[]
[dummy_disp_z]
type = PorousFlowPlasticHeatEnergy
coeff = 0.2
variable = disp_z
[]
[]
[UserObjects]
[dictator]
type = PorousFlowDictator
porous_flow_vars = 'temperature disp_x disp_y disp_z'
number_fluid_phases = 0
number_fluid_components = 0
[]
[coh]
type = TensorMechanicsHardeningExponential
value_0 = 1
value_residual = 2
rate = 1
[]
[tanphi]
type = TensorMechanicsHardeningExponential
value_0 = 1.0
value_residual = 0.5
rate = 2
[]
[tanpsi]
type = TensorMechanicsHardeningExponential
value_0 = 0.1
value_residual = 0.05
rate = 3
[]
[t_strength]
type = TensorMechanicsHardeningExponential
value_0 = 100
value_residual = 100
rate = 1
[]
[c_strength]
type = TensorMechanicsHardeningCubic
value_0 = 1
value_residual = 0
internal_0 = -2
internal_limit = 0
[]
[]
[Materials]
[temp]
type = PorousFlowTemperature
temperature = temperature
[]
[porosity]
type = PorousFlowPorosity
thermal = true
mechanical = true
porosity_zero = 0.3
thermal_expansion_coeff = 1.3
[]
[volstrain]
type = PorousFlowVolumetricStrain
[]
[phe]
type = ComputePlasticHeatEnergy
[]
[elasticity_tensor]
type = ComputeIsotropicElasticityTensor
lambda = 1.0
shear_modulus = 2.0
[]
[strain]
type = ComputeIncrementalStrain
displacements = 'disp_x disp_y disp_z'
eigenstrain_names = ini_stress
[]
[ini_stress]
type = ComputeEigenstrainFromInitialStress
initial_stress = '0 0 0 0 0 1 0 1 -1.5'
eigenstrain_name = ini_stress
[]
[admissible]
type = ComputeMultipleInelasticStress
inelastic_models = mc
tangent_operator = nonlinear
[]
[mc]
type = CappedWeakPlaneStressUpdate
cohesion = coh
tan_friction_angle = tanphi
tan_dilation_angle = tanpsi
tensile_strength = t_strength
compressive_strength = c_strength
max_NR_iterations = 20
tip_smoother = 0
smoothing_tol = 1
yield_function_tol = 1E-10
perfect_guess = false
[]
[]
[Preconditioning]
[andy]
type = SMP
full = true
petsc_options_iname = '-ksp_type -pc_type -snes_atol -snes_rtol -snes_max_it -snes_type'
petsc_options_value = 'bcgs bjacobi 1E-15 1E-10 10000 test'
[]
[]
[Executioner]
type = Transient
solve_type = Newton
[]
(modules/solid_mechanics/test/tests/capped_weak_plane/small_deform11.i)
# use an initial stress, then apply a shear deformation and tensile stretch to observe all hardening.
# Here p_trial=12, q_trial=2*Sqrt(20)
# MOOSE yields:
# q_returned = 1.696
# p_returned = 0.100
# intnl_shear = 1.81
# intnl_tens = 0.886
# These give, at the returned point
# cohesion = 1.84
# tanphi = 0.513
# tanpsi = 0.058
# tensile = 0.412
# This means that
# f_shear = -0.0895
# f_tensile = -0.312
# Note that these are within smoothing_tol (=1) of each other
# Hence, smoothing must be used:
# ismoother = 0.0895
# (which gives the yield function value = 0)
# smoother = 0.328
# This latter gives dg/dq = 0.671, dg/dp = 0.368
# for the flow directions. Finally ga = 2.70, and
# the returned point satisfies the normality conditions.
[Mesh]
type = GeneratedMesh
dim = 3
nx = 1
ny = 1
nz = 1
xmin = -0.5
xmax = 0.5
ymin = -0.5
ymax = 0.5
zmin = -0.5
zmax = 0.5
[]
[GlobalParams]
displacements = 'disp_x disp_y disp_z'
[]
[Physics/SolidMechanics/QuasiStatic]
[./all]
add_variables = true
incremental = true
eigenstrain_names = ini_stress
generate_output = 'stress_xx stress_xy stress_xz stress_yy stress_yz stress_zz plastic_strain_xx plastic_strain_xy plastic_strain_xz plastic_strain_yy plastic_strain_yz plastic_strain_zz strain_xx strain_xy strain_xz strain_yy strain_yz strain_zz'
[../]
[]
[BCs]
[./bottomx]
type = DirichletBC
variable = disp_x
boundary = back
value = 0.0
[../]
[./bottomy]
type = DirichletBC
variable = disp_y
boundary = back
value = 0.0
[../]
[./bottomz]
type = DirichletBC
variable = disp_z
boundary = back
value = 0.0
[../]
[./topx]
type = FunctionDirichletBC
variable = disp_x
boundary = front
function = '0.5*t'
[../]
[./topy]
type = FunctionDirichletBC
variable = disp_y
boundary = front
function = 't'
[../]
[./topz]
type = FunctionDirichletBC
variable = disp_z
boundary = front
function = '0.5*t'
[../]
[]
[AuxVariables]
[./f_shear]
order = CONSTANT
family = MONOMIAL
[../]
[./f_tensile]
order = CONSTANT
family = MONOMIAL
[../]
[./f_compressive]
order = CONSTANT
family = MONOMIAL
[../]
[./intnl_shear]
order = CONSTANT
family = MONOMIAL
[../]
[./intnl_tensile]
order = CONSTANT
family = MONOMIAL
[../]
[./iter]
order = CONSTANT
family = MONOMIAL
[../]
[./ls]
order = CONSTANT
family = MONOMIAL
[../]
[]
[AuxKernels]
[./f_shear]
type = MaterialStdVectorAux
property = plastic_yield_function
index = 0
variable = f_shear
[../]
[./f_tensile]
type = MaterialStdVectorAux
property = plastic_yield_function
index = 1
variable = f_tensile
[../]
[./f_compressive]
type = MaterialStdVectorAux
property = plastic_yield_function
index = 2
variable = f_compressive
[../]
[./intnl_shear]
type = MaterialStdVectorAux
property = plastic_internal_parameter
index = 0
variable = intnl_shear
[../]
[./intnl_tensile]
type = MaterialStdVectorAux
property = plastic_internal_parameter
index = 1
variable = intnl_tensile
[../]
[./iter]
type = MaterialRealAux
property = plastic_NR_iterations
variable = iter
[../]
[./ls]
type = MaterialRealAux
property = plastic_linesearch_needed
variable = ls
[../]
[]
[Postprocessors]
[./stress_xx]
type = PointValue
point = '0 0 0'
variable = stress_xx
[../]
[./stress_xy]
type = PointValue
point = '0 0 0'
variable = stress_xy
[../]
[./stress_xz]
type = PointValue
point = '0 0 0'
variable = stress_xz
[../]
[./stress_yy]
type = PointValue
point = '0 0 0'
variable = stress_yy
[../]
[./stress_yz]
type = PointValue
point = '0 0 0'
variable = stress_yz
[../]
[./stress_zz]
type = PointValue
point = '0 0 0'
variable = stress_zz
[../]
[./strainp_xx]
type = PointValue
point = '0 0 0'
variable = plastic_strain_xx
[../]
[./strainp_xy]
type = PointValue
point = '0 0 0'
variable = plastic_strain_xy
[../]
[./strainp_xz]
type = PointValue
point = '0 0 0'
variable = plastic_strain_xz
[../]
[./strainp_yy]
type = PointValue
point = '0 0 0'
variable = plastic_strain_yy
[../]
[./strainp_yz]
type = PointValue
point = '0 0 0'
variable = plastic_strain_yz
[../]
[./strainp_zz]
type = PointValue
point = '0 0 0'
variable = plastic_strain_zz
[../]
[./straint_xx]
type = PointValue
point = '0 0 0'
variable = strain_xx
[../]
[./straint_xy]
type = PointValue
point = '0 0 0'
variable = strain_xy
[../]
[./straint_xz]
type = PointValue
point = '0 0 0'
variable = strain_xz
[../]
[./straint_yy]
type = PointValue
point = '0 0 0'
variable = strain_yy
[../]
[./straint_yz]
type = PointValue
point = '0 0 0'
variable = strain_yz
[../]
[./straint_zz]
type = PointValue
point = '0 0 0'
variable = strain_zz
[../]
[./f_shear]
type = PointValue
point = '0 0 0'
variable = f_shear
[../]
[./f_tensile]
type = PointValue
point = '0 0 0'
variable = f_tensile
[../]
[./f_compressive]
type = PointValue
point = '0 0 0'
variable = f_compressive
[../]
[./intnl_shear]
type = PointValue
point = '0 0 0'
variable = intnl_shear
[../]
[./intnl_tensile]
type = PointValue
point = '0 0 0'
variable = intnl_tensile
[../]
[./iter]
type = PointValue
point = '0 0 0'
variable = iter
[../]
[./ls]
type = PointValue
point = '0 0 0'
variable = ls
[../]
[]
[UserObjects]
[./coh]
type = SolidMechanicsHardeningExponential
value_0 = 1
value_residual = 2
rate = 1
[../]
[./tanphi]
type = SolidMechanicsHardeningExponential
value_0 = 1.0
value_residual = 0.5
rate = 2
[../]
[./tanpsi]
type = SolidMechanicsHardeningExponential
value_0 = 0.1
value_residual = 0.05
rate = 1
[../]
[./t_strength]
type = SolidMechanicsHardeningExponential
value_0 = 1
value_residual = 0
rate = 1
[../]
[./c_strength]
type = SolidMechanicsHardeningConstant
value = 1E8
[../]
[]
[Materials]
[./elasticity_tensor]
type = ComputeIsotropicElasticityTensor
lambda = 4.0
shear_modulus = 4.0
[../]
[./ini_stress]
type = ComputeEigenstrainFromInitialStress
initial_stress = '0 0 2 0 0 4 2 4 6'
eigenstrain_name = ini_stress
[../]
[./admissible]
type = ComputeMultipleInelasticStress
inelastic_models = stress
perform_finite_strain_rotations = false
[../]
[./stress]
type = CappedWeakPlaneStressUpdate
cohesion = coh
tan_friction_angle = tanphi
tan_dilation_angle = tanpsi
tensile_strength = t_strength
compressive_strength = c_strength
max_NR_iterations = 20
tip_smoother = 0
smoothing_tol = 1
yield_function_tol = 1E-3
perfect_guess = false
[../]
[]
[Executioner]
end_time = 1
dt = 1
type = Transient
[]
[Outputs]
file_base = small_deform11
[./csv]
type = CSV
[../]
[]
(modules/solid_mechanics/test/tests/capped_mohr_coulomb/small_deform13.i)
# Using CappedMohrCoulomb with compressive failure only
# checking for small deformation
# A single element is compressed by "ep" in the z and x directions
# This causes the return direction to be along the hypersurface sigma_I = sigma_II
# where sigma_I = (E_2222 + E_2200) * ep
# compressive_strength is set to 1Pa, smoothing_tol = 0.1Pa
# The smoothed yield function is
# yf = -sigma_I + ismoother(0) - compressive_strength
# = -sigma_I + (0.5 * smoothing_tol - smoothing_tol / Pi) - compressive_strength
# = -sigma_I - 0.98183
#
# With zero Poisson's ratio, the return stress will be
# stress_00 = stress_22 = 0.98183
# with all other stress components being zero
[Mesh]
type = GeneratedMesh
dim = 3
nx = 1
ny = 1
nz = 1
xmin = -0.5
xmax = 0.5
ymin = -0.5
ymax = 0.5
zmin = -0.5
zmax = 0.5
[]
[GlobalParams]
displacements = 'disp_x disp_y disp_z'
[]
[Physics/SolidMechanics/QuasiStatic]
[./all]
add_variables = true
incremental = true
generate_output = 'max_principal_stress mid_principal_stress min_principal_stress stress_xx stress_xy stress_xz stress_yy stress_yz stress_zz'
[../]
[]
[BCs]
[./x]
type = FunctionDirichletBC
variable = disp_x
boundary = 'front back'
function = '-0.25E-6*x'
[../]
[./y]
type = FunctionDirichletBC
variable = disp_y
boundary = 'front back'
function = '0'
[../]
[./z]
type = FunctionDirichletBC
variable = disp_z
boundary = 'front back'
function = '-0.25E-6*z'
[../]
[]
[AuxVariables]
[./yield_fcn]
order = CONSTANT
family = MONOMIAL
[../]
[]
[AuxKernels]
[./yield_fcn_auxk]
type = MaterialStdVectorAux
property = plastic_yield_function
index = 0
variable = yield_fcn
[../]
[]
[Postprocessors]
[./s_xx]
type = PointValue
point = '0 0 0'
variable = stress_xx
[../]
[./s_xy]
type = PointValue
point = '0 0 0'
variable = stress_xy
[../]
[./s_xz]
type = PointValue
point = '0 0 0'
variable = stress_xz
[../]
[./s_yy]
type = PointValue
point = '0 0 0'
variable = stress_yy
[../]
[./s_yz]
type = PointValue
point = '0 0 0'
variable = stress_yz
[../]
[./s_zz]
type = PointValue
point = '0 0 0'
variable = stress_zz
[../]
[./f]
type = PointValue
point = '0 0 0'
variable = yield_fcn
[../]
[]
[UserObjects]
[./ts]
type = SolidMechanicsHardeningConstant
value = 1
[../]
[./cs]
type = SolidMechanicsHardeningConstant
value = 1
[../]
[./coh]
type = SolidMechanicsHardeningConstant
value = 1E6
[../]
[./ang]
type = SolidMechanicsHardeningConstant
value = 0.5
[../]
[]
[Materials]
[./elasticity_tensor]
type = ComputeElasticityTensor
block = 0
fill_method = symmetric_isotropic
C_ijkl = '0 2.0E6'
[../]
[./tensile]
type = CappedMohrCoulombStressUpdate
tensile_strength = ts
compressive_strength = cs
cohesion = coh
friction_angle = ang
dilation_angle = ang
smoothing_tol = 0.1
yield_function_tol = 1.0E-12
[../]
[./stress]
type = ComputeMultipleInelasticStress
inelastic_models = tensile
perform_finite_strain_rotations = false
[../]
[]
[Executioner]
end_time = 1
dt = 1
type = Transient
[]
[Outputs]
file_base = small_deform13
csv = true
[]
(modules/solid_mechanics/test/tests/capped_drucker_prager/small_deform2_inner_edge.i)
# apply repeated stretches in x, y and z directions, so that mean_stress = 0
# This maps out the yield surface in the octahedral plane for zero mean stress
[Mesh]
type = GeneratedMesh
dim = 3
nx = 1
ny = 1
nz = 1
xmin = -0.5
xmax = 0.5
ymin = -0.5
ymax = 0.5
zmin = -0.5
zmax = 0.5
[]
[GlobalParams]
displacements = 'disp_x disp_y disp_z'
[]
[Physics/SolidMechanics/QuasiStatic]
[./all]
add_variables = true
incremental = true
generate_output = 'stress_xx stress_xy stress_xz stress_yy stress_yz stress_zz'
[../]
[]
[BCs]
[./x]
type = FunctionDirichletBC
variable = disp_x
boundary = 'front back'
function = '-1.5E-6*x+2E-6*x*sin(t)'
[../]
[./y]
type = FunctionDirichletBC
variable = disp_y
boundary = 'front back'
function = '2E-6*y*sin(2*t)'
[../]
[./z]
type = FunctionDirichletBC
variable = disp_z
boundary = 'front back'
function = '-2E-6*z*(sin(t)+sin(2*t))'
[../]
[]
[AuxVariables]
[./yield_fcn]
order = CONSTANT
family = MONOMIAL
[../]
[]
[AuxKernels]
[./yield_fcn_auxk]
type = MaterialStdVectorAux
index = 0
property = plastic_yield_function
variable = yield_fcn
[../]
[]
[Postprocessors]
[./s_xx]
type = PointValue
point = '0 0 0'
variable = stress_xx
[../]
[./s_xy]
type = PointValue
point = '0 0 0'
variable = stress_xy
[../]
[./s_xz]
type = PointValue
point = '0 0 0'
variable = stress_xz
[../]
[./s_yy]
type = PointValue
point = '0 0 0'
variable = stress_yy
[../]
[./s_yz]
type = PointValue
point = '0 0 0'
variable = stress_yz
[../]
[./s_zz]
type = PointValue
point = '0 0 0'
variable = stress_zz
[../]
[./f]
type = PointValue
point = '0 0 0'
variable = yield_fcn
[../]
[./f0]
type = PointValue
point = '0 0 0'
variable = yield_fcn
[../]
[./f1]
type = PointValue
point = '0 0 0'
variable = yield_fcn
[../]
[]
[UserObjects]
[./ts]
type = SolidMechanicsHardeningConstant
value = 1000
[../]
[./cs]
type = SolidMechanicsHardeningConstant
value = 1000
[../]
[./mc_coh]
type = SolidMechanicsHardeningConstant
value = 10
[../]
[./mc_phi]
type = SolidMechanicsHardeningConstant
value = 20
convert_to_radians = true
[../]
[./mc_psi]
type = SolidMechanicsHardeningConstant
value = 0
[../]
[./dp]
type = SolidMechanicsPlasticDruckerPrager
mc_cohesion = mc_coh
mc_friction_angle = mc_phi
mc_dilation_angle = mc_psi
mc_interpolation_scheme = inner_edge
internal_constraint_tolerance = 1 # irrelevant here
yield_function_tolerance = 1 # irrelevant here
[../]
[]
[Materials]
[./elasticity_tensor]
type = ComputeIsotropicElasticityTensor
block = 0
lambda = 0.0
shear_modulus = 1.0e7
[../]
[./admissible]
type = ComputeMultipleInelasticStress
inelastic_models = cdp
perform_finite_strain_rotations = false
[../]
[./cdp]
type = CappedDruckerPragerStressUpdate
DP_model = dp
tensile_strength = ts
compressive_strength = cs
yield_function_tol = 1E-8
tip_smoother = 4
smoothing_tol = 1E-5
[../]
[]
[Executioner]
end_time = 100
dt = 1
type = Transient
[]
[Outputs]
file_base = small_deform2_inner_edge
exodus = false
[./csv]
type = CSV
[../]
[]
(modules/combined/test/tests/inelastic_strain/creep/creep_nl1.i)
#
# Test for effective strain calculation.
# Boundary conditions from NAFEMS test NL1
#
# This is not a verification test. This is the creep analog of the same test
# in the elas_plas directory. Instead of using the IsotropicPlasticity
# material model this test uses the PowerLawCreep material model.
#
[GlobalParams]
temperature = temp
order = FIRST
family = LAGRANGE
volumetric_locking_correction = true
displacements = 'disp_x disp_y'
[]
[Mesh]
file = one_elem2.e
[]
[Variables]
[./disp_x]
[../]
[./disp_y]
[../]
[./temp]
initial_condition = 600.0
[../]
[]
[AuxVariables]
[./stress_xx]
order = CONSTANT
family = MONOMIAL
[../]
[./stress_yy]
order = CONSTANT
family = MONOMIAL
[../]
[./stress_zz]
order = CONSTANT
family = MONOMIAL
[../]
[./stress_xy]
order = CONSTANT
family = MONOMIAL
[../]
[./vonmises]
order = CONSTANT
family = MONOMIAL
[../]
[./pressure]
order = CONSTANT
family = MONOMIAL
[../]
[./elastic_strain_xx]
order = CONSTANT
family = MONOMIAL
[../]
[./elastic_strain_yy]
order = CONSTANT
family = MONOMIAL
[../]
[./elastic_strain_zz]
order = CONSTANT
family = MONOMIAL
[../]
[./creep_strain_xx]
order = CONSTANT
family = MONOMIAL
[../]
[./creep_strain_yy]
order = CONSTANT
family = MONOMIAL
[../]
[./creep_strain_zz]
order = CONSTANT
family = MONOMIAL
[../]
[./tot_strain_xx]
order = CONSTANT
family = MONOMIAL
[../]
[./tot_strain_yy]
order = CONSTANT
family = MONOMIAL
[../]
[./tot_strain_zz]
order = CONSTANT
family = MONOMIAL
[../]
[./eff_creep_strain]
order = CONSTANT
family = MONOMIAL
[../]
[]
[Kernels]
[./TensorMechanics]
use_displaced_mesh = true
decomposition_method = EigenSolution
[../]
[./heat]
type = HeatConduction
variable = temp
[../]
[./heat_ie]
type = HeatConductionTimeDerivative
variable = temp
[../]
[]
[AuxKernels]
[./stress_xx]
type = RankTwoAux
rank_two_tensor = stress
variable = stress_xx
index_i = 0
index_j = 0
execute_on = timestep_end
[../]
[./stress_yy]
type = RankTwoAux
rank_two_tensor = stress
variable = stress_yy
index_i = 1
index_j = 1
execute_on = timestep_end
[../]
[./stress_zz]
type = RankTwoAux
rank_two_tensor = stress
variable = stress_zz
index_i = 2
index_j = 2
execute_on = timestep_end
[../]
[./stress_xy]
type = RankTwoAux
rank_two_tensor = stress
variable = stress_xy
index_i = 0
index_j = 1
execute_on = timestep_end
[../]
[./vonmises]
type = RankTwoScalarAux
rank_two_tensor = stress
variable = vonmises
scalar_type = VonMisesStress
execute_on = timestep_end
[../]
[./pressure]
type = RankTwoScalarAux
rank_two_tensor = stress
variable = pressure
scalar_type = Hydrostatic
execute_on = timestep_end
[../]
[./elastic_strain_xx]
type = RankTwoAux
rank_two_tensor = elastic_strain
variable = elastic_strain_xx
index_i = 0
index_j = 0
execute_on = timestep_end
[../]
[./elastic_strain_yy]
type = RankTwoAux
rank_two_tensor = elastic_strain
variable = elastic_strain_yy
index_i = 1
index_j = 1
execute_on = timestep_end
[../]
[./elastic_strain_zz]
type = RankTwoAux
rank_two_tensor = elastic_strain
variable = elastic_strain_zz
index_i = 2
index_j = 2
execute_on = timestep_end
[../]
[./creep_strain_xx]
type = RankTwoAux
rank_two_tensor = creep_strain
variable = creep_strain_xx
index_i = 0
index_j = 0
execute_on = timestep_end
[../]
[./creep_strain_yy]
type = RankTwoAux
rank_two_tensor = creep_strain
variable = creep_strain_yy
index_i = 1
index_j = 1
execute_on = timestep_end
[../]
[./creep_strain_zz]
type = RankTwoAux
rank_two_tensor = creep_strain
variable = creep_strain_zz
index_i = 2
index_j = 2
execute_on = timestep_end
[../]
[./tot_strain_xx]
type = RankTwoAux
rank_two_tensor = total_strain
variable = tot_strain_xx
index_i = 0
index_j = 0
[../]
[./tot_strain_yy]
type = RankTwoAux
rank_two_tensor = total_strain
variable = tot_strain_yy
index_i = 1
index_j = 1
[../]
[./tot_strain_zz]
type = RankTwoAux
rank_two_tensor = total_strain
variable = tot_strain_zz
index_i = 2
index_j = 2
[../]
[./eff_creep_strain]
type = MaterialRealAux
property = effective_creep_strain
variable = eff_creep_strain
[../]
[]
[Functions]
[./appl_dispy]
type = PiecewiseLinear
x = '0 1.0 2.0'
y = '0.0 0.25e-4 0.50e-4'
[../]
[]
[BCs]
[./side_x]
type = DirichletBC
variable = disp_x
boundary = 101
value = 0.0
[../]
[./origin_x]
type = DirichletBC
variable = disp_x
boundary = 103
value = 0.0
[../]
[./bot_y]
type = DirichletBC
variable = disp_y
boundary = 102
value = 0.0
[../]
[./origin_y]
type = DirichletBC
variable = disp_y
boundary = 103
value = 0.0
[../]
[./top_y]
type = FunctionDirichletBC
variable = disp_y
boundary = 1
function = appl_dispy
[../]
[./temp_fix]
type = DirichletBC
variable = temp
boundary = '1 2'
value = 600.0
[../]
[]
[Materials]
[./elasticity_tensor]
type = ComputeIsotropicElasticityTensor
block = 1
youngs_modulus = 250e9
poissons_ratio = 0.25
[../]
[./strain]
type = ComputePlaneFiniteStrain
block = 1
[../]
[./radial_return_stress]
type = ComputeMultipleInelasticStress
block = 1
inelastic_models = 'powerlawcrp'
[../]
[./powerlawcrp]
type = PowerLawCreepStressUpdate
block = 1
coefficient = 3.125e-14
n_exponent = 5.0
m_exponent = 0.0
activation_energy = 0.0
[../]
[./thermal]
type = HeatConductionMaterial
block = 1
specific_heat = 1.0
thermal_conductivity = 100.
[../]
[./density]
type = Density
block = 1
density = 1.0
[../]
[]
[Executioner]
type = Transient
solve_type = 'PJFNK'
nl_rel_tol = 1e-10
nl_abs_tol = 1e-12
l_tol = 1e-6
l_max_its = 100
nl_max_its = 20
dt = 1.0
start_time = 0.0
num_steps = 100
end_time = 2.0
[]
[Postprocessors]
[./stress_xx]
type = ElementAverageValue
variable = stress_xx
[../]
[./stress_yy]
type = ElementAverageValue
variable = stress_yy
[../]
[./stress_zz]
type = ElementAverageValue
variable = stress_zz
[../]
[./stress_xy]
type = ElementAverageValue
variable = stress_xy
[../]
[./vonmises]
type = ElementAverageValue
variable = vonmises
[../]
[./pressure]
type = ElementAverageValue
variable = pressure
[../]
[./el_strain_xx]
type = ElementAverageValue
variable = elastic_strain_xx
[../]
[./el_strain_yy]
type = ElementAverageValue
variable = elastic_strain_yy
[../]
[./el_strain_zz]
type = ElementAverageValue
variable = elastic_strain_zz
[../]
[./crp_strain_xx]
type = ElementAverageValue
variable = creep_strain_xx
[../]
[./crp_strain_yy]
type = ElementAverageValue
variable = creep_strain_yy
[../]
[./crp_strain_zz]
type = ElementAverageValue
variable = creep_strain_zz
[../]
[./eff_creep_strain]
type = ElementAverageValue
variable = eff_creep_strain
[../]
[./tot_strain_xx]
type = ElementAverageValue
variable = tot_strain_xx
[../]
[./tot_strain_yy]
type = ElementAverageValue
variable = tot_strain_yy
[../]
[./tot_strain_zz]
type = ElementAverageValue
variable = tot_strain_zz
[../]
[./disp_x1]
type = NodalVariableValue
nodeid = 0
variable = disp_x
[../]
[./disp_x4]
type = NodalVariableValue
nodeid = 3
variable = disp_x
[../]
[./disp_y1]
type = NodalVariableValue
nodeid = 0
variable = disp_y
[../]
[./disp_y4]
type = NodalVariableValue
nodeid = 3
variable = disp_y
[../]
[./_dt]
type = TimestepSize
[../]
[]
[Outputs]
exodus = true
[./console]
type = Console
output_linear = true
[../]
[]
(modules/solid_mechanics/test/tests/recompute_radial_return/isotropic_plasticity_errors.i)
# This simulation uses the piece-wise linear strain hardening model
# with the incremental small strain formulation; incremental small strain
# is required to produce the strain_increment for the DiscreteRadialReturnStressIncrement
# class, which handles the calculation of the stress increment to return
# to the yield surface in a J2 (isotropic) plasticity problem.
#
# This test is used to check the error messages in the discrete radial return
# model DiscreteRRIsotropicPlasticity; cli_args are used to check all of the
# error messages in the DiscreteRRIsotropicPlasticity model.
[Mesh]
type = GeneratedMesh
dim = 3
nx = 1
ny = 1
nz = 1
[]
[GlobalParams]
displacements = 'disp_x disp_y disp_z'
[]
[Functions]
[./top_pull]
type = ParsedFunction
expression = t*(0.0625)
[../]
[./harden_func]
type = PiecewiseLinear
x = '0 0.0003 0.0007 0.0009'
y = '50 52 54 56'
[../]
[]
[Physics/SolidMechanics/QuasiStatic]
[./all]
strain = SMALL
incremental = true
add_variables = true
generate_output = 'stress_yy plastic_strain_xx plastic_strain_yy plastic_strain_zz'
[../]
[]
[BCs]
[./y_pull_function]
type = FunctionDirichletBC
variable = disp_y
boundary = top
function = top_pull
[../]
[./x_bot]
type = DirichletBC
variable = disp_x
boundary = left
value = 0.0
[../]
[./y_bot]
type = DirichletBC
variable = disp_y
boundary = bottom
value = 0.0
[../]
[./z_bot]
type = DirichletBC
variable = disp_z
boundary = back
value = 0.0
[../]
[]
[Materials]
[./elasticity_tensor]
[../]
[./isotropic_plasticity]
type = IsotropicPlasticityStressUpdate
relative_tolerance = 1e-25
absolute_tolerance = 1e-5
[../]
[./radial_return_stress]
type = ComputeMultipleInelasticStress
tangent_operator = elastic
inelastic_models = 'isotropic_plasticity'
[../]
[]
[Executioner]
type = Transient
#Preconditioned JFNK (default)
solve_type = 'PJFNK'
petsc_options = '-snes_ksp_ew'
petsc_options_iname = '-ksp_gmres_restart'
petsc_options_value = '101'
line_search = 'none'
l_max_its = 100
nl_max_its = 100
nl_rel_tol = 1e-18
nl_abs_tol = 1e-10
l_tol = 1e-12
start_time = 0.0
end_time = 0.025
dt = 0.00125
dtmin = 0.0001
[]
[Outputs]
[./out]
type = Exodus
elemental_as_nodal = true
[../]
[]
(modules/solid_mechanics/test/tests/capped_mohr_coulomb/small_deform6.i)
# Using CappedMohrCoulomb with tensile failure only
# A single element is incrementally stretched in the in the z direction
# This causes the return direction to be along the hypersurface sigma_II = sigma_III,
# and the resulting stresses are checked to lie on the expected yield surface
[Mesh]
type = GeneratedMesh
dim = 3
nx = 1
ny = 1
nz = 1
xmin = -0.5
xmax = 0.5
ymin = -0.5
ymax = 0.5
zmin = -0.5
zmax = 0.5
[]
[GlobalParams]
displacements = 'disp_x disp_y disp_z'
[]
[Physics/SolidMechanics/QuasiStatic]
[./all]
add_variables = true
strain = finite
incremental = true
generate_output = 'max_principal_stress mid_principal_stress min_principal_stress stress_xx stress_xy stress_xz stress_yy stress_yz stress_zz'
[../]
[]
[BCs]
[./x]
type = FunctionDirichletBC
variable = disp_x
boundary = 'front back'
function = '4*x*t'
[../]
[./y]
type = FunctionDirichletBC
variable = disp_y
boundary = 'front back'
function = 'y*(t-0.5)'
[../]
[./z]
type = FunctionDirichletBC
variable = disp_z
boundary = 'front back'
function = 'z*(t-0.5)'
[../]
[]
[AuxVariables]
[./yield_fcn]
order = CONSTANT
family = MONOMIAL
[../]
[]
[AuxKernels]
[./yield_fcn_auxk]
type = MaterialStdVectorAux
property = plastic_yield_function
index = 0
variable = yield_fcn
[../]
[]
[Postprocessors]
[./s_I]
type = PointValue
point = '0 0 0'
variable = max_principal_stress
[../]
[./s_II]
type = PointValue
point = '0 0 0'
variable = mid_principal_stress
[../]
[./s_III]
type = PointValue
point = '0 0 0'
variable = min_principal_stress
[../]
[./f]
type = PointValue
point = '0 0 0'
variable = yield_fcn
[../]
[]
[UserObjects]
[./ts]
type = SolidMechanicsHardeningConstant
value = 1
[../]
[./cs]
type = SolidMechanicsHardeningConstant
value = 1E6
[../]
[./coh]
type = SolidMechanicsHardeningConstant
value = 1E6
[../]
[./ang]
type = SolidMechanicsHardeningConstant
value = 0.5
[../]
[]
[Materials]
[./elasticity_tensor]
type = ComputeElasticityTensor
fill_method = symmetric_isotropic
C_ijkl = '0 2.0'
[../]
[./tensile]
type = CappedMohrCoulombStressUpdate
tensile_strength = ts
compressive_strength = cs
cohesion = coh
friction_angle = ang
dilation_angle = ang
smoothing_tol = 0.5
yield_function_tol = 1.0E-12
[../]
[./stress]
type = ComputeMultipleInelasticStress
inelastic_models = tensile
perform_finite_strain_rotations = false
[../]
[]
[Executioner]
end_time = 1
dt = 0.1
type = Transient
[]
[Outputs]
file_base = small_deform6
csv = true
[]
(modules/solid_mechanics/test/tests/jacobian/mc_update7.i)
# MC update version, with only Tensile with tensile strength = 1MPa and smoothing_tol = 0.1E5
# Lame lambda = 1GPa. Lame mu = 1.3GPa
# Units in this file are MPa (not Pa)
#
# Start from non-diagonal stress state with softening.
# Returns to close to the edge of tensile yield
[Mesh]
type = GeneratedMesh
dim = 3
nx = 1
ny = 1
nz = 1
xmin = -0.5
xmax = 0.5
ymin = -0.5
ymax = 0.5
zmin = -0.5
zmax = 0.5
[]
[Variables]
[./disp_x]
[../]
[./disp_y]
[../]
[./disp_z]
[../]
[]
[Kernels]
[SolidMechanics]
displacements = 'disp_x disp_y disp_z'
[../]
[]
[UserObjects]
[./ts]
type = SolidMechanicsHardeningCubic
value_0 = 1
value_residual = 0.5
internal_limit = 2E-2
[../]
[./cs]
type = SolidMechanicsHardeningConstant
value = 1E6
[../]
[./coh]
type = SolidMechanicsHardeningConstant
value = 1E6
[../]
[./ang]
type = SolidMechanicsHardeningConstant
value = 30
convert_to_radians = true
[../]
[]
[Materials]
[./elasticity_tensor]
type = ComputeIsotropicElasticityTensor
lambda = 1.0E3
shear_modulus = 1.3E3
[../]
[./strain]
type = ComputeIncrementalStrain
displacements = 'disp_x disp_y disp_z'
eigenstrain_names = ini_stress
[../]
[./ini_stress]
type = ComputeEigenstrainFromInitialStress
initial_stress = '-1 0.1 0.2 0.1 15 -0.3 0.2 -0.3 14'
eigenstrain_name = ini_stress
[../]
[./cmc]
type = CappedMohrCoulombStressUpdate
tensile_strength = ts
compressive_strength = cs
cohesion = coh
friction_angle = ang
dilation_angle = ang
smoothing_tol = 0.1
yield_function_tol = 1.0E-12
[../]
[./stress]
type = ComputeMultipleInelasticStress
inelastic_models = cmc
perform_finite_strain_rotations = false
[../]
[]
[Preconditioning]
[./andy]
type = SMP
full = true
petsc_options_iname = '-snes_type'
petsc_options_value = 'test'
[../]
[]
[Executioner]
type = Transient
solve_type = Newton
[]
(modules/solid_mechanics/test/tests/jacobian/cto26.i)
# CappedDruckerPrager
[Mesh]
type = GeneratedMesh
dim = 3
nx = 1
ny = 1
nz = 1
xmin = -0.5
xmax = 0.5
ymin = -0.5
ymax = 0.5
zmin = -0.5
zmax = 0.5
[]
[GlobalParams]
block = 0
[]
[Variables]
[./disp_x]
[../]
[./disp_y]
[../]
[./disp_z]
[../]
[]
[Kernels]
[SolidMechanics]
displacements = 'disp_x disp_y disp_z'
[../]
[]
[UserObjects]
[./ts]
type = SolidMechanicsHardeningCubic
value_0 = 1
value_residual = 2
internal_limit = 100
[../]
[./cs]
type = SolidMechanicsHardeningCubic
value_0 = 5
value_residual = 3
internal_limit = 100
[../]
[./mc_coh]
type = SolidMechanicsHardeningCubic
value_0 = 10
value_residual = 1
internal_limit = 100
[../]
[./phi]
type = SolidMechanicsHardeningCubic
value_0 = 0.8
value_residual = 0.4
internal_limit = 50
[../]
[./psi]
type = SolidMechanicsHardeningCubic
value_0 = 0.4
value_residual = 0
internal_limit = 10
[../]
[./dp]
type = SolidMechanicsPlasticDruckerPragerHyperbolic
mc_cohesion = mc_coh
mc_friction_angle = phi
mc_dilation_angle = psi
yield_function_tolerance = 1E-11 # irrelevant here
internal_constraint_tolerance = 1E-9 # irrelevant here
[../]
[]
[Materials]
[./elasticity_tensor]
type = ComputeIsotropicElasticityTensor
block = 0
lambda = 0.1
shear_modulus = 1.0
[../]
[./strain]
type = ComputeIncrementalStrain
displacements = 'disp_x disp_y disp_z'
eigenstrain_names = ini_stress
[../]
[./ini_stress]
type = ComputeEigenstrainFromInitialStress
initial_stress = '6 5 4 5 7 2 4 2 2'
eigenstrain_name = ini_stress
[../]
[./admissible]
type = ComputeMultipleInelasticStress
inelastic_models = dp
[../]
[./dp]
type = CappedDruckerPragerStressUpdate
DP_model = dp
tensile_strength = ts
compressive_strength = cs
yield_function_tol = 1E-11
tip_smoother = 1
smoothing_tol = 1
[../]
[]
[Preconditioning]
[./andy]
type = SMP
full = true
petsc_options_iname = '-ksp_type -pc_type -snes_atol -snes_rtol -snes_max_it -snes_type'
petsc_options_value = 'bcgs bjacobi 1E-15 1E-10 10000 test'
[../]
[]
[Executioner]
type = Transient
solve_type = Newton
[]
(modules/solid_mechanics/test/tests/rate_independent_cyclic_hardening/1D_ratcheting_nonlin_kinharden_stress_controlled.i)
# This simulation uses the piece-wise strain hardening model
# with the Finite strain formulation.
#
# This test applies a repeated stress loading and unloading condition on
# the top in the y direction. The material deforms elastically until the
# loading reaches the initial yield point and then plastic deformation starts.
#
# The yield surface begins to translate as stress increases, but its size
# remains the same. The backstress evolves with plastic strain to capture
# this translation. Upon unloading, the stress reverses direction, and material
# first behaves elastically. However, due to the translation of the yield surface
# the yield point in the reverse direction is lower.
#
# If the reverse load is strong enough, the material will yield in the reverse
# direction, which models the Bauschinger effect(reduction in yield stress in
# the opposite direction).
#
# Since the loading and unloading cycles applied in this test are non-symmetrical,
# ratcheting will occur as the material accumulates plastic strain in the direction
# of the dominant loading. With each cycle, the yield surface continues to translate,
# and the material exhibits progressive plastic deformation in the dominant loading
# direction, leading to an increase in permanent strain.
#
# This test is based on the similar response obtained for a prescribed non symmetrical
# stress path in Besson, Jacques, et al. Non-linear mechanics of materials. Vol. 167.
# Springer Science & Business Media, 2009 pg. 90 fig. 3.7(b). This SolidMechanics code
# matches the SolidMechanics solution.
[Mesh]
type = GeneratedMesh
dim = 3
nx = 1
ny = 1
nz = 1
[]
[GlobalParams]
displacements = 'disp_x disp_y disp_z'
[]
[Functions]
[top_pull]
type = PiecewiseLinear
xy_data = '0 0
0.25 -13.75
0.5 -27.5
0.75 -41.25
1 -55
1.25 -68.75
1.5 -82.5
1.75 -96.25
1.8125 -99.6875
1.875 -103.125
2 -110
3 -165
4 -220
5 -165
6 -110
7 -55
8 0
9 55
10 110
11 55
12 0
13 -55
14 -110
15 -165
16 -220
17 -165
18 -110
19 -55
20 0
21 55
22 110
23 55
24 0
25 -55
26 -110
27 -165
28 -220
29 -165
30 -110
31 -55
32 0
33 55
34 110
35 55
36 0
37 -55
38 -110
39 -165
40 -220
41 -165
42 -110
43 -55
44 0
45 55
46 110
47 55
48 0
49 -55
50 -110'
[]
[]
[Physics]
[SolidMechanics]
[QuasiStatic]
[all]
strain = FINITE
incremental = true
add_variables = true
generate_output = 'strain_yy stress_yy plastic_strain_xx plastic_strain_yy plastic_strain_zz'
[]
[]
[]
[]
[BCs]
[u_top_pull]
type = Pressure
variable = disp_y
boundary = top
factor = 1
function = top_pull
[]
[u_bottom_fix]
type = DirichletBC
variable = disp_y
boundary = bottom
value = 0.0
[]
[u_yz_fix]
type = DirichletBC
variable = disp_x
boundary = left
value = 0.0
[]
[u_xy_fix]
type = DirichletBC
variable = disp_z
boundary = back
value = 0.0
[]
[]
[Materials]
[elasticity_tensor]
type = ComputeIsotropicElasticityTensor
block = 0
youngs_modulus = 2e5
poissons_ratio = 0.0
[]
[combined_plasticity]
type = CombinedNonlinearHardeningPlasticity
yield_stress = 100
block = 0
isotropic_hardening_constant = 0
q = 0
b = 0
kinematic_hardening_modulus = 30000
gamma = 200
[]
[radial_return_stress]
type = ComputeMultipleInelasticStress
tangent_operator = elastic
inelastic_models = 'combined_plasticity'
max_iterations = 50
absolute_tolerance = 1e-05
[]
[]
[Executioner]
type = Transient
solve_type = 'PJFNK'
petsc_options_iname = '-pc_type'
petsc_options_value = 'lu'
line_search = 'none'
l_max_its = 50
nl_max_its = 50
nl_rel_tol = 1e-12
nl_abs_tol = 1e-10
l_tol = 1e-9
start_time = 0.0
end_time = 16 # run for end_time = 50 to capture full ratcheting plot
dt = 0.1 # keep dt = 0.005 to get a finer ratcheting plot
dtmin = 0.003
[]
[Postprocessors]
[strain_yy]
type = ElementAverageValue
variable = strain_yy
[]
[stress_yy]
type = ElementAverageValue
variable = stress_yy
[]
[]
[Outputs]
csv = true
[]
(modules/solid_mechanics/test/tests/rom_stress_update/creep_ramp_sub_false_more_steps.i)
[Mesh]
type = GeneratedMesh
dim = 3
nx = 1
ny = 1
nz = 1
[]
[GlobalParams]
displacements = 'disp_x disp_y disp_z'
[]
[AuxVariables]
[temperature]
initial_condition = 889
[]
[effective_inelastic_strain]
order = FIRST
family = MONOMIAL
[]
[cell_dislocations]
order = FIRST
family = MONOMIAL
[]
[wall_dislocations]
order = FIRST
family = MONOMIAL
[]
[number_of_substeps]
order = FIRST
family = MONOMIAL
[]
[]
[AuxKernels]
[effective_inelastic_strain]
type = MaterialRealAux
variable = effective_inelastic_strain
property = effective_creep_strain
[]
[cell_dislocations]
type = MaterialRealAux
variable = cell_dislocations
property = cell_dislocations
[]
[wall_dislocations]
type = MaterialRealAux
variable = wall_dislocations
property = wall_dislocations
[]
[number_of_substeps]
type = MaterialRealAux
variable = number_of_substeps
property = number_of_substeps
[]
[]
[Physics/SolidMechanics/QuasiStatic]
[all]
strain = FINITE
add_variables = true
generate_output = 'vonmises_stress'
[]
[]
[BCs]
[symmy]
type = DirichletBC
variable = disp_y
boundary = bottom
value = 0
[]
[symmx]
type = DirichletBC
variable = disp_x
boundary = left
value = 0
[]
[symmz]
type = DirichletBC
variable = disp_z
boundary = back
value = 0
[]
[pressure_x]
type = Pressure
variable = disp_x
boundary = right
factor = -0.5
function = shear_function
[]
[pressure_y]
type = Pressure
variable = disp_y
boundary = top
factor = -0.5
function = shear_function
[]
[pressure_z]
type = Pressure
variable = disp_z
boundary = front
factor = 0.5
function = shear_function
[]
[]
[Functions]
[shear_function]
type = ParsedFunction
expression = 'timeToDoubleInHours := 10;
if(t<=28*60*60, 15.0e6, 15.0e6*(t-28*3600)/3600/timeToDoubleInHours+15.0e6)'
[]
[]
[Materials]
[elasticity_tensor]
type = ComputeIsotropicElasticityTensor
youngs_modulus = 1.68e11
poissons_ratio = 0.31
[]
[stress]
type = ComputeMultipleInelasticStress
inelastic_models = rom_stress_prediction
[]
[mx_phase_fraction]
type = GenericConstantMaterial
prop_names = mx_phase_fraction
prop_values = 5.13e-2 #precipitation bounds: 6e-3, 1e-1
outputs = all
[]
[rom_stress_prediction]
type = SS316HLAROMANCEStressUpdateTest
temperature = temperature
initial_cell_dislocation_density = 6.0e12
initial_wall_dislocation_density = 4.4e11
use_substepping = NONE
max_inelastic_increment = 0.0001
stress_input_window_low_failure = WARN
stress_input_window_high_failure = ERROR
cell_input_window_high_failure = ERROR
cell_input_window_low_failure = ERROR
wall_input_window_low_failure = ERROR
wall_input_window_high_failure = ERROR
temperature_input_window_high_failure = ERROR
temperature_input_window_low_failure = ERROR
environment_input_window_high_failure = ERROR
environment_input_window_low_failure = ERROR
[]
[]
[Executioner]
type = Transient
solve_type = 'NEWTON'
nl_abs_tol = 1e-12
nl_rel_tol = 1e-4
automatic_scaling = true
compute_scaling_once = false
dtmin = 0.1
dtmax = 1e3
end_time = 136800
[TimeStepper]
type = IterationAdaptiveDT
dt = 0.1 ## This model requires a tiny timestep at the onset for the first 10s
iteration_window = 4
optimal_iterations = 12
time_t = '100800'
time_dt = '1e3'
[]
[]
[Postprocessors]
[effective_strain_avg]
type = ElementAverageValue
variable = effective_inelastic_strain
[]
[temperature]
type = ElementAverageValue
variable = temperature
[]
[cell_dislocations]
type = ElementAverageValue
variable = cell_dislocations
[]
[wall_disloactions]
type = ElementAverageValue
variable = wall_dislocations
[]
[max_vonmises_stress]
type = ElementExtremeValue
variable = vonmises_stress
value_type = max
[]
[number_of_substeps]
type = ElementAverageValue
variable = number_of_substeps
[]
[]
[Outputs]
csv = true
[]
(modules/solid_mechanics/test/tests/material_limit_time_step/elas_plas/nafems_nl1_lim.i)
#
# Tests material model IsotropicPlasticity with material based time stepper
# Boundary conditions from NAFEMS test NL1
#
[GlobalParams]
order = FIRST
family = LAGRANGE
volumetric_locking_correction = true
displacements = 'disp_x disp_y'
[]
[Mesh]#Comment
file = one_elem2.e
[] # Mesh
[Variables]
[./disp_x]
[../]
[./disp_y]
[../]
[] # Variables
[AuxVariables]
[./stress_xx]
order = CONSTANT
family = MONOMIAL
[../]
[./stress_yy]
order = CONSTANT
family = MONOMIAL
[../]
[./stress_zz]
order = CONSTANT
family = MONOMIAL
[../]
[./stress_xy]
order = CONSTANT
family = MONOMIAL
[../]
[./vonmises]
order = CONSTANT
family = MONOMIAL
[../]
[./elastic_strain_yy]
order = CONSTANT
family = MONOMIAL
[../]
[./plastic_strain_eff]
order = CONSTANT
family = MONOMIAL
[../]
[./tot_strain_yy]
order = CONSTANT
family = MONOMIAL
[../]
[] # AuxVariables
[Kernels]
[SolidMechanics]
use_displaced_mesh = true
[../]
[]
[AuxKernels]
[./stress_xx]
type = RankTwoAux
rank_two_tensor = stress
variable = stress_xx
index_i = 0
index_j = 0
[../]
[./stress_yy]
type = RankTwoAux
rank_two_tensor = stress
variable = stress_yy
index_i = 1
index_j = 1
[../]
[./stress_zz]
type = RankTwoAux
rank_two_tensor = stress
variable = stress_zz
index_i = 2
index_j = 2
[../]
[./stress_xy]
type = RankTwoAux
rank_two_tensor = stress
variable = stress_xy
index_i = 0
index_j = 1
[../]
[./vonmises]
type = RankTwoScalarAux
rank_two_tensor = stress
variable = vonmises
scalar_type = VonMisesStress
execute_on = timestep_end
[../]
[./elastic_strain_yy]
type = RankTwoAux
rank_two_tensor = elastic_strain
variable = elastic_strain_yy
index_i = 1
index_j = 1
[../]
[./plastic_strain_eff]
type = MaterialRealAux
property = effective_plastic_strain
variable = plastic_strain_eff
[../]
[./tot_strain_yy]
type = RankTwoAux
rank_two_tensor = total_strain
variable = tot_strain_yy
index_i = 1
index_j = 1
[../]
[] # AuxKernels
[Functions]
[./appl_dispx]
type = PiecewiseLinear
x = '0 1.0 2.0 3.0 4.0 5.0 6.0 7.0 8.0'
y = '0.0 0.25e-4 0.50e-4 0.50e-4 0.50e-4 0.25e-4 0.0 0.0 0.0'
[../]
[./appl_dispy]
type = PiecewiseLinear
x = '0 1.0 2.0 3.0 4.0 5.0 6.0 7.0 8.0'
y = '0.0 0.0 0.0 0.25e-4 0.50e-4 0.50e-4 0.50e-4 0.25e-4 0.0 '
[../]
[]
[BCs]
[./side_x]
type = DirichletBC
variable = disp_x
boundary = 101
value = 0.0
[../]
[./origin_x]
type = DirichletBC
variable = disp_x
boundary = 103
value = 0.0
[../]
[./bot_y]
type = DirichletBC
variable = disp_y
boundary = 102
value = 0.0
[../]
[./origin_y]
type = DirichletBC
variable = disp_y
boundary = 103
value = 0.0
[../]
[./top_y]
type = FunctionDirichletBC
variable = disp_y
boundary = 1
function = appl_dispy
[../]
[./right_x]
type = FunctionDirichletBC
variable = disp_x
boundary = 2
function = appl_dispx
[../]
[]
[Materials]
[./elasticity_tensor]
type = ComputeIsotropicElasticityTensor
block = 1
youngs_modulus = 250e9
poissons_ratio = 0.25
[../]
[./strain]
type = ComputePlaneFiniteStrain
block = 1
[../]
[./stress]
type = ComputeMultipleInelasticStress
inelastic_models = 'isoplas'
block = 1
[../]
[./isoplas]
type = IsotropicPlasticityStressUpdate
yield_stress = 5e6
hardening_constant = 0.0
relative_tolerance = 1e-20
absolute_tolerance = 1e-8
max_inelastic_increment = 0.000001
[../]
[]
[Executioner]
type = Transient
solve_type = 'PJFNK'
nl_rel_tol = 1e-10
nl_abs_tol = 1e-12
l_tol = 1e-4
l_max_its = 100
nl_max_its = 20
[./TimeStepper]
type = IterationAdaptiveDT
dt = 0.1
time_t = '1.0 2.0 3.0 4.0 5.0 6.0 7.0 8.0'
time_dt = '0.1 0.1 0.1 0.1 0.1 0.1 0.1 0.1'
optimal_iterations = 30
iteration_window = 9
growth_factor = 2.0
cutback_factor = 0.5
timestep_limiting_postprocessor = matl_ts_min
[../]
start_time = 0.0
num_steps = 1000
end_time = 8.0
[] # Executioner
[Postprocessors]
[./matl_ts_min]
type = MaterialTimeStepPostprocessor
[../]
[./stress_xx]
type = ElementAverageValue
variable = stress_xx
[../]
[./stress_yy]
type = ElementAverageValue
variable = stress_yy
[../]
[./stress_zz]
type = ElementAverageValue
variable = stress_zz
[../]
[./vonmises]
type = ElementAverageValue
variable = vonmises
[../]
[./el_strain_yy]
type = ElementAverageValue
variable = elastic_strain_yy
[../]
[./plas_strain_eff]
type = ElementAverageValue
variable = plastic_strain_eff
[../]
[./tot_strain_yy]
type = ElementAverageValue
variable = tot_strain_yy
[../]
[./disp_x1]
type = NodalVariableValue
nodeid = 0
variable = disp_x
[../]
[./disp_x4]
type = NodalVariableValue
nodeid = 3
variable = disp_x
[../]
[./disp_y1]
type = NodalVariableValue
nodeid = 0
variable = disp_y
[../]
[./disp_y4]
type = NodalVariableValue
nodeid = 3
variable = disp_y
[../]
[./_dt]
type = TimestepSize
[../]
[]
[Outputs]
exodus = true
csv = true
[./console]
type = Console
output_linear = true
[../]
[] # Outputs
(modules/solid_mechanics/test/tests/jacobian/tensile_update4.i)
# Tensile, update version, with strength = 1MPa and smoothing_tol = 0.1E5
# Lame lambda = 1GPa. Lame mu = 1.3GPa
# Units in this file are MPa (not Pa)
#
# Start from non-diagonal stress state
[Mesh]
type = GeneratedMesh
dim = 3
nx = 1
ny = 1
nz = 1
xmin = -0.5
xmax = 0.5
ymin = -0.5
ymax = 0.5
zmin = -0.5
zmax = 0.5
[]
[Variables]
[./disp_x]
[../]
[./disp_y]
[../]
[./disp_z]
[../]
[]
[Kernels]
[SolidMechanics]
displacements = 'disp_x disp_y disp_z'
[../]
[]
[UserObjects]
[./ts]
type = SolidMechanicsHardeningConstant
value = 1
[../]
[]
[Materials]
[./elasticity_tensor]
type = ComputeIsotropicElasticityTensor
lambda = 1.0E3
shear_modulus = 1.3E3
[../]
[./strain]
type = ComputeIncrementalStrain
displacements = 'disp_x disp_y disp_z'
eigenstrain_names = ini_stress
[../]
[./ini_stress]
type = ComputeEigenstrainFromInitialStress
initial_stress = '2 -1 0.5 1 1.9 0 0.5 0 3'
eigenstrain_name = ini_stress
[../]
[./tensile]
type = TensileStressUpdate
tensile_strength = ts
smoothing_tol = 0.1
yield_function_tol = 1.0E-12
[../]
[./stress]
type = ComputeMultipleInelasticStress
inelastic_models = tensile
perform_finite_strain_rotations = false
[../]
[]
[Preconditioning]
[./andy]
type = SMP
full = true
petsc_options_iname = '-snes_type'
petsc_options_value = 'test'
[../]
[]
[Executioner]
type = Transient
solve_type = Newton
[]
(modules/solid_mechanics/test/tests/tensile/small_deform1_update_version.i)
# Using TensileStressUpdate
# checking for small deformation
# A single element is stretched by 1E-6m in z direction, and by small amounts in x and y directions
# stress_zz = Youngs Modulus*Strain = 2E6*1E-6 = 2 Pa
# tensile_strength is set to 1Pa
# Then the final stress should return to the yeild surface and the maximum principal stress value should be 1pa.
[Mesh]
type = GeneratedMesh
dim = 3
nx = 1
ny = 1
nz = 1
xmin = -0.5
xmax = 0.5
ymin = -0.5
ymax = 0.5
zmin = -0.5
zmax = 0.5
[]
[GlobalParams]
displacements = 'disp_x disp_y disp_z'
[]
[Physics/SolidMechanics/QuasiStatic]
[./all]
add_variables = true
incremental = true
strain = finite
generate_output = 'stress_xx stress_xy stress_xz stress_yy stress_yz stress_zz'
[../]
[]
[BCs]
[./x]
type = FunctionDirichletBC
variable = disp_x
boundary = 'front back'
function = '0.1E-6*x'
[../]
[./y]
type = FunctionDirichletBC
variable = disp_y
boundary = 'front back'
function = '0.2E-6*y'
[../]
[./z]
type = FunctionDirichletBC
variable = disp_z
boundary = 'front back'
function = '1E-6*z'
[../]
[]
[AuxVariables]
[./yield_fcn]
order = CONSTANT
family = MONOMIAL
[../]
[]
[AuxKernels]
[./yield_fcn_auxk]
type = MaterialStdVectorAux
property = plastic_yield_function
index = 0
variable = yield_fcn
[../]
[]
[Postprocessors]
[./s_xx]
type = PointValue
point = '0 0 0'
variable = stress_xx
[../]
[./s_xy]
type = PointValue
point = '0 0 0'
variable = stress_xy
[../]
[./s_xz]
type = PointValue
point = '0 0 0'
variable = stress_xz
[../]
[./s_yy]
type = PointValue
point = '0 0 0'
variable = stress_yy
[../]
[./s_yz]
type = PointValue
point = '0 0 0'
variable = stress_yz
[../]
[./s_zz]
type = PointValue
point = '0 0 0'
variable = stress_zz
[../]
[./f]
type = PointValue
point = '0 0 0'
variable = yield_fcn
[../]
[]
[UserObjects]
[./ts]
type = SolidMechanicsHardeningConstant
value = 1
[../]
[]
[Materials]
[./elasticity_tensor]
type = ComputeElasticityTensor
block = 0
fill_method = symmetric_isotropic
C_ijkl = '0 2.0E6'
[../]
[./tensile]
type = TensileStressUpdate
tensile_strength = ts
smoothing_tol = 0.0
yield_function_tol = 1.0E-9
[../]
[./stress]
type = ComputeMultipleInelasticStress
inelastic_models = tensile
perform_finite_strain_rotations = false
[../]
[]
[Executioner]
end_time = 1
dt = 1
type = Transient
[]
[Outputs]
file_base = small_deform1_update_version
exodus = false
[./csv]
type = CSV
[../]
[]
(modules/solid_mechanics/test/tests/rom_stress_update/nonad_verification.i)
[Mesh]
type = GeneratedMesh
dim = 3
[]
[GlobalParams]
displacements = 'disp_x disp_y disp_z'
[]
[AuxVariables]
[temperature]
[]
[]
[AuxKernels]
[temp_aux]
type = FunctionAux
variable = temperature
function = temp_fcn
execute_on = 'initial timestep_begin'
[]
[]
[Functions]
[rhom_fcn]
type = PiecewiseConstant
data_file = ss316_verification_data.csv
x_index_in_file = 0
y_index_in_file = 1
format = columns
xy_in_file_only = false
direction = LEFT_INCLUSIVE
[]
[rhoi_fcn]
type = PiecewiseConstant
data_file = ss316_verification_data.csv
x_index_in_file = 0
y_index_in_file = 2
format = columns
xy_in_file_only = false
direction = LEFT_INCLUSIVE
[]
[vmJ2_fcn]
type = PiecewiseConstant
data_file = ss316_verification_data.csv
x_index_in_file = 0
y_index_in_file = 3
format = columns
xy_in_file_only = false
direction = LEFT_INCLUSIVE
[]
[evm_fcn]
type = PiecewiseConstant
data_file = ss316_verification_data.csv
x_index_in_file = 0
y_index_in_file = 4
format = columns
xy_in_file_only = false
direction = LEFT_INCLUSIVE
[]
[temp_fcn]
type = PiecewiseConstant
data_file = ss316_verification_data.csv
x_index_in_file = 0
y_index_in_file = 5
format = columns
xy_in_file_only = false
direction = LEFT_INCLUSIVE
[]
[rhom_soln_fcn]
type = PiecewiseConstant
data_file = ss316_verification_data.csv
x_index_in_file = 0
y_index_in_file = 7
format = columns
xy_in_file_only = false
direction = LEFT_INCLUSIVE
[]
[rhoi_soln_fcn]
type = PiecewiseConstant
data_file = ss316_verification_data.csv
x_index_in_file = 0
y_index_in_file = 8
format = columns
xy_in_file_only = false
direction = LEFT_INCLUSIVE
[]
[creep_rate_soln_fcn]
type = PiecewiseConstant
data_file = ss316_verification_data.csv
x_index_in_file = 0
y_index_in_file = 10
format = columns
xy_in_file_only = false
direction = LEFT_INCLUSIVE
[]
[]
[Physics/SolidMechanics/QuasiStatic]
[all]
strain = FINITE
add_variables = true
generate_output = 'vonmises_stress'
[]
[]
[BCs]
[symmx]
type = DirichletBC
variable = disp_x
boundary = left
value = 0
[]
[symmy]
type = DirichletBC
variable = disp_y
boundary = bottom
value = 0
[]
[symmz]
type = DirichletBC
variable = disp_z
boundary = back
value = 0
[]
[pull_x]
type = DirichletBC
variable = disp_x
boundary = right
value = 1e-5 # This is required to make a non-zero effective trial stress so radial return is engaged
[]
[]
[Materials]
[elasticity_tensor]
type = ComputeIsotropicElasticityTensor
shear_modulus = 1e13
poissons_ratio = 0.3
[]
[stress]
type = ComputeMultipleInelasticStress
inelastic_models = rom_stress_prediction
[]
[rom_stress_prediction]
type = SS316HLAROMANCEStressUpdateTest
temperature = temperature
effective_inelastic_strain_name = effective_creep_strain
internal_solve_full_iteration_history = true
apply_strain = false
outputs = all
wall_dislocation_density_forcing_function = rhoi_fcn
cell_dislocation_density_forcing_function = rhom_fcn
old_creep_strain_forcing_function = evm_fcn
wall_input_window_low_failure = ERROR
wall_input_window_high_failure = ERROR
cell_input_window_low_failure = ERROR
cell_input_window_high_failure = ERROR
temperature_input_window_low_failure = ERROR
temperature_input_window_high_failure = ERROR
stress_input_window_low_failure = ERROR
stress_input_window_high_failure = ERROR
old_strain_input_window_low_failure = ERROR
old_strain_input_window_high_failure = ERROR
environment_input_window_low_failure = ERROR
environment_input_window_high_failure = ERROR
effective_stress_forcing_function = vmJ2_fcn
[]
[]
[Executioner]
type = Transient
solve_type = 'NEWTON'
petsc_options_iname = '-pc_type'
petsc_options_value = 'lu'
nl_abs_tol = 1e-1 # Nothing is really being solved here, so loose tolerances are okay
dt = 1e-3
end_time = 1e-2
timestep_tolerance = 1e-3
[]
[Postprocessors]
[extrapolation]
type = ElementAverageValue
variable = ROM_extrapolation
outputs = console
[]
[old_strain_in]
type = FunctionValuePostprocessor
function = evm_fcn
execute_on = 'TIMESTEP_END initial'
outputs = console
[]
[temperature]
type = ElementAverageValue
variable = temperature
outputs = console
[]
[rhom]
type = ElementAverageValue
variable = cell_dislocations
[]
[rhoi]
type = ElementAverageValue
variable = wall_dislocations
[]
[creep_rate]
type = ElementAverageValue
variable = creep_rate
[]
[rhom_in]
type = FunctionValuePostprocessor
function = rhom_fcn
execute_on = 'TIMESTEP_END initial'
outputs = console
[]
[rhoi_in]
type = FunctionValuePostprocessor
function = rhoi_fcn
execute_on = 'TIMESTEP_END initial'
outputs = console
[]
[vmJ2_in]
type = FunctionValuePostprocessor
function = vmJ2_fcn
execute_on = 'TIMESTEP_END initial'
outputs = console
[]
[rhom_soln]
type = FunctionValuePostprocessor
function = rhom_soln_fcn
outputs = console
[]
[rhoi_soln]
type = FunctionValuePostprocessor
function = rhoi_soln_fcn
outputs = console
[]
[creep_rate_soln]
type = FunctionValuePostprocessor
function = creep_rate_soln_fcn
[]
[rhom_diff]
type = ParsedPostprocessor
pp_names = 'rhom_soln rhom'
expression = '(rhom_soln - rhom) / rhom_soln'
outputs = console
[]
[rhoi_diff]
type = ParsedPostprocessor
pp_names = 'rhoi_soln rhoi'
expression = '(rhoi_soln - rhoi) / rhoi_soln'
outputs = console
[]
[creep_rate_diff]
type = ParsedPostprocessor
pp_names = 'creep_rate creep_rate_soln'
expression = '(creep_rate_soln - creep_rate) / creep_rate_soln'
outputs = console
[]
[z_rhom_max_diff]
type = TimeExtremeValue
postprocessor = rhom_diff
value_type = abs_max
[]
[z_rhoi_max_diff]
type = TimeExtremeValue
postprocessor = rhoi_diff
value_type = abs_max
[]
[z_creep_rate_max_diff]
type = TimeExtremeValue
postprocessor = creep_rate_diff
value_type = abs_max
[]
[]
[Outputs]
csv = true
execute_on = 'INITIAL TIMESTEP_END FINAL'
[]
(modules/solid_mechanics/test/tests/capped_mohr_coulomb/small_deform17.i)
# Using CappedMohrCoulomb with compressive failure only
# A single element is incrementally compressed
# This causes the return direction to be along the hypersurface sigma_II = sigma_III
# and the resulting stresses are checked to lie on the expected yield surface
[Mesh]
type = GeneratedMesh
dim = 3
nx = 1
ny = 1
nz = 1
xmin = -0.5
xmax = 0.5
ymin = -0.5
ymax = 0.5
zmin = -0.5
zmax = 0.5
[]
[GlobalParams]
displacements = 'disp_x disp_y disp_z'
[]
[Physics/SolidMechanics/QuasiStatic]
[./all]
add_variables = true
incremental = true
generate_output = 'max_principal_stress mid_principal_stress min_principal_stress stress_xx stress_xy stress_xz stress_yy stress_yz stress_zz'
[../]
[]
[BCs]
[./x]
type = FunctionDirichletBC
variable = disp_x
boundary = 'front back'
function = '-2*x*t'
[../]
[./y]
type = FunctionDirichletBC
variable = disp_y
boundary = 'front back'
function = '-2*y*t'
[../]
[./z]
type = FunctionDirichletBC
variable = disp_z
boundary = 'front back'
function = '-0.4*z*(t+2*t*t)'
[../]
[]
[AuxVariables]
[./yield_fcn]
order = CONSTANT
family = MONOMIAL
[../]
[]
[AuxKernels]
[./yield_fcn_auxk]
type = MaterialStdVectorAux
property = plastic_yield_function
index = 3
variable = yield_fcn
[../]
[]
[Postprocessors]
[./s_I]
type = PointValue
point = '0 0 0'
variable = max_principal_stress
[../]
[./s_II]
type = PointValue
point = '0 0 0'
variable = mid_principal_stress
[../]
[./s_III]
type = PointValue
point = '0 0 0'
variable = min_principal_stress
[../]
[./f]
type = PointValue
point = '0 0 0'
variable = yield_fcn
[../]
[]
[UserObjects]
[./ts]
type = SolidMechanicsHardeningConstant
value = 1E6
[../]
[./cs]
type = SolidMechanicsHardeningConstant
value = 1
[../]
[./coh]
type = SolidMechanicsHardeningConstant
value = 1E6
[../]
[./ang]
type = SolidMechanicsHardeningConstant
value = 0.5
[../]
[]
[Materials]
[./elasticity_tensor]
type = ComputeElasticityTensor
fill_method = symmetric_isotropic
C_ijkl = '0 2.0'
[../]
[./tensile]
type = CappedMohrCoulombStressUpdate
tensile_strength = ts
compressive_strength = cs
cohesion = coh
friction_angle = ang
dilation_angle = ang
smoothing_tol = 0.5
yield_function_tol = 1.0E-12
[../]
[./stress]
type = ComputeMultipleInelasticStress
inelastic_models = tensile
perform_finite_strain_rotations = false
[../]
[]
[Executioner]
end_time = 1
dt = 0.1
type = Transient
[]
[Outputs]
file_base = small_deform17
csv = true
[]
(modules/solid_mechanics/test/tests/visco/burgers_creep.i)
[Mesh]
type = GeneratedMesh
dim = 3
nx = 1
ny = 1
nz = 1
elem_type = HEX8
displacements = 'disp_x disp_y disp_z'
[]
[Variables]
[./disp_x]
order = FIRST
family = LAGRANGE
[../]
[./disp_y]
order = FIRST
family = LAGRANGE
[../]
[./disp_z]
order = FIRST
family = LAGRANGE
[../]
[]
[AuxVariables]
[./stress_xx]
order = CONSTANT
family = MONOMIAL
[../]
[./strain_xx]
order = CONSTANT
family = MONOMIAL
[../]
[./creep_strain_xx]
order = CONSTANT
family = MONOMIAL
[../]
[]
[Kernels]
[SolidMechanics]
displacements = 'disp_x disp_y disp_z'
use_displaced_mesh = true
[../]
[]
[AuxKernels]
[./stress_xx]
type = RankTwoAux
variable = stress_xx
rank_two_tensor = stress
index_j = 0
index_i = 0
execute_on = timestep_end
[../]
[./strain_xx]
type = RankTwoAux
variable = strain_xx
rank_two_tensor = total_strain
index_j = 0
index_i = 0
execute_on = timestep_end
[../]
[./creep_strain_xx]
type = RankTwoAux
variable = creep_strain_xx
rank_two_tensor = creep_strain
index_j = 0
index_i = 0
execute_on = timestep_end
[../]
[]
[BCs]
[./symmy]
type = DirichletBC
variable = disp_y
boundary = bottom
value = 0
[../]
[./symmx]
type = DirichletBC
variable = disp_x
boundary = left
value = 0
[../]
[./symmz]
type = DirichletBC
variable = disp_z
boundary = back
value = 0
[../]
[./axial_load]
type = NeumannBC
variable = disp_x
boundary = right
value = 10e6
[../]
[]
[Materials]
[./burgers]
type = GeneralizedKelvinVoigtModel
creep_modulus = '10e9'
creep_viscosity = '1 10'
poisson_ratio = 0.2
young_modulus = 10e9
[../]
[./stress]
type = ComputeMultipleInelasticStress
inelastic_models = 'creep'
[../]
[./creep]
type = LinearViscoelasticStressUpdate
[../]
[./strain]
type = ComputeIncrementalStrain
displacements = 'disp_x disp_y disp_z'
[../]
[]
[UserObjects]
[./update]
type = LinearViscoelasticityManager
viscoelastic_model = burgers
[../]
[]
[Postprocessors]
[./stress_xx]
type = ElementAverageValue
variable = stress_xx
block = 'ANY_BLOCK_ID 0'
[../]
[./strain_xx]
type = ElementAverageValue
variable = strain_xx
block = 'ANY_BLOCK_ID 0'
[../]
[./creep_strain_xx]
type = ElementAverageValue
variable = creep_strain_xx
block = 'ANY_BLOCK_ID 0'
[../]
[]
[Preconditioning]
[./smp]
type = SMP
full = true
[../]
[]
[Executioner]
type = Transient
l_max_its = 50
l_tol = 1e-10
nl_max_its = 20
nl_rel_tol = 1e-10
nl_abs_tol = 1e-10
dtmin = 0.01
end_time = 100
[./TimeStepper]
type = LogConstantDT
first_dt = 0.1
log_dt = 0.1
[../]
[]
[Outputs]
file_base = burgers_creep_out
exodus = true
[]
(modules/solid_mechanics/test/tests/ad_anisotropic_creep/aniso_creep_integration_error.i)
[Mesh]
[gen]
type = GeneratedMeshGenerator
dim = 3
nx = 10
ny = 2
nz = 2
xmin = 0.0
ymin = 0.0
zmin = 0.0
xmax = 10.0
ymax = 1.0
zmax = 1.0
[]
[corner_node]
type = ExtraNodesetGenerator
new_boundary = '100'
nodes = '3 69'
input = gen
[]
[corner_node_2]
type = ExtraNodesetGenerator
new_boundary = '101'
nodes = '4 47'
input = corner_node
[]
[]
[GlobalParams]
displacements = 'disp_x disp_y disp_z'
volumetric_locking_correction = true
[]
[AuxVariables]
[hydrostatic_stress]
order = CONSTANT
family = MONOMIAL
[]
[creep_strain_xx]
order = CONSTANT
family = MONOMIAL
[]
[creep_strain_xy]
order = CONSTANT
family = MONOMIAL
[]
[creep_strain_yy]
order = CONSTANT
family = MONOMIAL
[]
[]
[AuxKernels]
[hydrostatic_stress]
type = RankTwoScalarAux
variable = hydrostatic_stress
rank_two_tensor = stress
scalar_type = Hydrostatic
[]
[creep_strain_xx]
type = RankTwoAux
rank_two_tensor = creep_strain
variable = creep_strain_xx
index_i = 0
index_j = 0
[]
[creep_strain_xy]
type = RankTwoAux
rank_two_tensor = creep_strain
variable = creep_strain_xy
index_i = 0
index_j = 1
[]
[creep_strain_yy]
type = RankTwoAux
rank_two_tensor = creep_strain
variable = creep_strain_yy
index_i = 1
index_j = 1
[]
[sigma_xx]
type = RankTwoAux
rank_two_tensor = stress
variable = stress_xx
index_i = 1
index_j = 1
[]
[]
[Functions]
[pull]
type = PiecewiseLinear
x = '0 1.0'
y = '0 -4e1'
[]
[]
[Physics/SolidMechanics/QuasiStatic]
[all]
strain = FINITE
generate_output = 'elastic_strain_xx stress_xx'
use_automatic_differentiation = false
add_variables = true
[]
[]
[Materials]
[elasticity_tensor]
type = ComputeIsotropicElasticityTensor
youngs_modulus = 7000
poissons_ratio = 0.0
[]
[elastic_strain]
type = ComputeMultipleInelasticStress
inelastic_models = "trial_creep_two"
max_iterations = 50
absolute_tolerance = 1e-16
[]
[hill_tensor]
type = HillConstants
# F G H L M N
hill_constants = "0.5 0.25 0.3866 1.6413 1.6413 1.2731"
[]
[trial_creep_two]
type = HillCreepStressUpdate
coefficient = 1e-16
n_exponent = 9
m_exponent = 0
activation_energy = 0
max_inelastic_increment = 1.0e-4
absolute_tolerance = 1e-20
relative_tolerance = 1e-20
max_integration_error = 1.0e-5
[]
[]
[BCs]
[no_disp_x]
type = DirichletBC
variable = disp_x
boundary = left
value = 0.0
[]
[no_disp_y]
type = DirichletBC
variable = disp_y
boundary = 100
value = 0.0
[]
[no_disp_z]
type = DirichletBC
variable = disp_z
boundary = 101
value = 0.0
[]
[Pressure]
[Side1]
boundary = right
function = pull
[]
[]
[]
[Executioner]
type = Transient
solve_type = PJFNK
petsc_options_iname = '-pc_type -pc_factor_mat_solver_package'
petsc_options_value = 'lu superlu_dist'
nl_rel_tol = 1.0e-13
nl_abs_tol = 1.0e-13
l_max_its = 10
end_time = 1.65e-1
dt = 2.5e-2
start_time = 0
automatic_scaling = true
[./TimeStepper]
type = IterationAdaptiveDT
dt = 2.5e-2
time_t = '0.0 10.0'
time_dt = '2.5e-2 2.5e-2 '
optimal_iterations = 30
iteration_window = 9
growth_factor = 1.5
cutback_factor = 0.5
timestep_limiting_postprocessor = matl_ts_min
reject_large_step = true
reject_large_step_threshold = 0.999
[../]
[]
[Postprocessors]
[time_step_size]
type = TimestepSize
[]
[matl_ts_min]
type = MaterialTimeStepPostprocessor
[]
[max_disp_x]
type = ElementExtremeValue
variable = disp_x
[]
[max_disp_y]
type = ElementExtremeValue
variable = disp_y
[]
[max_hydro]
type = ElementAverageValue
variable = hydrostatic_stress
[]
[dt]
type = TimestepSize
[]
[num_lin]
type = NumLinearIterations
outputs = console
[]
[num_nonlin]
type = NumNonlinearIterations
outputs = console
[]
[creep_strain_xx]
type = ElementalVariableValue
variable = creep_strain_xx
execute_on = 'TIMESTEP_END'
elementid = 39
[]
[elastic_strain_xx]
type = ElementalVariableValue
variable = elastic_strain_xx
execute_on = 'TIMESTEP_END'
elementid = 39
[]
[sigma_xx]
type = ElementalVariableValue
variable = stress_xx
execute_on = 'TIMESTEP_END'
elementid = 39
[]
[]
[Outputs]
csv = true
exodus = true
perf_graph = true
[]
(modules/solid_mechanics/test/tests/capped_drucker_prager/small_deform3_outer_tip.i)
# apply repeated stretches in x z directions, and smaller stretches along the y direction,
# so that sigma_I = sigma_II,
# which means that lode angle = 30deg.
# The allows yield surface in meridional plane to be mapped out
[Mesh]
type = GeneratedMesh
dim = 3
nx = 1
ny = 1
nz = 1
xmin = -0.5
xmax = 0.5
ymin = -0.5
ymax = 0.5
zmin = -0.5
zmax = 0.5
[]
[GlobalParams]
displacements = 'disp_x disp_y disp_z'
[]
[Physics/SolidMechanics/QuasiStatic]
[./all]
add_variables = true
incremental = true
generate_output = 'stress_xx stress_xy stress_xz stress_yy stress_yz stress_zz'
[../]
[]
[BCs]
[./x]
type = FunctionDirichletBC
variable = disp_x
boundary = 'front back'
function = '1E-6*x*t'
[../]
[./y]
type = FunctionDirichletBC
variable = disp_y
boundary = 'front back'
function = '-1.7E-6*y*t'
[../]
[./z]
type = FunctionDirichletBC
variable = disp_z
boundary = 'front back'
function = '1E-6*z*t'
[../]
[]
[AuxVariables]
[./mc_int]
order = CONSTANT
family = MONOMIAL
[../]
[./yield_fcn]
order = CONSTANT
family = MONOMIAL
[../]
[]
[AuxKernels]
[./mc_int_auxk]
type = MaterialStdVectorAux
index = 0
property = plastic_internal_parameter
variable = mc_int
[../]
[./yield_fcn_auxk]
type = MaterialStdVectorAux
index = 0
property = plastic_yield_function
variable = yield_fcn
[../]
[]
[Postprocessors]
[./s_xx]
type = PointValue
point = '0 0 0'
variable = stress_xx
[../]
[./s_xy]
type = PointValue
point = '0 0 0'
variable = stress_xy
[../]
[./s_xz]
type = PointValue
point = '0 0 0'
variable = stress_xz
[../]
[./s_yy]
type = PointValue
point = '0 0 0'
variable = stress_yy
[../]
[./s_yz]
type = PointValue
point = '0 0 0'
variable = stress_yz
[../]
[./s_zz]
type = PointValue
point = '0 0 0'
variable = stress_zz
[../]
[./internal]
type = PointValue
point = '0 0 0'
variable = mc_int
[../]
[./f]
type = PointValue
point = '0 0 0'
variable = yield_fcn
[../]
[]
[UserObjects]
[./ts]
type = SolidMechanicsHardeningConstant
value = 1E5
[../]
[./cs]
type = SolidMechanicsHardeningConstant
value = 1E5
[../]
[./mc_coh]
type = SolidMechanicsHardeningConstant
value = 10
[../]
[./mc_phi]
type = SolidMechanicsHardeningConstant
value = 35
convert_to_radians = true
[../]
[./mc_psi]
type = SolidMechanicsHardeningConstant
value = 5
convert_to_radians = true
[../]
[./dp]
type = SolidMechanicsPlasticDruckerPrager
mc_cohesion = mc_coh
mc_friction_angle = mc_phi
mc_dilation_angle = mc_psi
mc_interpolation_scheme = outer_tip
yield_function_tolerance = 1 # irrelevant here
internal_constraint_tolerance = 1 # irrelevant here
[../]
[]
[Materials]
[./elasticity_tensor]
type = ComputeElasticityTensor
block = 0
fill_method = symmetric_isotropic
C_ijkl = '0 1E7'
[../]
[./admissible]
type = ComputeMultipleInelasticStress
inelastic_models = mc
perform_finite_strain_rotations = false
[../]
[./mc]
type = CappedDruckerPragerStressUpdate
DP_model = dp
tensile_strength = ts
compressive_strength = cs
yield_function_tol = 1E-8
tip_smoother = 8
smoothing_tol = 1E-7
[../]
[]
[Executioner]
end_time = 10
dt = 1
type = Transient
[]
[Outputs]
file_base = small_deform3_outer_tip
exodus = false
[./csv]
type = CSV
[../]
[]
(modules/solid_mechanics/test/tests/combined_creep_plasticity/combined_creep_plasticity.i)
#
# This test is Example 2 from "A Consistent Formulation for the Integration
# of Combined Plasticity and Creep" by P. Duxbury, et al., Int J Numerical
# Methods in Engineering, Vol. 37, pp. 1277-1295, 1994.
#
# The problem is a one-dimensional bar which is loaded from yield to a value of twice
# the initial yield stress and then unloaded to return to the original stress. The
# bar must harden to the required yield stress during the load ramp, with no
# further yielding during unloading. The initial yield stress (sigma_0) is prescribed
# as 20 with a plastic strain hardening of 100. The mesh is a 1x1x1 cube with symmetry
# boundary conditions on three planes to provide a uniaxial stress field.
#
# In the PowerLawCreep model, the creep strain rate is defined by:
#
# edot = A(sigma)**n * exp(-Q/(RT)) * t**m
#
# The creep law specified in the paper, however, defines the creep strain rate as:
#
# edot = Ao * mo * (sigma)**n * t**(mo-1)
# with the creep parameters given by
# Ao = 1e-7
# mo = 0.5
# n = 5
#
# thus, input parameters for the test were specified as:
# A = Ao * mo = 1e-7 * 0.5 = 0.5e-7
# m = mo-1 = -0.5
# n = 5
# Q = 0
#
# The variation of load P with time is:
# P = 20 + 20t 0 < t < 1
# P = 40 - 40(t-1) 1 < t 1.5
#
# The analytic solution for total strain during the loading period 0 < t < 1 is:
#
# e_tot = (sigma_0 + 20*t)/E + 0.2*t + A * t**0.5 * sigma_0**n * [ 1 + (5/3)*t +
# + 2*t**2 + (10/7)*t**3 + (5/9)**t**4 + (1/11)*t**5 ]
#
# and during the unloading period 1 < t < 1.5:
#
# e_tot = (sigma_1 - 40*(t-1))/E + 0.2 + (4672/693) * A * sigma_0**n +
# A * sigma_0**n * [ t**0.5 * ( 32 - (80/3)*t + 16*t**2 - (40/7)*t**3
# + (10/9)*t**4 - (1/11)*t**5 ) - (11531/693) ]
#
# where sigma_1 is the stress at time t = 1.
#
# Assuming a Young's modulus (E) of 1000 and using the parameters defined above:
#
# e_tot(1) = 2.39734
# e_tot(1.5) = 3.16813
#
#
# The numerically computed solution is:
#
# e_tot(1) = 2.39718 (~0.006% error)
# e_tot(1.5) = 3.15555 (~0.40% error)
#
[GlobalParams]
displacements = 'disp_x disp_y disp_z'
[]
[Mesh]
type = GeneratedMesh
dim = 3
nx = 1
ny = 1
nz = 1
[]
[Physics/SolidMechanics/QuasiStatic]
[./all]
strain = FINITE
incremental = true
add_variables = true
generate_output = 'stress_yy elastic_strain_yy creep_strain_yy plastic_strain_yy'
[../]
[]
[Functions]
[./top_pull]
type = PiecewiseLinear
x = ' 0 1 1.5'
y = '-20 -40 -20'
[../]
[./dts]
type = PiecewiseLinear
x = '0 0.5 1.0 1.5'
y = '0.015 0.015 0.005 0.005'
[../]
[]
[BCs]
[./u_top_pull]
type = Pressure
variable = disp_y
boundary = top
factor = 1
function = top_pull
[../]
[./u_bottom_fix]
type = DirichletBC
variable = disp_y
boundary = bottom
value = 0.0
[../]
[./u_yz_fix]
type = DirichletBC
variable = disp_x
boundary = left
value = 0.0
[../]
[./u_xy_fix]
type = DirichletBC
variable = disp_z
boundary = back
value = 0.0
[../]
[]
[Materials]
[./elasticity_tensor]
type = ComputeIsotropicElasticityTensor
block = 0
youngs_modulus = 1e3
poissons_ratio = 0.3
[../]
[./creep_plas]
type = ComputeMultipleInelasticStress
block = 0
tangent_operator = elastic
inelastic_models = 'creep plas'
max_iterations = 50
absolute_tolerance = 1e-05
combined_inelastic_strain_weights = '0.0 1.0'
[../]
[./creep]
type = PowerLawCreepStressUpdate
block = 0
coefficient = 0.5e-7
n_exponent = 5
m_exponent = -0.5
activation_energy = 0
[../]
[./plas]
type = IsotropicPlasticityStressUpdate
block = 0
hardening_constant = 100
yield_stress = 20
[../]
[]
[Executioner]
type = Transient
#Preconditioned JFNK (default)
solve_type = 'PJFNK'
petsc_options = '-snes_ksp'
petsc_options_iname = '-ksp_gmres_restart'
petsc_options_value = '101'
line_search = 'none'
l_max_its = 20
nl_max_its = 6
nl_rel_tol = 1e-6
nl_abs_tol = 1e-10
l_tol = 1e-5
start_time = 0.0
end_time = 1.5
[./TimeStepper]
type = FunctionDT
function = dts
[../]
[]
[Outputs]
exodus = true
[]
(modules/solid_mechanics/test/tests/capped_weak_plane/pull_and_shear.i)
# Dynamic problem with plasticity.
# A column of material (not subject to gravity) has the z-displacement
# of its sides fixed, but the centre of its bottom side is pulled
# downwards. This causes failure in the bottom elements.
#
# The problem utilises damping in the following way.
# The DynamicStressDivergenceTensors forms the residual
# integral grad(stress) + zeta*grad(stress-dot)
# = V/L * elasticity * (du/dx + zeta * dv/dx)
# where V is the elemental volume, and L is the length-scale,
# and u is the displacement, and v is the velocity.
# The InertialForce forms the residual
# integral density * (accel + eta * velocity)
# = V * density * (a + eta * v)
# where a is the acceleration.
# So, a damped oscillator description with both these
# kernels looks like
# 0 = V * (density * a + density * eta * v + elasticity * zeta * v / L^2 + elasticity / L^2 * u)
# Critical damping is when the coefficient of v is
# 2 * sqrt(density * elasticity / L^2)
# In the case at hand, density=1E4, elasticity~1E10 (Young is 16GPa),
# L~1 to 10 (in the horizontal or vertical direction), so this coefficient ~ 1E7 to 1E6.
# Choosing eta = 1E3 and zeta = 1E-2 gives approximate critical damping.
# If zeta is high then steady-state is achieved very quickly.
#
# In the case of plasticity, the effective stiffness of the elements
# is significantly less. Therefore, the above parameters give
# overdamping.
#
# This simulation is a nice example of the irreversable and non-uniqueness
# of simulations involving plasticity. The result depends on the damping
# parameters and the time stepping.
[Mesh]
[generated_mesh]
type = GeneratedMeshGenerator
dim = 3
nx = 10
ny = 1
nz = 5
bias_z = 1.5
xmin = -10
xmax = 10
ymin = -10
ymax = 10
zmin = -100
zmax = 0
[]
[bottomz_middle]
type = BoundingBoxNodeSetGenerator
new_boundary = bottomz_middle
bottom_left = '-1 -1500 -105'
top_right = '1 1500 -95'
input = generated_mesh
[]
[]
[GlobalParams]
displacements = 'disp_x disp_y disp_z'
beta = 0.25 # Newmark time integration
gamma = 0.5 # Newmark time integration
eta = 1E3 #0.3E4 # higher values mean more damping via density
[]
[Variables]
[disp_x]
[]
[disp_y]
[]
[disp_z]
[]
[]
[Kernels]
[DynamicSolidMechanics] # zeta*K*vel + K * disp
stiffness_damping_coefficient = 1E-2 # higher values mean more damping via stiffness
hht_alpha = 0 # better nonlinear convergence than for alpha>0
[]
[inertia_x] # M*accel + eta*M*vel
type = InertialForce
use_displaced_mesh = false
variable = disp_x
velocity = vel_x
acceleration = accel_x
[]
[inertia_y]
type = InertialForce
use_displaced_mesh = false
variable = disp_y
velocity = vel_y
acceleration = accel_y
[]
[inertia_z]
type = InertialForce
use_displaced_mesh = false
variable = disp_z
velocity = vel_z
acceleration = accel_z
[]
[]
[BCs]
[no_x2]
type = DirichletBC
variable = disp_x
boundary = right
value = 0.0
[]
[no_x1]
type = DirichletBC
variable = disp_x
boundary = left
value = 0.0
[]
[no_y1]
type = DirichletBC
variable = disp_y
boundary = bottom
value = 0.0
[]
[no_y2]
type = DirichletBC
variable = disp_y
boundary = top
value = 0.0
[]
[z_fixed_sides_xmin]
type = DirichletBC
variable = disp_z
boundary = left
value = 0
[]
[z_fixed_sides_xmax]
type = DirichletBC
variable = disp_z
boundary = right
value = 0
[]
[bottomz]
type = FunctionDirichletBC
variable = disp_z
boundary = bottomz_middle
function = max(-10*t,-10)
[]
[]
[AuxVariables]
[accel_x]
[]
[vel_x]
[]
[accel_y]
[]
[vel_y]
[]
[accel_z]
[]
[vel_z]
[]
[stress_xx]
order = CONSTANT
family = MONOMIAL
[]
[stress_xy]
order = CONSTANT
family = MONOMIAL
[]
[stress_xz]
order = CONSTANT
family = MONOMIAL
[]
[stress_yy]
order = CONSTANT
family = MONOMIAL
[]
[stress_yz]
order = CONSTANT
family = MONOMIAL
[]
[stress_zz]
order = CONSTANT
family = MONOMIAL
[]
[strainp_xx]
order = CONSTANT
family = MONOMIAL
[]
[strainp_xy]
order = CONSTANT
family = MONOMIAL
[]
[strainp_xz]
order = CONSTANT
family = MONOMIAL
[]
[strainp_yy]
order = CONSTANT
family = MONOMIAL
[]
[strainp_yz]
order = CONSTANT
family = MONOMIAL
[]
[strainp_zz]
order = CONSTANT
family = MONOMIAL
[]
[straint_xx]
order = CONSTANT
family = MONOMIAL
[]
[straint_xy]
order = CONSTANT
family = MONOMIAL
[]
[straint_xz]
order = CONSTANT
family = MONOMIAL
[]
[straint_yy]
order = CONSTANT
family = MONOMIAL
[]
[straint_yz]
order = CONSTANT
family = MONOMIAL
[]
[straint_zz]
order = CONSTANT
family = MONOMIAL
[]
[f_shear]
order = CONSTANT
family = MONOMIAL
[]
[f_tensile]
order = CONSTANT
family = MONOMIAL
[]
[f_compressive]
order = CONSTANT
family = MONOMIAL
[]
[intnl_shear]
order = CONSTANT
family = MONOMIAL
[]
[intnl_tensile]
order = CONSTANT
family = MONOMIAL
[]
[iter]
order = CONSTANT
family = MONOMIAL
[]
[ls]
order = CONSTANT
family = MONOMIAL
[]
[]
[AuxKernels]
[accel_x] # Calculates and stores acceleration at the end of time step
type = NewmarkAccelAux
variable = accel_x
displacement = disp_x
velocity = vel_x
execute_on = timestep_end
[]
[vel_x] # Calculates and stores velocity at the end of the time step
type = NewmarkVelAux
variable = vel_x
acceleration = accel_x
execute_on = timestep_end
[]
[accel_y]
type = NewmarkAccelAux
variable = accel_y
displacement = disp_y
velocity = vel_y
execute_on = timestep_end
[]
[vel_y]
type = NewmarkVelAux
variable = vel_y
acceleration = accel_y
execute_on = timestep_end
[]
[accel_z]
type = NewmarkAccelAux
variable = accel_z
displacement = disp_z
velocity = vel_z
execute_on = timestep_end
[]
[vel_z]
type = NewmarkVelAux
variable = vel_z
acceleration = accel_z
execute_on = timestep_end
[]
[stress_xx]
type = RankTwoAux
rank_two_tensor = stress
variable = stress_xx
index_i = 0
index_j = 0
[]
[stress_xy]
type = RankTwoAux
rank_two_tensor = stress
variable = stress_xy
index_i = 0
index_j = 1
[]
[stress_xz]
type = RankTwoAux
rank_two_tensor = stress
variable = stress_xz
index_i = 0
index_j = 2
[]
[stress_yy]
type = RankTwoAux
rank_two_tensor = stress
variable = stress_yy
index_i = 1
index_j = 1
[]
[stress_yz]
type = RankTwoAux
rank_two_tensor = stress
variable = stress_yz
index_i = 1
index_j = 2
[]
[stress_zz]
type = RankTwoAux
rank_two_tensor = stress
variable = stress_zz
index_i = 2
index_j = 2
[]
[strainp_xx]
type = RankTwoAux
rank_two_tensor = plastic_strain
variable = strainp_xx
index_i = 0
index_j = 0
[]
[strainp_xy]
type = RankTwoAux
rank_two_tensor = plastic_strain
variable = strainp_xy
index_i = 0
index_j = 1
[]
[strainp_xz]
type = RankTwoAux
rank_two_tensor = plastic_strain
variable = strainp_xz
index_i = 0
index_j = 2
[]
[strainp_yy]
type = RankTwoAux
rank_two_tensor = plastic_strain
variable = strainp_yy
index_i = 1
index_j = 1
[]
[strainp_yz]
type = RankTwoAux
rank_two_tensor = plastic_strain
variable = strainp_yz
index_i = 1
index_j = 2
[]
[strainp_zz]
type = RankTwoAux
rank_two_tensor = plastic_strain
variable = strainp_zz
index_i = 2
index_j = 2
[]
[straint_xx]
type = RankTwoAux
rank_two_tensor = total_strain
variable = straint_xx
index_i = 0
index_j = 0
[]
[straint_xy]
type = RankTwoAux
rank_two_tensor = total_strain
variable = straint_xy
index_i = 0
index_j = 1
[]
[straint_xz]
type = RankTwoAux
rank_two_tensor = total_strain
variable = straint_xz
index_i = 0
index_j = 2
[]
[straint_yy]
type = RankTwoAux
rank_two_tensor = total_strain
variable = straint_yy
index_i = 1
index_j = 1
[]
[straint_yz]
type = RankTwoAux
rank_two_tensor = total_strain
variable = straint_yz
index_i = 1
index_j = 2
[]
[straint_zz]
type = RankTwoAux
rank_two_tensor = total_strain
variable = straint_zz
index_i = 2
index_j = 2
[]
[f_shear]
type = MaterialStdVectorAux
property = plastic_yield_function
index = 0
variable = f_shear
[]
[f_tensile]
type = MaterialStdVectorAux
property = plastic_yield_function
index = 1
variable = f_tensile
[]
[f_compressive]
type = MaterialStdVectorAux
property = plastic_yield_function
index = 2
variable = f_compressive
[]
[intnl_shear]
type = MaterialStdVectorAux
property = plastic_internal_parameter
index = 0
variable = intnl_shear
[]
[intnl_tensile]
type = MaterialStdVectorAux
property = plastic_internal_parameter
index = 1
variable = intnl_tensile
[]
[iter]
type = MaterialRealAux
property = plastic_NR_iterations
variable = iter
[]
[ls]
type = MaterialRealAux
property = plastic_linesearch_needed
variable = ls
[]
[]
[UserObjects]
[coh]
type = SolidMechanicsHardeningConstant
value = 1E6
[]
[tanphi]
type = SolidMechanicsHardeningConstant
value = 0.5
[]
[tanpsi]
type = SolidMechanicsHardeningConstant
value = 0.166666666667
[]
[t_strength]
type = SolidMechanicsHardeningConstant
value = 0
[]
[c_strength]
type = SolidMechanicsHardeningConstant
value = 1E80
[]
[]
[Materials]
[elasticity_tensor]
type = ComputeElasticityTensor
fill_method = symmetric_isotropic
C_ijkl = '6.4E9 6.4E9' # young 16MPa, Poisson 0.25
[]
[strain]
type = ComputeIncrementalStrain
[]
[admissible]
type = ComputeMultipleInelasticStress
inelastic_models = stress
perform_finite_strain_rotations = false
[]
[stress]
type = CappedWeakPlaneStressUpdate
cohesion = coh
tan_friction_angle = tanphi
tan_dilation_angle = tanpsi
tensile_strength = t_strength
compressive_strength = c_strength
tip_smoother = 1E6
smoothing_tol = 0.5E6
yield_function_tol = 1E-2
[]
[density]
type = GenericConstantMaterial
block = 0
prop_names = density
prop_values = 1E4
[]
[]
[Preconditioning]
[andy]
type = SMP
full = true
petsc_options = '-snes_converged_reason -snes_linesearch_monitor'
petsc_options_iname = '-pc_type -pc_asm_overlap -sub_pc_type -ksp_type -ksp_gmres_restart'
petsc_options_value = ' asm 2 lu gmres 200'
[]
[]
[Executioner]
solve_type = 'NEWTON'
petsc_options = '-snes_converged_reason'
line_search = bt
nl_abs_tol = 1E1
nl_rel_tol = 1e-5
l_tol = 1E-10
l_max_its = 100
nl_max_its = 100
num_steps = 8
dt = 0.1
type = Transient
[]
[Outputs]
file_base = pull_and_shear
exodus = true
csv = true
[]
(modules/solid_mechanics/test/tests/capped_mohr_coulomb/small_deform11.i)
# Using CappedMohrCoulomb with compressive failure only
# checking for small deformation
# A single element is stretched by -1E-6m in z direction, and by small amounts in x and y directions
# stress_zz = Youngs Modulus*Strain = -2E6*1E-6 = -2 Pa
# compressive_strength is set to 1Pa
# Then the final stress should return to the yeild surface and the minimum principal stress value should be -1pa.
[Mesh]
type = GeneratedMesh
dim = 3
nx = 1
ny = 1
nz = 1
xmin = -0.5
xmax = 0.5
ymin = -0.5
ymax = 0.5
zmin = -0.5
zmax = 0.5
[]
[GlobalParams]
displacements = 'disp_x disp_y disp_z'
[]
[Physics/SolidMechanics/QuasiStatic]
[./all]
add_variables = true
incremental = true
generate_output = 'stress_xx stress_xy stress_xz stress_yy stress_yz stress_zz'
[../]
[]
[BCs]
[./x]
type = FunctionDirichletBC
variable = disp_x
boundary = 'front back'
function = '-0.1E-6*x'
[../]
[./y]
type = FunctionDirichletBC
variable = disp_y
boundary = 'front back'
function = '-0.2E-6*y'
[../]
[./z]
type = FunctionDirichletBC
variable = disp_z
boundary = 'front back'
function = '-1E-6*z'
[../]
[]
[AuxVariables]
[./yield_fcn]
order = CONSTANT
family = MONOMIAL
[../]
[]
[AuxKernels]
[./yield_fcn_auxk]
type = MaterialStdVectorAux
property = plastic_yield_function
index = 0
variable = yield_fcn
[../]
[]
[Postprocessors]
[./s_xx]
type = PointValue
point = '0 0 0'
variable = stress_xx
[../]
[./s_xy]
type = PointValue
point = '0 0 0'
variable = stress_xy
[../]
[./s_xz]
type = PointValue
point = '0 0 0'
variable = stress_xz
[../]
[./s_yy]
type = PointValue
point = '0 0 0'
variable = stress_yy
[../]
[./s_yz]
type = PointValue
point = '0 0 0'
variable = stress_yz
[../]
[./s_zz]
type = PointValue
point = '0 0 0'
variable = stress_zz
[../]
[./f]
type = PointValue
point = '0 0 0'
variable = yield_fcn
[../]
[]
[UserObjects]
[./ts]
type = SolidMechanicsHardeningConstant
value = 1
[../]
[./cs]
type = SolidMechanicsHardeningConstant
value = 1
[../]
[./coh]
type = SolidMechanicsHardeningConstant
value = 1E6
[../]
[./ang]
type = SolidMechanicsHardeningConstant
value = 0.5
[../]
[]
[Materials]
[./elasticity_tensor]
type = ComputeElasticityTensor
block = 0
fill_method = symmetric_isotropic
C_ijkl = '0 2.0E6'
[../]
[./tensile]
type = CappedMohrCoulombStressUpdate
tensile_strength = ts
compressive_strength = cs
cohesion = coh
friction_angle = ang
dilation_angle = ang
smoothing_tol = 0.0
yield_function_tol = 1.0E-9
[../]
[./stress]
type = ComputeMultipleInelasticStress
inelastic_models = tensile
perform_finite_strain_rotations = false
[../]
[]
[Executioner]
end_time = 1
dt = 1
type = Transient
[]
[Outputs]
file_base = small_deform11
csv = true
[]
(modules/solid_mechanics/test/tests/jacobian/mc_update17.i)
# MC update version, with only Compressive with compressive strength = 1MPa and smoothing_tol = 0.1E5
# Lame lambda = 1GPa. Lame mu = 1.3GPa
# Units in this file are MPa (not Pa)
#
# Start from non-diagonal stress state with softening.
# Returns to close to the edge of compressive yield
[Mesh]
type = GeneratedMesh
dim = 3
nx = 1
ny = 1
nz = 1
xmin = -0.5
xmax = 0.5
ymin = -0.5
ymax = 0.5
zmin = -0.5
zmax = 0.5
[]
[Variables]
[./disp_x]
[../]
[./disp_y]
[../]
[./disp_z]
[../]
[]
[Kernels]
[SolidMechanics]
displacements = 'disp_x disp_y disp_z'
[../]
[]
[UserObjects]
[./ts]
type = SolidMechanicsHardeningConstant
value = 1E6
[../]
[./cs]
type = SolidMechanicsHardeningCubic
value_0 = 1
value_residual = 0.5
internal_limit = 2E-2
[../]
[./coh]
type = SolidMechanicsHardeningConstant
value = 1E6
[../]
[./ang]
type = SolidMechanicsHardeningConstant
value = 30
convert_to_radians = true
[../]
[]
[Materials]
[./elasticity_tensor]
type = ComputeIsotropicElasticityTensor
lambda = 1.0E3
shear_modulus = 1.3E3
[../]
[./strain]
type = ComputeIncrementalStrain
displacements = 'disp_x disp_y disp_z'
eigenstrain_names = ini_stress
[../]
[./ini_stress]
type = ComputeEigenstrainFromInitialStress
initial_stress = '1 -0.1 -0.2 -0.1 -15 0.3 -0.2 0.3 -14'
eigenstrain_name = ini_stress
[../]
[./cmc]
type = CappedMohrCoulombStressUpdate
tensile_strength = ts
compressive_strength = cs
cohesion = coh
friction_angle = ang
dilation_angle = ang
smoothing_tol = 0.1
yield_function_tol = 1.0E-12
[../]
[./stress]
type = ComputeMultipleInelasticStress
inelastic_models = cmc
perform_finite_strain_rotations = false
[../]
[]
[Preconditioning]
[./andy]
type = SMP
full = true
petsc_options_iname = '-snes_type'
petsc_options_value = 'test'
[../]
[]
[Executioner]
type = Transient
solve_type = Newton
[]
(modules/solid_mechanics/test/tests/jacobian/cto28.i)
#Cosserat capped weak plane and capped drucker prager
[Mesh]
type = GeneratedMesh
dim = 3
nx = 1
ny = 1
nz = 1
xmin = -0.5
xmax = 0.5
ymin = -0.5
ymax = 0.5
zmin = -0.5
zmax = 0.5
[]
[GlobalParams]
displacements = 'disp_x disp_y disp_z'
[]
[Variables]
[./disp_x]
[../]
[./disp_y]
[../]
[./disp_z]
[../]
[]
[Kernels]
[./cx_elastic]
type = StressDivergenceTensors
variable = disp_x
component = 0
[../]
[./cy_elastic]
type = StressDivergenceTensors
variable = disp_y
component = 1
[../]
[./cz_elastic]
type = StressDivergenceTensors
variable = disp_z
component = 2
[../]
[]
[UserObjects]
[./ts]
type = SolidMechanicsHardeningConstant
value = 10
[../]
[./cs]
type = SolidMechanicsHardeningConstant
value = 10
[../]
[./mc_coh]
type = SolidMechanicsHardeningConstant
value = 10
[../]
[./phi]
type = SolidMechanicsHardeningConstant
value = 0.8
[../]
[./psi]
type = SolidMechanicsHardeningConstant
value = 0.4
[../]
[./dp]
type = SolidMechanicsPlasticDruckerPragerHyperbolic
mc_cohesion = mc_coh
mc_friction_angle = phi
mc_dilation_angle = psi
yield_function_tolerance = 1E-11 # irrelevant here
internal_constraint_tolerance = 1E-9 # irrelevant here
[../]
[]
[Materials]
[./elasticity_tensor]
type = ComputeIsotropicElasticityTensor
youngs_modulus = 10.0
poissons_ratio = 0.25
[../]
[./strain]
type = ComputeIncrementalStrain
eigenstrain_names = ini_stress
[../]
[./ini_stress]
type = ComputeEigenstrainFromInitialStress
initial_stress = '10 0 0 0 10 0 0 0 10'
eigenstrain_name = ini_stress
[../]
[./admissible]
type = ComputeMultipleInelasticStress
inelastic_models = 'dp'
relative_tolerance = 2.0
absolute_tolerance = 1E6
max_iterations = 1
[../]
[./dp]
type = CappedDruckerPragerStressUpdate
base_name = dp
DP_model = dp
tensile_strength = ts
compressive_strength = cs
yield_function_tol = 1E-11
tip_smoother = 1
smoothing_tol = 1
[../]
[]
[Preconditioning]
[./andy]
type = SMP
full = true
petsc_options_iname = '-ksp_type -pc_type -snes_atol -snes_rtol -snes_max_it -snes_type'
petsc_options_value = 'bcgs bjacobi 1E-15 1E-10 10000 test'
[../]
[]
[Executioner]
solve_type = 'NEWTON'
end_time = 1
dt = 1
type = Transient
[]
(modules/solid_mechanics/test/tests/rate_independent_cyclic_hardening/nonlin_kinharden_nonsymmetric_strain_controlled.i)
# This simulation uses the piece-wise strain hardening model
# with the Finite strain formulation.
#
# This test applies a repeated displacement loading and unloading condition on
# the top in the y direction. The material deforms elastically until the
# loading reaches the initial yield point and then plastic deformation starts.
#
# The yield surface begins to translate as stress increases, but its size
# remains the same. The backstress evolves with plastic strain to capture
# this translation. Upon unloading, the stress reverses direction, and material
# first behaves elastically. However, due to the translation of the yield surface
# the yield point in the reverse direction is lower.
#
# If the reverse load is strong enough, the material will yield in the reverse
# direction, which models the Bauschinger effect(reduction in yield stress in
# the opposite direction).
#
# This test is based on the similar response obtained for a prescribed non symmetrical
# stress path in Besson, Jacques, et al. Non-linear mechanics of materials. Vol. 167.
# Springer Science & Business Media, 2009 pg. 89 fig. 3.6(b). This SolidMechanics code
# matches the SolidMechanics solution.
[Mesh]
file = 1x1x1cube.e
[]
[GlobalParams]
displacements = 'disp_x disp_y disp_z'
[]
[Functions]
[top_pull]
type = PiecewiseLinear
xy_data = '0 0
0.025 0.0025
0.05 0.005
0.1 0.01
0.15 0.005
0.2 0
0.25 0.005
0.3 0.01
0.35 0.005
0.45 0
0.5 0.005
0.55 0.01
0.65 0.005
0.7 0
0.75 0.005
0.8 0.01
0.85 0.005
0.9 0
0.95 0.005
1 0.01
1.05 0.005
1.1 0
1.15 0.005
1.2 0.01
1.25 0.005
1.3 0
1.35 0.005
1.4 0.01
1.45 0.005
1.5 0'
[]
[]
[Physics]
[SolidMechanics]
[QuasiStatic]
[all]
strain = SMALL
incremental = true
add_variables = true
generate_output = 'strain_yy stress_yy plastic_strain_xx plastic_strain_yy plastic_strain_zz'
[]
[]
[]
[]
[BCs]
[y_pull_function]
type = FunctionDirichletBC
variable = disp_y
boundary = 5
function = top_pull
[]
[x_bot]
type = DirichletBC
variable = disp_x
boundary = 4
value = 0.0
[]
[y_bot]
type = DirichletBC
variable = disp_y
boundary = 3
value = 0.0
[]
[z_bot]
type = DirichletBC
variable = disp_z
boundary = 2
value = 0.0
[]
[]
[Materials]
[elasticity_tensor]
type = ComputeIsotropicElasticityTensor
youngs_modulus = 2e5
poissons_ratio = 0.0
[]
[kinematic_plasticity]
type = CombinedNonlinearHardeningPlasticity
yield_stress = 100
isotropic_hardening_constant = 0
q = 0
b = 0
kinematic_hardening_modulus = 30000
gamma = 200
[]
[radial_return_stress]
type = ComputeMultipleInelasticStress
tangent_operator = elastic
inelastic_models = 'kinematic_plasticity'
[]
[]
[Executioner]
type = Transient
solve_type = NEWTON
petsc_options = '-snes_ksp_ew'
petsc_options_iname = '-ksp_gmres_restart -pctype'
petsc_options_value = '101 lu'
line_search = 'none'
l_max_its = 50
nl_max_its = 50
nl_rel_tol = 1e-12
nl_abs_tol = 1e-10
l_tol = 1e-9
start_time = 0.0
end_time = 0.55
dt = 0.005
dtmin = 0.001
[]
[Postprocessors]
[stress_yy]
type = ElementAverageValue
variable = stress_yy
[]
[strain_yy]
type = ElementAverageValue
variable = strain_yy
[]
[]
[Outputs]
csv = true
[]
(modules/solid_mechanics/test/tests/capped_weak_plane/small_deform8.i)
# Plastic deformation, compression with hardening
# With Lame lambda=0 and Lame mu=1, applying the following
# deformation to the zmax surface of a unit cube:
# disp_z = -t
# should yield trial stress:
# stress_zz = -2*t
# The compressive strength varies as a cubic between 1 (at intnl=0)
# and 2 (at intnl=1). The equation to solve is
# 2 - Ezzzz * ga = -2 * (ga - 1/2)^3 + (3/2) (ga - 1/2) + 3/2
# where the left-hand side comes from p = p_trial + ga * Ezzzz
# and the right-hand side is the cubic compressive strength
# The solution is ga = 0.355416 ( = intnl[1]), and the cubic
# is 1.289168 ( = -p) at that point
[Mesh]
type = GeneratedMesh
dim = 3
nx = 1
ny = 1
nz = 1
xmin = -0.5
xmax = 0.5
ymin = -0.5
ymax = 0.5
zmin = -0.5
zmax = 0.5
[]
[GlobalParams]
displacements = 'disp_x disp_y disp_z'
[]
[Physics/SolidMechanics/QuasiStatic]
[./all]
add_variables = true
incremental = true
generate_output = 'stress_xx stress_xy stress_xz stress_yy stress_yz stress_zz plastic_strain_xx plastic_strain_xy plastic_strain_xz plastic_strain_yy plastic_strain_yz plastic_strain_zz strain_xx strain_xy strain_xz strain_yy strain_yz strain_zz'
[../]
[]
[BCs]
[./bottomx]
type = DirichletBC
variable = disp_x
boundary = back
value = 0.0
[../]
[./bottomy]
type = DirichletBC
variable = disp_y
boundary = back
value = 0.0
[../]
[./bottomz]
type = DirichletBC
variable = disp_z
boundary = back
value = 0.0
[../]
[./topx]
type = FunctionDirichletBC
variable = disp_x
boundary = front
function = 0
[../]
[./topy]
type = FunctionDirichletBC
variable = disp_y
boundary = front
function = 0
[../]
[./topz]
type = FunctionDirichletBC
variable = disp_z
boundary = front
function = -t
[../]
[]
[AuxVariables]
[./f_shear]
order = CONSTANT
family = MONOMIAL
[../]
[./f_tensile]
order = CONSTANT
family = MONOMIAL
[../]
[./f_compressive]
order = CONSTANT
family = MONOMIAL
[../]
[./intnl_shear]
order = CONSTANT
family = MONOMIAL
[../]
[./intnl_tensile]
order = CONSTANT
family = MONOMIAL
[../]
[./iter]
order = CONSTANT
family = MONOMIAL
[../]
[./ls]
order = CONSTANT
family = MONOMIAL
[../]
[]
[AuxKernels]
[./f_shear]
type = MaterialStdVectorAux
property = plastic_yield_function
index = 0
variable = f_shear
[../]
[./f_tensile]
type = MaterialStdVectorAux
property = plastic_yield_function
index = 1
variable = f_tensile
[../]
[./f_compressive]
type = MaterialStdVectorAux
property = plastic_yield_function
index = 2
variable = f_compressive
[../]
[./intnl_shear]
type = MaterialStdVectorAux
property = plastic_internal_parameter
index = 0
variable = intnl_shear
[../]
[./intnl_tensile]
type = MaterialStdVectorAux
property = plastic_internal_parameter
index = 1
variable = intnl_tensile
[../]
[./iter]
type = MaterialRealAux
property = plastic_NR_iterations
variable = iter
[../]
[./ls]
type = MaterialRealAux
property = plastic_linesearch_needed
variable = ls
[../]
[]
[Postprocessors]
[./stress_xx]
type = PointValue
point = '0 0 0'
variable = stress_xx
[../]
[./stress_xy]
type = PointValue
point = '0 0 0'
variable = stress_xy
[../]
[./stress_xz]
type = PointValue
point = '0 0 0'
variable = stress_xz
[../]
[./stress_yy]
type = PointValue
point = '0 0 0'
variable = stress_yy
[../]
[./stress_yz]
type = PointValue
point = '0 0 0'
variable = stress_yz
[../]
[./stress_zz]
type = PointValue
point = '0 0 0'
variable = stress_zz
[../]
[./strainp_xx]
type = PointValue
point = '0 0 0'
variable = plastic_strain_xx
[../]
[./strainp_xy]
type = PointValue
point = '0 0 0'
variable = plastic_strain_xy
[../]
[./strainp_xz]
type = PointValue
point = '0 0 0'
variable = plastic_strain_xz
[../]
[./strainp_yy]
type = PointValue
point = '0 0 0'
variable = plastic_strain_yy
[../]
[./strainp_yz]
type = PointValue
point = '0 0 0'
variable = plastic_strain_yz
[../]
[./strainp_zz]
type = PointValue
point = '0 0 0'
variable = plastic_strain_zz
[../]
[./straint_xx]
type = PointValue
point = '0 0 0'
variable = strain_xx
[../]
[./straint_xy]
type = PointValue
point = '0 0 0'
variable = strain_xy
[../]
[./straint_xz]
type = PointValue
point = '0 0 0'
variable = strain_xz
[../]
[./straint_yy]
type = PointValue
point = '0 0 0'
variable = strain_yy
[../]
[./straint_yz]
type = PointValue
point = '0 0 0'
variable = strain_yz
[../]
[./straint_zz]
type = PointValue
point = '0 0 0'
variable = strain_zz
[../]
[./f_shear]
type = PointValue
point = '0 0 0'
variable = f_shear
[../]
[./f_tensile]
type = PointValue
point = '0 0 0'
variable = f_tensile
[../]
[./f_compressive]
type = PointValue
point = '0 0 0'
variable = f_compressive
[../]
[./intnl_shear]
type = PointValue
point = '0 0 0'
variable = intnl_shear
[../]
[./intnl_tensile]
type = PointValue
point = '0 0 0'
variable = intnl_tensile
[../]
[./iter]
type = PointValue
point = '0 0 0'
variable = iter
[../]
[./ls]
type = PointValue
point = '0 0 0'
variable = ls
[../]
[]
[UserObjects]
[./coh]
type = SolidMechanicsHardeningConstant
value = 20
[../]
[./tanphi]
type = SolidMechanicsHardeningConstant
value = 0.5
[../]
[./tanpsi]
type = SolidMechanicsHardeningConstant
value = 0.1
[../]
[./t_strength]
type = SolidMechanicsHardeningConstant
value = 100
[../]
[./c_strength]
type = SolidMechanicsHardeningCubic
value_0 = 2
value_residual = 1
internal_0 = -1
internal_limit = 0
[../]
[]
[Materials]
[./elasticity_tensor]
type = ComputeElasticityTensor
fill_method = symmetric_isotropic
C_ijkl = '0 1'
[../]
[./admissible]
type = ComputeMultipleInelasticStress
inelastic_models = stress
perform_finite_strain_rotations = false
[../]
[./stress]
type = CappedWeakPlaneStressUpdate
cohesion = coh
tan_friction_angle = tanphi
tan_dilation_angle = tanpsi
tensile_strength = t_strength
compressive_strength = c_strength
max_NR_iterations = 20
tip_smoother = 5
smoothing_tol = 5
yield_function_tol = 1E-10
[../]
[]
[Executioner]
end_time = 1
dt = 1
type = Transient
[]
[Outputs]
file_base = small_deform8
csv = true
[]
(modules/solid_mechanics/test/tests/capped_mohr_coulomb/random5.i)
# Using CappedMohrCoulomb
# Plasticity models:
# Tensile strength = 1.5
# Compressive strength = 3.0
# Cohesion = 1.0
# Friction angle = dilation angle = 20deg
#
# Young = 1, Poisson = 0.3
#
# A line of elements is perturbed randomly, and return to the yield surface at each quadpoint is checked
[Mesh]
type = GeneratedMesh
dim = 3
nx = 100
ny = 12
nz = 1
xmin = 0
xmax = 100
ymin = 0
ymax = 12
zmin = 0
zmax = 1
[]
[Variables]
[./disp_x]
[../]
[./disp_y]
[../]
[./disp_z]
[../]
[]
[Kernels]
[SolidMechanics]
displacements = 'disp_x disp_y disp_z'
[../]
[]
[ICs]
[./x]
type = RandomIC
min = -0.1
max = 0.1
variable = disp_x
[../]
[./y]
type = RandomIC
min = -0.1
max = 0.1
variable = disp_y
[../]
[./z]
type = RandomIC
min = -0.1
max = 0.1
variable = disp_z
[../]
[]
[BCs]
[./x]
type = FunctionDirichletBC
variable = disp_x
boundary = 'front back'
function = '0'
[../]
[./y]
type = FunctionDirichletBC
variable = disp_y
boundary = 'front back'
function = '0'
[../]
[./z]
type = FunctionDirichletBC
variable = disp_z
boundary = 'front back'
function = '0'
[../]
[]
[AuxVariables]
[./Smax]
order = CONSTANT
family = MONOMIAL
[../]
[./Smid]
order = CONSTANT
family = MONOMIAL
[../]
[./Smin]
order = CONSTANT
family = MONOMIAL
[../]
[]
[AuxKernels]
[./Smax]
type = RankTwoScalarAux
rank_two_tensor = stress
variable = Smax
scalar_type = MaxPrincipal
[../]
[./Smid]
type = RankTwoScalarAux
rank_two_tensor = stress
variable = Smid
scalar_type = MidPrincipal
[../]
[./Smin]
type = RankTwoScalarAux
rank_two_tensor = stress
variable = Smin
scalar_type = MinPrincipal
[../]
[]
[UserObjects]
[./ts]
type = SolidMechanicsHardeningConstant
value = 1.5
[../]
[./cs]
type = SolidMechanicsHardeningConstant
value = 3.0
[../]
[./coh]
type = SolidMechanicsHardeningConstant
value = 1.0
[../]
[./phi]
type = SolidMechanicsHardeningConstant
value = 20
convert_to_radians = true
[../]
[./psi]
type = SolidMechanicsHardeningConstant
value = 3
convert_to_radians = true
[../]
[]
[Materials]
[./elasticity_tensor]
type = ComputeIsotropicElasticityTensor
youngs_modulus = 100
poissons_ratio = 0.3
[../]
[./strain]
type = ComputeFiniteStrain
displacements = 'disp_x disp_y disp_z'
[../]
[./capped_mc]
type = CappedMohrCoulombStressUpdate
tensile_strength = ts
compressive_strength = cs
cohesion = coh
friction_angle = phi
dilation_angle = psi
smoothing_tol = 0.2
yield_function_tol = 1.0E-12
max_NR_iterations = 1000
[../]
[./stress]
type = ComputeMultipleInelasticStress
inelastic_models = capped_mc
perform_finite_strain_rotations = false
[../]
[]
[Executioner]
end_time = 1
dt = 1
type = Transient
[]
[Outputs]
file_base = random5
exodus = true
[]
(modules/solid_mechanics/test/tests/capped_mohr_coulomb/small_deform8.i)
# Using CappedMohrCoulomb with tensile failure only
# A single unit element is stretched by 1E-6m in z direction.
# with Lame lambda = 0.6E6 and Lame mu (shear) = 1E6
# stress_zz = 2.6 Pa
# stress_xx = 0.6 Pa
# stress_yy = 0.6 Pa
# tensile_strength is set to 0.5Pa
#
# stress_zz = 0.5
# plastic multiplier = 2.1/2.6 E-6
# stress_xx = 0.6 - (2.1/2.6*0.6) = 0.115
[Mesh]
type = GeneratedMesh
dim = 3
nx = 1
ny = 1
nz = 1
xmin = -0.5
xmax = 0.5
ymin = -0.5
ymax = 0.5
zmin = -0.5
zmax = 0.5
[]
[GlobalParams]
displacements = 'disp_x disp_y disp_z'
[]
[Physics/SolidMechanics/QuasiStatic]
[./all]
add_variables = true
incremental = true
generate_output = 'max_principal_stress mid_principal_stress min_principal_stress stress_xx stress_xy stress_xz stress_yy stress_yz stress_zz'
[../]
[]
[BCs]
[./x]
type = FunctionDirichletBC
variable = disp_x
boundary = 'front back'
function = '0E-6*x'
[../]
[./y]
type = FunctionDirichletBC
variable = disp_y
boundary = 'front back'
function = '0E-6*y'
[../]
[./z]
type = FunctionDirichletBC
variable = disp_z
boundary = 'front back'
function = '1.0E-6*z'
[../]
[]
[AuxVariables]
[./f0]
order = CONSTANT
family = MONOMIAL
[../]
[./f1]
order = CONSTANT
family = MONOMIAL
[../]
[./f2]
order = CONSTANT
family = MONOMIAL
[../]
[./iter]
order = CONSTANT
family = MONOMIAL
[../]
[./intnl]
order = CONSTANT
family = MONOMIAL
[../]
[]
[AuxKernels]
[./f0_auxk]
type = MaterialStdVectorAux
property = plastic_yield_function
index = 0
variable = f0
[../]
[./f1_auxk]
type = MaterialStdVectorAux
property = plastic_yield_function
index = 1
variable = f1
[../]
[./f2_auxk]
type = MaterialStdVectorAux
property = plastic_yield_function
index = 2
variable = f2
[../]
[./iter]
type = MaterialRealAux
property = plastic_NR_iterations
variable = iter
[../]
[./intnl_auxk]
type = MaterialStdVectorAux
property = plastic_internal_parameter
index = 0
variable = intnl
[../]
[]
[Postprocessors]
[./s_I]
type = PointValue
point = '0 0 0'
variable = max_principal_stress
[../]
[./s_II]
type = PointValue
point = '0 0 0'
variable = mid_principal_stress
[../]
[./s_III]
type = PointValue
point = '0 0 0'
variable = min_principal_stress
[../]
[./s_xx]
type = PointValue
point = '0 0 0'
variable = stress_xx
[../]
[./s_xy]
type = PointValue
point = '0 0 0'
variable = stress_xy
[../]
[./s_xz]
type = PointValue
point = '0 0 0'
variable = stress_xz
[../]
[./s_yy]
type = PointValue
point = '0 0 0'
variable = stress_yy
[../]
[./s_yz]
type = PointValue
point = '0 0 0'
variable = stress_yz
[../]
[./s_zz]
type = PointValue
point = '0 0 0'
variable = stress_zz
[../]
[./f0]
type = PointValue
point = '0 0 0'
variable = f0
[../]
[./f1]
type = PointValue
point = '0 0 0'
variable = f1
[../]
[./f2]
type = PointValue
point = '0 0 0'
variable = f2
[../]
[./iter]
type = PointValue
point = '0 0 0'
variable = iter
[../]
[./intnl]
type = PointValue
point = '0 0 0'
variable = intnl
[../]
[]
[UserObjects]
[./ts]
type = SolidMechanicsHardeningConstant
value = 0.5
[../]
[./cs]
type = SolidMechanicsHardeningConstant
value = 1E6
[../]
[./coh]
type = SolidMechanicsHardeningConstant
value = 1E6
[../]
[./ang]
type = SolidMechanicsHardeningConstant
value = 0.5
[../]
[]
[Materials]
[./elasticity_tensor]
type = ComputeElasticityTensor
fill_method = symmetric_isotropic
C_ijkl = '0.6E6 1E6'
[../]
[./tensile]
type = CappedMohrCoulombStressUpdate
tensile_strength = ts
compressive_strength = cs
cohesion = coh
friction_angle = ang
dilation_angle = ang
smoothing_tol = 0.0
yield_function_tol = 1.0E-12
[../]
[./stress]
type = ComputeMultipleInelasticStress
inelastic_models = tensile
perform_finite_strain_rotations = false
[../]
[]
[Executioner]
end_time = 1
dt = 1
type = Transient
[]
[Outputs]
file_base = small_deform8
csv = true
[]
(modules/solid_mechanics/test/tests/ad_anisotropic_creep/aniso_creep_x_3d.i)
[Mesh]
[gen]
type = GeneratedMeshGenerator
dim = 3
nx = 10
ny = 2
nz = 2
xmin = 0.0
ymin = 0.0
zmin = 0.0
xmax = 10.0
ymax = 1.0
zmax = 1.0
[]
[corner_node]
type = ExtraNodesetGenerator
new_boundary = '100'
nodes = '3 69'
input = gen
[]
[corner_node_2]
type = ExtraNodesetGenerator
new_boundary = '101'
nodes = '4 47'
input = corner_node
[]
[]
[GlobalParams]
displacements = 'disp_x disp_y disp_z'
volumetric_locking_correction = true
[]
[AuxVariables]
[hydrostatic_stress]
order = CONSTANT
family = MONOMIAL
[]
[creep_strain_xx]
order = CONSTANT
family = MONOMIAL
[]
[creep_strain_xy]
order = CONSTANT
family = MONOMIAL
[]
[creep_strain_yy]
order = CONSTANT
family = MONOMIAL
[]
[]
[AuxKernels]
[hydrostatic_stress]
type = RankTwoScalarAux
variable = hydrostatic_stress
rank_two_tensor = stress
scalar_type = Hydrostatic
[]
[creep_strain_xx]
type = RankTwoAux
rank_two_tensor = creep_strain
variable = creep_strain_xx
index_i = 0
index_j = 0
[]
[creep_strain_xy]
type = RankTwoAux
rank_two_tensor = creep_strain
variable = creep_strain_xy
index_i = 0
index_j = 1
[]
[creep_strain_yy]
type = RankTwoAux
rank_two_tensor = creep_strain
variable = creep_strain_yy
index_i = 1
index_j = 1
[]
[sigma_xx]
type = RankTwoAux
rank_two_tensor = stress
variable = stress_xx
index_i = 1
index_j = 1
[]
[]
[Functions]
[pull]
type = PiecewiseLinear
x = '0 1.0e-9 1.0'
y = '0 -4e1 -4e1'
[]
[]
[Physics/SolidMechanics/QuasiStatic]
[all]
strain = FINITE
generate_output = 'elastic_strain_xx stress_xx'
add_variables = true
[]
[]
[Materials]
[elasticity_tensor]
type = ComputeIsotropicElasticityTensor
youngs_modulus = 700
poissons_ratio = 0.0
[]
[elastic_strain]
type = ComputeMultipleInelasticStress
inelastic_models = "trial_creep_two"
max_iterations = 50
absolute_tolerance = 1e-16
[]
[hill_tensor]
type = HillConstants
# F G H L M N
hill_constants = "0.5 0.25 0.3866 1.6413 1.6413 1.2731"
[]
[trial_creep_two]
type = HillCreepStressUpdate
coefficient = 1e-16
n_exponent = 9
m_exponent = 0
activation_energy = 0
max_inelastic_increment = 0.00003
absolute_tolerance = 1e-20
relative_tolerance = 1e-20
# Force it to not use integration error
max_integration_error = 100.0
[]
[]
[BCs]
[no_disp_x]
type = DirichletBC
variable = disp_x
boundary = left
value = 0.0
[]
[no_disp_y]
type = DirichletBC
variable = disp_y
boundary = 100
value = 0.0
[]
[no_disp_z]
type = DirichletBC
variable = disp_z
boundary = 101
value = 0.0
[]
[Pressure]
[Side1]
boundary = right
function = pull
[]
[]
[]
[Executioner]
type = Transient
solve_type = PJFNK
petsc_options_iname = '-pc_type -pc_factor_mat_solver_package -mat_mffd_err'
petsc_options_value = 'lu superlu_dist 1e-5'
nl_rel_tol = 1.0e-14
nl_abs_tol = 1.0e-14
l_max_its = 10
num_steps = 10
dt = 1.0e-4
start_time = 0
automatic_scaling = true
[]
[Postprocessors]
[matl_ts_min]
type = MaterialTimeStepPostprocessor
[]
[max_disp_x]
type = ElementExtremeValue
variable = disp_x
[]
[max_disp_y]
type = ElementExtremeValue
variable = disp_y
[]
[max_hydro]
type = ElementAverageValue
variable = hydrostatic_stress
[]
[dt]
type = TimestepSize
[]
[num_lin]
type = NumLinearIterations
outputs = console
[]
[num_nonlin]
type = NumNonlinearIterations
outputs = console
[]
[creep_strain_xx]
type = ElementalVariableValue
variable = creep_strain_xx
execute_on = 'TIMESTEP_END'
elementid = 39
[]
[elastic_strain_xx]
type = ElementalVariableValue
variable = elastic_strain_xx
execute_on = 'TIMESTEP_END'
elementid = 39
[]
[sigma_xx]
type = ElementalVariableValue
variable = stress_xx
execute_on = 'TIMESTEP_END'
elementid = 39
[]
[]
[Outputs]
csv = true
exodus = true
perf_graph = true
[]
(modules/solid_mechanics/test/tests/jacobian/mc_update18.i)
# MC update version, with only Compressive with compressive strength = 1MPa and smoothing_tol = 0.1E5
# Lame lambda = 1GPa. Lame mu = 1.3GPa
# Units in this file are MPa (not Pa)
#
# Start from non-diagonal stress state with softening.
[Mesh]
type = GeneratedMesh
dim = 3
nx = 1
ny = 1
nz = 1
xmin = -0.5
xmax = 0.5
ymin = -0.5
ymax = 0.5
zmin = -0.5
zmax = 0.5
[]
[Variables]
[./disp_x]
[../]
[./disp_y]
[../]
[./disp_z]
[../]
[]
[Kernels]
[SolidMechanics]
displacements = 'disp_x disp_y disp_z'
[../]
[]
[UserObjects]
[./ts]
type = SolidMechanicsHardeningConstant
value = 1E6
[../]
[./cs]
type = SolidMechanicsHardeningCubic
value_0 = 1
value_residual = 0
internal_limit = 2E-3
[../]
[./coh]
type = SolidMechanicsHardeningConstant
value = 1E6
[../]
[./ang]
type = SolidMechanicsHardeningConstant
value = 30
convert_to_radians = true
[../]
[]
[Materials]
[./elasticity_tensor]
type = ComputeIsotropicElasticityTensor
lambda = 1.0E3
shear_modulus = 1.3E3
[../]
[./strain]
type = ComputeIncrementalStrain
displacements = 'disp_x disp_y disp_z'
eigenstrain_names = ini_stress
[../]
[./ini_stress]
type = ComputeEigenstrainFromInitialStress
initial_stress = '-2 1 -0.5 -1 -1.9 0 -0.5 0 -3'
eigenstrain_name = ini_stress
[../]
[./cmc]
type = CappedMohrCoulombStressUpdate
tensile_strength = ts
compressive_strength = cs
cohesion = coh
friction_angle = ang
dilation_angle = ang
smoothing_tol = 0.1
yield_function_tol = 1.0E-12
[../]
[./stress]
type = ComputeMultipleInelasticStress
inelastic_models = cmc
perform_finite_strain_rotations = false
[../]
[]
[Preconditioning]
[./andy]
type = SMP
full = true
petsc_options_iname = '-snes_type'
petsc_options_value = 'test'
[../]
[]
[Executioner]
type = Transient
solve_type = Newton
[]
(modules/solid_mechanics/test/tests/capped_drucker_prager/small_deform3_native.i)
# apply repeated stretches in x z directions, and smaller stretches along the y direction,
# so that sigma_I = sigma_II,
# which means that lode angle = 30deg.
# The allows yield surface in meridional plane to be mapped out
[Mesh]
type = GeneratedMesh
dim = 3
nx = 1
ny = 1
nz = 1
xmin = -0.5
xmax = 0.5
ymin = -0.5
ymax = 0.5
zmin = -0.5
zmax = 0.5
[]
[GlobalParams]
displacements = 'disp_x disp_y disp_z'
[]
[Physics/SolidMechanics/QuasiStatic]
[./all]
add_variables = true
incremental = true
generate_output = 'stress_xx stress_xy stress_xz stress_yy stress_yz stress_zz'
[../]
[]
[BCs]
[./x]
type = FunctionDirichletBC
variable = disp_x
boundary = 'front back'
function = '1E-6*x*t'
[../]
[./y]
type = FunctionDirichletBC
variable = disp_y
boundary = 'front back'
function = '-1.35E-6*y*t'
[../]
[./z]
type = FunctionDirichletBC
variable = disp_z
boundary = 'front back'
function = '1E-6*z*t'
[../]
[]
[AuxVariables]
[./mc_int]
order = CONSTANT
family = MONOMIAL
[../]
[./yield_fcn]
order = CONSTANT
family = MONOMIAL
[../]
[]
[AuxKernels]
[./mc_int_auxk]
type = MaterialStdVectorAux
index = 0
property = plastic_internal_parameter
variable = mc_int
[../]
[./yield_fcn_auxk]
type = MaterialStdVectorAux
index = 0
property = plastic_yield_function
variable = yield_fcn
[../]
[]
[Postprocessors]
[./s_xx]
type = PointValue
point = '0 0 0'
variable = stress_xx
[../]
[./s_xy]
type = PointValue
point = '0 0 0'
variable = stress_xy
[../]
[./s_xz]
type = PointValue
point = '0 0 0'
variable = stress_xz
[../]
[./s_yy]
type = PointValue
point = '0 0 0'
variable = stress_yy
[../]
[./s_yz]
type = PointValue
point = '0 0 0'
variable = stress_yz
[../]
[./s_zz]
type = PointValue
point = '0 0 0'
variable = stress_zz
[../]
[./internal]
type = PointValue
point = '0 0 0'
variable = mc_int
[../]
[./f]
type = PointValue
point = '0 0 0'
variable = yield_fcn
[../]
[]
[UserObjects]
[./ts]
type = SolidMechanicsHardeningConstant
value = 1E5
[../]
[./cs]
type = SolidMechanicsHardeningConstant
value = 1E5
[../]
[./mc_coh]
type = SolidMechanicsHardeningConstant
value = 10
[../]
[./mc_phi]
type = SolidMechanicsHardeningConstant
value = 35
convert_to_radians = true
[../]
[./mc_psi]
type = SolidMechanicsHardeningConstant
value = 5
convert_to_radians = true
[../]
[./dp]
type = SolidMechanicsPlasticDruckerPrager
mc_cohesion = mc_coh
mc_friction_angle = mc_phi
mc_dilation_angle = mc_psi
mc_interpolation_scheme = native
yield_function_tolerance = 1 # irrelevant here
internal_constraint_tolerance = 1 # irrelevant here
[../]
[]
[Materials]
[./elasticity_tensor]
type = ComputeElasticityTensor
block = 0
fill_method = symmetric_isotropic
C_ijkl = '0 1E7'
[../]
[./admissible]
type = ComputeMultipleInelasticStress
inelastic_models = mc
perform_finite_strain_rotations = false
[../]
[./mc]
type = CappedDruckerPragerStressUpdate
DP_model = dp
tensile_strength = ts
compressive_strength = cs
yield_function_tol = 1E-8
tip_smoother = 8
smoothing_tol = 1E-7
[../]
[]
[Executioner]
end_time = 10
dt = 1
type = Transient
[]
[Outputs]
file_base = small_deform3_native
exodus = false
[./csv]
type = CSV
[../]
[]
(modules/solid_mechanics/test/tests/capped_mohr_coulomb/random1.i)
# Using CappedMohrCoulomb with tensile failure only
# Plasticity models:
# Tensile strength = 1MPa
#
# Lame lambda = 1GPa. Lame mu = 1.3GPa
#
# A line of elements is perturbed randomly, and return to the yield surface at each quadpoint is checked
[Mesh]
type = GeneratedMesh
dim = 3
nx = 1000
ny = 1234
nz = 1
xmin = 0
xmax = 1000
ymin = 0
ymax = 1234
zmin = 0
zmax = 1
[]
[GlobalParams]
displacements = 'disp_x disp_y disp_z'
[]
[Physics/SolidMechanics/QuasiStatic]
[./all]
add_variables = true
incremental = true
generate_output = 'stress_xx stress_xy stress_xz stress_yy stress_yz stress_zz'
[../]
[]
[ICs]
[./x]
type = RandomIC
min = -0.1
max = 0.1
variable = disp_x
[../]
[./y]
type = RandomIC
min = -0.1
max = 0.1
variable = disp_y
[../]
[./z]
type = RandomIC
min = -0.1
max = 0.1
variable = disp_z
[../]
[]
[BCs]
[./x]
type = FunctionDirichletBC
variable = disp_x
boundary = 'front back'
function = '0'
[../]
[./y]
type = FunctionDirichletBC
variable = disp_y
boundary = 'front back'
function = '0'
[../]
[./z]
type = FunctionDirichletBC
variable = disp_z
boundary = 'front back'
function = '0'
[../]
[]
[AuxVariables]
[./f0]
order = CONSTANT
family = MONOMIAL
[../]
[./f1]
order = CONSTANT
family = MONOMIAL
[../]
[./f2]
order = CONSTANT
family = MONOMIAL
[../]
[./int0]
order = CONSTANT
family = MONOMIAL
[../]
[./iter]
order = CONSTANT
family = MONOMIAL
[../]
[]
[AuxKernels]
[./f0]
type = MaterialStdVectorAux
property = plastic_yield_function
index = 0
variable = f0
[../]
[./f1]
type = MaterialStdVectorAux
property = plastic_yield_function
index = 1
variable = f1
[../]
[./f2]
type = MaterialStdVectorAux
property = plastic_yield_function
index = 2
variable = f2
[../]
[./int0]
type = MaterialStdVectorAux
property = plastic_internal_parameter
factor = 1E6
index = 0
variable = int0
[../]
[./iter]
type = MaterialRealAux
property = plastic_NR_iterations
variable = iter
[../]
[]
[Postprocessors]
[./tot_iters]
type = ElementIntegralMaterialProperty
mat_prop = plastic_NR_iterations
outputs = console
[../]
[./raw_f0]
type = ElementExtremeValue
variable = f0
outputs = console
[../]
[./raw_f1]
type = ElementExtremeValue
variable = f1
outputs = console
[../]
[./raw_f2]
type = ElementExtremeValue
variable = f2
outputs = console
[../]
[./iter]
type = ElementExtremeValue
variable = iter
outputs = console
[../]
[./f0]
type = FunctionValuePostprocessor
function = should_be_zero0_fcn
[../]
[./f1]
type = FunctionValuePostprocessor
function = should_be_zero1_fcn
[../]
[./f2]
type = FunctionValuePostprocessor
function = should_be_zero2_fcn
[../]
[]
[Functions]
[./should_be_zero0_fcn]
type = ParsedFunction
expression = 'if(a<1E-1,0,a)'
symbol_names = 'a'
symbol_values = 'raw_f0'
[../]
[./should_be_zero1_fcn]
type = ParsedFunction
expression = 'if(a<1E-1,0,a)'
symbol_names = 'a'
symbol_values = 'raw_f1'
[../]
[./should_be_zero2_fcn]
type = ParsedFunction
expression = 'if(a<1E-1,0,a)'
symbol_names = 'a'
symbol_values = 'raw_f2'
[../]
[]
[UserObjects]
[./ts]
type = SolidMechanicsHardeningCubic
value_0 = 1E6
value_residual = 0
internal_limit = 1
[../]
[./cs]
type = SolidMechanicsHardeningConstant
value = 1E12
[../]
[./coh]
type = SolidMechanicsHardeningConstant
value = 1E12
[../]
[./ang]
type = SolidMechanicsHardeningConstant
value = 0.5
[../]
[]
[Materials]
[./elasticity_tensor]
type = ComputeElasticityTensor
fill_method = symmetric_isotropic
C_ijkl = '1E9 1.3E9'
[../]
[./tensile]
type = CappedMohrCoulombStressUpdate
tensile_strength = ts
compressive_strength = cs
cohesion = coh
friction_angle = ang
dilation_angle = ang
smoothing_tol = 1E5
max_NR_iterations = 100
yield_function_tol = 1.0E-1
[../]
[./stress]
type = ComputeMultipleInelasticStress
inelastic_models = tensile
perform_finite_strain_rotations = false
[../]
[]
[Executioner]
end_time = 1
dt = 1
type = Transient
[]
[Outputs]
file_base = random1
csv = true
[]
(modules/solid_mechanics/test/tests/jacobian/mc_update15.i)
# MC update version, with only Compressive with compressive strength = 1MPa and smoothing_tol = 0.1E5
# Lame lambda = 1GPa. Lame mu = 1.3GPa
# Units in this file are MPa (not Pa)
#
# Start from non-diagonal stress state with softening.
# Returns to close to the tip of the yield function.
[Mesh]
type = GeneratedMesh
dim = 3
nx = 1
ny = 1
nz = 1
xmin = -0.5
xmax = 0.5
ymin = -0.5
ymax = 0.5
zmin = -0.5
zmax = 0.5
[]
[Variables]
[./disp_x]
[../]
[./disp_y]
[../]
[./disp_z]
[../]
[]
[Kernels]
[SolidMechanics]
displacements = 'disp_x disp_y disp_z'
[../]
[]
[UserObjects]
[./ts]
type = SolidMechanicsHardeningConstant
value = 1E6
[../]
[./cs]
type = SolidMechanicsHardeningCubic
value_0 = 1
value_residual = 0.5
internal_limit = 2E-2
[../]
[./coh]
type = SolidMechanicsHardeningConstant
value = 1E6
[../]
[./ang]
type = SolidMechanicsHardeningConstant
value = 30
convert_to_radians = true
[../]
[]
[Materials]
[./elasticity_tensor]
type = ComputeIsotropicElasticityTensor
lambda = 1.0E3
shear_modulus = 1.3E3
[../]
[./strain]
type = ComputeIncrementalStrain
displacements = 'disp_x disp_y disp_z'
eigenstrain_names = ini_stress
[../]
[./ini_stress]
type = ComputeEigenstrainFromInitialStress
initial_stress = '-15 -1 -0.2 -1 -10 0.3 0.3 -0.2 -8'
eigenstrain_name = ini_stress
[../]
[./cmc]
type = CappedMohrCoulombStressUpdate
tensile_strength = ts
compressive_strength = cs
cohesion = coh
friction_angle = ang
dilation_angle = ang
smoothing_tol = 0.1
yield_function_tol = 1.0E-12
[../]
[./stress]
type = ComputeMultipleInelasticStress
inelastic_models = cmc
perform_finite_strain_rotations = false
[../]
[]
[Preconditioning]
[./andy]
type = SMP
full = true
petsc_options_iname = '-snes_type'
petsc_options_value = 'test'
[../]
[]
[Executioner]
type = Transient
solve_type = Newton
[]
(modules/solid_mechanics/test/tests/visco/gen_maxwell_driving.i)
# Represents a unique Maxwell module with E = 10GPa and eta = 10 days with an imposed eigenstrain alpha = 0.001.
# The behavior is set up so that the creep strain is driven by both the elastic stress and the internal
# stress induced by the eigenstrain (E * alpha).
#
# In this test, the specimen is free of external stress (sigma = 0) so the creep deformation only derives from
# the eigenstrain. The total strain to be expected is:
# epsilon = alpha * (1 + t / eta)
# Both the stress and the elastic strain are 0.
#
[Mesh]
type = GeneratedMesh
dim = 3
nx = 1
ny = 1
nz = 1
elem_type = HEX8
displacements = 'disp_x disp_y disp_z'
[]
[Variables]
[./disp_x]
order = FIRST
family = LAGRANGE
[../]
[./disp_y]
order = FIRST
family = LAGRANGE
[../]
[./disp_z]
order = FIRST
family = LAGRANGE
[../]
[]
[AuxVariables]
[./stress_xx]
order = CONSTANT
family = MONOMIAL
[../]
[./strain_xx]
order = CONSTANT
family = MONOMIAL
[../]
[./creep_strain_xx]
order = CONSTANT
family = MONOMIAL
[../]
[]
[Kernels]
[SolidMechanics]
displacements = 'disp_x disp_y disp_z'
use_displaced_mesh = true
[../]
[]
[AuxKernels]
[./stress_xx]
type = RankTwoAux
variable = stress_xx
rank_two_tensor = stress
index_j = 0
index_i = 0
execute_on = timestep_end
[../]
[./strain_xx]
type = RankTwoAux
variable = strain_xx
rank_two_tensor = total_strain
index_j = 0
index_i = 0
execute_on = timestep_end
[../]
[./creep_strain_xx]
type = RankTwoAux
variable = creep_strain_xx
rank_two_tensor = creep_strain
index_j = 0
index_i = 0
execute_on = timestep_end
[../]
[]
[BCs]
[./symmy]
type = DirichletBC
variable = disp_y
boundary = bottom
value = 0
[../]
[./symmx]
type = DirichletBC
variable = disp_x
boundary = left
value = 0
[../]
[./symmz]
type = DirichletBC
variable = disp_z
boundary = back
value = 0
[../]
[]
[Materials]
[./eigen]
type = ComputeEigenstrain
eigenstrain_name = eigen_true
eigen_base = '1e-3 1e-3 1e-3 0 0 0'
[../]
[./maxwell]
type = GeneralizedMaxwellModel
creep_modulus = '10e9'
creep_viscosity = '10'
poisson_ratio = 0.2
young_modulus = 10e9
driving_eigenstrain = eigen_true
[../]
[./stress]
type = ComputeMultipleInelasticStress
inelastic_models = 'creep'
[../]
[./creep]
type = LinearViscoelasticStressUpdate
[../]
[./strain]
type = ComputeIncrementalStrain
displacements = 'disp_x disp_y disp_z'
eigenstrain_names = 'eigen_true'
[../]
[]
[UserObjects]
[./update]
type = LinearViscoelasticityManager
viscoelastic_model = maxwell
[../]
[]
[Postprocessors]
[./stress_xx]
type = ElementAverageValue
variable = stress_xx
block = 'ANY_BLOCK_ID 0'
[../]
[./strain_xx]
type = ElementAverageValue
variable = strain_xx
block = 'ANY_BLOCK_ID 0'
[../]
[./creep_strain_xx]
type = ElementAverageValue
variable = creep_strain_xx
block = 'ANY_BLOCK_ID 0'
[../]
[]
[Preconditioning]
[./smp]
type = SMP
full = true
[../]
[]
[Executioner]
type = Transient
l_max_its = 50
l_tol = 1e-8
nl_max_its = 20
nl_rel_tol = 1e-11
nl_abs_tol = 1e-8
dtmin = 0.01
end_time = 100
[./TimeStepper]
type = LogConstantDT
first_dt = 0.1
log_dt = 0.1
[../]
[]
[Outputs]
file_base = gen_maxwell_driving_out
exodus = true
[]
(modules/solid_mechanics/test/tests/capped_drucker_prager/small_deform3_inner_edge.i)
# apply repeated stretches in x z directions, and smaller stretches along the y direction,
# so that sigma_I = sigma_II,
# which means that lode angle = 30deg.
# The allows yield surface in meridional plane to be mapped out
[Mesh]
type = GeneratedMesh
dim = 3
nx = 1
ny = 1
nz = 1
xmin = -0.5
xmax = 0.5
ymin = -0.5
ymax = 0.5
zmin = -0.5
zmax = 0.5
[]
[GlobalParams]
displacements = 'disp_x disp_y disp_z'
[]
[Physics/SolidMechanics/QuasiStatic]
[./all]
add_variables = true
incremental = true
generate_output = 'stress_xx stress_xy stress_xz stress_yy stress_yz stress_zz'
[../]
[]
[BCs]
[./x]
type = FunctionDirichletBC
variable = disp_x
boundary = 'front back'
function = '1E-6*x*t'
[../]
[./y]
type = FunctionDirichletBC
variable = disp_y
boundary = 'front back'
function = '-1.7E-6*y*t'
[../]
[./z]
type = FunctionDirichletBC
variable = disp_z
boundary = 'front back'
function = '1E-6*z*t'
[../]
[]
[AuxVariables]
[./mc_int]
order = CONSTANT
family = MONOMIAL
[../]
[./yield_fcn]
order = CONSTANT
family = MONOMIAL
[../]
[]
[AuxKernels]
[./mc_int_auxk]
type = MaterialStdVectorAux
index = 0
property = plastic_internal_parameter
variable = mc_int
[../]
[./yield_fcn_auxk]
type = MaterialStdVectorAux
index = 0
property = plastic_yield_function
variable = yield_fcn
[../]
[]
[Postprocessors]
[./s_xx]
type = PointValue
point = '0 0 0'
variable = stress_xx
[../]
[./s_xy]
type = PointValue
point = '0 0 0'
variable = stress_xy
[../]
[./s_xz]
type = PointValue
point = '0 0 0'
variable = stress_xz
[../]
[./s_yy]
type = PointValue
point = '0 0 0'
variable = stress_yy
[../]
[./s_yz]
type = PointValue
point = '0 0 0'
variable = stress_yz
[../]
[./s_zz]
type = PointValue
point = '0 0 0'
variable = stress_zz
[../]
[./internal]
type = PointValue
point = '0 0 0'
variable = mc_int
[../]
[./f]
type = PointValue
point = '0 0 0'
variable = yield_fcn
[../]
[]
[UserObjects]
[./ts]
type = SolidMechanicsHardeningConstant
value = 1E5
[../]
[./cs]
type = SolidMechanicsHardeningConstant
value = 1E5
[../]
[./mc_coh]
type = SolidMechanicsHardeningConstant
value = 10
[../]
[./mc_phi]
type = SolidMechanicsHardeningConstant
value = 35
convert_to_radians = true
[../]
[./mc_psi]
type = SolidMechanicsHardeningConstant
value = 5
convert_to_radians = true
[../]
[./dp]
type = SolidMechanicsPlasticDruckerPrager
mc_cohesion = mc_coh
mc_friction_angle = mc_phi
mc_dilation_angle = mc_psi
mc_interpolation_scheme = inner_edge
yield_function_tolerance = 1 # irrelevant here
internal_constraint_tolerance = 1 # irrelevant here
[../]
[]
[Materials]
[./elasticity_tensor]
type = ComputeElasticityTensor
block = 0
fill_method = symmetric_isotropic
C_ijkl = '0 1E7'
[../]
[./admissible]
type = ComputeMultipleInelasticStress
inelastic_models = mc
perform_finite_strain_rotations = false
[../]
[./mc]
type = CappedDruckerPragerStressUpdate
DP_model = dp
tensile_strength = ts
compressive_strength = cs
yield_function_tol = 1E-8
tip_smoother = 8
smoothing_tol = 1E-7
[../]
[]
[Executioner]
end_time = 10
dt = 1
type = Transient
[]
[Outputs]
file_base = small_deform3_inner_edge
exodus = false
[./csv]
type = CSV
[../]
[]
(modules/solid_mechanics/test/tests/capped_mohr_coulomb/random4.i)
# Using CappedMohrCoulomb
# Plasticity models:
# Tensile strength = 0.1MPa
# Compressive strength = 1.0MPa
# Cohesion = 1MPa
# Friction angle = dilation angle = 0.5
#
# Lame lambda = 1GPa. Lame mu = 1.3GPa
#
# A line of elements is perturbed randomly, and return to the yield surface at each quadpoint is checked
[Mesh]
type = GeneratedMesh
dim = 3
nx = 100
ny = 12
nz = 1
xmin = 0
xmax = 100
ymin = 0
ymax = 12
zmin = 0
zmax = 1
[]
[GlobalParams]
displacements = 'disp_x disp_y disp_z'
[]
[Physics/SolidMechanics/QuasiStatic]
[./all]
add_variables = true
incremental = true
generate_output = 'stress_xx stress_xy stress_xz stress_yy stress_yz stress_zz'
[../]
[]
[ICs]
[./x]
type = RandomIC
min = -0.1
max = 0.1
variable = disp_x
[../]
[./y]
type = RandomIC
min = -0.1
max = 0.1
variable = disp_y
[../]
[./z]
type = RandomIC
min = -0.1
max = 0.1
variable = disp_z
[../]
[]
[BCs]
[./x]
type = FunctionDirichletBC
variable = disp_x
boundary = 'front back'
function = '0'
[../]
[./y]
type = FunctionDirichletBC
variable = disp_y
boundary = 'front back'
function = '0'
[../]
[./z]
type = FunctionDirichletBC
variable = disp_z
boundary = 'front back'
function = '0'
[../]
[]
[AuxVariables]
[./f0]
order = CONSTANT
family = MONOMIAL
[../]
[./f1]
order = CONSTANT
family = MONOMIAL
[../]
[./f2]
order = CONSTANT
family = MONOMIAL
[../]
[./f3]
order = CONSTANT
family = MONOMIAL
[../]
[./f4]
order = CONSTANT
family = MONOMIAL
[../]
[./f5]
order = CONSTANT
family = MONOMIAL
[../]
[./f6]
order = CONSTANT
family = MONOMIAL
[../]
[./f7]
order = CONSTANT
family = MONOMIAL
[../]
[./f8]
order = CONSTANT
family = MONOMIAL
[../]
[./f9]
order = CONSTANT
family = MONOMIAL
[../]
[./f10]
order = CONSTANT
family = MONOMIAL
[../]
[./f11]
order = CONSTANT
family = MONOMIAL
[../]
[./int0]
order = CONSTANT
family = MONOMIAL
[../]
[./int1]
order = CONSTANT
family = MONOMIAL
[../]
[./iter]
order = CONSTANT
family = MONOMIAL
[../]
[]
[AuxKernels]
[./f0]
type = MaterialStdVectorAux
property = plastic_yield_function
index = 0
variable = f0
[../]
[./f1]
type = MaterialStdVectorAux
property = plastic_yield_function
index = 1
variable = f1
[../]
[./f2]
type = MaterialStdVectorAux
property = plastic_yield_function
index = 2
variable = f2
[../]
[./f3]
type = MaterialStdVectorAux
property = plastic_yield_function
index = 3
variable = f3
[../]
[./f4]
type = MaterialStdVectorAux
property = plastic_yield_function
index = 4
variable = f4
[../]
[./f5]
type = MaterialStdVectorAux
property = plastic_yield_function
index = 5
variable = f5
[../]
[./f6]
type = MaterialStdVectorAux
property = plastic_yield_function
index = 6
variable = f6
[../]
[./f7]
type = MaterialStdVectorAux
property = plastic_yield_function
index = 7
variable = f7
[../]
[./f8]
type = MaterialStdVectorAux
property = plastic_yield_function
index = 8
variable = f8
[../]
[./f9]
type = MaterialStdVectorAux
property = plastic_yield_function
index = 9
variable = f9
[../]
[./f10]
type = MaterialStdVectorAux
property = plastic_yield_function
index = 10
variable = f10
[../]
[./f11]
type = MaterialStdVectorAux
property = plastic_yield_function
index = 11
variable = f11
[../]
[./int0]
type = MaterialStdVectorAux
property = plastic_internal_parameter
index = 0
variable = int0
[../]
[./int1]
type = MaterialStdVectorAux
property = plastic_internal_parameter
index = 1
variable = int1
[../]
[./iter]
type = MaterialRealAux
property = plastic_NR_iterations
variable = iter
[../]
[]
[Postprocessors]
[./tot_iters]
type = ElementIntegralMaterialProperty
mat_prop = plastic_NR_iterations
outputs = console
[../]
[./intnl0_max]
type = ElementExtremeValue
variable = int0
outputs = console
[../]
[./intnl1_max]
type = ElementExtremeValue
variable = int1
outputs = console
[../]
[./raw_f0]
type = ElementExtremeValue
variable = f0
outputs = console
[../]
[./raw_f1]
type = ElementExtremeValue
variable = f1
outputs = console
[../]
[./raw_f2]
type = ElementExtremeValue
variable = f2
outputs = console
[../]
[./raw_f3]
type = ElementExtremeValue
variable = f3
outputs = console
[../]
[./raw_f4]
type = ElementExtremeValue
variable = f4
outputs = console
[../]
[./raw_f5]
type = ElementExtremeValue
variable = f5
outputs = console
[../]
[./raw_f6]
type = ElementExtremeValue
variable = f6
outputs = console
[../]
[./raw_f7]
type = ElementExtremeValue
variable = f7
outputs = console
[../]
[./raw_f8]
type = ElementExtremeValue
variable = f8
outputs = console
[../]
[./raw_f9]
type = ElementExtremeValue
variable = f9
outputs = console
[../]
[./raw_f10]
type = ElementExtremeValue
variable = f10
outputs = console
[../]
[./raw_f11]
type = ElementExtremeValue
variable = f11
outputs = console
[../]
[./iter]
type = ElementExtremeValue
variable = iter
outputs = console
[../]
[./f0]
type = FunctionValuePostprocessor
function = should_be_zero0_fcn
[../]
[./f1]
type = FunctionValuePostprocessor
function = should_be_zero1_fcn
[../]
[./f2]
type = FunctionValuePostprocessor
function = should_be_zero2_fcn
[../]
[./f3]
type = FunctionValuePostprocessor
function = should_be_zero3_fcn
[../]
[./f4]
type = FunctionValuePostprocessor
function = should_be_zero4_fcn
[../]
[./f5]
type = FunctionValuePostprocessor
function = should_be_zero5_fcn
[../]
[./f6]
type = FunctionValuePostprocessor
function = should_be_zero6_fcn
[../]
[./f7]
type = FunctionValuePostprocessor
function = should_be_zero7_fcn
[../]
[./f8]
type = FunctionValuePostprocessor
function = should_be_zero8_fcn
[../]
[./f9]
type = FunctionValuePostprocessor
function = should_be_zero9_fcn
[../]
[./f10]
type = FunctionValuePostprocessor
function = should_be_zero10_fcn
[../]
[./f11]
type = FunctionValuePostprocessor
function = should_be_zero11_fcn
[../]
[]
[Functions]
[./should_be_zero0_fcn]
type = ParsedFunction
expression = 'if(a<1E-1,0,a)'
symbol_names = 'a'
symbol_values = 'raw_f0'
[../]
[./should_be_zero1_fcn]
type = ParsedFunction
expression = 'if(a<1E-1,0,a)'
symbol_names = 'a'
symbol_values = 'raw_f1'
[../]
[./should_be_zero2_fcn]
type = ParsedFunction
expression = 'if(a<1E-1,0,a)'
symbol_names = 'a'
symbol_values = 'raw_f2'
[../]
[./should_be_zero3_fcn]
type = ParsedFunction
expression = 'if(a<1E-1,0,a)'
symbol_names = 'a'
symbol_values = 'raw_f3'
[../]
[./should_be_zero4_fcn]
type = ParsedFunction
expression = 'if(a<1E-1,0,a)'
symbol_names = 'a'
symbol_values = 'raw_f4'
[../]
[./should_be_zero5_fcn]
type = ParsedFunction
expression = 'if(a<1E-1,0,a)'
symbol_names = 'a'
symbol_values = 'raw_f5'
[../]
[./should_be_zero6_fcn]
type = ParsedFunction
expression = 'if(a<1E-1,0,a)'
symbol_names = 'a'
symbol_values = 'raw_f6'
[../]
[./should_be_zero7_fcn]
type = ParsedFunction
expression = 'if(a<1E-1,0,a)'
symbol_names = 'a'
symbol_values = 'raw_f7'
[../]
[./should_be_zero8_fcn]
type = ParsedFunction
expression = 'if(a<1E-1,0,a)'
symbol_names = 'a'
symbol_values = 'raw_f8'
[../]
[./should_be_zero9_fcn]
type = ParsedFunction
expression = 'if(a<1E-1,0,a)'
symbol_names = 'a'
symbol_values = 'raw_f9'
[../]
[./should_be_zero10_fcn]
type = ParsedFunction
expression = 'if(a<1E-1,0,a)'
symbol_names = 'a'
symbol_values = 'raw_f10'
[../]
[./should_be_zero11_fcn]
type = ParsedFunction
expression = 'if(a<1E-1,0,a)'
symbol_names = 'a'
symbol_values = 'raw_f11'
[../]
[]
[UserObjects]
[./ts]
type = SolidMechanicsHardeningCubic
value_0 = 1E6
value_residual = 2E6
internal_limit = 1
[../]
[./cs]
type = SolidMechanicsHardeningCubic
value_0 = 1E7
value_residual = 0.5E7
internal_limit = 1
[../]
[./coh]
type = SolidMechanicsHardeningCubic
value_0 = 2E6
value_residual = 1E6
internal_limit = 1
[../]
[./phi]
type = SolidMechanicsHardeningCubic
value_0 = 0.6
value_residual = 0.2
internal_limit = 1
[../]
[./psi]
type = SolidMechanicsHardeningCubic
value_0 = 0.5
value_residual = 0.1
internal_limit = 1
[../]
[]
[Materials]
[./elasticity_tensor]
type = ComputeElasticityTensor
fill_method = symmetric_isotropic
C_ijkl = '1E9 1.3E9'
[../]
[./tensile]
type = CappedMohrCoulombStressUpdate
tensile_strength = ts
compressive_strength = cs
cohesion = coh
friction_angle = phi
dilation_angle = psi
smoothing_tol = 1E5
max_NR_iterations = 1000
yield_function_tol = 1.0E-1
[../]
[./stress]
type = ComputeMultipleInelasticStress
inelastic_models = tensile
perform_finite_strain_rotations = false
[../]
[]
[Executioner]
end_time = 1
dt = 1
dtmin = 1
type = Transient
[]
[Outputs]
file_base = random4
csv = true
[]
(modules/solid_mechanics/test/tests/rom_stress_update/creep_ramp_sub_false.i)
[Mesh]
type = GeneratedMesh
dim = 3
nx = 1
ny = 1
nz = 1
[]
[GlobalParams]
displacements = 'disp_x disp_y disp_z'
[]
[AuxVariables]
[temperature]
initial_condition = 889
[]
[effective_inelastic_strain]
order = FIRST
family = MONOMIAL
[]
[cell_dislocations]
order = FIRST
family = MONOMIAL
[]
[wall_dislocations]
order = FIRST
family = MONOMIAL
[]
[number_of_substeps]
order = FIRST
family = MONOMIAL
[]
[]
[AuxKernels]
[effective_inelastic_strain]
type = MaterialRealAux
variable = effective_inelastic_strain
property = effective_creep_strain
[]
[cell_dislocations]
type = MaterialRealAux
variable = cell_dislocations
property = cell_dislocations
[]
[wall_dislocations]
type = MaterialRealAux
variable = wall_dislocations
property = wall_dislocations
[]
[number_of_substeps]
type = MaterialRealAux
variable = number_of_substeps
property = number_of_substeps
[]
[]
[Physics/SolidMechanics/QuasiStatic]
[all]
strain = FINITE
add_variables = true
generate_output = 'vonmises_stress'
[]
[]
[BCs]
[symmy]
type = DirichletBC
variable = disp_y
boundary = bottom
value = 0
[]
[symmx]
type = DirichletBC
variable = disp_x
boundary = left
value = 0
[]
[symmz]
type = DirichletBC
variable = disp_z
boundary = back
value = 0
[]
[pressure_x]
type = Pressure
variable = disp_x
boundary = right
factor = -0.5
function = shear_function
[]
[pressure_y]
type = Pressure
variable = disp_y
boundary = top
factor = -0.5
function = shear_function
[]
[pressure_z]
type = Pressure
variable = disp_z
boundary = front
factor = 0.5
function = shear_function
[]
[]
[Functions]
[shear_function]
type = ParsedFunction
expression = 'timeToDoubleInHours := 10;
if(t<=28*60*60, 15.0e6, 15.0e6*(t-28*3600)/3600/timeToDoubleInHours+15.0e6)'
[]
[]
[Materials]
[elasticity_tensor]
type = ComputeIsotropicElasticityTensor
youngs_modulus = 1.68e11
poissons_ratio = 0.31
[]
[stress]
type = ComputeMultipleInelasticStress
inelastic_models = rom_stress_prediction
[]
[mx_phase_fraction]
type = GenericConstantMaterial
prop_names = mx_phase_fraction
prop_values = 5.13e-2 #precipitation bounds: 6e-3, 1e-1
outputs = all
[]
[rom_stress_prediction]
type = SS316HLAROMANCEStressUpdateTest
temperature = temperature
initial_cell_dislocation_density = 6.0e12
initial_wall_dislocation_density = 4.4e11
use_substepping = NONE
max_inelastic_increment = 0.0001
stress_input_window_low_failure = WARN
stress_input_window_high_failure = ERROR
cell_input_window_high_failure = ERROR
cell_input_window_low_failure = ERROR
wall_input_window_low_failure = ERROR
wall_input_window_high_failure = ERROR
temperature_input_window_high_failure = ERROR
temperature_input_window_low_failure = ERROR
environment_input_window_high_failure = ERROR
environment_input_window_low_failure = ERROR
[]
[]
[Executioner]
type = Transient
solve_type = 'NEWTON'
nl_abs_tol = 1e-12
nl_rel_tol = 1e-4
automatic_scaling = true
compute_scaling_once = false
dtmin = 0.1
dtmax = 1e5
end_time = 136800
[TimeStepper]
type = IterationAdaptiveDT
dt = 0.1 ## This model requires a tiny timestep at the onset for the first 10s
iteration_window = 4
optimal_iterations = 12
time_t = '100800'
time_dt = '1e5'
[]
[]
[Postprocessors]
[effective_strain_avg]
type = ElementAverageValue
variable = effective_inelastic_strain
[]
[temperature]
type = ElementAverageValue
variable = temperature
[]
[cell_dislocations]
type = ElementAverageValue
variable = cell_dislocations
[]
[wall_disloactions]
type = ElementAverageValue
variable = wall_dislocations
[]
[max_vonmises_stress]
type = ElementExtremeValue
variable = vonmises_stress
value_type = max
[]
[number_of_substeps]
type = ElementAverageValue
variable = number_of_substeps
[]
[]
[Outputs]
csv = true
[]
(modules/solid_mechanics/test/tests/combined_creep_plasticity/combined_stress_relaxation.i)
#
# 1x1x1 unit cube with constant displacement on top face
#
# This problem was taken from "Finite element three-dimensional elastic-plastic
# creep analysis" by A. Levy, Eng. Struct., 1981, Vol. 3, January, pp. 9-16.
#
# The problem is a one-dimensional creep analysis. The top face is displaced 0.01
# units and held there. The stress relaxes in time according to the creep law.
#
# The analytic solution to this problem is (contrary to what is shown in the paper):
#
# / (E*ef)^3 \^(1/3)
# stress_yy = |---------------------|
# \ 3*a*E^4*ef^3*t + 1 /
#
# where E = 2.0e11 (Young's modulus)
# a = 3e-26 (creep coefficient)
# ef = 0.01 (displacement)
# t = 2160.0 (time)
#
# such that the analytical solution is computed to be 2.9518e3 Pa
#
# Averaged over the single element block, MOOSE calculates the stress in the yy direction to be
# to be 3.046e3 Pa, which is a 3.2% error from the analytical solution.
#
[GlobalParams]
displacements = 'disp_x disp_y disp_z'
[]
[Mesh]
type = GeneratedMesh
dim = 3
nx = 1
ny = 1
nz = 1
[]
[Functions]
[./dts]
type = PiecewiseLinear
y = '1e-2 1e-1 1e0 1e1 1e2'
x = '0 7e-1 7e0 7e1 1e2'
[../]
[]
[Physics/SolidMechanics/QuasiStatic]
[./all]
strain = FINITE
incremental = true
add_variables = true
generate_output = 'stress_yy creep_strain_xx creep_strain_yy creep_strain_zz elastic_strain_yy'
[../]
[]
[BCs]
[./u_top_pull]
type = DirichletBC
variable = disp_y
boundary = top
value = 0.01
[../]
[./u_bottom_fix]
type = DirichletBC
variable = disp_y
boundary = bottom
value = 0.0
[../]
[./u_yz_fix]
type = DirichletBC
variable = disp_x
boundary = left
value = 0.0
[../]
[./u_xy_fix]
type = DirichletBC
variable = disp_z
boundary = back
value = 0.0
[../]
[]
[Materials]
[./elasticity_tensor]
type = ComputeIsotropicElasticityTensor
youngs_modulus = 2.0e11
poissons_ratio = 0.3
[../]
[./radial_return_stress]
type = ComputeMultipleInelasticStress
tangent_operator = elastic
inelastic_models = 'power_law_creep'
[../]
[./power_law_creep]
type = PowerLawCreepStressUpdate
coefficient = 3.0e-26
n_exponent = 4
activation_energy = 0.0
relative_tolerance = 1e-14
absolute_tolerance = 1e-14
[../]
[]
[Postprocessors]
[./stress_yy]
type = ElementAverageValue
variable = stress_yy
[../]
[]
[Executioner]
type = Transient
solve_type = 'PJFNK'
petsc_options = '-snes_ksp'
petsc_options_iname = '-ksp_gmres_restart'
petsc_options_value = '101'
line_search = 'none'
l_max_its = 100
nl_max_its = 100
nl_rel_tol = 1e-5
nl_abs_tol = 1e-8
l_tol = 1e-5
start_time = 0.0
end_time = 2160
[./TimeStepper]
type = FunctionDT
function = dts
[../]
[]
[Outputs]
exodus = true
[]
(modules/solid_mechanics/test/tests/power_law_creep/composite_power_law_creep.i)
# 1x1x1 unit cube with uniform pressure on top face and 2 phases with different materials
[GlobalParams]
displacements = 'disp_x disp_y disp_z'
[]
[Mesh]
type = GeneratedMesh
dim = 3
nx = 1
ny = 1
nz = 6
zmax = 1
xmax = 1
ymax = 1
[]
[Variables]
[temp]
order = FIRST
family = LAGRANGE
initial_condition = 1000.0
[]
[]
[ICs]
[phase1IC]
type = BoundingBoxIC
x1 = -1
x2 = 1.5
y1 = -1
y2 = 1.5
z1 = -1
z2 = 1.0
inside = 1
outside = 0
variable = phase1
int_width=0.01
[]
[phase2IC]
type = BoundingBoxIC
x1 = -1
x2 = 1.5
y1 = -1
y2 = 1.5
z1 = -1
z2 = 1.0
inside = 0
outside = 1
variable = phase2
int_width=0.01
[]
[]
[AuxVariables]
[phase1]
[]
[phase2]
[]
[]
[Physics/SolidMechanics/QuasiStatic]
[all]
strain = FINITE
incremental = true
add_variables = true
generate_output = 'stress_yy creep_strain_xx creep_strain_yy creep_strain_zz elastic_strain_yy'
[]
[]
[Functions]
[top_pull]
type = PiecewiseLinear
x = '0 1'
y = '1 1'
[]
[]
[Kernels]
[heat]
type = Diffusion
variable = temp
[]
[heat_ie]
type = TimeDerivative
variable = temp
[]
[]
[BCs]
[u_top_pull]
type = Pressure
variable = disp_y
boundary = top
factor = -10.0e6
function = top_pull
[]
[u_bottom_fix]
type = DirichletBC
variable = disp_y
boundary = bottom
value = 0.0
[]
[u_yz_fix]
type = DirichletBC
variable = disp_x
boundary = left
value = 0.0
[]
[u_xy_fix]
type = DirichletBC
variable = disp_z
boundary = back
value = 0.0
[]
[temp_fix]
type = DirichletBC
variable = temp
boundary = 'bottom top'
value = 1000.0
[]
[]
[Materials]
[elasticity_tensor1]
type = ComputeIsotropicElasticityTensor
base_name = C1
youngs_modulus = 2e11
poissons_ratio = 0.3
[]
[elasticity_tensor2]
type = ComputeIsotropicElasticityTensor
base_name = C2
youngs_modulus = 2e11
poissons_ratio = 0.3
[]
[h1]
type = ParsedMaterial
property_name = h1
coupled_variables = phase1
expression = '0.5*tanh(20*(phase1-0.5))+0.5'
[]
[h2]
type = ParsedMaterial
property_name = h2
coupled_variables = phase2
expression = '0.5*tanh(20*(phase2-0.5))+0.5'
[]
[./C]
type = CompositeElasticityTensor
coupled_variables = 'phase1 phase2'
tensors = 'C1 C2'
weights = 'h1 h2'
[../]
[radial_return_stress]
type = ComputeMultipleInelasticStress
inelastic_models = 'power_law_creep'
tangent_operator = elastic
[]
[power_law_creep]
type = CompositePowerLawCreepStressUpdate
coefficient = '1.0e-15 2.0e-18'
n_exponent = '4 5'
activation_energy = '3.0e5 3.5e5'
switching_functions = 'h1 h2'
temperature = temp
[]
[]
[VectorPostprocessors]
[./soln]
type = LineValueSampler
warn_discontinuous_face_values = false
sort_by = x
variable = 'disp_x disp_y disp_z creep_strain_xx creep_strain_yy creep_strain_zz'
start_point = '0 0 0.0'
end_point = '1.0 1.0 1.0'
num_points = 5
outputs = tests
[../]
[]
[Executioner]
type = Transient
solve_type = 'PJFNK'
petsc_options = '-snes_ksp'
petsc_options_iname = '-ksp_gmres_restart'
petsc_options_value = '101'
line_search = 'none'
l_max_its = 20
nl_max_its = 20
nl_rel_tol = 1.0e-9
nl_abs_tol = 1.0e-9
l_tol = 1e-10
start_time = 0.0
end_time = 1.0
num_steps = 10
dt = 0.1
[]
[Outputs]
exodus = false
[./tests]
type = CSV
execute_on = final
[../]
[]
(modules/solid_mechanics/test/tests/notched_plastic_block/biaxial_smooth.i)
# Uses a multi-smooted version of Mohr-Coulomb (via CappedMohrCoulombStressUpdate and ComputeMultipleInelasticStress) to simulate the following problem.
# A cubical block is notched around its equator.
# All of its outer surfaces have roller BCs, but the notched region is free to move as needed
# The block is initialised with a high hydrostatic tensile stress
# Without the notch, the BCs do not allow contraction of the block, and this stress configuration is admissible
# With the notch, however, the interior parts of the block are free to move in order to relieve stress, and this causes plastic failure
# The top surface is then pulled upwards (the bottom is fixed because of the roller BCs)
# This causes more failure
[Mesh]
[generated_mesh]
type = GeneratedMeshGenerator
dim = 3
nx = 9
ny = 9
nz = 9
xmin = 0
xmax = 0.1
ymin = 0
ymax = 0.1
zmin = 0
zmax = 0.1
[]
[block_to_remove_xmin]
type = SubdomainBoundingBoxGenerator
bottom_left = '-0.01 -0.01 0.045'
top_right = '0.01 0.11 0.055'
location = INSIDE
block_id = 1
input = generated_mesh
[]
[block_to_remove_xmax]
type = SubdomainBoundingBoxGenerator
bottom_left = '0.09 -0.01 0.045'
top_right = '0.11 0.11 0.055'
location = INSIDE
block_id = 1
input = block_to_remove_xmin
[]
[block_to_remove_ymin]
type = SubdomainBoundingBoxGenerator
bottom_left = '-0.01 -0.01 0.045'
top_right = '0.11 0.01 0.055'
location = INSIDE
block_id = 1
input = block_to_remove_xmax
[]
[block_to_remove_ymax]
type = SubdomainBoundingBoxGenerator
bottom_left = '-0.01 0.09 0.045'
top_right = '0.11 0.11 0.055'
location = INSIDE
block_id = 1
input = block_to_remove_ymin
[]
[remove_block]
type = BlockDeletionGenerator
block = 1
input = block_to_remove_ymax
[]
[]
[GlobalParams]
displacements = 'disp_x disp_y disp_z'
[]
[Physics/SolidMechanics/QuasiStatic]
[./all]
add_variables = true
incremental = true
generate_output = 'max_principal_stress mid_principal_stress min_principal_stress stress_zz'
eigenstrain_names = ini_stress
[../]
[]
[Postprocessors]
[./uz]
type = PointValue
point = '0 0 0.1'
use_displaced_mesh = false
variable = disp_z
[../]
[./s_zz]
type = ElementAverageValue
use_displaced_mesh = false
variable = stress_zz
[../]
[./num_res]
type = NumResidualEvaluations
[../]
[./nr_its] # num_iters is the average number of NR iterations encountered per element in this timestep
type = ElementAverageValue
variable = num_iters
[../]
[./max_nr_its] # max_num_iters is the maximum number of NR iterations encountered in the element during the whole simulation
type = ElementExtremeValue
variable = max_num_iters
[../]
[./runtime]
type = PerfGraphData
data_type = TOTAL
section_name = 'Root'
[../]
[]
[BCs]
# back=zmin, front=zmax, bottom=ymin, top=ymax, left=xmin, right=xmax
[./xmin_xzero]
type = DirichletBC
variable = disp_x
boundary = left
value = 0.0
[../]
[./xmax_xzero]
type = DirichletBC
variable = disp_x
boundary = right
value = 0.0
[../]
[./ymin_yzero]
type = DirichletBC
variable = disp_y
boundary = bottom
value = 0.0
[../]
[./ymax_yzero]
type = DirichletBC
variable = disp_y
boundary = top
value = 0.0
[../]
[./zmin_zzero]
type = DirichletBC
variable = disp_z
boundary = back
value = '0'
[../]
[./zmax_disp]
type = FunctionDirichletBC
variable = disp_z
boundary = front
function = '1E-6*max(t,0)'
[../]
[]
[AuxVariables]
[./mc_int]
order = CONSTANT
family = MONOMIAL
[../]
[./num_iters]
order = CONSTANT
family = MONOMIAL
[../]
[./max_num_iters]
order = CONSTANT
family = MONOMIAL
[../]
[./yield_fcn]
order = CONSTANT
family = MONOMIAL
[../]
[]
[AuxKernels]
[./mc_int_auxk]
type = MaterialStdVectorAux
index = 0
property = plastic_internal_parameter
variable = mc_int
[../]
[./num_iters_auxk]
type = MaterialRealAux
property = plastic_NR_iterations
variable = num_iters
[../]
[./max_num_iters_auxk]
type = MaterialRealAux
property = max_plastic_NR_iterations
variable = max_num_iters
[../]
[./yield_fcn_auxk]
type = MaterialStdVectorAux
index = 6
property = plastic_yield_function
variable = yield_fcn
[../]
[]
[UserObjects]
[./ts]
type = SolidMechanicsHardeningConstant
value = 1E16
[../]
[./mc_coh]
type = SolidMechanicsHardeningConstant
value = 5E6
[../]
[./mc_phi]
type = SolidMechanicsHardeningConstant
value = 35
convert_to_radians = true
[../]
[./mc_psi]
type = SolidMechanicsHardeningConstant
value = 10
convert_to_radians = true
[../]
[]
[Materials]
[./elasticity_tensor]
type = ComputeIsotropicElasticityTensor
youngs_modulus = 16E9
poissons_ratio = 0.25
[../]
[./mc]
type = CappedMohrCoulombStressUpdate
tensile_strength = ts
compressive_strength = ts
cohesion = mc_coh
friction_angle = mc_phi
dilation_angle = mc_psi
smoothing_tol = 0.2E6
yield_function_tol = 1E-5
[../]
[./stress]
type = ComputeMultipleInelasticStress
inelastic_models = mc
perform_finite_strain_rotations = false
[../]
[./strain_from_initial_stress]
type = ComputeEigenstrainFromInitialStress
initial_stress = '6E6 0 0 0 6E6 0 0 0 6E6'
eigenstrain_name = ini_stress
[../]
[]
[Preconditioning]
[./andy]
type = SMP
full = true
[../]
[]
[Executioner]
start_time = -1
end_time = 10
dt = 1
solve_type = NEWTON
type = Transient
l_tol = 1E-2
nl_abs_tol = 1E-5
nl_rel_tol = 1E-7
l_max_its = 200
nl_max_its = 400
petsc_options_iname = '-pc_type -pc_asm_overlap -sub_pc_type -ksp_type -ksp_gmres_restart'
petsc_options_value = ' asm 2 lu gmres 200'
[]
[Outputs]
file_base = biaxial_smooth
perf_graph = true
exodus = false
csv = true
[]
(modules/combined/test/tests/power_law_hardening/PowerLawHardening.i)
# This is a test of the isotropic power law hardening constitutive model.
# In this problem, a single Hex 8 element is fixed at the bottom and pulled at the top
# at a constant rate of 0.1.
# Before yield, stress = strain (=0.1*t) as youngs modulus is 1.0.
# The yield stress for this problem is 0.25 ( as strength coefficient is 0.5 and strain rate exponent is 0.5).
# Therefore, the material should start yielding at t = 2.5 seconds and then follow stress = K *pow(strain,n) or
# stress ~ 0.5*pow(0.1*t,0.5).
#
# This tensor mechanics version of the power law hardening plasticity model matches
# the solid mechanics version for this toy problem under exodiff limits
[GlobalParams]
displacements = 'disp_x disp_y disp_z'
volumetric_locking_correction = true
[]
[Mesh]
type = GeneratedMesh
dim = 3
[]
[AuxVariables]
[./total_strain_yy]
order = CONSTANT
family = MONOMIAL
[../]
[]
[Functions]
[./top_pull]
type = ParsedFunction
expression = t*(0.1)
[../]
[]
[Physics/SolidMechanics/QuasiStatic]
[./all]
add_variables = true
strain = SMALL
incremental = true
generate_output = 'stress_yy'
[]
[]
[AuxKernels]
[./total_strain_yy]
type = RankTwoAux
rank_two_tensor = total_strain
variable = total_strain_yy
index_i = 1
index_j = 1
[../]
[]
[BCs]
[./y_pull_function]
type = FunctionDirichletBC
variable = disp_y
boundary = top
function = top_pull
[../]
[./x_bot]
type = DirichletBC
variable = disp_x
boundary = left
value = 0.0
[../]
[./y_bot]
type = DirichletBC
variable = disp_y
boundary = bottom
value = 0.0
[../]
[./z_bot]
type = DirichletBC
variable = disp_z
boundary = back
value = 0.0
[../]
[]
[Materials]
[./elasticity_tensor]
type = ComputeIsotropicElasticityTensor
youngs_modulus = 1.0
poissons_ratio = 0.3
[../]
[./power_law_hardening]
type = IsotropicPowerLawHardeningStressUpdate
strength_coefficient = 0.5 #K
strain_hardening_exponent = 0.5 #n
[../]
[./radial_return_stress]
type = ComputeMultipleInelasticStress
inelastic_models = 'power_law_hardening'
tangent_operator = elastic
[../]
[]
[Executioner]
type = Transient
solve_type = 'PJFNK'
petsc_options = '-ksp_snes_ew'
petsc_options_iname = '-ksp_gmres_restart -pc_type -pc_hypre_type -pc_hypre_boomeramg_max_iter'
petsc_options_value = '201 hypre boomeramg 4'
line_search = 'none'
l_max_its = 100
nl_max_its = 100
nl_rel_tol = 1e-12
nl_abs_tol = 1e-10
l_tol = 1e-9
start_time = 0.0
end_time = 5.0
dt = 0.25
[]
[Postprocessors]
[./stress_yy]
type = ElementAverageValue
variable = stress_yy
[../]
[./strain_yy]
type = ElementAverageValue
variable = total_strain_yy
[../]
[]
[Outputs]
[./out]
type = Exodus
elemental_as_nodal = true
[../]
[]
(modules/solid_mechanics/test/tests/jacobian/cwp09.i)
# Capped weak-plane plasticity
# checking jacobian for tensile failure with hardening
[Mesh]
type = GeneratedMesh
dim = 3
[]
[GlobalParams]
block = 0
[]
[Variables]
[./disp_x]
[../]
[./disp_y]
[../]
[./disp_z]
[../]
[]
[Kernels]
[SolidMechanics]
displacements = 'disp_x disp_y disp_z'
[../]
[]
[UserObjects]
[./coh]
type = SolidMechanicsHardeningExponential
value_0 = 100
value_residual = 100
rate = 1
[../]
[./tanphi]
type = SolidMechanicsHardeningExponential
value_0 = 1.0
value_residual = 1.0
rate = 2
[../]
[./tanpsi]
type = SolidMechanicsHardeningExponential
value_0 = 0.1
value_residual = 0.1
rate = 1
[../]
[./t_strength]
type = SolidMechanicsHardeningExponential
value_0 = 1
value_residual = 2
rate = 1
[../]
[./c_strength]
type = SolidMechanicsHardeningConstant
value = 100
[../]
[]
[Materials]
[./elasticity_tensor]
type = ComputeIsotropicElasticityTensor
lambda = 1.0
shear_modulus = 2.0
[../]
[./strain]
type = ComputeIncrementalStrain
displacements = 'disp_x disp_y disp_z'
eigenstrain_names = ini_stress
[../]
[./ini_stress]
type = ComputeEigenstrainFromInitialStress
initial_stress = '0 0 2 0 0 -1 2 -1 1.5'
eigenstrain_name = ini_stress
[../]
[./admissible]
type = ComputeMultipleInelasticStress
inelastic_models = mc
tangent_operator = nonlinear
[../]
[./mc]
type = CappedWeakPlaneStressUpdate
cohesion = coh
tan_friction_angle = tanphi
tan_dilation_angle = tanpsi
tensile_strength = t_strength
compressive_strength = c_strength
max_NR_iterations = 20
tip_smoother = 0
smoothing_tol = 2
yield_function_tol = 1E-10
[../]
[]
[Preconditioning]
[./andy]
type = SMP
full = true
petsc_options_iname = '-ksp_type -pc_type -snes_atol -snes_rtol -snes_max_it -snes_type'
petsc_options_value = 'bcgs bjacobi 1E-15 1E-10 10000 test'
[../]
[]
[Executioner]
type = Transient
solve_type = Newton
[]
(modules/solid_mechanics/test/tests/capped_weak_plane/small_deform5.i)
# Plastic deformation, shear failure
# With Young = 10, poisson=0.25 (Lame lambda=4, mu=4)
# applying the following
# deformation to the zmax surface of a unit cube:
# disp_x = 8*t
# disp_y = 6*t
# disp_z = 5*t/6
# should yield trial stress:
# stress_zz = 10*t
# stress_zx = 32*t
# stress_zy = 24*t (so q_trial = 40*t)
# Use tan(friction_angle) = 0.5 and tan(dilation_angle) = 1/6, and cohesion=20,
# the system should return to p=0, q=20, ie stress_zz=0, stress_xz=16,
# stress_yz=12 on the first time step (t=1)
[Mesh]
type = GeneratedMesh
dim = 3
nx = 1
ny = 1
nz = 1
xmin = -0.5
xmax = 0.5
ymin = -0.5
ymax = 0.5
zmin = -0.5
zmax = 0.5
[]
[GlobalParams]
displacements = 'disp_x disp_y disp_z'
[]
[Physics/SolidMechanics/QuasiStatic]
[./all]
add_variables = true
incremental = true
generate_output = 'stress_xx stress_xy stress_xz stress_yy stress_yz stress_zz plastic_strain_xx plastic_strain_xy plastic_strain_xz plastic_strain_yy plastic_strain_yz plastic_strain_zz strain_xx strain_xy strain_xz strain_yy strain_yz strain_zz'
[../]
[]
[BCs]
[./bottomx]
type = DirichletBC
variable = disp_x
boundary = back
value = 0.0
[../]
[./bottomy]
type = DirichletBC
variable = disp_y
boundary = back
value = 0.0
[../]
[./bottomz]
type = DirichletBC
variable = disp_z
boundary = back
value = 0.0
[../]
[./topx]
type = FunctionDirichletBC
variable = disp_x
boundary = front
function = 8*t
[../]
[./topy]
type = FunctionDirichletBC
variable = disp_y
boundary = front
function = 6*t
[../]
[./topz]
type = FunctionDirichletBC
variable = disp_z
boundary = front
function = 5*t/6
[../]
[]
[AuxVariables]
[./f_shear]
order = CONSTANT
family = MONOMIAL
[../]
[./f_tensile]
order = CONSTANT
family = MONOMIAL
[../]
[./f_compressive]
order = CONSTANT
family = MONOMIAL
[../]
[./intnl_shear]
order = CONSTANT
family = MONOMIAL
[../]
[./intnl_tensile]
order = CONSTANT
family = MONOMIAL
[../]
[./iter]
order = CONSTANT
family = MONOMIAL
[../]
[./ls]
order = CONSTANT
family = MONOMIAL
[../]
[]
[AuxKernels]
[./f_shear]
type = MaterialStdVectorAux
property = plastic_yield_function
index = 0
variable = f_shear
[../]
[./f_tensile]
type = MaterialStdVectorAux
property = plastic_yield_function
index = 1
variable = f_tensile
[../]
[./f_compressive]
type = MaterialStdVectorAux
property = plastic_yield_function
index = 2
variable = f_compressive
[../]
[./intnl_shear]
type = MaterialStdVectorAux
property = plastic_internal_parameter
index = 0
variable = intnl_shear
[../]
[./intnl_tensile]
type = MaterialStdVectorAux
property = plastic_internal_parameter
index = 1
variable = intnl_tensile
[../]
[./iter]
type = MaterialRealAux
property = plastic_NR_iterations
variable = iter
[../]
[./ls]
type = MaterialRealAux
property = plastic_linesearch_needed
variable = ls
[../]
[]
[Postprocessors]
[./stress_xx]
type = PointValue
point = '0 0 0'
variable = stress_xx
[../]
[./stress_xy]
type = PointValue
point = '0 0 0'
variable = stress_xy
[../]
[./stress_xz]
type = PointValue
point = '0 0 0'
variable = stress_xz
[../]
[./stress_yy]
type = PointValue
point = '0 0 0'
variable = stress_yy
[../]
[./stress_yz]
type = PointValue
point = '0 0 0'
variable = stress_yz
[../]
[./stress_zz]
type = PointValue
point = '0 0 0'
variable = stress_zz
[../]
[./strainp_xx]
type = PointValue
point = '0 0 0'
variable = plastic_strain_xx
[../]
[./strainp_xy]
type = PointValue
point = '0 0 0'
variable = plastic_strain_xy
[../]
[./strainp_xz]
type = PointValue
point = '0 0 0'
variable = plastic_strain_xz
[../]
[./strainp_yy]
type = PointValue
point = '0 0 0'
variable = plastic_strain_yy
[../]
[./strainp_yz]
type = PointValue
point = '0 0 0'
variable = plastic_strain_yz
[../]
[./strainp_zz]
type = PointValue
point = '0 0 0'
variable = plastic_strain_zz
[../]
[./straint_xx]
type = PointValue
point = '0 0 0'
variable = strain_xx
[../]
[./straint_xy]
type = PointValue
point = '0 0 0'
variable = strain_xy
[../]
[./straint_xz]
type = PointValue
point = '0 0 0'
variable = strain_xz
[../]
[./straint_yy]
type = PointValue
point = '0 0 0'
variable = strain_yy
[../]
[./straint_yz]
type = PointValue
point = '0 0 0'
variable = strain_yz
[../]
[./straint_zz]
type = PointValue
point = '0 0 0'
variable = strain_zz
[../]
[./f_shear]
type = PointValue
point = '0 0 0'
variable = f_shear
[../]
[./f_tensile]
type = PointValue
point = '0 0 0'
variable = f_tensile
[../]
[./f_compressive]
type = PointValue
point = '0 0 0'
variable = f_compressive
[../]
[./intnl_shear]
type = PointValue
point = '0 0 0'
variable = intnl_shear
[../]
[./intnl_tensile]
type = PointValue
point = '0 0 0'
variable = intnl_tensile
[../]
[./iter]
type = PointValue
point = '0 0 0'
variable = iter
[../]
[./ls]
type = PointValue
point = '0 0 0'
variable = ls
[../]
[]
[UserObjects]
[./coh]
type = SolidMechanicsHardeningConstant
value = 20
[../]
[./tanphi]
type = SolidMechanicsHardeningConstant
value = 0.5
[../]
[./tanpsi]
type = SolidMechanicsHardeningConstant
value = 0.166666666667
[../]
[./t_strength]
type = SolidMechanicsHardeningConstant
value = 100
[../]
[./c_strength]
type = SolidMechanicsHardeningConstant
value = 100
[../]
[]
[Materials]
[./elasticity_tensor]
type = ComputeElasticityTensor
fill_method = symmetric_isotropic
C_ijkl = '4 4'
[../]
[./admissible]
type = ComputeMultipleInelasticStress
inelastic_models = stress
perform_finite_strain_rotations = false
[../]
[./stress]
type = CappedWeakPlaneStressUpdate
cohesion = coh
tan_friction_angle = tanphi
tan_dilation_angle = tanpsi
tensile_strength = t_strength
compressive_strength = c_strength
tip_smoother = 0
smoothing_tol = 0
yield_function_tol = 1E-5
[../]
[]
[Executioner]
end_time = 1
dt = 1
type = Transient
[]
[Outputs]
file_base = small_deform5
csv = true
[]
(modules/solid_mechanics/test/tests/jacobian/cwp08.i)
# Capped weak-plane plasticity
# checking jacobian for shear + compression failure
[Mesh]
type = GeneratedMesh
dim = 3
[]
[GlobalParams]
block = 0
[]
[Variables]
[./disp_x]
[../]
[./disp_y]
[../]
[./disp_z]
[../]
[]
[Kernels]
[SolidMechanics]
displacements = 'disp_x disp_y disp_z'
[../]
[]
[UserObjects]
[./coh]
type = SolidMechanicsHardeningExponential
value_0 = 1
value_residual = 1
rate = 1
[../]
[./tanphi]
type = SolidMechanicsHardeningExponential
value_0 = 1.0
value_residual = 1.0
rate = 2
[../]
[./tanpsi]
type = SolidMechanicsHardeningExponential
value_0 = 0.1
value_residual = 0.1
rate = 1
[../]
[./t_strength]
type = SolidMechanicsHardeningExponential
value_0 = 100
value_residual = 100
rate = 1
[../]
[./c_strength]
type = SolidMechanicsHardeningConstant
value = 0
[../]
[]
[Materials]
[./elasticity_tensor]
type = ComputeIsotropicElasticityTensor
lambda = 0.0
shear_modulus = 2.0
[../]
[./strain]
type = ComputeIncrementalStrain
displacements = 'disp_x disp_y disp_z'
eigenstrain_names = ini_stress
[../]
[./ini_stress]
type = ComputeEigenstrainFromInitialStress
initial_stress = '0 0 1 0 0 -1 1 -1 0'
eigenstrain_name = ini_stress
[../]
[./admissible]
type = ComputeMultipleInelasticStress
inelastic_models = mc
tangent_operator = nonlinear
[../]
[./mc]
type = CappedWeakPlaneStressUpdate
cohesion = coh
tan_friction_angle = tanphi
tan_dilation_angle = tanpsi
tensile_strength = t_strength
compressive_strength = c_strength
max_NR_iterations = 20
tip_smoother = 0
smoothing_tol = 2
yield_function_tol = 1E-10
[../]
[]
[Preconditioning]
[./andy]
type = SMP
full = true
petsc_options_iname = '-ksp_type -pc_type -snes_atol -snes_rtol -snes_max_it -snes_type'
petsc_options_value = 'bcgs bjacobi 1E-15 1E-10 10000 test'
[../]
[]
[Executioner]
type = Transient
solve_type = Newton
[]
(modules/solid_mechanics/test/tests/capped_drucker_prager/small_deform2_inner_tip.i)
# apply repeated stretches in x, y and z directions, so that mean_stress = 0
# This maps out the yield surface in the octahedral plane for zero mean stress
[Mesh]
type = GeneratedMesh
dim = 3
nx = 1
ny = 1
nz = 1
xmin = -0.5
xmax = 0.5
ymin = -0.5
ymax = 0.5
zmin = -0.5
zmax = 0.5
[]
[GlobalParams]
displacements = 'disp_x disp_y disp_z'
[]
[Physics/SolidMechanics/QuasiStatic]
[./all]
add_variables = true
incremental = true
generate_output = 'stress_xx stress_xy stress_xz stress_yy stress_yz stress_zz'
[../]
[]
[BCs]
[./x]
type = FunctionDirichletBC
variable = disp_x
boundary = 'front back'
function = '-1.5E-6*x+2E-6*x*sin(t)'
[../]
[./y]
type = FunctionDirichletBC
variable = disp_y
boundary = 'front back'
function = '2E-6*y*sin(2*t)'
[../]
[./z]
type = FunctionDirichletBC
variable = disp_z
boundary = 'front back'
function = '-2E-6*z*(sin(t)+sin(2*t))'
[../]
[]
[AuxVariables]
[./yield_fcn]
order = CONSTANT
family = MONOMIAL
[../]
[]
[AuxKernels]
[./yield_fcn_auxk]
type = MaterialStdVectorAux
index = 0
property = plastic_yield_function
variable = yield_fcn
[../]
[]
[Postprocessors]
[./s_xx]
type = PointValue
point = '0 0 0'
variable = stress_xx
[../]
[./s_xy]
type = PointValue
point = '0 0 0'
variable = stress_xy
[../]
[./s_xz]
type = PointValue
point = '0 0 0'
variable = stress_xz
[../]
[./s_yy]
type = PointValue
point = '0 0 0'
variable = stress_yy
[../]
[./s_yz]
type = PointValue
point = '0 0 0'
variable = stress_yz
[../]
[./s_zz]
type = PointValue
point = '0 0 0'
variable = stress_zz
[../]
[./f]
type = PointValue
point = '0 0 0'
variable = yield_fcn
[../]
[./f0]
type = PointValue
point = '0 0 0'
variable = yield_fcn
[../]
[./f1]
type = PointValue
point = '0 0 0'
variable = yield_fcn
[../]
[]
[UserObjects]
[./ts]
type = SolidMechanicsHardeningConstant
value = 1000
[../]
[./cs]
type = SolidMechanicsHardeningConstant
value = 1000
[../]
[./mc_coh]
type = SolidMechanicsHardeningConstant
value = 10
[../]
[./mc_phi]
type = SolidMechanicsHardeningConstant
value = 20
convert_to_radians = true
[../]
[./mc_psi]
type = SolidMechanicsHardeningConstant
value = 0
[../]
[./dp]
type = SolidMechanicsPlasticDruckerPrager
mc_cohesion = mc_coh
mc_friction_angle = mc_phi
mc_dilation_angle = mc_psi
mc_interpolation_scheme = inner_tip
internal_constraint_tolerance = 1 # irrelevant here
yield_function_tolerance = 1 # irrelevant here
[../]
[]
[Materials]
[./elasticity_tensor]
type = ComputeElasticityTensor
block = 0
fill_method = symmetric_isotropic
C_ijkl = '0 1E7'
[../]
[./admissible]
type = ComputeMultipleInelasticStress
inelastic_models = cdp
perform_finite_strain_rotations = false
[../]
[./cdp]
type = CappedDruckerPragerStressUpdate
DP_model = dp
tensile_strength = ts
compressive_strength = cs
yield_function_tol = 1E-8
tip_smoother = 4
smoothing_tol = 1E-5
[../]
[]
[Executioner]
end_time = 100
dt = 1
type = Transient
[]
[Outputs]
file_base = small_deform2_inner_tip
exodus = false
[./csv]
type = CSV
[../]
[]
(modules/solid_mechanics/test/tests/rate_independent_cyclic_hardening/nonlin_kinharden_symmetric_strain_controlled.i)
# This simulation uses the piece-wise strain hardening model
# with the Finite strain formulation.
#
# This test applies a repeated displacement loading and unloading condition on
# the top in the y direction. The material deforms elastically until the
# loading reaches the initial yield point and then plastic deformation starts.
#
# This test captures isotropic hardening as well as kinematic hardening. Hence
# the yield surface begins to translate as well as grow as stress increases.
# The backstress and yield surface evolves with plastic strain to capture
# this translation and growth.
#
# If the reverse load is strong enough (more than yield point), the material
# will yield in the reverse direction, which takes into account the
# Bauschinger effect(reduction in yield stress in the opposite direction), which
# is dependent the value of kinematic hardening modulus.
#
# This test is based on the similar response obtained for a prescribed symmetrical
# stress path in Besson, Jacques, et al. Non-linear mechanics of materials. Vol. 167.
# Springer Science & Business Media, 2009 pg. 87 fig. 3.4(c). This SolidMechanics code
# matches the SolidMechanics solution.
[Mesh]
file = 1x1x1cube.e
[]
[GlobalParams]
displacements = 'disp_x disp_y disp_z'
[]
[Functions]
[top_pull]
type = PiecewiseLinear
xy_data = '0 0
0.025 0.0025
0.05 0.005
0.1 0.01
0.15 0.005
0.2 0
0.25 -0.005
0.3 -0.01
0.35 -0.005
0.45 0
0.5 0.005
0.55 0.01
0.65 0.005
0.7 0
0.75 -0.005
0.8 -0.01
0.85 -0.005
0.9 0
0.95 0.005
1 0.01
1.05 0.005
1.1 0
1.15 -0.005
1.2 -0.01
1.25 -0.005
1.3 0
1.35 0.005
1.4 0.01
1.45 0.005
1.5 0
1.55 -0.005
1.60 -0.01
1.65 -0.005
1.7 0
1.75 0.005
1.8 0.01
1.85 0.005
1.9 0
1.95 -0.005
2 -0.01
2.05 -0.005
2.10 0
2.15 0.005
2.2 0.01
2.25 0.005
2.3 0
2.35 -0.005
2.4 -0.01
2.45 -0.005
2.5 0'
[]
[]
[Physics]
[SolidMechanics]
[QuasiStatic]
[all]
strain = SMALL
incremental = true
add_variables = true
generate_output = 'strain_yy stress_yy plastic_strain_xx plastic_strain_yy plastic_strain_zz'
[]
[]
[]
[]
[BCs]
[y_pull_function]
type = FunctionDirichletBC
variable = disp_y
boundary = 5
function = top_pull
[]
[x_bot]
type = DirichletBC
variable = disp_x
boundary = 4
value = 0.0
[]
[y_bot]
type = DirichletBC
variable = disp_y
boundary = 3
value = 0.0
[]
[z_bot]
type = DirichletBC
variable = disp_z
boundary = 2
value = 0.0
[]
[]
[Materials]
[elasticity_tensor]
type = ComputeIsotropicElasticityTensor
youngs_modulus = 2e5
poissons_ratio = 0
[]
[kinematic_plasticity]
type = CombinedNonlinearHardeningPlasticity
yield_stress = 100
isotropic_hardening_constant = 0
q = 0
b = 0
kinematic_hardening_modulus = 60000
gamma = 400
[]
[radial_return_stress]
type = ComputeMultipleInelasticStress
tangent_operator = elastic
inelastic_models = 'kinematic_plasticity'
[]
[]
[Executioner]
type = Transient
solve_type = 'PJFNK'
petsc_options = '-snes_ksp_ew'
petsc_options_iname = '-ksp_gmres_restart'
petsc_options_value = '101'
line_search = 'none'
l_max_its = 50
nl_max_its = 50
nl_rel_tol = 1e-12
nl_abs_tol = 1e-10
l_tol = 1e-9
start_time = 0.0
end_time = 0.55 # change end_time = 2.5 for more cycles of kinematic hardening
dt = 0.00125 # keep dt = 0.000125 for a finer non linear kinematic plot
dtmin = 0.0001
[]
[Postprocessors]
[stress_yy]
type = ElementAverageValue
variable = stress_yy
[]
[strain_yy]
type = ElementAverageValue
variable = strain_yy
[]
[]
[Outputs]
csv = true
[]
(modules/solid_mechanics/test/tests/capped_weak_plane/small_deform2.i)
# Plastic deformation, tensile failure
# With Lame lambda=0 and Lame mu=1, applying the following
# deformation to the zmax surface of a unit cube:
# disp_z = t
# should yield trial stress:
# stress_zz = 2*t
# Use tensile strength = 1, we should return to stress_zz = 1
[Mesh]
type = GeneratedMesh
dim = 3
nx = 1
ny = 1
nz = 1
xmin = -0.5
xmax = 0.5
ymin = -0.5
ymax = 0.5
zmin = -0.5
zmax = 0.5
[]
[GlobalParams]
displacements = 'disp_x disp_y disp_z'
[]
[Physics/SolidMechanics/QuasiStatic]
[./all]
add_variables = true
incremental = true
generate_output = 'stress_xx stress_xy stress_xz stress_yy stress_yz stress_zz plastic_strain_xx plastic_strain_xy plastic_strain_xz plastic_strain_yy plastic_strain_yz plastic_strain_zz strain_xx strain_xy strain_xz strain_yy strain_yz strain_zz'
[../]
[]
[BCs]
[./bottomx]
type = DirichletBC
variable = disp_x
boundary = back
value = 0.0
[../]
[./bottomy]
type = DirichletBC
variable = disp_y
boundary = back
value = 0.0
[../]
[./bottomz]
type = DirichletBC
variable = disp_z
boundary = back
value = 0.0
[../]
[./topx]
type = FunctionDirichletBC
variable = disp_x
boundary = front
function = 0
[../]
[./topy]
type = FunctionDirichletBC
variable = disp_y
boundary = front
function = 0
[../]
[./topz]
type = FunctionDirichletBC
variable = disp_z
boundary = front
function = t
[../]
[]
[AuxVariables]
[./f_shear]
order = CONSTANT
family = MONOMIAL
[../]
[./f_tensile]
order = CONSTANT
family = MONOMIAL
[../]
[./f_compressive]
order = CONSTANT
family = MONOMIAL
[../]
[./intnl_shear]
order = CONSTANT
family = MONOMIAL
[../]
[./intnl_tensile]
order = CONSTANT
family = MONOMIAL
[../]
[./iter]
order = CONSTANT
family = MONOMIAL
[../]
[./ls]
order = CONSTANT
family = MONOMIAL
[../]
[]
[AuxKernels]
[./f_shear]
type = MaterialStdVectorAux
property = plastic_yield_function
index = 0
variable = f_shear
[../]
[./f_tensile]
type = MaterialStdVectorAux
property = plastic_yield_function
index = 1
variable = f_tensile
[../]
[./f_compressive]
type = MaterialStdVectorAux
property = plastic_yield_function
index = 2
variable = f_compressive
[../]
[./intnl_shear]
type = MaterialStdVectorAux
property = plastic_internal_parameter
index = 0
variable = intnl_shear
[../]
[./intnl_tensile]
type = MaterialStdVectorAux
property = plastic_internal_parameter
index = 1
variable = intnl_tensile
[../]
[./iter]
type = MaterialRealAux
property = plastic_NR_iterations
variable = iter
[../]
[./ls]
type = MaterialRealAux
property = plastic_linesearch_needed
variable = ls
[../]
[]
[Postprocessors]
[./stress_xx]
type = PointValue
point = '0 0 0'
variable = stress_xx
[../]
[./stress_xy]
type = PointValue
point = '0 0 0'
variable = stress_xy
[../]
[./stress_xz]
type = PointValue
point = '0 0 0'
variable = stress_xz
[../]
[./stress_yy]
type = PointValue
point = '0 0 0'
variable = stress_yy
[../]
[./stress_yz]
type = PointValue
point = '0 0 0'
variable = stress_yz
[../]
[./stress_zz]
type = PointValue
point = '0 0 0'
variable = stress_zz
[../]
[./strainp_xx]
type = PointValue
point = '0 0 0'
variable = plastic_strain_xx
[../]
[./strainp_xy]
type = PointValue
point = '0 0 0'
variable = plastic_strain_xy
[../]
[./strainp_xz]
type = PointValue
point = '0 0 0'
variable = plastic_strain_xz
[../]
[./strainp_yy]
type = PointValue
point = '0 0 0'
variable = plastic_strain_yy
[../]
[./strainp_yz]
type = PointValue
point = '0 0 0'
variable = plastic_strain_yz
[../]
[./strainp_zz]
type = PointValue
point = '0 0 0'
variable = plastic_strain_zz
[../]
[./straint_xx]
type = PointValue
point = '0 0 0'
variable = strain_xx
[../]
[./straint_xy]
type = PointValue
point = '0 0 0'
variable = strain_xy
[../]
[./straint_xz]
type = PointValue
point = '0 0 0'
variable = strain_xz
[../]
[./straint_yy]
type = PointValue
point = '0 0 0'
variable = strain_yy
[../]
[./straint_yz]
type = PointValue
point = '0 0 0'
variable = strain_yz
[../]
[./straint_zz]
type = PointValue
point = '0 0 0'
variable = strain_zz
[../]
[./f_shear]
type = PointValue
point = '0 0 0'
variable = f_shear
[../]
[./f_tensile]
type = PointValue
point = '0 0 0'
variable = f_tensile
[../]
[./f_compressive]
type = PointValue
point = '0 0 0'
variable = f_compressive
[../]
[./intnl_shear]
type = PointValue
point = '0 0 0'
variable = intnl_shear
[../]
[./intnl_tensile]
type = PointValue
point = '0 0 0'
variable = intnl_tensile
[../]
[./iter]
type = PointValue
point = '0 0 0'
variable = iter
[../]
[./ls]
type = PointValue
point = '0 0 0'
variable = ls
[../]
[]
[UserObjects]
[./coh]
type = SolidMechanicsHardeningConstant
value = 30
[../]
[./tanphi]
type = SolidMechanicsHardeningConstant
value = 0.5
[../]
[./tanpsi]
type = SolidMechanicsHardeningConstant
value = 0.1111077
[../]
[./t_strength]
type = SolidMechanicsHardeningConstant
value = 1
[../]
[./c_strength]
type = SolidMechanicsHardeningConstant
value = 40
[../]
[]
[Materials]
[./elasticity_tensor]
type = ComputeElasticityTensor
fill_method = symmetric_isotropic
C_ijkl = '0 1'
[../]
[./admissible]
type = ComputeMultipleInelasticStress
inelastic_models = stress
perform_finite_strain_rotations = false
[../]
[./stress]
type = CappedWeakPlaneStressUpdate
cohesion = coh
tan_friction_angle = tanphi
tan_dilation_angle = tanpsi
tensile_strength = t_strength
compressive_strength = c_strength
tip_smoother = 0
smoothing_tol = 0
yield_function_tol = 1E-5
[../]
[]
[Executioner]
end_time = 2
dt = 1
type = Transient
[]
[Outputs]
file_base = small_deform2
csv = true
[]
(modules/solid_mechanics/test/tests/jacobian/cto27.i)
# CappedDruckerPrager and CappedWeakPlane, both with all parameters softening/hardening.
# With large tolerance in ComputeMultipleInelasticStress so that only 1 iteration is performed
[Mesh]
type = GeneratedMesh
dim = 3
nx = 1
ny = 1
nz = 1
xmin = -0.5
xmax = 0.5
ymin = -0.5
ymax = 0.5
zmin = -0.5
zmax = 0.5
[]
[GlobalParams]
block = 0
[]
[Variables]
[./disp_x]
[../]
[./disp_y]
[../]
[./disp_z]
[../]
[]
[Kernels]
[SolidMechanics]
displacements = 'disp_x disp_y disp_z'
[../]
[]
[UserObjects]
[./ts]
type = SolidMechanicsHardeningCubic
value_0 = 1
value_residual = 2
internal_limit = 100
[../]
[./cs]
type = SolidMechanicsHardeningCubic
value_0 = 5
value_residual = 3
internal_limit = 100
[../]
[./mc_coh]
type = SolidMechanicsHardeningCubic
value_0 = 10
value_residual = 1
internal_limit = 100
[../]
[./phi]
type = SolidMechanicsHardeningCubic
value_0 = 0.8
value_residual = 0.4
internal_limit = 50
[../]
[./psi]
type = SolidMechanicsHardeningCubic
value_0 = 0.4
value_residual = 0
internal_limit = 10
[../]
[./dp]
type = SolidMechanicsPlasticDruckerPragerHyperbolic
mc_cohesion = mc_coh
mc_friction_angle = phi
mc_dilation_angle = psi
yield_function_tolerance = 1E-11 # irrelevant here
internal_constraint_tolerance = 1E-9 # irrelevant here
[../]
[./wp_ts]
type = SolidMechanicsHardeningExponential
value_0 = 100
value_residual = 100
rate = 1
[../]
[./wp_cs]
type = SolidMechanicsHardeningCubic
value_0 = 1
value_residual = 0
internal_0 = -2
internal_limit = 0
[../]
[./wp_coh]
type = SolidMechanicsHardeningExponential
value_0 = 1
value_residual = 2
rate = 1
[../]
[./wp_tanphi]
type = SolidMechanicsHardeningExponential
value_0 = 1.0
value_residual = 0.5
rate = 2
[../]
[./wp_tanpsi]
type = SolidMechanicsHardeningExponential
value_0 = 0.1
value_residual = 0.05
rate = 3
[../]
[]
[Materials]
[./elasticity_tensor]
type = ComputeIsotropicElasticityTensor
block = 0
lambda = 0.1
shear_modulus = 1.0
[../]
[./strain]
type = ComputeIncrementalStrain
displacements = 'disp_x disp_y disp_z'
eigenstrain_names = ini_stress
[../]
[./ini_stress]
type = ComputeEigenstrainFromInitialStress
initial_stress = '6 5 4 5 7 2 4 2 2'
eigenstrain_name = ini_stress
[../]
[./admissible]
type = ComputeMultipleInelasticStress
inelastic_models = 'dp wp'
relative_tolerance = 1E4
absolute_tolerance = 2
tangent_operator = nonlinear
[../]
[./dp]
type = CappedDruckerPragerStressUpdate
base_name = cdp
DP_model = dp
tensile_strength = ts
compressive_strength = cs
yield_function_tol = 1E-11
tip_smoother = 1
smoothing_tol = 1
[../]
[./wp]
type = CappedWeakPlaneStressUpdate
base_name = cwp
cohesion = wp_coh
tan_friction_angle = wp_tanphi
tan_dilation_angle = wp_tanpsi
tensile_strength = wp_ts
compressive_strength = wp_cs
tip_smoother = 0
smoothing_tol = 1
yield_function_tol = 1E-11
[../]
[]
[Preconditioning]
[./andy]
type = SMP
full = true
petsc_options_iname = '-ksp_type -pc_type -snes_atol -snes_rtol -snes_max_it -snes_type'
petsc_options_value = 'bcgs bjacobi 1E-15 1E-10 10000 test'
[../]
[]
[Executioner]
type = Transient
solve_type = Newton
[]
(modules/solid_mechanics/test/tests/jacobian/mc_update22.i)
# MC update version, with only MohrCoulomb, cohesion=10, friction angle = 60, psi = 5, smoothing_tol = 1
# Lame lambda = 0.5. Lame mu = 1
[Mesh]
type = GeneratedMesh
dim = 3
nx = 1
ny = 1
nz = 1
xmin = -0.5
xmax = 0.5
ymin = -0.5
ymax = 0.5
zmin = -0.5
zmax = 0.5
[]
[Variables]
[./disp_x]
[../]
[./disp_y]
[../]
[./disp_z]
[../]
[]
[Kernels]
[SolidMechanics]
displacements = 'disp_x disp_y disp_z'
[../]
[]
[UserObjects]
[./ts]
type = SolidMechanicsHardeningConstant
value = 1E6
[../]
[./cs]
type = SolidMechanicsHardeningConstant
value = 1E6
[../]
[./coh]
type = SolidMechanicsHardeningConstant
value = 10
[../]
[./phi]
type = SolidMechanicsHardeningConstant
value = 60
convert_to_radians = true
[../]
[./psi]
type = SolidMechanicsHardeningConstant
value = 5
convert_to_radians = true
[../]
[]
[Materials]
[./elasticity_tensor]
type = ComputeIsotropicElasticityTensor
lambda = 0.5
shear_modulus = 1.0
[../]
[./strain]
type = ComputeIncrementalStrain
displacements = 'disp_x disp_y disp_z'
eigenstrain_names = ini_stress
[../]
[./ini_stress]
type = ComputeEigenstrainFromInitialStress
initial_stress = '6 5 4 5 7 2 4 2 2'
eigenstrain_name = ini_stress
[../]
[./cmc]
type = CappedMohrCoulombStressUpdate
tensile_strength = ts
compressive_strength = cs
cohesion = coh
friction_angle = phi
dilation_angle = psi
smoothing_tol = 1
yield_function_tol = 1.0E-12
[../]
[./stress]
type = ComputeMultipleInelasticStress
inelastic_models = cmc
perform_finite_strain_rotations = false
[../]
[]
[Preconditioning]
[./andy]
type = SMP
full = true
petsc_options_iname = '-snes_type'
petsc_options_value = 'test'
[../]
[]
[Executioner]
type = Transient
solve_type = Newton
[]
(modules/solid_mechanics/test/tests/capped_weak_plane/push_and_shear.i)
# Dynamic problem with plasticity.
# A column of material (not subject to gravity) has the z-displacement
# of its sides fixed, but the centre of its bottom side is pushed
# upwards. This causes failure in the bottom elements.
#
# The problem utilises damping in the following way.
# The DynamicStressDivergenceTensors forms the residual
# integral grad(stress) + zeta*grad(stress-dot)
# = V/L * elasticity * (du/dx + zeta * dv/dx)
# where V is the elemental volume, and L is the length-scale,
# and u is the displacement, and v is the velocity.
# The InertialForce forms the residual
# integral density * (accel + eta * velocity)
# = V * density * (a + eta * v)
# where a is the acceleration.
# So, a damped oscillator description with both these
# kernels looks like
# 0 = V * (density * a + density * eta * v + elasticity * zeta * v / L^2 + elasticity / L^2 * u)
# Critical damping is when the coefficient of v is
# 2 * sqrt(density * elasticity / L^2)
# In the case at hand, density=1E4, elasticity~1E10 (Young is 16GPa),
# L~1 to 10 (in the horizontal or vertical direction), so this coefficient ~ 1E7 to 1E6.
# Choosing eta = 1E3 and zeta = 1E-2 gives approximate critical damping.
# If zeta is high then steady-state is achieved very quickly.
#
# In the case of plasticity, the effective stiffness of the elements
# is significantly less. Therefore, the above parameters give
# overdamping.
#
# This simulation is a nice example of the irreversable and non-uniqueness
# of simulations involving plasticity. The result depends on the damping
# parameters and the time stepping.
[Mesh]
[generated_mesh]
type = GeneratedMeshGenerator
dim = 3
nx = 10
ny = 1
nz = 5
bias_z = 1.5
xmin = -10
xmax = 10
ymin = -10
ymax = 10
zmin = -100
zmax = 0
[]
[bottomz_middle]
type = BoundingBoxNodeSetGenerator
new_boundary = bottomz_middle
bottom_left = '-1 -1500 -105'
top_right = '1 1500 -95'
input = generated_mesh
[]
[]
[GlobalParams]
displacements = 'disp_x disp_y disp_z'
beta = 0.25 # Newmark time integration
gamma = 0.5 # Newmark time integration
eta = 1E3 #0.3E4 # higher values mean more damping via density
[]
[Variables]
[disp_x]
[]
[disp_y]
[]
[disp_z]
[]
[]
[Kernels]
[DynamicSolidMechanics] # zeta*K*vel + K * disp
displacements = 'disp_x disp_y disp_z'
stiffness_damping_coefficient = 1E-2 # higher values mean more damping via stiffness
hht_alpha = 0 # better nonlinear convergence than for alpha>0
[]
[inertia_x] # M*accel + eta*M*vel
type = InertialForce
use_displaced_mesh = false
variable = disp_x
velocity = vel_x
acceleration = accel_x
[]
[inertia_y]
type = InertialForce
use_displaced_mesh = false
variable = disp_y
velocity = vel_y
acceleration = accel_y
[]
[inertia_z]
type = InertialForce
use_displaced_mesh = false
variable = disp_z
velocity = vel_z
acceleration = accel_z
[]
[]
[BCs]
[no_x2]
type = DirichletBC
variable = disp_x
boundary = right
value = 0.0
[]
[no_x1]
type = DirichletBC
variable = disp_x
boundary = left
value = 0.0
[]
[no_y1]
type = DirichletBC
variable = disp_y
boundary = bottom
value = 0.0
[]
[no_y2]
type = DirichletBC
variable = disp_y
boundary = top
value = 0.0
[]
[z_fixed_sides_xmin]
type = DirichletBC
variable = disp_z
boundary = left
value = 0
[]
[z_fixed_sides_xmax]
type = DirichletBC
variable = disp_z
boundary = right
value = 0
[]
[bottomz]
type = FunctionDirichletBC
variable = disp_z
boundary = bottomz_middle
function = min(10*t,1)
[]
[]
[AuxVariables]
[accel_x]
[]
[vel_x]
[]
[accel_y]
[]
[vel_y]
[]
[accel_z]
[]
[vel_z]
[]
[stress_xx]
order = CONSTANT
family = MONOMIAL
[]
[stress_xy]
order = CONSTANT
family = MONOMIAL
[]
[stress_xz]
order = CONSTANT
family = MONOMIAL
[]
[stress_yy]
order = CONSTANT
family = MONOMIAL
[]
[stress_yz]
order = CONSTANT
family = MONOMIAL
[]
[stress_zz]
order = CONSTANT
family = MONOMIAL
[]
[strainp_xx]
order = CONSTANT
family = MONOMIAL
[]
[strainp_xy]
order = CONSTANT
family = MONOMIAL
[]
[strainp_xz]
order = CONSTANT
family = MONOMIAL
[]
[strainp_yy]
order = CONSTANT
family = MONOMIAL
[]
[strainp_yz]
order = CONSTANT
family = MONOMIAL
[]
[strainp_zz]
order = CONSTANT
family = MONOMIAL
[]
[straint_xx]
order = CONSTANT
family = MONOMIAL
[]
[straint_xy]
order = CONSTANT
family = MONOMIAL
[]
[straint_xz]
order = CONSTANT
family = MONOMIAL
[]
[straint_yy]
order = CONSTANT
family = MONOMIAL
[]
[straint_yz]
order = CONSTANT
family = MONOMIAL
[]
[straint_zz]
order = CONSTANT
family = MONOMIAL
[]
[f_shear]
order = CONSTANT
family = MONOMIAL
[]
[f_tensile]
order = CONSTANT
family = MONOMIAL
[]
[f_compressive]
order = CONSTANT
family = MONOMIAL
[]
[intnl_shear]
order = CONSTANT
family = MONOMIAL
[]
[intnl_tensile]
order = CONSTANT
family = MONOMIAL
[]
[iter]
order = CONSTANT
family = MONOMIAL
[]
[ls]
order = CONSTANT
family = MONOMIAL
[]
[]
[AuxKernels]
[accel_x] # Calculates and stores acceleration at the end of time step
type = NewmarkAccelAux
variable = accel_x
displacement = disp_x
velocity = vel_x
execute_on = timestep_end
[]
[vel_x] # Calculates and stores velocity at the end of the time step
type = NewmarkVelAux
variable = vel_x
acceleration = accel_x
execute_on = timestep_end
[]
[accel_y]
type = NewmarkAccelAux
variable = accel_y
displacement = disp_y
velocity = vel_y
execute_on = timestep_end
[]
[vel_y]
type = NewmarkVelAux
variable = vel_y
acceleration = accel_y
execute_on = timestep_end
[]
[accel_z]
type = NewmarkAccelAux
variable = accel_z
displacement = disp_z
velocity = vel_z
execute_on = timestep_end
[]
[vel_z]
type = NewmarkVelAux
variable = vel_z
acceleration = accel_z
execute_on = timestep_end
[]
[stress_xx]
type = RankTwoAux
rank_two_tensor = stress
variable = stress_xx
index_i = 0
index_j = 0
[]
[stress_xy]
type = RankTwoAux
rank_two_tensor = stress
variable = stress_xy
index_i = 0
index_j = 1
[]
[stress_xz]
type = RankTwoAux
rank_two_tensor = stress
variable = stress_xz
index_i = 0
index_j = 2
[]
[stress_yy]
type = RankTwoAux
rank_two_tensor = stress
variable = stress_yy
index_i = 1
index_j = 1
[]
[stress_yz]
type = RankTwoAux
rank_two_tensor = stress
variable = stress_yz
index_i = 1
index_j = 2
[]
[stress_zz]
type = RankTwoAux
rank_two_tensor = stress
variable = stress_zz
index_i = 2
index_j = 2
[]
[strainp_xx]
type = RankTwoAux
rank_two_tensor = plastic_strain
variable = strainp_xx
index_i = 0
index_j = 0
[]
[strainp_xy]
type = RankTwoAux
rank_two_tensor = plastic_strain
variable = strainp_xy
index_i = 0
index_j = 1
[]
[strainp_xz]
type = RankTwoAux
rank_two_tensor = plastic_strain
variable = strainp_xz
index_i = 0
index_j = 2
[]
[strainp_yy]
type = RankTwoAux
rank_two_tensor = plastic_strain
variable = strainp_yy
index_i = 1
index_j = 1
[]
[strainp_yz]
type = RankTwoAux
rank_two_tensor = plastic_strain
variable = strainp_yz
index_i = 1
index_j = 2
[]
[strainp_zz]
type = RankTwoAux
rank_two_tensor = plastic_strain
variable = strainp_zz
index_i = 2
index_j = 2
[]
[straint_xx]
type = RankTwoAux
rank_two_tensor = total_strain
variable = straint_xx
index_i = 0
index_j = 0
[]
[straint_xy]
type = RankTwoAux
rank_two_tensor = total_strain
variable = straint_xy
index_i = 0
index_j = 1
[]
[straint_xz]
type = RankTwoAux
rank_two_tensor = total_strain
variable = straint_xz
index_i = 0
index_j = 2
[]
[straint_yy]
type = RankTwoAux
rank_two_tensor = total_strain
variable = straint_yy
index_i = 1
index_j = 1
[]
[straint_yz]
type = RankTwoAux
rank_two_tensor = total_strain
variable = straint_yz
index_i = 1
index_j = 2
[]
[straint_zz]
type = RankTwoAux
rank_two_tensor = total_strain
variable = straint_zz
index_i = 2
index_j = 2
[]
[f_shear]
type = MaterialStdVectorAux
property = plastic_yield_function
index = 0
variable = f_shear
[]
[f_tensile]
type = MaterialStdVectorAux
property = plastic_yield_function
index = 1
variable = f_tensile
[]
[f_compressive]
type = MaterialStdVectorAux
property = plastic_yield_function
index = 2
variable = f_compressive
[]
[intnl_shear]
type = MaterialStdVectorAux
property = plastic_internal_parameter
index = 0
variable = intnl_shear
[]
[intnl_tensile]
type = MaterialStdVectorAux
property = plastic_internal_parameter
index = 1
variable = intnl_tensile
[]
[iter]
type = MaterialRealAux
property = plastic_NR_iterations
variable = iter
[]
[ls]
type = MaterialRealAux
property = plastic_linesearch_needed
variable = ls
[]
[]
[UserObjects]
[coh]
type = SolidMechanicsHardeningConstant
value = 1E6
[]
[tanphi]
type = SolidMechanicsHardeningConstant
value = 0.5
[]
[tanpsi]
type = SolidMechanicsHardeningConstant
value = 0.166666666667
[]
[t_strength]
type = SolidMechanicsHardeningConstant
value = 1E80
[]
[c_strength]
type = SolidMechanicsHardeningConstant
value = 0
[]
[]
[Materials]
[elasticity_tensor]
type = ComputeElasticityTensor
fill_method = symmetric_isotropic
C_ijkl = '6.4E9 6.4E9' # young 16MPa, Poisson 0.25
[]
[strain]
type = ComputeIncrementalStrain
[]
[admissible]
type = ComputeMultipleInelasticStress
inelastic_models = stress
perform_finite_strain_rotations = false
[]
[stress]
type = CappedWeakPlaneStressUpdate
cohesion = coh
tan_friction_angle = tanphi
tan_dilation_angle = tanpsi
tensile_strength = t_strength
compressive_strength = c_strength
tip_smoother = 0.5E6
smoothing_tol = 0.5E6
yield_function_tol = 1E-2
[]
[density]
type = GenericConstantMaterial
block = 0
prop_names = density
prop_values = 1E4
[]
[]
[Preconditioning]
[andy]
type = SMP
full = true
petsc_options = '-snes_converged_reason -snes_linesearch_monitor'
petsc_options_iname = '-pc_type -pc_asm_overlap -sub_pc_type -ksp_type -ksp_gmres_restart'
petsc_options_value = ' asm 2 lu gmres 200'
[]
[]
[Executioner]
solve_type = 'NEWTON'
petsc_options = '-snes_converged_reason'
line_search = bt
nl_abs_tol = 1E1
nl_rel_tol = 1e-5
l_tol = 1E-10
l_max_its = 100
nl_max_its = 100
end_time = 0.5
dt = 0.1
type = Transient
[]
[Outputs]
file_base = push_and_shear
exodus = true
csv = true
[]
(modules/solid_mechanics/test/tests/notched_plastic_block/cmc_smooth.i)
# Uses a multi-smoothed version of capped-Mohr-Coulomb (via CappedMohrCoulombStressUpdate and ComputeMultipleInelasticStress) to simulate the following problem.
# A cubical block is notched around its equator.
# All of its outer surfaces have roller BCs, but the notched region is free to move as needed
# The block is initialised with a high hydrostatic tensile stress
# Without the notch, the BCs do not allow contraction of the block, and this stress configuration is admissible
# With the notch, however, the interior parts of the block are free to move in order to relieve stress, and this causes plastic failure
# The top surface is then pulled upwards (the bottom is fixed because of the roller BCs)
# This causes more failure
[Mesh]
[generated_mesh]
type = GeneratedMeshGenerator
dim = 3
nx = 9
ny = 9
nz = 9
xmin = 0
xmax = 0.1
ymin = 0
ymax = 0.1
zmin = 0
zmax = 0.1
[]
[block_to_remove_xmin]
type = SubdomainBoundingBoxGenerator
bottom_left = '-0.01 -0.01 0.045'
top_right = '0.01 0.11 0.055'
location = INSIDE
block_id = 1
input = generated_mesh
[]
[block_to_remove_xmax]
type = SubdomainBoundingBoxGenerator
bottom_left = '0.09 -0.01 0.045'
top_right = '0.11 0.11 0.055'
location = INSIDE
block_id = 1
input = block_to_remove_xmin
[]
[block_to_remove_ymin]
type = SubdomainBoundingBoxGenerator
bottom_left = '-0.01 -0.01 0.045'
top_right = '0.11 0.01 0.055'
location = INSIDE
block_id = 1
input = block_to_remove_xmax
[]
[block_to_remove_ymax]
type = SubdomainBoundingBoxGenerator
bottom_left = '-0.01 0.09 0.045'
top_right = '0.11 0.11 0.055'
location = INSIDE
block_id = 1
input = block_to_remove_ymin
[]
[remove_block]
type = BlockDeletionGenerator
block = 1
input = block_to_remove_ymax
[]
[]
[GlobalParams]
displacements = 'disp_x disp_y disp_z'
[]
[Physics/SolidMechanics/QuasiStatic]
[./all]
add_variables = true
incremental = true
generate_output = 'max_principal_stress mid_principal_stress min_principal_stress stress_zz'
eigenstrain_names = ini_stress
[../]
[]
[Postprocessors]
[./uz]
type = PointValue
point = '0 0 0.1'
use_displaced_mesh = false
variable = disp_z
[../]
[./s_zz]
type = ElementAverageValue
use_displaced_mesh = false
variable = stress_zz
[../]
[./num_res]
type = NumResidualEvaluations
[../]
[./nr_its] # num_iters is the average number of NR iterations encountered per element in this timestep
type = ElementAverageValue
variable = num_iters
[../]
[./max_nr_its] # max_num_iters is the maximum number of NR iterations encountered in the element during the whole simulation
type = ElementExtremeValue
variable = max_num_iters
[../]
[./runtime]
type = PerfGraphData
data_type = TOTAL
section_name = 'Root'
[../]
[]
[BCs]
# back=zmin, front=zmax, bottom=ymin, top=ymax, left=xmin, right=xmax
[./xmin_xzero]
type = DirichletBC
variable = disp_x
boundary = left
value = 0.0
[../]
[./xmax_xzero]
type = DirichletBC
variable = disp_x
boundary = right
value = 0.0
[../]
[./ymin_yzero]
type = DirichletBC
variable = disp_y
boundary = bottom
value = 0.0
[../]
[./ymax_yzero]
type = DirichletBC
variable = disp_y
boundary = top
value = 0.0
[../]
[./zmin_zzero]
type = DirichletBC
variable = disp_z
boundary = back
value = '0'
[../]
[./zmax_disp]
type = FunctionDirichletBC
variable = disp_z
boundary = front
function = '1E-6*max(t,0)'
[../]
[]
[AuxVariables]
[./mc_int]
order = CONSTANT
family = MONOMIAL
[../]
[./num_iters]
order = CONSTANT
family = MONOMIAL
[../]
[./max_num_iters]
order = CONSTANT
family = MONOMIAL
[../]
[./yield_fcn]
order = CONSTANT
family = MONOMIAL
[../]
[]
[AuxKernels]
[./mc_int_auxk]
type = MaterialStdVectorAux
index = 0
property = plastic_internal_parameter
variable = mc_int
[../]
[./num_iters_auxk]
type = MaterialRealAux
property = plastic_NR_iterations
variable = num_iters
[../]
[./max_num_iters_auxk]
type = MaterialRealAux
property = max_plastic_NR_iterations
variable = max_num_iters
[../]
[./yield_fcn_auxk]
type = MaterialStdVectorAux
index = 0
property = plastic_yield_function
variable = yield_fcn
[../]
[]
[UserObjects]
[./ts]
type = SolidMechanicsHardeningConstant
value = 3E6
[../]
[./cs]
type = SolidMechanicsHardeningConstant
value = 1E16
[../]
[./mc_coh]
type = SolidMechanicsHardeningConstant
value = 5E6
[../]
[./mc_phi]
type = SolidMechanicsHardeningConstant
value = 35
convert_to_radians = true
[../]
[./mc_psi]
type = SolidMechanicsHardeningConstant
value = 10
convert_to_radians = true
[../]
[]
[Materials]
[./elasticity_tensor]
type = ComputeIsotropicElasticityTensor
youngs_modulus = 16E9
poissons_ratio = 0.25
[../]
[./mc]
type = CappedMohrCoulombStressUpdate
tensile_strength = ts
compressive_strength = cs
cohesion = mc_coh
friction_angle = mc_phi
dilation_angle = mc_psi
smoothing_tol = 0.2E6
yield_function_tol = 1E-5
perfect_guess = false # this is so we can observe some Newton-Raphson iterations, for comparison with other models, and it is not optimal in any real-life simulations
[../]
[./stress]
type = ComputeMultipleInelasticStress
inelastic_models = mc
perform_finite_strain_rotations = false
[../]
[./strain_from_initial_stress]
type = ComputeEigenstrainFromInitialStress
initial_stress = '2.5E6 0 0 0 2.5E6 0 0 0 2.5E6'
eigenstrain_name = ini_stress
[../]
[]
[Preconditioning]
[./andy]
type = SMP
full = true
[../]
[]
[Executioner]
start_time = -1
end_time = 10
dt = 1
solve_type = NEWTON
type = Transient
l_tol = 1E-2
nl_abs_tol = 1E-5
nl_rel_tol = 1E-7
l_max_its = 200
nl_max_its = 400
petsc_options_iname = '-pc_type -pc_asm_overlap -sub_pc_type -ksp_type -ksp_gmres_restart'
petsc_options_value = ' asm 2 lu gmres 200'
[]
[Outputs]
file_base = cmc_smooth
perf_graph = true
exodus = false
csv = true
[]
(modules/solid_mechanics/test/tests/capped_weak_plane/except1.i)
# Exception: incorrect userobject types
[Mesh]
type = GeneratedMesh
dim = 3
nx = 1
ny = 1
nz = 1
xmin = -0.5
xmax = 0.5
ymin = -0.5
ymax = 0.5
zmin = -0.5
zmax = 0.5
[]
[GlobalParams]
displacements = 'disp_x disp_y disp_z'
[]
[Physics/SolidMechanics/QuasiStatic]
[./all]
add_variables = true
incremental = true
[../]
[]
[UserObjects]
[./coh]
type = SolidMechanicsHardeningConstant
value = 1
[../]
[./tanphi]
type = SolidMechanicsHardeningConstant
value = -0.5
[../]
[./tanpsi]
type = SolidMechanicsHardeningConstant
value = 0.1111077
[../]
[./t_strength]
type = SolidMechanicsHardeningConstant
value = 1
[../]
[./c_strength]
type = SolidMechanicsHardeningConstant
value = 2
[../]
[]
[Materials]
[./elasticity_tensor]
type = ComputeElasticityTensor
fill_method = symmetric_isotropic
C_ijkl = '0 1E6'
[../]
[./admissible]
type = ComputeMultipleInelasticStress
inelastic_models = stress
perform_finite_strain_rotations = false
[../]
[./stress]
type = CappedWeakPlaneStressUpdate
cohesion = coh
tan_friction_angle = tanphi
tan_dilation_angle = tanpsi
tensile_strength = t_strength
compressive_strength = c_strength
tip_smoother = 0
smoothing_tol = 1
yield_function_tol = 1E-5
[../]
[]
[Executioner]
end_time = 1
dt = 1
type = Transient
[]
(modules/solid_mechanics/test/tests/jacobian/cto25.i)
# CappedDruckerPrager
[Mesh]
type = GeneratedMesh
dim = 3
nx = 1
ny = 1
nz = 1
xmin = -0.5
xmax = 0.5
ymin = -0.5
ymax = 0.5
zmin = -0.5
zmax = 0.5
[]
[GlobalParams]
block = 0
[]
[Variables]
[./disp_x]
[../]
[./disp_y]
[../]
[./disp_z]
[../]
[]
[Kernels]
[SolidMechanics]
displacements = 'disp_x disp_y disp_z'
[../]
[]
[UserObjects]
[./ts]
type = SolidMechanicsHardeningConstant
value = 10
[../]
[./cs]
type = SolidMechanicsHardeningConstant
value = 10
[../]
[./mc_coh]
type = SolidMechanicsHardeningConstant
value = 10
[../]
[./phi]
type = SolidMechanicsHardeningConstant
value = 0.8
[../]
[./psi]
type = SolidMechanicsHardeningConstant
value = 0.4
[../]
[./dp]
type = SolidMechanicsPlasticDruckerPragerHyperbolic
mc_cohesion = mc_coh
mc_friction_angle = phi
mc_dilation_angle = psi
yield_function_tolerance = 1E-11 # irrelevant here
internal_constraint_tolerance = 1E-9 # irrelevant here
[../]
[]
[Materials]
[./elasticity_tensor]
type = ComputeIsotropicElasticityTensor
block = 0
lambda = 0.0
shear_modulus = 1.0
[../]
[./strain]
type = ComputeIncrementalStrain
displacements = 'disp_x disp_y disp_z'
eigenstrain_names = ini_stress
[../]
[./ini_stress]
type = ComputeEigenstrainFromInitialStress
initial_stress = '6 5 4 5 7 2 4 2 2'
eigenstrain_name = ini_stress
[../]
[./admissible]
type = ComputeMultipleInelasticStress
inelastic_models = dp
[../]
[./dp]
type = CappedDruckerPragerStressUpdate
DP_model = dp
tensile_strength = ts
compressive_strength = cs
yield_function_tol = 1E-11
tip_smoother = 1
smoothing_tol = 1
[../]
[]
[Preconditioning]
[./andy]
type = SMP
full = true
petsc_options_iname = '-ksp_type -pc_type -snes_atol -snes_rtol -snes_max_it -snes_type'
petsc_options_value = 'bcgs bjacobi 1E-15 1E-10 10000 test'
[../]
[]
[Executioner]
type = Transient
solve_type = Newton
[]
(modules/solid_mechanics/test/tests/capped_drucker_prager/random.i)
# capped drucker-prager
# apply many random large deformations, checking that the algorithm returns correctly to
# the yield surface each time.
[Mesh]
type = GeneratedMesh
dim = 3
nx = 1000
ny = 125
nz = 1
xmin = 0
xmax = 1000
ymin = 0
ymax = 125
zmin = 0
zmax = 1
[]
[GlobalParams]
displacements = 'disp_x disp_y disp_z'
[]
[Physics/SolidMechanics/QuasiStatic]
[./all]
add_variables = true
incremental = true
strain = finite
[../]
[]
[ICs]
[./x]
type = RandomIC
min = -0.1
max = 0.1
variable = disp_x
[../]
[./y]
type = RandomIC
min = -0.1
max = 0.1
variable = disp_y
[../]
[./z]
type = RandomIC
min = -0.1
max = 0.1
variable = disp_z
[../]
[]
[BCs]
[./x]
type = FunctionDirichletBC
variable = disp_x
boundary = 'front back'
function = '0'
[../]
[./y]
type = FunctionDirichletBC
variable = disp_y
boundary = 'front back'
function = '0'
[../]
[./z]
type = FunctionDirichletBC
variable = disp_z
boundary = 'front back'
function = '0'
[../]
[]
[AuxVariables]
[./shear_yield_fcn]
order = CONSTANT
family = MONOMIAL
[../]
[./tensile_yield_fcn]
order = CONSTANT
family = MONOMIAL
[../]
[./compressive_yield_fcn]
order = CONSTANT
family = MONOMIAL
[../]
[./iter]
order = CONSTANT
family = MONOMIAL
[../]
[]
[AuxKernels]
[./shear_yield_fcn_auxk]
type = MaterialStdVectorAux
index = 0
property = plastic_yield_function
variable = shear_yield_fcn
[../]
[./tensile_fcn_auxk]
type = MaterialStdVectorAux
index = 1
property = plastic_yield_function
variable = tensile_yield_fcn
[../]
[./compressive_yield_fcn_auxk]
type = MaterialStdVectorAux
index = 2
property = plastic_yield_function
variable = compressive_yield_fcn
[../]
[./iter]
type = MaterialRealAux
property = plastic_NR_iterations
variable = iter
[../]
[]
[Postprocessors]
[./shear_max]
type = ElementExtremeValue
variable = shear_yield_fcn
outputs = 'console'
[../]
[./tensile_max]
type = ElementExtremeValue
variable = tensile_yield_fcn
outputs = 'console'
[../]
[./compressive_max]
type = ElementExtremeValue
variable = compressive_yield_fcn
outputs = 'console'
[../]
[./should_be_zero_shear]
type = FunctionValuePostprocessor
function = shear_should_be_zero_fcn
[../]
[./should_be_zero_compressive]
type = FunctionValuePostprocessor
function = compressive_should_be_zero_fcn
[../]
[./should_be_zero_tensile]
type = FunctionValuePostprocessor
function = tensile_should_be_zero_fcn
[../]
[./av_iter]
type = ElementAverageValue
variable = iter
outputs = 'console'
[../]
[]
[Functions]
[./shear_should_be_zero_fcn]
type = ParsedFunction
expression = 'if(a<1E-3,0,a)'
symbol_names = 'a'
symbol_values = 'shear_max'
[../]
[./tensile_should_be_zero_fcn]
type = ParsedFunction
expression = 'if(a<1E-3,0,a)'
symbol_names = 'a'
symbol_values = 'tensile_max'
[../]
[./compressive_should_be_zero_fcn]
type = ParsedFunction
expression = 'if(a<1E-3,0,a)'
symbol_names = 'a'
symbol_values = 'compressive_max'
[../]
[]
[UserObjects]
[./ts]
type = SolidMechanicsHardeningConstant
value = 1000
[../]
[./cs]
type = SolidMechanicsHardeningConstant
value = 1000
[../]
[./mc_coh]
type = SolidMechanicsHardeningConstant
value = 1E3
[../]
[./mc_phi]
type = SolidMechanicsHardeningConstant
value = 30
convert_to_radians = true
[../]
[./mc_psi]
type = SolidMechanicsHardeningConstant
value = 5
convert_to_radians = true
[../]
[./dp]
type = SolidMechanicsPlasticDruckerPrager
mc_cohesion = mc_coh
mc_friction_angle = mc_phi
mc_dilation_angle = mc_psi
yield_function_tolerance = 1 # irrelevant here
internal_constraint_tolerance = 1 # irrelevant here
[../]
[]
[Materials]
[./elasticity_tensor]
type = ComputeElasticityTensor
block = 0
fill_method = symmetric_isotropic
C_ijkl = '0.7E7 1E7'
[../]
[./admissible]
type = ComputeMultipleInelasticStress
inelastic_models = dp
perform_finite_strain_rotations = false
[../]
[./dp]
type = CappedDruckerPragerStressUpdate
DP_model = dp
tensile_strength = ts
compressive_strength = cs
yield_function_tol = 1E-3
tip_smoother = 0.1E3
smoothing_tol = 0.1E3
max_NR_iterations = 1000
small_dilation = false
[../]
[]
[Executioner]
end_time = 1
dt = 1
type = Transient
[]
[Outputs]
file_base = random
exodus = false
[./csv]
type = CSV
[../]
[]
(modules/solid_mechanics/test/tests/capped_weak_plane/pull_push.i)
# A column of elements has its bottom pulled down, and then pushed up again.
[Mesh]
type = GeneratedMesh
dim = 3
nx = 1
ny = 1
nz = 2
xmin = -10
xmax = 10
ymin = -10
ymax = 10
zmin = -100
zmax = 0
[]
[GlobalParams]
displacements = 'disp_x disp_y disp_z'
[]
[Variables]
[./disp_x]
[../]
[./disp_y]
[../]
[./disp_z]
[../]
[]
[Kernels]
[SolidMechanics]
[../]
[]
[BCs]
[./no_x2]
type = DirichletBC
variable = disp_x
boundary = right
value = 0.0
[../]
[./no_x1]
type = DirichletBC
variable = disp_x
boundary = left
value = 0.0
[../]
[./no_y1]
type = DirichletBC
variable = disp_y
boundary = bottom
value = 0.0
[../]
[./no_y2]
type = DirichletBC
variable = disp_y
boundary = top
value = 0.0
[../]
[./topz]
type = DirichletBC
variable = disp_z
boundary = front
value = 0
[../]
[./bottomz]
type = FunctionDirichletBC
variable = disp_z
boundary = back
function = 'if(t>1,-2.0+t,-t)'
[../]
[]
[AuxVariables]
[./stress_xx]
order = CONSTANT
family = MONOMIAL
[../]
[./stress_xy]
order = CONSTANT
family = MONOMIAL
[../]
[./stress_xz]
order = CONSTANT
family = MONOMIAL
[../]
[./stress_yy]
order = CONSTANT
family = MONOMIAL
[../]
[./stress_yz]
order = CONSTANT
family = MONOMIAL
[../]
[./stress_zz]
order = CONSTANT
family = MONOMIAL
[../]
[./strainp_xx]
order = CONSTANT
family = MONOMIAL
[../]
[./strainp_xy]
order = CONSTANT
family = MONOMIAL
[../]
[./strainp_xz]
order = CONSTANT
family = MONOMIAL
[../]
[./strainp_yy]
order = CONSTANT
family = MONOMIAL
[../]
[./strainp_yz]
order = CONSTANT
family = MONOMIAL
[../]
[./strainp_zz]
order = CONSTANT
family = MONOMIAL
[../]
[./straint_xx]
order = CONSTANT
family = MONOMIAL
[../]
[./straint_xy]
order = CONSTANT
family = MONOMIAL
[../]
[./straint_xz]
order = CONSTANT
family = MONOMIAL
[../]
[./straint_yy]
order = CONSTANT
family = MONOMIAL
[../]
[./straint_yz]
order = CONSTANT
family = MONOMIAL
[../]
[./straint_zz]
order = CONSTANT
family = MONOMIAL
[../]
[./f_shear]
order = CONSTANT
family = MONOMIAL
[../]
[./f_tensile]
order = CONSTANT
family = MONOMIAL
[../]
[./f_compressive]
order = CONSTANT
family = MONOMIAL
[../]
[./intnl_shear]
order = CONSTANT
family = MONOMIAL
[../]
[./intnl_tensile]
order = CONSTANT
family = MONOMIAL
[../]
[./iter]
order = CONSTANT
family = MONOMIAL
[../]
[./ls]
order = CONSTANT
family = MONOMIAL
[../]
[]
[AuxKernels]
[./stress_xx]
type = RankTwoAux
rank_two_tensor = stress
variable = stress_xx
index_i = 0
index_j = 0
[../]
[./stress_xy]
type = RankTwoAux
rank_two_tensor = stress
variable = stress_xy
index_i = 0
index_j = 1
[../]
[./stress_xz]
type = RankTwoAux
rank_two_tensor = stress
variable = stress_xz
index_i = 0
index_j = 2
[../]
[./stress_yy]
type = RankTwoAux
rank_two_tensor = stress
variable = stress_yy
index_i = 1
index_j = 1
[../]
[./stress_yz]
type = RankTwoAux
rank_two_tensor = stress
variable = stress_yz
index_i = 1
index_j = 2
[../]
[./stress_zz]
type = RankTwoAux
rank_two_tensor = stress
variable = stress_zz
index_i = 2
index_j = 2
[../]
[./strainp_xx]
type = RankTwoAux
rank_two_tensor = plastic_strain
variable = strainp_xx
index_i = 0
index_j = 0
[../]
[./strainp_xy]
type = RankTwoAux
rank_two_tensor = plastic_strain
variable = strainp_xy
index_i = 0
index_j = 1
[../]
[./strainp_xz]
type = RankTwoAux
rank_two_tensor = plastic_strain
variable = strainp_xz
index_i = 0
index_j = 2
[../]
[./strainp_yy]
type = RankTwoAux
rank_two_tensor = plastic_strain
variable = strainp_yy
index_i = 1
index_j = 1
[../]
[./strainp_yz]
type = RankTwoAux
rank_two_tensor = plastic_strain
variable = strainp_yz
index_i = 1
index_j = 2
[../]
[./strainp_zz]
type = RankTwoAux
rank_two_tensor = plastic_strain
variable = strainp_zz
index_i = 2
index_j = 2
[../]
[./straint_xx]
type = RankTwoAux
rank_two_tensor = total_strain
variable = straint_xx
index_i = 0
index_j = 0
[../]
[./straint_xy]
type = RankTwoAux
rank_two_tensor = total_strain
variable = straint_xy
index_i = 0
index_j = 1
[../]
[./straint_xz]
type = RankTwoAux
rank_two_tensor = total_strain
variable = straint_xz
index_i = 0
index_j = 2
[../]
[./straint_yy]
type = RankTwoAux
rank_two_tensor = total_strain
variable = straint_yy
index_i = 1
index_j = 1
[../]
[./straint_yz]
type = RankTwoAux
rank_two_tensor = total_strain
variable = straint_yz
index_i = 1
index_j = 2
[../]
[./straint_zz]
type = RankTwoAux
rank_two_tensor = total_strain
variable = straint_zz
index_i = 2
index_j = 2
[../]
[./f_shear]
type = MaterialStdVectorAux
property = plastic_yield_function
index = 0
variable = f_shear
[../]
[./f_tensile]
type = MaterialStdVectorAux
property = plastic_yield_function
index = 1
variable = f_tensile
[../]
[./f_compressive]
type = MaterialStdVectorAux
property = plastic_yield_function
index = 2
variable = f_compressive
[../]
[./intnl_shear]
type = MaterialStdVectorAux
property = plastic_internal_parameter
index = 0
variable = intnl_shear
[../]
[./intnl_tensile]
type = MaterialStdVectorAux
property = plastic_internal_parameter
index = 1
variable = intnl_tensile
[../]
[./iter]
type = MaterialRealAux
property = plastic_NR_iterations
variable = iter
[../]
[./ls]
type = MaterialRealAux
property = plastic_linesearch_needed
variable = ls
[../]
[]
[UserObjects]
[./coh_irrelevant]
type = SolidMechanicsHardeningCubic
value_0 = 2E6
value_residual = 1E6
internal_limit = 0.01
[../]
[./tanphi]
type = SolidMechanicsHardeningCubic
value_0 = 0.5
value_residual = 0.2
internal_limit = 0.01
[../]
[./tanpsi]
type = SolidMechanicsHardeningConstant
value = 0.166666666667
[../]
[./t_strength]
type = SolidMechanicsHardeningConstant
value = 2E6
[../]
[./c_strength]
type = SolidMechanicsHardeningCubic
value_0 = 1E8
value_residual = 0.0
internal_limit = 0.01
[../]
[]
[Materials]
[./elasticity_tensor]
type = ComputeIsotropicElasticityTensor
lambda = 6.4e9
shear_modulus = 6.4e9 # young 16MPa, Poisson 0.25
[../]
[./strain]
type = ComputeIncrementalStrain
[../]
[./admissible]
type = ComputeMultipleInelasticStress
inelastic_models = stress
tangent_operator = nonlinear
perform_finite_strain_rotations = false
[../]
[./stress]
type = CappedWeakPlaneStressUpdate
cohesion = coh_irrelevant
tan_friction_angle = tanphi
tan_dilation_angle = tanpsi
tensile_strength = t_strength
compressive_strength = c_strength
max_NR_iterations = 10
tip_smoother = 0
smoothing_tol = 0
yield_function_tol = 1E-2
perfect_guess = false
min_step_size = 1
[../]
[]
[Preconditioning]
[./andy]
type = SMP
full = true
petsc_options = '-snes_converged_reason -snes_linesearch_monitor'
petsc_options_iname = '-pc_type -pc_asm_overlap -sub_pc_type -ksp_type -ksp_gmres_restart'
petsc_options_value = ' asm 2 lu gmres 200'
[../]
[]
[Executioner]
solve_type = 'NEWTON'
petsc_options = '-snes_converged_reason'
line_search = bt
nl_abs_tol = 1E1
nl_rel_tol = 1e-5
l_tol = 1E-10
l_max_its = 100
nl_max_its = 100
end_time = 3.0
dt = 0.1
type = Transient
[]
[Outputs]
file_base = pull_push
exodus = true
csv = true
[]
(modules/solid_mechanics/test/tests/jacobian/cwp06.i)
# Capped weak-plane plasticity
# checking jacobian for shear failure, with smoothing
[Mesh]
type = GeneratedMesh
dim = 3
[]
[GlobalParams]
block = 0
[]
[Variables]
[./disp_x]
[../]
[./disp_y]
[../]
[./disp_z]
[../]
[]
[Kernels]
[SolidMechanics]
displacements = 'disp_x disp_y disp_z'
[../]
[]
[UserObjects]
[./coh]
type = SolidMechanicsHardeningExponential
value_0 = 1
value_residual = 1
rate = 1
[../]
[./tanphi]
type = SolidMechanicsHardeningExponential
value_0 = 1.0
value_residual = 1.0
rate = 2
[../]
[./tanpsi]
type = SolidMechanicsHardeningExponential
value_0 = 0.1
value_residual = 0.1
rate = 1
[../]
[./t_strength]
type = SolidMechanicsHardeningExponential
value_0 = 100
value_residual = 100
rate = 1
[../]
[./c_strength]
type = SolidMechanicsHardeningConstant
value = 100
[../]
[]
[Materials]
[./elasticity_tensor]
type = ComputeIsotropicElasticityTensor
lambda = 1.0
shear_modulus = 2.0
[../]
[./strain]
type = ComputeIncrementalStrain
displacements = 'disp_x disp_y disp_z'
eigenstrain_names = ini_stress
[../]
[./ini_stress]
type = ComputeEigenstrainFromInitialStress
initial_stress = '0 0 1 0 0 -1 1 -1 0'
eigenstrain_name = ini_stress
[../]
[./admissible]
type = ComputeMultipleInelasticStress
inelastic_models = mc
tangent_operator = nonlinear
[../]
[./mc]
type = CappedWeakPlaneStressUpdate
cohesion = coh
tan_friction_angle = tanphi
tan_dilation_angle = tanpsi
tensile_strength = t_strength
compressive_strength = c_strength
max_NR_iterations = 20
tip_smoother = 1
smoothing_tol = 2
yield_function_tol = 1E-10
[../]
[]
[Preconditioning]
[./andy]
type = SMP
full = true
petsc_options_iname = '-ksp_type -pc_type -snes_atol -snes_rtol -snes_max_it -snes_type'
petsc_options_value = 'bcgs bjacobi 1E-15 1E-10 10000 test'
[../]
[]
[Executioner]
type = Transient
solve_type = Newton
[]
(modules/solid_mechanics/test/tests/scalar_material_damage/scalar_material_damage_creep.i)
# This is a basic test of the system for continuum damage mechanics
# materials. It uses ScalarMaterialDamage for the damage model,
# which simply gets its damage index from another material. In this
# case, we prescribe the evolution of the damage index using a
# function. A single element has a fixed prescribed displacement
# on one side that puts the element in tension, and then the
# damage index evolves from 0 to 1 over time, and this verifies
# that the stress correspondingly drops to 0.
[GlobalParams]
displacements = 'disp_x disp_y disp_z'
[]
[Mesh]
type = GeneratedMesh
dim = 3
nx = 1
ny = 1
nz = 1
elem_type = HEX8
[]
[AuxVariables]
[damage_index]
order = CONSTANT
family = MONOMIAL
[]
[]
[Physics/SolidMechanics/QuasiStatic]
[all]
strain = SMALL
incremental = true
add_variables = true
generate_output = 'stress_xx strain_xx creep_strain_xx'
[]
[]
[AuxKernels]
[damage_index]
type = MaterialRealAux
variable = damage_index
property = damage_index_prop
execute_on = timestep_end
[]
[]
[BCs]
[symmy]
type = DirichletBC
variable = disp_y
boundary = bottom
value = 0
[]
[symmx]
type = DirichletBC
variable = disp_x
boundary = left
value = 0
[]
[symmz]
type = DirichletBC
variable = disp_z
boundary = back
value = 0
[]
[axial_load]
type = DirichletBC
variable = disp_x
boundary = right
value = 0.01
[]
[]
[Functions]
[damage_evolution]
type = PiecewiseLinear
xy_data = '0.0 0.0
0.1 0.0
2.1 2.0'
[]
[]
[Materials]
[damage_index]
type = GenericFunctionMaterial
prop_names = damage_index_prop
prop_values = damage_evolution
[]
[damage]
type = ScalarMaterialDamage
damage_index = damage_index_prop
[]
[stress]
type = ComputeMultipleInelasticStress
damage_model = damage
inelastic_models = 'creep'
[]
[kelvin_voigt]
type = GeneralizedKelvinVoigtModel
creep_modulus = '10e9 10e9'
creep_viscosity = '1 10'
poisson_ratio = 0.2
young_modulus = 10e9
[]
[creep]
type = LinearViscoelasticStressUpdate
[]
[]
[UserObjects]
[./update]
type = LinearViscoelasticityManager
viscoelastic_model = kelvin_voigt
[../]
[]
[Postprocessors]
[stress_xx]
type = ElementAverageValue
variable = stress_xx
[]
[strain_xx]
type = ElementAverageValue
variable = strain_xx
[]
[./creep_strain_xx]
type = ElementAverageValue
variable = creep_strain_xx
[../]
[damage_index]
type = ElementAverageValue
variable = damage_index
[]
[]
[Preconditioning]
[./smp]
type = SMP
full = true
[../]
[]
[Executioner]
type = Transient
l_max_its = 50
l_tol = 1e-8
nl_max_its = 20
nl_rel_tol = 1e-10
nl_abs_tol = 1e-8
dt = 0.1
dtmin = 0.001
end_time = 1.1
[]
[Outputs]
csv=true
[]
(modules/solid_mechanics/test/tests/capped_mohr_coulomb/small_deform_hard3.i)
# Using CappedMohrCoulomb with tensile failure only
# checking for small deformation, with cubic hardening
# A single element is repeatedly stretched in z direction
# tensile_strength is set to 1Pa, tensile_strength_residual = 0.5Pa, and limit value = 1E-5
# This allows the hardening of the tensile strength to be observed
[Mesh]
type = GeneratedMesh
dim = 3
nx = 1
ny = 1
nz = 1
xmin = -0.5
xmax = 0.5
ymin = -0.5
ymax = 0.5
zmin = -0.5
zmax = 0.5
[]
[GlobalParams]
displacements = 'disp_x disp_y disp_z'
[]
[Physics/SolidMechanics/QuasiStatic]
[./all]
add_variables = true
incremental = true
generate_output = 'max_principal_stress mid_principal_stress min_principal_stress'
[../]
[]
[BCs]
[./x]
type = FunctionDirichletBC
variable = disp_x
boundary = 'front back'
function = '0'
[../]
[./y]
type = FunctionDirichletBC
variable = disp_y
boundary = 'front back'
function = '0'
[../]
[./z]
type = FunctionDirichletBC
variable = disp_z
boundary = 'front back'
function = '2E-6*z*t'
[../]
[]
[AuxVariables]
[./yield_fcn]
order = CONSTANT
family = MONOMIAL
[../]
[./iter]
order = CONSTANT
family = MONOMIAL
[../]
[./intnl]
order = CONSTANT
family = MONOMIAL
[../]
[]
[AuxKernels]
[./yield_fcn_auxk]
type = MaterialStdVectorAux
property = plastic_yield_function
index = 0
variable = yield_fcn
[../]
[./iter_auxk]
type = MaterialRealAux
property = plastic_NR_iterations
variable = iter
[../]
[./intnl_auxk]
type = MaterialStdVectorAux
property = plastic_internal_parameter
index = 1
variable = intnl
[../]
[]
[Postprocessors]
[./s_I]
type = PointValue
point = '0 0 0'
variable = max_principal_stress
[../]
[./s_II]
type = PointValue
point = '0 0 0'
variable = mid_principal_stress
[../]
[./s_III]
type = PointValue
point = '0 0 0'
variable = min_principal_stress
[../]
[./f]
type = PointValue
point = '0 0 0'
variable = yield_fcn
[../]
[./iter]
type = PointValue
point = '0 0 0'
variable = iter
[../]
[./intnl]
type = PointValue
point = '0 0 0'
variable = intnl
[../]
[]
[UserObjects]
[./ts]
type = SolidMechanicsHardeningCubic
value_0 = 1.0
value_residual = 0.5
internal_0 = 0
internal_limit = 1E-5
[../]
[./cs]
type = SolidMechanicsHardeningConstant
value = 1E6
[../]
[./coh]
type = SolidMechanicsHardeningConstant
value = 1E6
[../]
[./ang]
type = SolidMechanicsHardeningConstant
value = 0.5
[../]
[]
[Materials]
[./elasticity_tensor]
type = ComputeElasticityTensor
fill_method = symmetric_isotropic
C_ijkl = '0 2.0E6'
[../]
[./tensile]
type = CappedMohrCoulombStressUpdate
tensile_strength = ts
compressive_strength = cs
cohesion = coh
friction_angle = ang
dilation_angle = ang
smoothing_tol = 0.0
yield_function_tol = 1.0E-12
[../]
[./stress]
type = ComputeMultipleInelasticStress
inelastic_models = tensile
perform_finite_strain_rotations = false
[../]
[]
[Executioner]
end_time = 10
dt = 1.0
type = Transient
[]
[Outputs]
file_base = small_deform_hard3
csv = true
[]
(modules/solid_mechanics/test/tests/capped_weak_plane/except6.i)
# Plastic deformation, tensile failure, with normal=(1,0,0)
# With Lame lambda=0 and Lame mu=1, applying the following
# deformation to the zmax surface of a unit cube:
# disp_x = t
# should yield trial stress:
# stress_xx = 2*t
# Use tensile strength = 1, we should return to stress_xx = 1
[Mesh]
type = GeneratedMesh
dim = 3
nx = 1
ny = 1
nz = 1
xmin = -0.5
xmax = 0.5
ymin = -0.5
ymax = 0.5
zmin = -0.5
zmax = 0.5
[]
[GlobalParams]
displacements = 'disp_x disp_y disp_z'
[]
[Physics/SolidMechanics/QuasiStatic]
[./all]
add_variables = true
incremental = true
generate_output = 'stress_xx stress_xy stress_xz stress_yy stress_yz stress_zz'
[../]
[]
[BCs]
[./bottomx]
type = DirichletBC
variable = disp_x
boundary = left
value = 0.0
[../]
[./bottomy]
type = DirichletBC
variable = disp_y
boundary = left
value = 0.0
[../]
[./bottomz]
type = DirichletBC
variable = disp_z
boundary = left
value = 0.0
[../]
[./topx]
type = FunctionDirichletBC
variable = disp_x
boundary = right
function = t
[../]
[./topy]
type = FunctionDirichletBC
variable = disp_y
boundary = right
function = 0
[../]
[./topz]
type = FunctionDirichletBC
variable = disp_z
boundary = right
function = 0
[../]
[]
[AuxVariables]
[./strainp_xx]
order = CONSTANT
family = MONOMIAL
[../]
[./strainp_xy]
order = CONSTANT
family = MONOMIAL
[../]
[./strainp_xz]
order = CONSTANT
family = MONOMIAL
[../]
[./strainp_yy]
order = CONSTANT
family = MONOMIAL
[../]
[./strainp_yz]
order = CONSTANT
family = MONOMIAL
[../]
[./strainp_zz]
order = CONSTANT
family = MONOMIAL
[../]
[./straint_xx]
order = CONSTANT
family = MONOMIAL
[../]
[./straint_xy]
order = CONSTANT
family = MONOMIAL
[../]
[./straint_xz]
order = CONSTANT
family = MONOMIAL
[../]
[./straint_yy]
order = CONSTANT
family = MONOMIAL
[../]
[./straint_yz]
order = CONSTANT
family = MONOMIAL
[../]
[./straint_zz]
order = CONSTANT
family = MONOMIAL
[../]
[./f_shear]
order = CONSTANT
family = MONOMIAL
[../]
[./f_tensile]
order = CONSTANT
family = MONOMIAL
[../]
[./f_compressive]
order = CONSTANT
family = MONOMIAL
[../]
[./intnl_shear]
order = CONSTANT
family = MONOMIAL
[../]
[./intnl_tensile]
order = CONSTANT
family = MONOMIAL
[../]
[./iter]
order = CONSTANT
family = MONOMIAL
[../]
[./ls]
order = CONSTANT
family = MONOMIAL
[../]
[]
[AuxKernels]
[./strainp_xx]
type = RankTwoAux
rank_two_tensor = plastic_strain
variable = strainp_xx
index_i = 0
index_j = 0
[../]
[./strainp_xy]
type = RankTwoAux
rank_two_tensor = plastic_strain
variable = strainp_xy
index_i = 0
index_j = 1
[../]
[./strainp_xz]
type = RankTwoAux
rank_two_tensor = plastic_strain
variable = strainp_xz
index_i = 0
index_j = 2
[../]
[./strainp_yy]
type = RankTwoAux
rank_two_tensor = plastic_strain
variable = strainp_yy
index_i = 1
index_j = 1
[../]
[./strainp_yz]
type = RankTwoAux
rank_two_tensor = plastic_strain
variable = strainp_yz
index_i = 1
index_j = 2
[../]
[./strainp_zz]
type = RankTwoAux
rank_two_tensor = plastic_strain
variable = strainp_zz
index_i = 2
index_j = 2
[../]
[./straint_xx]
type = RankTwoAux
rank_two_tensor = total_strain
variable = straint_xx
index_i = 0
index_j = 0
[../]
[./straint_xy]
type = RankTwoAux
rank_two_tensor = total_strain
variable = straint_xy
index_i = 0
index_j = 1
[../]
[./straint_xz]
type = RankTwoAux
rank_two_tensor = total_strain
variable = straint_xz
index_i = 0
index_j = 2
[../]
[./straint_yy]
type = RankTwoAux
rank_two_tensor = total_strain
variable = straint_yy
index_i = 1
index_j = 1
[../]
[./straint_yz]
type = RankTwoAux
rank_two_tensor = total_strain
variable = straint_yz
index_i = 1
index_j = 2
[../]
[./straint_zz]
type = RankTwoAux
rank_two_tensor = total_strain
variable = straint_zz
index_i = 2
index_j = 2
[../]
[./f_shear]
type = MaterialStdVectorAux
property = plastic_yield_function
index = 0
variable = f_shear
[../]
[./f_tensile]
type = MaterialStdVectorAux
property = plastic_yield_function
index = 1
variable = f_tensile
[../]
[./f_compressive]
type = MaterialStdVectorAux
property = plastic_yield_function
index = 2
variable = f_compressive
[../]
[./intnl_shear]
type = MaterialStdVectorAux
property = plastic_internal_parameter
index = 0
variable = intnl_shear
[../]
[./intnl_tensile]
type = MaterialStdVectorAux
property = plastic_internal_parameter
index = 1
variable = intnl_tensile
[../]
[./iter]
type = MaterialRealAux
property = plastic_NR_iterations
variable = iter
[../]
[./ls]
type = MaterialRealAux
property = plastic_linesearch_needed
variable = ls
[../]
[]
[Postprocessors]
[./stress_xx]
type = PointValue
point = '0 0 0'
variable = stress_xx
[../]
[./stress_xy]
type = PointValue
point = '0 0 0'
variable = stress_xy
[../]
[./stress_xz]
type = PointValue
point = '0 0 0'
variable = stress_xz
[../]
[./stress_yy]
type = PointValue
point = '0 0 0'
variable = stress_yy
[../]
[./stress_yz]
type = PointValue
point = '0 0 0'
variable = stress_yz
[../]
[./stress_zz]
type = PointValue
point = '0 0 0'
variable = stress_zz
[../]
[./strainp_xx]
type = PointValue
point = '0 0 0'
variable = strainp_xx
[../]
[./strainp_xy]
type = PointValue
point = '0 0 0'
variable = strainp_xy
[../]
[./strainp_xz]
type = PointValue
point = '0 0 0'
variable = strainp_xz
[../]
[./strainp_yy]
type = PointValue
point = '0 0 0'
variable = strainp_yy
[../]
[./strainp_yz]
type = PointValue
point = '0 0 0'
variable = strainp_yz
[../]
[./strainp_zz]
type = PointValue
point = '0 0 0'
variable = strainp_zz
[../]
[./straint_xx]
type = PointValue
point = '0 0 0'
variable = straint_xx
[../]
[./straint_xy]
type = PointValue
point = '0 0 0'
variable = straint_xy
[../]
[./straint_xz]
type = PointValue
point = '0 0 0'
variable = straint_xz
[../]
[./straint_yy]
type = PointValue
point = '0 0 0'
variable = straint_yy
[../]
[./straint_yz]
type = PointValue
point = '0 0 0'
variable = straint_yz
[../]
[./straint_zz]
type = PointValue
point = '0 0 0'
variable = straint_zz
[../]
[./f_shear]
type = PointValue
point = '0 0 0'
variable = f_shear
[../]
[./f_tensile]
type = PointValue
point = '0 0 0'
variable = f_tensile
[../]
[./f_compressive]
type = PointValue
point = '0 0 0'
variable = f_compressive
[../]
[./intnl_shear]
type = PointValue
point = '0 0 0'
variable = intnl_shear
[../]
[./intnl_tensile]
type = PointValue
point = '0 0 0'
variable = intnl_tensile
[../]
[./iter]
type = PointValue
point = '0 0 0'
variable = iter
[../]
[./ls]
type = PointValue
point = '0 0 0'
variable = ls
[../]
[]
[UserObjects]
[./coh]
type = SolidMechanicsHardeningConstant
value = 30
[../]
[./tanphi]
type = SolidMechanicsHardeningConstant
value = 0.5
[../]
[./tanpsi]
type = SolidMechanicsHardeningConstant
value = 0.1111077
[../]
[./t_strength]
type = SolidMechanicsHardeningConstant
value = 1
[../]
[./c_strength]
type = SolidMechanicsHardeningConstant
value = 40
[../]
[]
[Materials]
[./elasticity_tensor]
type = ComputeElasticityTensor
fill_method = symmetric_isotropic
C_ijkl = '0 1'
[../]
[./admissible]
type = ComputeMultipleInelasticStress
inelastic_models = stress
perform_finite_strain_rotations = false
[../]
[./stress]
type = CappedWeakInclinedPlaneStressUpdate
normal_vector = '0 0 0'
cohesion = coh
tan_friction_angle = tanphi
tan_dilation_angle = tanpsi
tensile_strength = t_strength
compressive_strength = c_strength
tip_smoother = 0
smoothing_tol = 0
yield_function_tol = 1E-5
[../]
[]
[Executioner]
end_time = 2
dt = 1
type = Transient
[]
[Outputs]
file_base = except6
csv = true
[]
(modules/solid_mechanics/test/tests/capped_drucker_prager/small_deform3_lode_zero.i)
# apply repeated stretches in x z directions, and smaller stretches along the y direction,
# so that sigma_I = sigma_II,
# which means that lode angle = 30deg.
# The allows yield surface in meridional plane to be mapped out
[Mesh]
type = GeneratedMesh
dim = 3
nx = 1
ny = 1
nz = 1
xmin = -0.5
xmax = 0.5
ymin = -0.5
ymax = 0.5
zmin = -0.5
zmax = 0.5
[]
[GlobalParams]
displacements = 'disp_x disp_y disp_z'
[]
[Physics/SolidMechanics/QuasiStatic]
[./all]
add_variables = true
incremental = true
generate_output = 'stress_xx stress_xy stress_xz stress_yy stress_yz stress_zz'
[../]
[]
[BCs]
[./x]
type = FunctionDirichletBC
variable = disp_x
boundary = 'front back'
function = '1E-6*x*t'
[../]
[./y]
type = FunctionDirichletBC
variable = disp_y
boundary = 'front back'
function = '-1.7E-6*y*t'
[../]
[./z]
type = FunctionDirichletBC
variable = disp_z
boundary = 'front back'
function = '1E-6*z*t'
[../]
[]
[AuxVariables]
[./mc_int]
order = CONSTANT
family = MONOMIAL
[../]
[./yield_fcn]
order = CONSTANT
family = MONOMIAL
[../]
[]
[AuxKernels]
[./mc_int_auxk]
type = MaterialStdVectorAux
index = 0
property = plastic_internal_parameter
variable = mc_int
[../]
[./yield_fcn_auxk]
type = MaterialStdVectorAux
index = 0
property = plastic_yield_function
variable = yield_fcn
[../]
[]
[Postprocessors]
[./s_xx]
type = PointValue
point = '0 0 0'
variable = stress_xx
[../]
[./s_xy]
type = PointValue
point = '0 0 0'
variable = stress_xy
[../]
[./s_xz]
type = PointValue
point = '0 0 0'
variable = stress_xz
[../]
[./s_yy]
type = PointValue
point = '0 0 0'
variable = stress_yy
[../]
[./s_yz]
type = PointValue
point = '0 0 0'
variable = stress_yz
[../]
[./s_zz]
type = PointValue
point = '0 0 0'
variable = stress_zz
[../]
[./internal]
type = PointValue
point = '0 0 0'
variable = mc_int
[../]
[./f]
type = PointValue
point = '0 0 0'
variable = yield_fcn
[../]
[]
[UserObjects]
[./ts]
type = SolidMechanicsHardeningConstant
value = 1E5
[../]
[./cs]
type = SolidMechanicsHardeningConstant
value = 1E5
[../]
[./mc_coh]
type = SolidMechanicsHardeningConstant
value = 10
[../]
[./mc_phi]
type = SolidMechanicsHardeningConstant
value = 35
convert_to_radians = true
[../]
[./mc_psi]
type = SolidMechanicsHardeningConstant
value = 5
convert_to_radians = true
[../]
[./dp]
type = SolidMechanicsPlasticDruckerPrager
mc_cohesion = mc_coh
mc_friction_angle = mc_phi
mc_dilation_angle = mc_psi
mc_interpolation_scheme = lode_zero
yield_function_tolerance = 1 # irrelevant here
internal_constraint_tolerance = 1 # irrelevant here
[../]
[]
[Materials]
[./elasticity_tensor]
type = ComputeElasticityTensor
block = 0
fill_method = symmetric_isotropic
C_ijkl = '0 1E7'
[../]
[./admissible]
type = ComputeMultipleInelasticStress
inelastic_models = mc
perform_finite_strain_rotations = false
[../]
[./mc]
type = CappedDruckerPragerStressUpdate
DP_model = dp
tensile_strength = ts
compressive_strength = cs
yield_function_tol = 1E-8
tip_smoother = 8
smoothing_tol = 1E-7
[../]
[]
[Executioner]
end_time = 10
dt = 1
type = Transient
[]
[Outputs]
file_base = small_deform3_lode_zero
exodus = false
[./csv]
type = CSV
[../]
[]
(modules/solid_mechanics/test/tests/power_law_creep/composite_power_law_creep_plasticity.i)
# 1x1x1 unit cube with uniform pressure on top face and 2 phases with different materials
[GlobalParams]
displacements = 'disp_x disp_y disp_z'
[]
[Mesh]
type = GeneratedMesh
dim = 3
nx = 1
ny = 1
nz = 6
zmax = 1
xmax = 1
ymax = 1
[]
[Variables]
[temp]
order = FIRST
family = LAGRANGE
initial_condition = 1000.0
[]
[]
[ICs]
[phase1IC]
type = BoundingBoxIC
x1 = -1
x2 = 1.5
y1 = -1
y2 = 1.5
z1 = -1
z2 = 1.0
inside = 1
outside = 0
variable = phase1
int_width=0.01
[]
[phase2IC]
type = BoundingBoxIC
x1 = -1
x2 = 1.5
y1 = -1
y2 = 1.5
z1 = -1
z2 = 1.0
inside = 0
outside = 1
variable = phase2
int_width=0.01
[]
[]
[AuxVariables]
[phase1]
[]
[phase2]
[]
[]
[Physics/SolidMechanics/QuasiStatic]
[all]
strain = FINITE
incremental = true
add_variables = true
generate_output = 'stress_yy creep_strain_xx creep_strain_yy creep_strain_zz elastic_strain_yy'
[]
[]
[Functions]
[top_pull]
type = PiecewiseLinear
x = '0 1'
y = '1 1'
[]
[]
[Kernels]
[heat]
type = Diffusion
variable = temp
[]
[heat_ie]
type = TimeDerivative
variable = temp
[]
[]
[BCs]
[u_top_pull]
type = Pressure
variable = disp_y
boundary = top
factor = -10.0e6
function = top_pull
[]
[u_bottom_fix]
type = DirichletBC
variable = disp_y
boundary = bottom
value = 0.0
[]
[u_yz_fix]
type = DirichletBC
variable = disp_x
boundary = left
value = 0.0
[]
[u_xy_fix]
type = DirichletBC
variable = disp_z
boundary = back
value = 0.0
[]
[temp_fix]
type = DirichletBC
variable = temp
boundary = 'bottom top'
value = 1000.0
[]
[]
[Materials]
[elasticity_tensor1]
type = ComputeIsotropicElasticityTensor
base_name = C1
youngs_modulus = 2e11
poissons_ratio = 0.3
[]
[elasticity_tensor2]
type = ComputeIsotropicElasticityTensor
base_name = C2
youngs_modulus = 2e11
poissons_ratio = 0.3
[]
[h1]
type = ParsedMaterial
property_name = h1
coupled_variables = phase1
expression = '0.5*tanh(20*(phase1-0.5))+0.5'
[]
[h2]
type = ParsedMaterial
property_name = h2
coupled_variables = phase2
expression = '0.5*tanh(20*(phase2-0.5))+0.5'
[]
[./C]
type = CompositeElasticityTensor
coupled_variables = 'phase1 phase2'
tensors = 'C1 C2'
weights = 'h1 h2'
[../]
[radial_return_stress]
type = ComputeMultipleInelasticStress
inelastic_models = 'power_law_creep plas'
tangent_operator = elastic
[]
[power_law_creep]
type = CompositePowerLawCreepStressUpdate
coefficient = '1.0e-15 2.0e-18'
n_exponent = '4 5'
activation_energy = '3.0e5 3.5e5'
switching_functions = 'h1 h2'
temperature = temp
[]
[./plas]
type = IsotropicPlasticityStressUpdate
hardening_constant = 1
yield_stress = 1e30
[../]
[]
[VectorPostprocessors]
[./soln]
type = LineValueSampler
warn_discontinuous_face_values = false
sort_by = x
variable = 'disp_x disp_y disp_z creep_strain_xx creep_strain_yy creep_strain_zz'
start_point = '0 0 0.0'
end_point = '1.0 1.0 1.0'
num_points = 5
outputs = tests
[../]
[]
[Executioner]
type = Transient
solve_type = 'PJFNK'
petsc_options = '-snes_ksp'
petsc_options_iname = '-ksp_gmres_restart'
petsc_options_value = '101'
line_search = 'none'
l_max_its = 20
nl_max_its = 20
nl_rel_tol = 1.0e-9
nl_abs_tol = 1.0e-9
l_tol = 1e-10
start_time = 0.0
end_time = 1.0
num_steps = 10
dt = 0.1
[]
[Outputs]
exodus = false
[./tests]
type = CSV
execute_on = final
[../]
[]
(modules/solid_mechanics/test/tests/recompute_radial_return/uniaxial_viscoplasticity_incrementalstrain.i)
# This is a test of the HyperbolicViscoplasticityStressUpdate model
# using the small strain formulation. The material is a visco-plastic material
# i.e. a time-dependent linear strain hardening plasticity model.
# A similar problem was run in Abaqus with exactly the same result, although the element
# used in the Abaqus simulation was a CAX4 element. Neverthless, due to the boundary conditions
# and load, the MOOSE and Abaqus result are the same.
[GlobalParams]
displacements = 'disp_x disp_y disp_z'
[]
[Mesh]
file = 1x1x1cube.e
[]
[Functions]
[./top_pull]
type = ParsedFunction
expression = t/100
[../]
[]
[Physics/SolidMechanics/QuasiStatic]
[./all]
strain = SMALL
incremental = true
add_variables = true
generate_output = 'stress_yy plastic_strain_xx plastic_strain_yy plastic_strain_zz'
[../]
[]
[BCs]
[./y_pull_function]
type = FunctionDirichletBC
variable = disp_y
boundary = 5
function = top_pull
[../]
[./x_bot]
type = DirichletBC
variable = disp_x
boundary = 4
value = 0.0
[../]
[./y_bot]
type = DirichletBC
variable = disp_y
boundary = 3
value = 0.0
[../]
[./z_bot]
type = DirichletBC
variable = disp_z
boundary = 2
value = 0.0
[../]
[]
[Materials]
[./elasticity_tensor]
type = ComputeIsotropicElasticityTensor
youngs_modulus = 1000.0
poissons_ratio = 0.3
[../]
[./viscoplasticity]
type = HyperbolicViscoplasticityStressUpdate
yield_stress = 10.0
hardening_constant = 100.0
c_alpha = 0.2418e-6
c_beta = 0.1135
[../]
[./radial_return_stress]
type = ComputeMultipleInelasticStress
inelastic_models = 'viscoplasticity'
tangent_operator = elastic
[../]
[]
[Executioner]
type = Transient
solve_type = 'PJFNK'
line_search = none
petsc_options = '-snes_ksp_ew'
petsc_options_iname = '-ksp_gmres_restart'
petsc_options_value = '101'
l_max_its = 100
nl_max_its = 100
nl_rel_tol = 1e-12
nl_abs_tol = 1e-10
l_tol = 1e-9
start_time = 0.0
num_steps = 30
dt = 1.0
[]
[Outputs]
[./out]
type = Exodus
elemental_as_nodal = true
[../]
[]
(modules/solid_mechanics/test/tests/jacobian/cwp10.i)
# Capped weak-plane plasticity
# checking jacobian for shear failure with hardening
[Mesh]
type = GeneratedMesh
dim = 3
[]
[GlobalParams]
block = 0
[]
[Variables]
[./disp_x]
[../]
[./disp_y]
[../]
[./disp_z]
[../]
[]
[Kernels]
[SolidMechanics]
displacements = 'disp_x disp_y disp_z'
[../]
[]
[UserObjects]
[./coh]
type = SolidMechanicsHardeningExponential
value_0 = 1
value_residual = 2
rate = 1
[../]
[./tanphi]
type = SolidMechanicsHardeningExponential
value_0 = 1.0
value_residual = 0.5
rate = 2
[../]
[./tanpsi]
type = SolidMechanicsHardeningExponential
value_0 = 0.1
value_residual = 0.05
rate = 3
[../]
[./t_strength]
type = SolidMechanicsHardeningExponential
value_0 = 100
value_residual = 100
rate = 1
[../]
[./c_strength]
type = SolidMechanicsHardeningConstant
value = 100
[../]
[]
[Materials]
[./elasticity_tensor]
type = ComputeIsotropicElasticityTensor
lambda = 1.0
shear_modulus = 2.0
[../]
[./strain]
type = ComputeIncrementalStrain
displacements = 'disp_x disp_y disp_z'
eigenstrain_names = ini_stress
[../]
[./ini_stress]
type = ComputeEigenstrainFromInitialStress
initial_stress = '0 0 2 0 0 -1 2 -1 0.1'
eigenstrain_name = ini_stress
[../]
[./admissible]
type = ComputeMultipleInelasticStress
inelastic_models = mc
tangent_operator = nonlinear
[../]
[./mc]
type = CappedWeakPlaneStressUpdate
cohesion = coh
tan_friction_angle = tanphi
tan_dilation_angle = tanpsi
tensile_strength = t_strength
compressive_strength = c_strength
max_NR_iterations = 20
tip_smoother = 0
smoothing_tol = 2
yield_function_tol = 1E-10
[../]
[]
[Preconditioning]
[./andy]
type = SMP
full = true
petsc_options_iname = '-ksp_type -pc_type -snes_atol -snes_rtol -snes_max_it -snes_type'
petsc_options_value = 'bcgs bjacobi 1E-15 1E-10 10000 test'
[../]
[]
[Executioner]
type = Transient
solve_type = Newton
[]
(modules/solid_mechanics/test/tests/rom_stress_update/3tile_strain.i)
# This is a test to check that changing the finite_difference_width does indeed change convergence
# The number of nonlinear iterations should be greater a width of 1e-20 than 1e-2
[Mesh]
type = GeneratedMesh
dim = 3
[]
[GlobalParams]
displacements = 'disp_x disp_y disp_z'
[]
[Problem]
type = ReferenceResidualProblem
reference_vector = 'ref'
extra_tag_vectors = 'ref'
group_variables = 'disp_x disp_y disp_z'
[]
[AuxVariables]
[temperature]
initial_condition = 920
[]
[]
[AuxKernels]
[]
[Physics/SolidMechanics/QuasiStatic]
[all]
strain = FINITE
add_variables = true
generate_output = 'vonmises_stress'
extra_vector_tags = 'ref'
[]
[]
[BCs]
[symmx]
type = DirichletBC
variable = disp_x
boundary = left
value = 0
[]
[symmy]
type = DirichletBC
variable = disp_y
boundary = bottom
value = 0
[]
[symmz]
type = DirichletBC
variable = disp_z
boundary = back
value = 0
[]
[pull_x]
type = DirichletBC
variable = disp_x
boundary = right
value = 5e-4
[]
[]
[Materials]
[elasticity_tensor]
type = ComputeIsotropicElasticityTensor
youngs_modulus = 1e11
poissons_ratio = 0.3
[]
[stress]
type = ComputeMultipleInelasticStress
inelastic_models = rom_stress_prediction
[]
[rom_stress_prediction]
type = LAROMANCE3TileTest
temperature = temperature
outputs = all
initial_cell_dislocation_density = 5.7e12
initial_wall_dislocation_density = 4.83e11
[]
[]
[Executioner]
type = Transient
solve_type = 'NEWTON'
petsc_options_iname = '-pc_type'
petsc_options_value = 'lu'
dt = 1e-5
num_steps = 5
[]
[Postprocessors]
[extrapolation]
type = ElementAverageValue
variable = ROM_extrapolation
outputs = console
[]
[temperature]
type = ElementAverageValue
variable = temperature
outputs = 'console'
[]
[partition_weight]
type = ElementAverageMaterialProperty
mat_prop = partition_weight
outputs = 'console'
[]
[creep_rate]
type = ElementAverageMaterialProperty
mat_prop = creep_rate
[]
[rhom_rate]
type = ElementAverageMaterialProperty
mat_prop = cell_dislocation_rate
outputs = 'console'
[]
[rhoi_rate]
type = ElementAverageMaterialProperty
mat_prop = wall_dislocation_rate
outputs = 'console'
[]
[vonmises]
type = ElementAverageValue
variable = vonmises_stress
outputs = 'console'
[]
[nl_its]
type = NumNonlinearIterations
outputs = none
[]
[total_nl_its]
type = CumulativeValuePostprocessor
postprocessor = nl_its
outputs = 'console'
[]
[]
[Outputs]
csv = true
perf_graph = true
[]
(modules/solid_mechanics/test/tests/rate_independent_cyclic_hardening/linear_kinharden_nonsymmetric_stress_controlled.i)
# This simulation uses the piece-wise strain hardening model
# with the Finite strain formulation.
#
# This test applies a repeated stress loading and unloading condition on
# the top in the y direction. The material deforms elastically until the
# loading reaches the initial yield point and then plastic deformation starts.
#
# The yield surface begins to translate as stress increases, but its size
# remains the same. The backstress evolves with plastic strain to capture
# this translation. Upon unloading, the stress reverses direction, and material
# first behaves elastically. However, due to the translation of the yield surface
# the yield point in the reverse direction is lower.
#
# If the reverse load is strong enough, the material will yield in the reverse
# direction, which models the Bauschinger effect(reduction in yield stress in
# the opposite direction).
#
# This test is based on the similar response obtained for a prescribed non symmetrical
# stress path in [!cite] (besson2009non) fig. 3.7 (a). This SolidMechanics code
# matches the SolidMechanics solution.
[Mesh]
type = GeneratedMesh
dim = 3
nx = 1
ny = 1
nz = 1
[]
[GlobalParams]
displacements = 'disp_x disp_y disp_z'
[]
[Functions]
[top_pull]
type = PiecewiseLinear
xy_data = '0 0
0.25 -13.75
0.5 -27.5
0.75 -41.25
1 -55
1.25 -68.75
1.5 -82.5
1.75 -96.25
1.8125 -99.6875
1.875 -103.125
2 -110
3 -165
4 -220
5 -165
6 -110
7 -55
8 0
9 55
10 110
11 55
12 0
13 -55
14 -110
15 -165
16 -220'
[]
[]
[Physics]
[SolidMechanics]
[QuasiStatic]
[all]
strain = FINITE
incremental = true
add_variables = true
generate_output = 'strain_yy stress_yy plastic_strain_xx plastic_strain_yy plastic_strain_zz'
[]
[]
[]
[]
[BCs]
[u_top_pull]
type = Pressure
variable = disp_y
boundary = top
factor = 1
function = top_pull
[]
[u_bottom_fix]
type = DirichletBC
variable = disp_y
boundary = bottom
value = 0.0
[]
[u_yz_fix]
type = DirichletBC
variable = disp_x
boundary = left
value = 0.0
[]
[u_xy_fix]
type = DirichletBC
variable = disp_z
boundary = back
value = 0.0
[]
[]
[Materials]
[elasticity_tensor]
type = ComputeIsotropicElasticityTensor
block = 0
youngs_modulus = 2e5
poissons_ratio = 0.0
[]
[linear_kinematic_plasticity]
type = CombinedNonlinearHardeningPlasticity
yield_stress = 100
block = 0
isotropic_hardening_constant = 0
q = 0
b = 0
kinematic_hardening_modulus = 15000
gamma = 0
[]
[radial_return_stress]
type = ComputeMultipleInelasticStress
tangent_operator = elastic
inelastic_models = 'linear_kinematic_plasticity'
max_iterations = 50
absolute_tolerance = 1e-05
[]
[]
[Executioner]
type = Transient
solve_type = 'PJFNK'
petsc_options_iname = '-pc_type'
petsc_options_value = 'lu'
line_search = 'none'
l_max_its = 50
nl_max_its = 50
nl_rel_tol = 1e-12
nl_abs_tol = 1e-10
l_tol = 1e-9
start_time = 0.0
end_time = 16
dt = 0.1 # keep dt = 0.005 to get a finer linear kinematic hardening plot
dtmin = 0.0025
[]
[Postprocessors]
[strain_yy]
type = ElementAverageValue
variable = strain_yy
[]
[stress_yy]
type = ElementAverageValue
variable = stress_yy
[]
[]
[Outputs]
csv = true
[]
(modules/solid_mechanics/test/tests/jacobian/mc_update4.i)
# MC update version, with only Tensile with tensile strength = 1MPa and smoothing_tol = 0.1E5
# Lame lambda = 1GPa. Lame mu = 1.3GPa
# Units in this file are MPa (not Pa)
#
# Start from non-diagonal stress state
[Mesh]
type = GeneratedMesh
dim = 3
nx = 1
ny = 1
nz = 1
xmin = -0.5
xmax = 0.5
ymin = -0.5
ymax = 0.5
zmin = -0.5
zmax = 0.5
[]
[Variables]
[./disp_x]
[../]
[./disp_y]
[../]
[./disp_z]
[../]
[]
[Kernels]
[SolidMechanics]
displacements = 'disp_x disp_y disp_z'
[../]
[]
[UserObjects]
[./ts]
type = SolidMechanicsHardeningConstant
value = 1
[../]
[./cs]
type = SolidMechanicsHardeningConstant
value = 1E6
[../]
[./coh]
type = SolidMechanicsHardeningConstant
value = 1E6
[../]
[./ang]
type = SolidMechanicsHardeningConstant
value = 30
convert_to_radians = true
[../]
[]
[Materials]
[./elasticity_tensor]
type = ComputeIsotropicElasticityTensor
lambda = 1.0E3
shear_modulus = 1.3E3
[../]
[./strain]
type = ComputeIncrementalStrain
displacements = 'disp_x disp_y disp_z'
eigenstrain_names = ini_stress
[../]
[./ini_stress]
type = ComputeEigenstrainFromInitialStress
initial_stress = '2 -1 0.5 1 1.9 0 0.5 0 3'
eigenstrain_name = ini_stress
[../]
[./cmc]
type = CappedMohrCoulombStressUpdate
tensile_strength = ts
compressive_strength = cs
cohesion = coh
friction_angle = ang
dilation_angle = ang
smoothing_tol = 0.1
yield_function_tol = 1.0E-12
[../]
[./stress]
type = ComputeMultipleInelasticStress
inelastic_models = cmc
perform_finite_strain_rotations = false
[../]
[]
[Preconditioning]
[./andy]
type = SMP
full = true
petsc_options_iname = '-snes_type'
petsc_options_value = 'test'
[../]
[]
[Executioner]
type = Transient
solve_type = Newton
[]
(modules/porous_flow/test/tests/dirackernels/injection_with_plasticity.i)
# Example: Injection into a uniform aquifer 10 x 10 x 5 km
# Drucker-Prager deformation
# Darcy flow
gravity = -9.81
solid_density = 2350
fluid_density = 1000
porosity0 = 0.1
[Mesh]
type = GeneratedMesh
dim = 3
xmin = 0
xmax = 1e4
ymin = 0
ymax = 1e4
zmax = 0
zmin = -5e3
nx = 2
ny = 2
nz = 2
[]
[GlobalParams]
PorousFlowDictator = dictator
gravity = '0 0 ${gravity}'
displacements = 'disp_x disp_y disp_z'
strain_at_nearest_qp = true
[]
[FluidProperties]
[simple_fluid]
type = SimpleFluidProperties
thermal_expansion = 0 # Not doing a thermal simulation
bulk_modulus = 2E9
density0 = ${fluid_density}
viscosity = 5E-4
[]
[]
[PorousFlowFullySaturated]
coupling_type = HydroMechanical
porepressure = pp
dictator_name = dictator
fp = simple_fluid
add_darcy_aux = false
add_stress_aux = false
stabilization = none
[]
[Variables]
[disp_x]
[]
[disp_y]
[]
[disp_z]
[]
[pp]
scaling = 1E6
[InitialCondition]
type = FunctionIC
function = ini_pp
[]
[]
[]
[Functions]
[ini_stress]
type = ParsedFunction
expression = '-${gravity} * z * (${solid_density} - ${fluid_density}) * (1.0 - ${porosity0})' # initial effective stress that should result from weight force
[]
[ini_pp]
type = ParsedFunction
expression = '${gravity} * z * ${fluid_density} + 1E5'
[]
[]
[BCs]
[p_top]
type = FunctionDirichletBC
variable = pp
boundary = front
function = ini_pp
[]
[x_roller]
type = DirichletBC
variable = disp_x
boundary = 'left right'
value = 0
[]
[y_roller]
type = DirichletBC
variable = disp_y
boundary = 'top bottom'
value = 0
[]
[z_confined]
type = DirichletBC
variable = disp_z
boundary = 'back front'
value = 0
[]
[]
[UserObjects]
[pls_total_outflow_mass]
type = PorousFlowSumQuantity
[]
# Cohesion
[mc_coh]
type = TensorMechanicsHardeningConstant
value = 6.0E6
[]
# Friction angle
[mc_phi]
type = TensorMechanicsHardeningConstant
value = 35.0
convert_to_radians = true
[]
# Dilation angle
[mc_psi]
type = TensorMechanicsHardeningConstant
value = 2
convert_to_radians = true
[]
# Drucker-Prager objects
[dp]
type = TensorMechanicsPlasticDruckerPragerHyperbolic
mc_cohesion = mc_coh
mc_friction_angle = mc_phi
mc_dilation_angle = mc_psi
yield_function_tolerance = 1E-3
internal_constraint_tolerance = 1E-6
[]
# Tensile strength
[tens]
type = TensorMechanicsHardeningConstant
value = 3.0E6
[]
# Compressive strength (cap on yield envelope)
[compr_all]
type = TensorMechanicsHardeningConstant
value = 1E10
[]
[]
[Materials]
[strain]
type = ComputeIncrementalStrain
eigenstrain_names = eigenstrain_all
[]
[eigenstrain_all]
type = ComputeEigenstrainFromInitialStress
initial_stress = 'ini_stress 0 0 0 ini_stress 0 0 0 ini_stress'
eigenstrain_name = eigenstrain_all
[]
[elasticity_tensor]
type = ComputeIsotropicElasticityTensor
bulk_modulus = 3.3333E9
shear_modulus = 2.5E9
[]
[dp_mat]
type = CappedDruckerPragerStressUpdate
DP_model = dp
tensile_strength = tens
compressive_strength = compr_all
smoothing_tol = 1E5
yield_function_tol = 1E-3
tip_smoother = 0
[]
[stress]
type = ComputeMultipleInelasticStress
inelastic_models = dp_mat
[]
# Permeability
[permeability]
type = PorousFlowPermeabilityConst
permeability = '1E-13 0 0 0 1E-13 0 0 0 1E-13'
[]
# Porosity
[porosity]
type = PorousFlowPorosity
porosity_zero = ${porosity0}
biot_coefficient = 1.0
solid_bulk = 1.0 # Required but irrelevant when biot_coefficient is unity
mechanical = true
fluid = true
[]
# Density of saturated rock
[density]
type = PorousFlowTotalGravitationalDensityFullySaturatedFromPorosity
rho_s = ${solid_density}
[]
[]
[DiracKernels]
[pls]
type = PorousFlowPolyLineSink
variable = pp
SumQuantityUO = pls_total_outflow_mass
point_file = two_nodes.bh
function_of = pressure
fluid_phase = 0
p_or_t_vals = '0 1E7'
fluxes = '-1.59 -1.59'
[]
[]
[Preconditioning]
[usual]
type = SMP
full = true
[]
[]
[Executioner]
solve_type = Newton
type = Transient
dt = 1E6
end_time = 1E6
nl_rel_tol = 1E-7
[]
[Outputs]
exodus = true
[]
(modules/solid_mechanics/test/tests/jacobian/phe01.i)
# Capped weak-plane plasticity, Kernel = PlasticHeatEnergy
[Mesh]
type = GeneratedMesh
dim = 3
[]
[GlobalParams]
displacements = 'disp_x disp_y disp_z'
[]
[Variables]
[./disp_x]
[../]
[./disp_y]
[../]
[./disp_z]
[../]
[]
[Kernels]
[./silly_phe]
type = PlasticHeatEnergy
coeff = 0.5
variable = disp_x
[../]
[./dummy_disp_y]
type = TimeDerivative
variable = disp_y
[../]
[./dummy_disp_z]
type = TimeDerivative
variable = disp_z
[../]
[]
[UserObjects]
[./coh]
type = SolidMechanicsHardeningExponential
value_0 = 1
value_residual = 2
rate = 1
[../]
[./tanphi]
type = SolidMechanicsHardeningExponential
value_0 = 1.0
value_residual = 0.5
rate = 2
[../]
[./tanpsi]
type = SolidMechanicsHardeningExponential
value_0 = 0.1
value_residual = 0.05
rate = 3
[../]
[./t_strength]
type = SolidMechanicsHardeningExponential
value_0 = 100
value_residual = 100
rate = 1
[../]
[./c_strength]
type = SolidMechanicsHardeningCubic
value_0 = 1
value_residual = 0
internal_0 = -2
internal_limit = 0
[../]
[]
[Materials]
[./phe]
type = ComputePlasticHeatEnergy
[../]
[./elasticity_tensor]
type = ComputeIsotropicElasticityTensor
lambda = 1.0
shear_modulus = 2.0
[../]
[./strain]
type = ComputeIncrementalStrain
displacements = 'disp_x disp_y disp_z'
eigenstrain_names = ini_stress
[../]
[./ini_stress]
type = ComputeEigenstrainFromInitialStress
initial_stress = '0 0 0 0 0 1 0 1 -1.5'
eigenstrain_name = ini_stress
[../]
[./admissible]
type = ComputeMultipleInelasticStress
inelastic_models = mc
tangent_operator = nonlinear
[../]
[./mc]
type = CappedWeakPlaneStressUpdate
cohesion = coh
tan_friction_angle = tanphi
tan_dilation_angle = tanpsi
tensile_strength = t_strength
compressive_strength = c_strength
max_NR_iterations = 20
tip_smoother = 0
smoothing_tol = 1
yield_function_tol = 1E-10
perfect_guess = false
[../]
[]
[Preconditioning]
[./andy]
type = SMP
full = true
petsc_options_iname = '-ksp_type -pc_type -snes_atol -snes_rtol -snes_max_it -snes_type'
petsc_options_value = 'bcgs bjacobi 1E-15 1E-10 10000 test'
[../]
[]
[Executioner]
type = Transient
solve_type = Newton
[]
(modules/solid_mechanics/test/tests/rom_stress_update/lower_limit.i)
temp = 800.0160634
disp = 1.0053264195e6
[Mesh]
type = GeneratedMesh
dim = 3
nx = 1
ny = 1
nz = 1
[]
[GlobalParams]
displacements = 'disp_x disp_y disp_z'
[]
[AuxVariables]
[temperature]
initial_condition = ${temp}
[]
[]
[Functions]
[temp_weight]
type = ParsedFunction
symbol_names = 'lower_limit avg'
symbol_values = '800.0160634 temp_avg'
expression = 'val := 2 * avg / lower_limit - 1;
clamped := if(val <= -1, -0.99999, if(val >= 1, 0.99999, val));
plus := exp(-2 / (1 + clamped));
minus := exp(-2 / (1 - clamped));
plus / (plus + minus)'
[]
[stress_weight]
type = ParsedFunction
symbol_names = 'lower_limit avg'
symbol_values = '2.010652839e6 vonmises_stress'
expression = 'val := 2 * avg / lower_limit - 1;
clamped := if(val <= -1, -0.99999, if(val >= 1, 0.99999, val));
plus := exp(-2 / (1 + clamped));
minus := exp(-2 / (1 - clamped));
plus / (plus + minus)'
[]
[creep_rate_exact]
type = ParsedFunction
symbol_names = 'lower_limit_strain temp_weight stress_weight'
symbol_values = '3.370764e-12 temp_weight stress_weight'
expression = 'lower_limit_strain * temp_weight * stress_weight'
[]
[]
[Physics/SolidMechanics/QuasiStatic]
[all]
strain = FINITE
add_variables = true
generate_output = vonmises_stress
[]
[]
[BCs]
[symmy]
type = DirichletBC
variable = disp_y
boundary = bottom
value = 0
[]
[symmx]
type = DirichletBC
variable = disp_x
boundary = left
value = 0
[]
[symmz]
type = DirichletBC
variable = disp_z
boundary = back
value = 0
[]
[pressure_x]
type = Pressure
variable = disp_x
boundary = right
factor = ${disp}
[]
[pressure_y]
type = Pressure
variable = disp_y
boundary = top
factor = -${disp}
[]
[pressure_z]
type = Pressure
variable = disp_z
boundary = front
factor = -${disp}
[]
[]
[Materials]
[elasticity_tensor]
type = ComputeIsotropicElasticityTensor
youngs_modulus = 3.30e11
poissons_ratio = 0.3
[]
[stress]
type = ComputeMultipleInelasticStress
inelastic_models = rom_stress_prediction
[]
[rom_stress_prediction]
type = SS316HLAROMANCEStressUpdateTest
temperature = temperature
initial_cell_dislocation_density = 6.0e12
initial_wall_dislocation_density = 4.4e11
outputs = all
apply_strain = false
[]
[]
[Executioner]
type = Transient
solve_type = 'NEWTON'
nl_abs_tol = 1e-12
automatic_scaling = true
compute_scaling_once = false
num_steps = 1
dt = 1e5
[]
[Postprocessors]
[creep_rate_exact]
type = FunctionValuePostprocessor
function = creep_rate_exact
[]
[creep_rate_avg]
type = ElementAverageValue
variable = creep_rate
[]
[creep_rate_diff]
type = DifferencePostprocessor
value1 = creep_rate_exact
value2 = creep_rate_avg
[]
[temp_avg]
type = ElementAverageValue
variable = temperature
[]
[cell_dislocations]
type = ElementAverageValue
variable = cell_dislocations
[]
[wall_disloactions]
type = ElementAverageValue
variable = wall_dislocations
[]
[vonmises_stress]
type = ElementAverageValue
variable = vonmises_stress
[]
[]
[Outputs]
csv = true
[]
(modules/solid_mechanics/test/tests/power_law_creep/composite_power_law_creep_single_material.i)
# 1x1x1 unit cube with uniform pressure on top face and 2 phases but the same material
[GlobalParams]
displacements = 'disp_x disp_y disp_z'
[]
[Mesh]
type = GeneratedMesh
dim = 3
nx = 1
ny = 1
nz = 6
zmax = 1
xmax = 1
ymax = 1
[]
[Variables]
[temp]
order = FIRST
family = LAGRANGE
initial_condition = 1000.0
[]
[]
[ICs]
[phase1IC]
type = BoundingBoxIC
x1 = -1
x2 = 1.5
y1 = -1
y2 = 1.5
z1 = -1
z2 = 1.0
inside = 1
outside = 0
variable = phase1
int_width=0.01
[]
[phase2IC]
type = BoundingBoxIC
x1 = -1
x2 = 1.5
y1 = -1
y2 = 1.5
z1 = -1
z2 = 1.0
inside = 0
outside = 1
variable = phase2
int_width=0.01
[]
[]
[AuxVariables]
[phase1]
[]
[phase2]
[]
[]
[Physics/SolidMechanics/QuasiStatic]
[all]
strain = FINITE
incremental = true
add_variables = true
generate_output = 'stress_yy creep_strain_xx creep_strain_yy creep_strain_zz elastic_strain_yy'
[]
[]
[Functions]
[top_pull]
type = PiecewiseLinear
x = '0 1'
y = '1 1'
[]
[]
[Kernels]
[heat]
type = Diffusion
variable = temp
[]
[heat_ie]
type = TimeDerivative
variable = temp
[]
[]
[BCs]
[u_top_pull]
type = Pressure
variable = disp_y
boundary = top
factor = -10.0e6
function = top_pull
[]
[u_bottom_fix]
type = DirichletBC
variable = disp_y
boundary = bottom
value = 0.0
[]
[u_yz_fix]
type = DirichletBC
variable = disp_x
boundary = left
value = 0.0
[]
[u_xy_fix]
type = DirichletBC
variable = disp_z
boundary = back
value = 0.0
[]
[temp_fix]
type = DirichletBC
variable = temp
boundary = 'bottom top'
value = 1000.0
[]
[]
[Materials]
[elasticity_tensor1]
type = ComputeIsotropicElasticityTensor
base_name = C1
youngs_modulus = 2e11
poissons_ratio = 0.3
[]
[elasticity_tensor2]
type = ComputeIsotropicElasticityTensor
base_name = C2
youngs_modulus = 2e11
poissons_ratio = 0.3
[]
[h1]
type = ParsedMaterial
property_name = h1
coupled_variables = phase1
expression = '0.5*tanh(20*(phase1-0.5))+0.5'
[]
[h2]
type = ParsedMaterial
property_name = h2
coupled_variables = phase2
expression = '0.5*tanh(20*(phase2-0.5))+0.5'
[]
[./C]
type = CompositeElasticityTensor
coupled_variables = 'phase1 phase2'
tensors = 'C1 C2'
weights = 'h1 h2'
[../]
[radial_return_stress]
type = ComputeMultipleInelasticStress
inelastic_models = 'power_law_creep'
tangent_operator = elastic
[]
[power_law_creep]
type = CompositePowerLawCreepStressUpdate
coefficient = '1.0e-15 1.0e-15'
n_exponent = '4 4'
activation_energy = '3.0e5 3.0e5'
switching_functions = 'h1 h2'
temperature = temp
[]
[]
[VectorPostprocessors]
[./soln]
type = LineValueSampler
warn_discontinuous_face_values = false
sort_by = x
variable = 'disp_x disp_y disp_z creep_strain_xx creep_strain_yy creep_strain_zz'
start_point = '0 0 0.0'
end_point = '1.0 1.0 1.0'
num_points = 5
outputs = tests
[../]
[]
[Executioner]
type = Transient
solve_type = 'PJFNK'
petsc_options = '-snes_ksp'
petsc_options_iname = '-ksp_gmres_restart'
petsc_options_value = '101'
line_search = 'none'
l_max_its = 20
nl_max_its = 20
nl_rel_tol = 1.0e-9
nl_abs_tol = 1.0e-9
l_tol = 1e-10
start_time = 0.0
end_time = 1.0
num_steps = 10
dt = 0.1
[]
[Outputs]
exodus = false
[./tests]
type = CSV
execute_on = final
[../]
[]
(modules/combined/test/tests/inelastic_strain/elas_plas/elas_plas_nl1_cycle.i)
#
# Test for effective strain calculation.
# Boundary conditions from NAFEMS test NL1
#
#
# This is not a verification test. The boundary conditions are applied such
# that the first step generates only elastic stresses. The rest of the load
# steps generate cycles of tension and compression in the axial (i.e., y-axis)
# direction. The axial stresses and strains also cycle, however the effective
# plastic strain increases in value throughout the analysis.
#
[GlobalParams]
order = FIRST
family = LAGRANGE
volumetric_locking_correction = true
displacements = 'disp_x disp_y'
[]
[Mesh]
file = one_elem2.e
[]
[Variables]
[./disp_x]
[../]
[./disp_y]
[../]
[]
[AuxVariables]
[./stress_xx]
order = CONSTANT
family = MONOMIAL
[../]
[./stress_yy]
order = CONSTANT
family = MONOMIAL
[../]
[./stress_zz]
order = CONSTANT
family = MONOMIAL
[../]
[./stress_xy]
order = CONSTANT
family = MONOMIAL
[../]
[./vonmises]
order = CONSTANT
family = MONOMIAL
[../]
[./pressure]
order = CONSTANT
family = MONOMIAL
[../]
[./elastic_strain_xx]
order = CONSTANT
family = MONOMIAL
[../]
[./elastic_strain_yy]
order = CONSTANT
family = MONOMIAL
[../]
[./elastic_strain_zz]
order = CONSTANT
family = MONOMIAL
[../]
[./plastic_strain_xx]
order = CONSTANT
family = MONOMIAL
[../]
[./plastic_strain_yy]
order = CONSTANT
family = MONOMIAL
[../]
[./plastic_strain_zz]
order = CONSTANT
family = MONOMIAL
[../]
[./tot_strain_xx]
order = CONSTANT
family = MONOMIAL
[../]
[./tot_strain_yy]
order = CONSTANT
family = MONOMIAL
[../]
[./tot_strain_zz]
order = CONSTANT
family = MONOMIAL
[../]
[./eff_plastic_strain]
order = CONSTANT
family = MONOMIAL
[../]
[]
[Kernels]
[./TensorMechanics]
use_displaced_mesh = true
[../]
[]
[AuxKernels]
[./stress_xx]
type = RankTwoAux
rank_two_tensor = stress
variable = stress_xx
index_i = 0
index_j = 0
execute_on = timestep_end
[../]
[./stress_yy]
type = RankTwoAux
rank_two_tensor = stress
variable = stress_yy
index_i = 1
index_j = 1
execute_on = timestep_end
[../]
[./stress_zz]
type = RankTwoAux
rank_two_tensor = stress
variable = stress_zz
index_i = 2
index_j = 2
execute_on = timestep_end
[../]
[./stress_xy]
type = RankTwoAux
rank_two_tensor = stress
variable = stress_xy
index_i = 0
index_j = 1
execute_on = timestep_end
[../]
[./vonmises]
type = RankTwoScalarAux
rank_two_tensor = stress
variable = vonmises
scalar_type = VonMisesStress
execute_on = timestep_end
[../]
[./pressure]
type = RankTwoScalarAux
rank_two_tensor = stress
variable = pressure
scalar_type = Hydrostatic
execute_on = timestep_end
[../]
[./elastic_strain_xx]
type = RankTwoAux
rank_two_tensor = elastic_strain
variable = elastic_strain_xx
index_i = 0
index_j = 0
execute_on = timestep_end
[../]
[./elastic_strain_yy]
type = RankTwoAux
rank_two_tensor = elastic_strain
variable = elastic_strain_yy
index_i = 1
index_j = 1
execute_on = timestep_end
[../]
[./elastic_strain_zz]
type = RankTwoAux
rank_two_tensor = elastic_strain
variable = elastic_strain_zz
index_i = 2
index_j = 2
execute_on = timestep_end
[../]
[./plastic_strain_xx]
type = RankTwoAux
rank_two_tensor = plastic_strain
variable = plastic_strain_xx
index_i = 0
index_j = 0
execute_on = timestep_end
[../]
[./plastic_strain_yy]
type = RankTwoAux
rank_two_tensor = plastic_strain
variable = plastic_strain_yy
index_i = 1
index_j = 1
execute_on = timestep_end
[../]
[./plastic_strain_zz]
type = RankTwoAux
rank_two_tensor = plastic_strain
variable = plastic_strain_zz
index_i = 2
index_j = 2
execute_on = timestep_end
[../]
[./tot_strain_xx]
type = RankTwoAux
rank_two_tensor = total_strain
variable = tot_strain_xx
index_i = 0
index_j = 0
execute_on = timestep_end
[../]
[./tot_strain_yy]
type = RankTwoAux
rank_two_tensor = total_strain
variable = tot_strain_yy
index_i = 1
index_j = 1
execute_on = timestep_end
[../]
[./tot_strain_zz]
type = RankTwoAux
rank_two_tensor = total_strain
variable = tot_strain_zz
index_i = 2
index_j = 2
execute_on = timestep_end
[../]
[./eff_plastic_strain]
type = MaterialRealAux
property = effective_plastic_strain
variable = eff_plastic_strain
[../]
[]
[Functions]
[./appl_dispy]
type = PiecewiseLinear
x = '0 1.0 2.0 3.0 4.0 5.0 6.0 7.0 8.0 9.0 10.0 11.0 12.0'
y = '0.0 0.208e-4 0.50e-4 1.00e-4 0.784e-4 0.50e-4 0.0 0.216e-4 0.5e-4 1.0e-4 0.785e-4 0.50e-4 0.0'
[../]
[]
[BCs]
[./side_x]
type = DirichletBC
variable = disp_x
boundary = 101
value = 0.0
[../]
[./origin_x]
type = DirichletBC
variable = disp_x
boundary = 103
value = 0.0
[../]
[./bot_y]
type = DirichletBC
variable = disp_y
boundary = 102
value = 0.0
[../]
[./origin_y]
type = DirichletBC
variable = disp_y
boundary = 103
value = 0.0
[../]
[./top_y]
type = FunctionDirichletBC
variable = disp_y
boundary = 1
function = appl_dispy
[../]
[]
[Materials]
[./elasticity_tensor]
type = ComputeIsotropicElasticityTensor
block = 1
youngs_modulus = 250e9
poissons_ratio = 0.25
[../]
[./strain]
type = ComputePlaneFiniteStrain
block = 1
[../]
[./stress]
type = ComputeMultipleInelasticStress
inelastic_models = 'isoplas'
block = 1
[../]
[./isoplas]
type = IsotropicPlasticityStressUpdate
yield_stress = 5e6
hardening_constant = 0.0
relative_tolerance = 1e-20
absolute_tolerance = 1e-8
[../]
[]
[Executioner]
type = Transient
solve_type = 'PJFNK'
nl_rel_tol = 1e-10
nl_abs_tol = 1e-12
l_tol = 1e-4
l_max_its = 100
nl_max_its = 20
dt = 1.0
start_time = 0.0
num_steps = 100
end_time = 12.0
[]
[Postprocessors]
[./stress_xx]
type = ElementAverageValue
variable = stress_xx
[../]
[./stress_yy]
type = ElementAverageValue
variable = stress_yy
[../]
[./stress_zz]
type = ElementAverageValue
variable = stress_zz
[../]
[./stress_xy]
type = ElementAverageValue
variable = stress_xy
[../]
[./vonmises]
type = ElementAverageValue
variable = vonmises
[../]
[./pressure]
type = ElementAverageValue
variable = pressure
[../]
[./el_strain_xx]
type = ElementAverageValue
variable = elastic_strain_xx
[../]
[./el_strain_yy]
type = ElementAverageValue
variable = elastic_strain_yy
[../]
[./el_strain_zz]
type = ElementAverageValue
variable = elastic_strain_zz
[../]
[./pl_strain_xx]
type = ElementAverageValue
variable = plastic_strain_xx
[../]
[./pl_strain_yy]
type = ElementAverageValue
variable = plastic_strain_yy
[../]
[./pl_strain_zz]
type = ElementAverageValue
variable = plastic_strain_zz
[../]
[./eff_plastic_strain]
type = ElementAverageValue
variable = eff_plastic_strain
[../]
[./tot_strain_xx]
type = ElementAverageValue
variable = tot_strain_xx
[../]
[./tot_strain_yy]
type = ElementAverageValue
variable = tot_strain_yy
[../]
[./tot_strain_zz]
type = ElementAverageValue
variable = tot_strain_zz
[../]
[./disp_x1]
type = NodalVariableValue
nodeid = 0
variable = disp_x
[../]
[./disp_x4]
type = NodalVariableValue
nodeid = 3
variable = disp_x
[../]
[./disp_y1]
type = NodalVariableValue
nodeid = 0
variable = disp_y
[../]
[./disp_y4]
type = NodalVariableValue
nodeid = 3
variable = disp_y
[../]
[./_dt]
type = TimestepSize
[../]
[]
[Outputs]
exodus = true
[./console]
type = Console
output_linear = true
[../]
[]
(modules/solid_mechanics/test/tests/strain_energy_density/incr_model_elas_plas.i)
# Single element test to check the strain energy density calculation
[GlobalParams]
displacements = 'disp_x disp_y'
volumetric_locking_correction = true
[]
[Mesh]
type = GeneratedMesh
dim = 2
nx = 1
ny = 1
xmin = 0
xmax = 1
ymin = 0
ymax = 2
[]
[AuxVariables]
[./SED]
order = CONSTANT
family = MONOMIAL
[../]
[]
[Functions]
[./rampConstantUp]
type = PiecewiseLinear
x = '0. 1.'
y = '0. 1.'
scale_factor = -100
[../]
[./ramp_disp_y]
type = PiecewiseLinear
x = '0. 1. 2.'
y = '0. 6.8e-6 1.36e-5'
[../]
[]
[Physics/SolidMechanics/QuasiStatic]
[./master]
strain = SMALL
add_variables = true
incremental = true
generate_output = 'stress_xx stress_yy stress_zz vonmises_stress elastic_strain_xx elastic_strain_yy elastic_strain_zz plastic_strain_xx plastic_strain_yy plastic_strain_zz strain_xx strain_yy strain_zz'
planar_formulation = PLANE_STRAIN
[../]
[]
[AuxKernels]
[./SED]
type = MaterialRealAux
variable = SED
property = strain_energy_density
execute_on = timestep_end
[../]
[]
[BCs]
[./no_x]
type = DirichletBC
variable = disp_x
preset = false
boundary = 'left'
value = 0.0
[../]
[./no_y]
type = DirichletBC
variable = disp_y
preset = false
boundary = 'bottom'
value = 0.0
[../]
[./top_disp]
type = FunctionDirichletBC
variable = disp_y
preset = false
boundary = 'top'
function = ramp_disp_y
[../]
[]
[Materials]
[./elasticity_tensor]
type = ComputeIsotropicElasticityTensor
youngs_modulus = 30e+6
poissons_ratio = 0.3
[../]
[./elastic_stress]
type = ComputeMultipleInelasticStress
inelastic_models = 'isoplas'
[../]
[./isoplas]
type = IsotropicPlasticityStressUpdate
yield_stress = 1e2
hardening_constant = 0.0
[../]
[./strain_energy_density]
type = StrainEnergyDensity
incremental = true
[../]
[]
[Executioner]
type = Transient
petsc_options_iname = '-ksp_gmres_restart -pc_type -pc_hypre_type -pc_hypre_boomeramg_max_iter'
petsc_options_value = '201 hypre boomeramg 4'
line_search = 'none'
l_max_its = 50
nl_max_its = 20
nl_abs_tol = 3e-7
nl_rel_tol = 1e-12
l_tol = 1e-2
start_time = 0.0
dt = 1
end_time = 2
num_steps = 2
[]
[Postprocessors]
[./epxx]
type = ElementalVariableValue
variable = elastic_strain_xx
elementid = 0
[../]
[./epyy]
type = ElementalVariableValue
variable = elastic_strain_yy
elementid = 0
[../]
[./epzz]
type = ElementalVariableValue
variable = elastic_strain_zz
elementid = 0
[../]
[./eplxx]
type = ElementalVariableValue
variable = plastic_strain_xx
elementid = 0
[../]
[./eplyy]
type = ElementalVariableValue
variable = plastic_strain_yy
elementid = 0
[../]
[./eplzz]
type = ElementalVariableValue
variable = plastic_strain_zz
elementid = 0
[../]
[./etxx]
type = ElementalVariableValue
variable = strain_xx
elementid = 0
[../]
[./etyy]
type = ElementalVariableValue
variable = strain_yy
elementid = 0
[../]
[./etzz]
type = ElementalVariableValue
variable = strain_zz
elementid = 0
[../]
[./sigxx]
type = ElementAverageValue
variable = stress_xx
[../]
[./sigyy]
type = ElementAverageValue
variable = stress_yy
[../]
[./sigzz]
type = ElementAverageValue
variable = stress_zz
[../]
[./SED]
type = ElementAverageValue
variable = SED
[../]
[]
[Outputs]
csv = true
[]
(modules/solid_mechanics/test/tests/jacobian/tensile_update2.i)
# Tensile, update version, with strength = 1MPa and smoothing_tol = 0.1E5
# Lame lambda = 1GPa. Lame mu = 1.3GPa
# Units in this file are MPa (not Pa)
#
# Return to the stress_I = stress_II ~1 edge
[Mesh]
type = GeneratedMesh
dim = 3
nx = 1
ny = 1
nz = 1
xmin = -0.5
xmax = 0.5
ymin = -0.5
ymax = 0.5
zmin = -0.5
zmax = 0.5
[]
[Variables]
[./disp_x]
[../]
[./disp_y]
[../]
[./disp_z]
[../]
[]
[Kernels]
[SolidMechanics]
displacements = 'disp_x disp_y disp_z'
[../]
[]
[UserObjects]
[./ts]
type = SolidMechanicsHardeningConstant
value = 1
[../]
[]
[Materials]
[./elasticity_tensor]
type = ComputeIsotropicElasticityTensor
lambda = 1.0E3
shear_modulus = 1.3E3
[../]
[./strain]
type = ComputeIncrementalStrain
displacements = 'disp_x disp_y disp_z'
eigenstrain_names = ini_stress
[../]
[./ini_stress]
type = ComputeEigenstrainFromInitialStress
initial_stress = '2 0 0 0 0 0 0 0 2.01'
eigenstrain_name = ini_stress
[../]
[./tensile]
type = TensileStressUpdate
tensile_strength = ts
smoothing_tol = 0.1
yield_function_tol = 1.0E-12
[../]
[./stress]
type = ComputeMultipleInelasticStress
inelastic_models = tensile
perform_finite_strain_rotations = false
[../]
[]
[Preconditioning]
[./andy]
type = SMP
full = true
petsc_options_iname = '-snes_type'
petsc_options_value = 'test'
[../]
[]
[Executioner]
type = Transient
solve_type = Newton
[]
(modules/solid_mechanics/test/tests/capped_weak_plane/small_deform1.i)
# Elastic deformation.
# With Lame lambda=0 and Lame mu=1, applying the following
# deformation to the zmax surface of a unit cube:
# disp_x = 8*t
# disp_y = 6*t
# disp_z = t
# should yield stress:
# stress_xz = 8*t
# stress_xy = 6*t
# stress_zz = 2*t
[Mesh]
type = GeneratedMesh
dim = 3
nx = 1
ny = 1
nz = 1
xmin = -0.5
xmax = 0.5
ymin = -0.5
ymax = 0.5
zmin = -0.5
zmax = 0.5
[]
[Variables]
[./disp_x]
[../]
[./disp_y]
[../]
[./disp_z]
[../]
[]
[Kernels]
[SolidMechanics]
displacements = 'disp_x disp_y disp_z'
[../]
[]
[BCs]
[./bottomx]
type = DirichletBC
variable = disp_x
boundary = back
value = 0.0
[../]
[./bottomy]
type = DirichletBC
variable = disp_y
boundary = back
value = 0.0
[../]
[./bottomz]
type = DirichletBC
variable = disp_z
boundary = back
value = 0.0
[../]
[./topx]
type = FunctionDirichletBC
variable = disp_x
boundary = front
function = 8*t
[../]
[./topy]
type = FunctionDirichletBC
variable = disp_y
boundary = front
function = 6*t
[../]
[./topz]
type = FunctionDirichletBC
variable = disp_z
boundary = front
function = t
[../]
[]
[AuxVariables]
[./stress_xx]
order = CONSTANT
family = MONOMIAL
[../]
[./stress_xy]
order = CONSTANT
family = MONOMIAL
[../]
[./stress_xz]
order = CONSTANT
family = MONOMIAL
[../]
[./stress_yy]
order = CONSTANT
family = MONOMIAL
[../]
[./stress_yz]
order = CONSTANT
family = MONOMIAL
[../]
[./stress_zz]
order = CONSTANT
family = MONOMIAL
[../]
[./strainp_xx]
order = CONSTANT
family = MONOMIAL
[../]
[./strainp_xy]
order = CONSTANT
family = MONOMIAL
[../]
[./strainp_xz]
order = CONSTANT
family = MONOMIAL
[../]
[./strainp_yy]
order = CONSTANT
family = MONOMIAL
[../]
[./strainp_yz]
order = CONSTANT
family = MONOMIAL
[../]
[./strainp_zz]
order = CONSTANT
family = MONOMIAL
[../]
[]
[AuxKernels]
[./stress_xx]
type = RankTwoAux
rank_two_tensor = stress
variable = stress_xx
index_i = 0
index_j = 0
[../]
[./stress_xy]
type = RankTwoAux
rank_two_tensor = stress
variable = stress_xy
index_i = 0
index_j = 1
[../]
[./stress_xz]
type = RankTwoAux
rank_two_tensor = stress
variable = stress_xz
index_i = 0
index_j = 2
[../]
[./stress_yy]
type = RankTwoAux
rank_two_tensor = stress
variable = stress_yy
index_i = 1
index_j = 1
[../]
[./stress_yz]
type = RankTwoAux
rank_two_tensor = stress
variable = stress_yz
index_i = 1
index_j = 2
[../]
[./stress_zz]
type = RankTwoAux
rank_two_tensor = stress
variable = stress_zz
index_i = 2
index_j = 2
[../]
[./strainp_xx]
type = RankTwoAux
rank_two_tensor = combined_inelastic_strain
variable = strainp_xx
index_i = 0
index_j = 0
[../]
[./strainp_xy]
type = RankTwoAux
rank_two_tensor = combined_inelastic_strain
variable = strainp_xy
index_i = 0
index_j = 1
[../]
[./strainp_xz]
type = RankTwoAux
rank_two_tensor = combined_inelastic_strain
variable = strainp_xz
index_i = 0
index_j = 2
[../]
[./strainp_yy]
type = RankTwoAux
rank_two_tensor = combined_inelastic_strain
variable = strainp_yy
index_i = 1
index_j = 1
[../]
[./strainp_yz]
type = RankTwoAux
rank_two_tensor = combined_inelastic_strain
variable = strainp_yz
index_i = 1
index_j = 2
[../]
[./strainp_zz]
type = RankTwoAux
rank_two_tensor = combined_inelastic_strain
variable = strainp_zz
index_i = 2
index_j = 2
[../]
[]
[Postprocessors]
[./stress_xx]
type = PointValue
point = '0 0 0'
variable = stress_xx
[../]
[./stress_xy]
type = PointValue
point = '0 0 0'
variable = stress_xy
[../]
[./stress_xz]
type = PointValue
point = '0 0 0'
variable = stress_xz
[../]
[./stress_yy]
type = PointValue
point = '0 0 0'
variable = stress_yy
[../]
[./stress_yz]
type = PointValue
point = '0 0 0'
variable = stress_yz
[../]
[./stress_zz]
type = PointValue
point = '0 0 0'
variable = stress_zz
[../]
[./strainp_xx]
type = PointValue
point = '0 0 0'
variable = strainp_xx
[../]
[./strainp_xy]
type = PointValue
point = '0 0 0'
variable = strainp_xy
[../]
[./strainp_xz]
type = PointValue
point = '0 0 0'
variable = strainp_xz
[../]
[./strainp_yy]
type = PointValue
point = '0 0 0'
variable = strainp_yy
[../]
[./strainp_yz]
type = PointValue
point = '0 0 0'
variable = strainp_yz
[../]
[./strainp_zz]
type = PointValue
point = '0 0 0'
variable = strainp_zz
[../]
[]
[Materials]
[./elasticity_tensor]
type = ComputeElasticityTensor
fill_method = symmetric_isotropic
C_ijkl = '0 1'
[../]
[./strain]
type = ComputeIncrementalStrain
displacements = 'disp_x disp_y disp_z'
[../]
[./admissible]
type = ComputeMultipleInelasticStress
inelastic_models = ''
perform_finite_strain_rotations = false
[../]
[]
[Executioner]
end_time = 2
dt = 1
type = Transient
[]
[Outputs]
file_base = small_deform1
csv = true
[]
(modules/solid_mechanics/test/tests/rom_stress_update/creep_ramp_sub_true.i)
[Mesh]
type = GeneratedMesh
dim = 3
nx = 1
ny = 1
nz = 1
[]
[GlobalParams]
displacements = 'disp_x disp_y disp_z'
[]
[AuxVariables]
[temperature]
initial_condition = 889
[]
[effective_inelastic_strain]
order = FIRST
family = MONOMIAL
[]
[cell_dislocations]
order = FIRST
family = MONOMIAL
[]
[wall_dislocations]
order = FIRST
family = MONOMIAL
[]
[number_of_substeps]
order = FIRST
family = MONOMIAL
[]
[]
[AuxKernels]
[effective_inelastic_strain]
type = MaterialRealAux
variable = effective_inelastic_strain
property = effective_creep_strain
[]
[cell_dislocations]
type = MaterialRealAux
variable = cell_dislocations
property = cell_dislocations
[]
[wall_dislocations]
type = MaterialRealAux
variable = wall_dislocations
property = wall_dislocations
[]
[number_of_substeps]
type = MaterialRealAux
variable = number_of_substeps
property = number_of_substeps
[]
[]
[Physics/SolidMechanics/QuasiStatic]
[all]
strain = FINITE
add_variables = true
generate_output = 'vonmises_stress'
[]
[]
[BCs]
[symmy]
type = DirichletBC
variable = disp_y
boundary = bottom
value = 0
[]
[symmx]
type = DirichletBC
variable = disp_x
boundary = left
value = 0
[]
[symmz]
type = DirichletBC
variable = disp_z
boundary = back
value = 0
[]
[pressure_x]
type = Pressure
variable = disp_x
boundary = right
factor = -0.5
function = shear_function
[]
[pressure_y]
type = Pressure
variable = disp_y
boundary = top
factor = -0.5
function = shear_function
[]
[pressure_z]
type = Pressure
variable = disp_z
boundary = front
factor = 0.5
function = shear_function
[]
[]
[Functions]
[shear_function]
type = ParsedFunction
expression = 'timeToDoubleInHours := 10;
if(t<=28*60*60, 15.0e6, 15.0e6*(t-28*3600)/3600/timeToDoubleInHours+15.0e6)'
[]
[]
[Materials]
[elasticity_tensor]
type = ComputeIsotropicElasticityTensor
youngs_modulus = 1.68e11
poissons_ratio = 0.31
[]
[stress]
type = ComputeMultipleInelasticStress
inelastic_models = rom_stress_prediction
[]
[mx_phase_fraction]
type = GenericConstantMaterial
prop_names = mx_phase_fraction
prop_values = 5.13e-2 #precipitation bounds: 6e-3, 1e-1
outputs = all
[]
[rom_stress_prediction]
type = SS316HLAROMANCEStressUpdateTest
temperature = temperature
initial_cell_dislocation_density = 6.0e12
initial_wall_dislocation_density = 4.4e11
# outputs = all
use_substepping = ERROR_BASED
substep_strain_tolerance = 1.0e-5
stress_input_window_low_failure = WARN
stress_input_window_high_failure = ERROR
cell_input_window_high_failure = ERROR
cell_input_window_low_failure = ERROR
wall_input_window_low_failure = ERROR
wall_input_window_high_failure = ERROR
temperature_input_window_high_failure = ERROR
temperature_input_window_low_failure = ERROR
environment_input_window_high_failure = ERROR
environment_input_window_low_failure = ERROR
[]
[]
[Executioner]
type = Transient
solve_type = 'NEWTON'
nl_abs_tol = 1e-12
nl_rel_tol = 1e-4
automatic_scaling = true
compute_scaling_once = false
dtmin = 0.1
dtmax = 1e5
end_time = 136800
[TimeStepper]
type = IterationAdaptiveDT
dt = 0.1 ## This model requires a tiny timestep at the onset for the first 10s
iteration_window = 4
optimal_iterations = 12
time_t = '100800'
time_dt = '1e5'
[]
[]
[Postprocessors]
[effective_strain_avg]
type = ElementAverageValue
variable = effective_inelastic_strain
[]
[temperature]
type = ElementAverageValue
variable = temperature
[]
[cell_dislocations]
type = ElementAverageValue
variable = cell_dislocations
[]
[wall_disloactions]
type = ElementAverageValue
variable = wall_dislocations
[]
[max_vonmises_stress]
type = ElementExtremeValue
variable = vonmises_stress
value_type = max
[]
[number_of_substeps]
type = ElementAverageValue
variable = number_of_substeps
[]
[]
[Outputs]
csv = true
[]
(modules/solid_mechanics/test/tests/capped_mohr_coulomb/small_deform22.i)
# Mohr-Coulomb only
# apply stretches in x direction and smaller stretches in the y direction
# to observe return to the MC plane
# This tests uses hardening of the cohesion. The returned configuration
# should obey
# 0 = 0.5 * (Smax - Smin) + 0.5 * (Smax + Smin) * sin(phi) - C cos(phi)
# which allows inference of C.
[Mesh]
type = GeneratedMesh
dim = 3
nx = 1
ny = 1
nz = 1
xmin = -0.5
xmax = 0.5
ymin = -0.5
ymax = 0.5
zmin = -0.5
zmax = 0.5
[]
[GlobalParams]
displacements = 'disp_x disp_y disp_z'
[]
[Physics/SolidMechanics/QuasiStatic]
[./all]
add_variables = true
incremental = true
generate_output = 'max_principal_stress mid_principal_stress min_principal_stress stress_xx stress_xy stress_xz stress_yy stress_yz stress_zz'
[../]
[]
[BCs]
[./x]
type = FunctionDirichletBC
variable = disp_x
boundary = 'front back'
function = '0.4E-6*x*t'
[../]
[./y]
type = FunctionDirichletBC
variable = disp_y
boundary = 'front back'
function = '0.1E-6*y*t'
[../]
[./z]
type = FunctionDirichletBC
variable = disp_z
boundary = 'front back'
function = '0'
[../]
[]
[AuxVariables]
[./yield_fcn]
order = CONSTANT
family = MONOMIAL
[../]
[./iter]
order = CONSTANT
family = MONOMIAL
[../]
[./intnl]
order = CONSTANT
family = MONOMIAL
[../]
[]
[AuxKernels]
[./yield_fcn_auxk]
type = MaterialStdVectorAux
index = 6
property = plastic_yield_function
variable = yield_fcn
[../]
[./iter_auxk]
type = MaterialRealAux
property = plastic_NR_iterations
variable = iter
[../]
[./intnl_auxk]
type = MaterialStdVectorAux
property = plastic_internal_parameter
index = 0
variable = intnl
[../]
[]
[Postprocessors]
[./s_max]
type = PointValue
point = '0 0 0'
variable = max_principal_stress
[../]
[./s_mid]
type = PointValue
point = '0 0 0'
variable = mid_principal_stress
[../]
[./s_min]
type = PointValue
point = '0 0 0'
variable = min_principal_stress
[../]
[./f]
type = PointValue
point = '0 0 0'
variable = yield_fcn
[../]
[./iter]
type = PointValue
point = '0 0 0'
variable = iter
[../]
[./intnl]
type = PointValue
point = '0 0 0'
variable = intnl
[../]
[]
[UserObjects]
[./ts]
type = SolidMechanicsHardeningConstant
value = 1E6
[../]
[./mc_coh]
type = SolidMechanicsHardeningCubic
value_0 = 10
value_residual = 20
internal_limit = 5E-6
[../]
[./mc_phi]
type = SolidMechanicsHardeningConstant
value = 30
convert_to_radians = true
[../]
[./mc_psi]
type = SolidMechanicsHardeningConstant
value = 30
convert_to_radians = true
[../]
[]
[Materials]
[./elasticity_tensor]
type = ComputeIsotropicElasticityTensor
youngs_modulus = 1E7
poissons_ratio = 0.3
[../]
[./mc]
type = CappedMohrCoulombStressUpdate
tensile_strength = ts
compressive_strength = ts
cohesion = mc_coh
friction_angle = mc_phi
dilation_angle = mc_psi
smoothing_tol = 0
yield_function_tol = 1.0E-9
[../]
[./stress]
type = ComputeMultipleInelasticStress
inelastic_models = mc
perform_finite_strain_rotations = false
[../]
[]
[Executioner]
end_time = 10
dt = 1
type = Transient
[]
[Outputs]
file_base = small_deform_hard21
csv = true
[]
(modules/solid_mechanics/test/tests/domain_integral_thermal/c_integral_2d.i)
[GlobalParams]
order = FIRST
family = LAGRANGE
displacements = 'disp_x disp_y'
volumetric_locking_correction = true
[]
[Mesh]
file = crack2d.e
[]
[AuxVariables]
[./SERD]
order = CONSTANT
family = MONOMIAL
[../]
[]
[Functions]
[./rampConstantUp]
type = PiecewiseLinear
x = '0. 0.1 100.0'
y = '0. 1 1'
scale_factor = -68.95 #MPa
[../]
[]
[Physics/SolidMechanics/QuasiStatic]
[./master]
strain = FINITE
add_variables = true
incremental = true
generate_output = 'stress_xx stress_yy stress_zz vonmises_stress'
planar_formulation = PLANE_STRAIN
[../]
[]
[AuxKernels]
[./SERD]
type = MaterialRealAux
variable = SERD
property = strain_energy_rate_density
execute_on = timestep_end
[../]
[]
[BCs]
[./crack_y]
type = DirichletBC
variable = disp_y
boundary = 100
value = 0.0
[../]
[./no_y]
type = DirichletBC
variable = disp_y
boundary = 400
value = 0.0
[../]
[./no_x1]
type = DirichletBC
variable = disp_x
boundary = 900
value = 0.0
[../]
[./Pressure]
[./crack_pressure]
boundary = 700
function = rampConstantUp
[../]
[../]
[]
[Materials]
[./elasticity_tensor]
type = ComputeIsotropicElasticityTensor
youngs_modulus = 206800
poissons_ratio = 0.0
[../]
[./radial_return_stress]
type = ComputeMultipleInelasticStress
inelastic_models = 'powerlawcrp'
[../]
[./powerlawcrp]
type = PowerLawCreepStressUpdate
coefficient = 3.125e-21 # 7.04e-17 #
n_exponent = 2.0
m_exponent = 0.0
activation_energy = 0.0
[../]
[]
[DomainIntegral]
integrals = CIntegral
boundary = 800
crack_direction_method = CrackDirectionVector
crack_direction_vector = '1 0 0'
2d = true
axis_2d = 2
radius_inner = '60.0 80.0 100.0 120.0'
radius_outer = '80.0 100.0 120.0 140.0'
incremental = true
inelastic_models = 'powerlawcrp'
[]
[Executioner]
type = Transient
solve_type = 'PJFNK'
petsc_options_iname = '-pc_type -ksp_gmres_restart -sub_ksp_type -sub_pc_type -pc_asm_overlap'
petsc_options_value = 'asm 31 preonly lu 1'
line_search = 'none'
l_max_its = 50
nl_max_its = 40
nl_rel_step_tol= 1e-10
nl_rel_tol = 1e-10
start_time = 0.0
dt = 1
end_time = 1
num_steps = 1
[]
[Outputs]
exodus = true
[]
[Preconditioning]
[./smp]
type = SMP
pc_side = left
ksp_norm = preconditioned
full = true
[../]
[]
(modules/solid_mechanics/test/tests/jacobian/cwp11.i)
# Capped weak-plane plasticity
# checking jacobian for shear + tensile failure with hardening
[Mesh]
type = GeneratedMesh
dim = 3
[]
[GlobalParams]
displacements = 'disp_x disp_y disp_z'
[]
[Variables]
[./disp_x]
[../]
[./disp_y]
[../]
[./disp_z]
[../]
[]
[Kernels]
[SolidMechanics]
[../]
[]
[UserObjects]
[./coh]
type = SolidMechanicsHardeningExponential
value_0 = 1
value_residual = 2
rate = 1
[../]
[./tanphi]
type = SolidMechanicsHardeningExponential
value_0 = 1.0
value_residual = 0.5
rate = 2
[../]
[./tanpsi]
type = SolidMechanicsHardeningExponential
value_0 = 0.1
value_residual = 0.05
rate = 3
[../]
[./t_strength]
type = SolidMechanicsHardeningExponential
value_0 = 100
value_residual = 100
rate = 1
[../]
[./c_strength]
type = SolidMechanicsHardeningCubic
value_0 = 1
value_residual = 0
internal_0 = -2
internal_limit = 0
[../]
[]
[Materials]
[./elasticity_tensor]
type = ComputeIsotropicElasticityTensor
lambda = 1.0
shear_modulus = 2.0
[../]
[./strain]
type = ComputeIncrementalStrain
eigenstrain_names = ini_stress
[../]
[./ini_stress]
type = ComputeEigenstrainFromInitialStress
initial_stress = '0 0 0 0 0 1 0 1 -1.5'
eigenstrain_name = ini_stress
[../]
[./admissible]
type = ComputeMultipleInelasticStress
inelastic_models = mc
tangent_operator = nonlinear
[../]
[./mc]
type = CappedWeakPlaneStressUpdate
cohesion = coh
tan_friction_angle = tanphi
tan_dilation_angle = tanpsi
tensile_strength = t_strength
compressive_strength = c_strength
max_NR_iterations = 20
tip_smoother = 0
smoothing_tol = 1
yield_function_tol = 1E-10
perfect_guess = false
[../]
[]
[Preconditioning]
[./andy]
type = SMP
full = true
petsc_options_iname = '-ksp_type -pc_type -snes_atol -snes_rtol -snes_max_it -snes_type'
petsc_options_value = 'bcgs bjacobi 1E-15 1E-10 10000 test'
[../]
[]
[Executioner]
type = Transient
solve_type = Newton
[]
(modules/solid_mechanics/test/tests/combined_creep_plasticity/combined_stress_prescribed.i)
#
# 1x1x1 unit cube with time-varying pressure on top face
#
# The problem is a one-dimensional creep analysis. The top face has a
# pressure load that is a function of time. The creep strain can be
# calculated analytically. There is no practical active linear
# isotropic plasticity because the yield stress for the plasticity
# model is set to 1e30 MPa, which will not be reached in this
# regression test.
#
# The analytic solution to this problem is:
#
# d ec
# ---- = a*S^b with S = c*t^d
# dt
#
# d ec = a*c^b*t^(b*d) dt
#
# a*c^b
# ec = ----- t^(b*d+1)
# b*d+1
#
# where S = stress
# ec = creep strain
# t = time
# a = constant
# b = constant
# c = constant
# d = constant
#
# With a = 3e-24,
# b = 4,
# c = 1,
# d = 1/2, and
# t = 32400
# we have
#
# S = t^(1/2) = 180
#
# ec = 1e-24*t^3 = 3.4012224e-11
#
[Mesh]
type = GeneratedMesh
dim = 3
nx = 1
ny = 1
nz = 1
[]
[GlobalParams]
displacements = 'disp_x disp_y disp_z'
volumetric_locking_correction = true
[]
[Physics/SolidMechanics/QuasiStatic]
[./all]
strain = FINITE
incremental = true
add_variables = true
generate_output = 'stress_yy creep_strain_yy'
[../]
[]
[Functions]
[./pressure]
type = ParsedFunction
expression = 'sqrt(t)'
[../]
[./dts]
type = PiecewiseLinear
y = '1e-2 1e-1 1e0 1e1 1e2'
x = '0 7e-1 7e0 7e1 1e2'
[../]
[]
[BCs]
[./top_pressure]
type = Pressure
variable = disp_y
boundary = top
function = pressure
[../]
[./u_bottom_fix]
type = DirichletBC
variable = disp_y
boundary = bottom
value = 0.0
[../]
[./u_yz_fix]
type = DirichletBC
variable = disp_x
boundary = left
value = 0.0
[../]
[./u_xy_fix]
type = DirichletBC
variable = disp_z
boundary = back
value = 0.0
[../]
[]
[Materials]
[./elasticity_tensor]
type = ComputeIsotropicElasticityTensor
youngs_modulus = 2.8e7
poissons_ratio = 0.3
[../]
[./creep_plas]
type = ComputeMultipleInelasticStress
inelastic_models = 'creep plas'
tangent_operator = elastic
[../]
[./creep]
type = PowerLawCreepStressUpdate
coefficient = 3.0e-24
n_exponent = 4
m_exponent = 0
activation_energy = 0
[../]
[./plas]
type = IsotropicPlasticityStressUpdate
hardening_constant = 1
yield_stress = 1e30
[../]
[]
[Executioner]
type = Transient
solve_type = 'PJFNK'
petsc_options_iname = '-pc_type -pc_factor_mat_solver_package'
petsc_options_value = ' lu superlu_dist'
line_search = 'none'
l_max_its = 100
nl_max_its = 100
nl_rel_tol = 1e-10
nl_abs_tol = 1e-7
l_tol = 1e-6
start_time = 0.0
end_time = 32400
dt = 1e-2
[./TimeStepper]
type = FunctionDT
function = dts
[../]
[]
[Postprocessors]
[./timestep]
type = TimestepSize
[../]
[]
[Outputs]
exodus = true
[]
(modules/solid_mechanics/test/tests/tensile/random_update.i)
# Plasticity models:
# Planar tensile with strength = 1MPa
#
# Lame lambda = 1GPa. Lame mu = 1.3GPa
#
# A line of elements is perturbed randomly, and return to the yield surface at each quadpoint is checked
[Mesh]
type = GeneratedMesh
dim = 3
nx = 1000
ny = 1234
nz = 1
xmin = 0
xmax = 1000
ymin = 0
ymax = 1234
zmin = 0
zmax = 1
[]
[GlobalParams]
displacements = 'disp_x disp_y disp_z'
[]
[Physics/SolidMechanics/QuasiStatic]
[./all]
add_variables = true
incremental = true
strain = finite
generate_output = 'stress_xx stress_xy stress_xz stress_yy stress_yz stress_zz'
[../]
[]
[ICs]
[./x]
type = RandomIC
min = -0.1
max = 0.1
variable = disp_x
[../]
[./y]
type = RandomIC
min = -0.1
max = 0.1
variable = disp_y
[../]
[./z]
type = RandomIC
min = -0.1
max = 0.1
variable = disp_z
[../]
[]
[BCs]
[./x]
type = FunctionDirichletBC
variable = disp_x
boundary = 'front back'
function = '0'
[../]
[./y]
type = FunctionDirichletBC
variable = disp_y
boundary = 'front back'
function = '0'
[../]
[./z]
type = FunctionDirichletBC
variable = disp_z
boundary = 'front back'
function = '0'
[../]
[]
[AuxVariables]
[./f0]
order = CONSTANT
family = MONOMIAL
[../]
[./f1]
order = CONSTANT
family = MONOMIAL
[../]
[./f2]
order = CONSTANT
family = MONOMIAL
[../]
[./int0]
order = CONSTANT
family = MONOMIAL
[../]
[./iter]
order = CONSTANT
family = MONOMIAL
[../]
[]
[AuxKernels]
[./f0]
type = MaterialStdVectorAux
property = plastic_yield_function
index = 0
variable = f0
[../]
[./f1]
type = MaterialStdVectorAux
property = plastic_yield_function
index = 1
variable = f1
[../]
[./f2]
type = MaterialStdVectorAux
property = plastic_yield_function
index = 2
variable = f2
[../]
[./int0]
type = MaterialStdVectorAux
property = plastic_internal_parameter
factor = 1E6
index = 0
variable = int0
[../]
[./iter]
type = MaterialRealAux
property = plastic_NR_iterations
variable = iter
[../]
[]
[Postprocessors]
[./tot_iters]
type = ElementIntegralMaterialProperty
mat_prop = plastic_NR_iterations
outputs = console
[../]
[./raw_f0]
type = ElementExtremeValue
variable = f0
outputs = console
[../]
[./raw_f1]
type = ElementExtremeValue
variable = f1
outputs = console
[../]
[./raw_f2]
type = ElementExtremeValue
variable = f2
outputs = console
[../]
[./iter]
type = ElementExtremeValue
variable = iter
outputs = console
[../]
[./f0]
type = FunctionValuePostprocessor
function = should_be_zero0_fcn
[../]
[./f1]
type = FunctionValuePostprocessor
function = should_be_zero1_fcn
[../]
[./f2]
type = FunctionValuePostprocessor
function = should_be_zero2_fcn
[../]
[]
[Functions]
[./should_be_zero0_fcn]
type = ParsedFunction
expression = 'if(a<1E-1,0,a)'
symbol_names = 'a'
symbol_values = 'raw_f0'
[../]
[./should_be_zero1_fcn]
type = ParsedFunction
expression = 'if(a<1E-1,0,a)'
symbol_names = 'a'
symbol_values = 'raw_f1'
[../]
[./should_be_zero2_fcn]
type = ParsedFunction
expression = 'if(a<1E-1,0,a)'
symbol_names = 'a'
symbol_values = 'raw_f2'
[../]
[]
[UserObjects]
[./ts]
type = SolidMechanicsHardeningCubic
value_0 = 1E6
value_residual = 0
internal_limit = 1
[../]
[]
[Materials]
[./elasticity_tensor]
type = ComputeElasticityTensor
fill_method = symmetric_isotropic
C_ijkl = '1E9 1.3E9'
[../]
[./tensile]
type = TensileStressUpdate
tensile_strength = ts
smoothing_tol = 1E5
max_NR_iterations = 100
yield_function_tol = 1.0E-1
[../]
[./stress]
type = ComputeMultipleInelasticStress
inelastic_models = tensile
perform_finite_strain_rotations = false
[../]
[]
[Executioner]
end_time = 1
dt = 1
type = Transient
[]
[Outputs]
file_base = random_update
exodus = false
[./csv]
type = CSV
[../]
[]
(modules/combined/test/tests/combined_plasticity_temperature/plasticity_temperature_dep_yield.i)
#
# This is a test of the piece-wise linear strain hardening model using the
# small strain formulation. This test exercises the temperature-dependent
# yield stress.
#
# Test procedure:
# 1. The element is pulled to and then beyond the yield stress for a given
# temperature.
# 2. The displacement is then constant while the temperature increases and
# the yield stress decreases. This results in a lower stress with more
# plastic strain.
# 3. The temperature decreases beyond its original value giving a higher
# yield stress. The displacement increases, causing increases stress to
# the new yield stress.
# 4. The temperature and yield stress are constant with increasing
# displacement giving a constant stress and more plastic strain.
#
# Plotting total_strain_yy on the x axis and stress_yy on the y axis shows
# the stress history in a clear way.
#
# s |
# t | *****
# r | *
# e | ***** *
# s | * * *
# s | * *
# |*
# +------------------
# total strain
#
[Mesh]
type = GeneratedMesh
dim = 3
nx = 1
ny = 1
nz = 1
[]
[GlobalParams]
displacements = 'disp_x disp_y disp_z'
[]
[Physics/SolidMechanics/QuasiStatic]
[./all]
strain = FINITE
incremental = true
add_variables = true
generate_output = 'stress_yy plastic_strain_xx plastic_strain_yy plastic_strain_zz'
[../]
[]
[Variables]
[./temp]
order = FIRST
family = LAGRANGE
[../]
[]
[Functions]
[./top_pull]
type = PiecewiseLinear
x = '0 1 2 4 5 6'
y = '0 0.025 0.05 0.05 0.06 0.085'
[../]
[./yield]
type = PiecewiseLinear
x = '400 500 600'
y = '6e3 5e3 4e3'
[../]
[./temp]
type = PiecewiseLinear
x = '0 1 2 3 4'
y = '500 500 500 600 400'
[../]
[]
[Kernels]
[./heat]
type = HeatConduction
variable = temp
[../]
[]
[BCs]
[./y_pull_function]
type = FunctionDirichletBC
variable = disp_y
boundary = top
function = top_pull
[../]
[./x_bot]
type = DirichletBC
variable = disp_x
boundary = left
value = 0.0
[../]
[./y_bot]
type = DirichletBC
variable = disp_y
boundary = bottom
value = 0.0
[../]
[./z_bot]
type = DirichletBC
variable = disp_z
boundary = back
value = 0.0
[../]
[./temp]
type = FunctionDirichletBC
variable = temp
function = temp
boundary = left
[../]
[]
[Materials]
[./elasticity_tensor]
type = ComputeIsotropicElasticityTensor
block = 0
youngs_modulus = 2.0e5
poissons_ratio = 0.3
[../]
[./creep_plas]
type = ComputeMultipleInelasticStress
tangent_operator = elastic
block = 0
inelastic_models = 'plasticity'
max_iterations = 50
absolute_tolerance = 1e-05
[../]
[./plasticity]
type = IsotropicPlasticityStressUpdate
block = 0
hardening_constant = 0
yield_stress_function = yield
temperature = temp
[../]
[./heat_conduction]
type = HeatConductionMaterial
block = 0
specific_heat = 1
thermal_conductivity = 1
[../]
[]
[Executioner]
type = Transient
solve_type = 'PJFNK'
petsc_options = '-snes_ksp_ew'
petsc_options_iname = '-ksp_gmres_restart -pc_type -pc_hypre_type -pc_hypre_boomeramg_max_iter'
petsc_options_value = '201 hypre boomeramg 4'
line_search = 'none'
l_max_its = 100
nl_max_its = 100
nl_rel_tol = 1e-12
nl_abs_tol = 1e-10
l_tol = 1e-9
start_time = 0.0
end_time = 6
dt = 0.1
[]
[Outputs]
exodus = true
[]
(modules/solid_mechanics/test/tests/capped_weak_plane/except5.i)
# Exception: incorrect userobject types
[Mesh]
type = GeneratedMesh
dim = 3
nx = 1
ny = 1
nz = 1
xmin = -0.5
xmax = 0.5
ymin = -0.5
ymax = 0.5
zmin = -0.5
zmax = 0.5
[]
[GlobalParams]
displacements = 'disp_x disp_y disp_z'
[]
[Physics/SolidMechanics/QuasiStatic]
[./all]
add_variables = true
incremental = true
[../]
[]
[UserObjects]
[./coh]
type = SolidMechanicsHardeningConstant
value = 1
[../]
[./tanphi]
type = SolidMechanicsHardeningConstant
value = 0.5
[../]
[./tanpsi]
type = SolidMechanicsHardeningConstant
value = 0.1111077
[../]
[./t_strength]
type = SolidMechanicsHardeningConstant
value = 1
[../]
[./c_strength]
type = SolidMechanicsHardeningConstant
value = -2
[../]
[]
[Materials]
[./elasticity_tensor]
type = ComputeElasticityTensor
fill_method = symmetric_isotropic
C_ijkl = '0 1E6'
[../]
[./admissible]
type = ComputeMultipleInelasticStress
inelastic_models = stress
perform_finite_strain_rotations = false
[../]
[./stress]
type = CappedWeakPlaneStressUpdate
cohesion = coh
tan_friction_angle = tanphi
tan_dilation_angle = tanpsi
tensile_strength = t_strength
compressive_strength = c_strength
tip_smoother = 0
smoothing_tol = 1
yield_function_tol = 1E-5
[../]
[]
[Executioner]
end_time = 1
dt = 1
type = Transient
[]
(modules/solid_mechanics/test/tests/jacobian/tensile_update3.i)
# Tensile, update version, with strength = 1MPa and smoothing_tol = 0.1E5
# Lame lambda = 1GPa. Lame mu = 1.3GPa
# Units in this file are MPa (not Pa)
#
# Return to the stress_I = stress_II = stress_III ~1 tip
[Mesh]
type = GeneratedMesh
dim = 3
nx = 1
ny = 1
nz = 1
xmin = -0.5
xmax = 0.5
ymin = -0.5
ymax = 0.5
zmin = -0.5
zmax = 0.5
[]
[Variables]
[./disp_x]
[../]
[./disp_y]
[../]
[./disp_z]
[../]
[]
[Kernels]
[SolidMechanics]
displacements = 'disp_x disp_y disp_z'
[../]
[]
[UserObjects]
[./ts]
type = SolidMechanicsHardeningConstant
value = 1
[../]
[]
[Materials]
[./elasticity_tensor]
type = ComputeIsotropicElasticityTensor
lambda = 1.0E3
shear_modulus = 1.3E3
[../]
[./strain]
type = ComputeIncrementalStrain
displacements = 'disp_x disp_y disp_z'
eigenstrain_names = ini_stress
[../]
[./ini_stress]
type = ComputeEigenstrainFromInitialStress
initial_stress = '2 0 0 0 1.9 0 0 0 2.1'
eigenstrain_name = ini_stress
[../]
[./tensile]
type = TensileStressUpdate
tensile_strength = ts
smoothing_tol = 0.1
yield_function_tol = 1.0E-12
[../]
[./stress]
type = ComputeMultipleInelasticStress
inelastic_models = tensile
perform_finite_strain_rotations = false
[../]
[]
[Preconditioning]
[./andy]
type = SMP
full = true
petsc_options_iname = '-snes_type'
petsc_options_value = 'test'
[../]
[]
[Executioner]
type = Transient
solve_type = Newton
[]
(modules/solid_mechanics/test/tests/rom_stress_update/verification.i)
[Mesh]
type = GeneratedMesh
dim = 3
[]
[GlobalParams]
displacements = 'disp_x disp_y disp_z'
[]
[AuxVariables]
[./temperature]
[../]
[]
[AuxKernels]
[./temp_aux]
type = FunctionAux
variable = temperature
function = temp_fcn
execute_on = 'initial timestep_begin'
[../]
[]
[Functions]
[./rhom_fcn]
type = PiecewiseConstant
data_file = ss316_verification_data.csv
x_index_in_file = 0
y_index_in_file = 1
format = columns
xy_in_file_only = false
direction = right
[../]
[./rhoi_fcn]
type = PiecewiseConstant
data_file = ss316_verification_data.csv
x_index_in_file = 0
y_index_in_file = 2
format = columns
xy_in_file_only = false
direction = right
[../]
[./vmJ2_fcn]
type = PiecewiseConstant
data_file = ss316_verification_data.csv
x_index_in_file = 0
y_index_in_file = 3
format = columns
xy_in_file_only = false
direction = right
[../]
[./evm_fcn]
type = PiecewiseConstant
data_file = ss316_verification_data.csv
x_index_in_file = 0
y_index_in_file = 4
format = columns
xy_in_file_only = false
direction = right
[../]
[./temp_fcn]
type = PiecewiseConstant
data_file = ss316_verification_data.csv
x_index_in_file = 0
y_index_in_file = 5
format = columns
xy_in_file_only = false
direction = right
[../]
[./rhom_soln_fcn]
type = PiecewiseConstant
data_file = ss316_verification_data.csv
x_index_in_file = 0
y_index_in_file = 7
format = columns
xy_in_file_only = false
direction = right
[../]
[./rhoi_soln_fcn]
type = PiecewiseConstant
data_file = ss316_verification_data.csv
x_index_in_file = 0
y_index_in_file = 8
format = columns
xy_in_file_only = false
direction = right
[../]
[./creep_rate_soln_fcn]
type = PiecewiseConstant
data_file = ss316_verification_data.csv
x_index_in_file = 0
y_index_in_file = 10
format = columns
xy_in_file_only = false
direction = right
[../]
[./rhom_diff_fcn]
type = ParsedFunction
symbol_names = 'rhom_soln rhom'
symbol_values = 'rhom_soln rhom'
expression = 'abs(rhom_soln - rhom) / rhom_soln'
[../]
[./rhoi_diff_fcn]
type = ParsedFunction
symbol_names = 'rhoi_soln rhoi'
symbol_values = 'rhoi_soln rhoi'
expression = 'abs(rhoi_soln - rhoi) / rhoi_soln'
[../]
[./creep_rate_diff_fcn]
type = ParsedFunction
symbol_names = 'creep_rate_soln creep_rate'
symbol_values = 'creep_rate_soln creep_rate'
expression = 'abs(creep_rate_soln - creep_rate) / creep_rate_soln'
[../]
[]
[Physics/SolidMechanics/QuasiStatic]
[./all]
strain = FINITE
add_variables = true
generate_output = 'vonmises_stress'
[../]
[]
[BCs]
[./symmx]
type = DirichletBC
variable = disp_x
boundary = left
value = 0
[../]
[./symmy]
type = DirichletBC
variable = disp_y
boundary = bottom
value = 0
[../]
[./symmz]
type = DirichletBC
variable = disp_z
boundary = back
value = 0
[../]
[./pressure_x]
type = Pressure
variable = disp_x
boundary = right
function = vmJ2_fcn
factor = 0.5e6
[../]
[./pressure_y]
type = Pressure
variable = disp_y
boundary = top
function = vmJ2_fcn
factor = -0.5e6
[../]
[./pressure_z]
type = Pressure
variable = disp_z
boundary = front
function = vmJ2_fcn
factor = -0.5e6
[../]
[]
[Materials]
[./elasticity_tensor]
type = ComputeIsotropicElasticityTensor
youngs_modulus = 1e11
poissons_ratio = 0.3
[../]
[./stress]
type = ComputeMultipleInelasticStress
inelastic_models = rom_stress_prediction
[../]
[./rom_stress_prediction]
type = SS316HLAROMANCEStressUpdateTest
temperature = temperature
effective_inelastic_strain_name = effective_creep_strain
internal_solve_full_iteration_history = true
outputs = all
wall_dislocation_density_forcing_function = rhoi_fcn
cell_dislocation_density_forcing_function = rhom_fcn
old_creep_strain_forcing_function = evm_fcn
[../]
[]
[Executioner]
type = Transient
solve_type = 'NEWTON'
petsc_options = '-snes_ksp_ew -snes_converged_reason -ksp_converged_reason'# -ksp_error_if_not_converged -snes_error_if_not_converged'
petsc_options_iname = '-pc_type'
petsc_options_value = 'lu'
line_search = 'none'
automatic_scaling = true
compute_scaling_once = false
nl_abs_tol = 1e-10
dt = 1e-3
end_time = 1e-2
[]
[Postprocessors]
[./effective_strain_avg]
type = ElementAverageValue
variable = effective_creep_strain
outputs = console
[../]
[./temperature]
type = ElementAverageValue
variable = temperature
outputs = console
[../]
[./rhom]
type = ElementAverageValue
variable = cell_dislocations
[../]
[./rhoi]
type = ElementAverageValue
variable = wall_dislocations
[../]
[./vonmises_stress]
type = ElementAverageValue
variable = vonmises_stress
outputs = console
[../]
[./creep_rate]
type = ElementAverageValue
variable = creep_rate
[../]
[./rhom_in]
type = FunctionValuePostprocessor
function = rhom_fcn
execute_on = 'TIMESTEP_END initial'
outputs = console
[../]
[./rhoi_in]
type = FunctionValuePostprocessor
function = rhoi_fcn
execute_on = 'TIMESTEP_END initial'
outputs = console
[../]
[./vmJ2_in]
type = FunctionValuePostprocessor
function = vmJ2_fcn
execute_on = 'TIMESTEP_END initial'
outputs = console
[../]
[./rhom_soln]
type = FunctionValuePostprocessor
function = rhom_soln_fcn
outputs = console
[../]
[./rhoi_soln]
type = FunctionValuePostprocessor
function = rhoi_soln_fcn
outputs = console
[../]
[./creep_rate_soln]
type = FunctionValuePostprocessor
function = creep_rate_soln_fcn
outputs = console
[../]
[./rhom_diff]
type = FunctionValuePostprocessor
function = rhom_diff_fcn
outputs = console
[../]
[./rhoi_diff]
type = FunctionValuePostprocessor
function = rhoi_diff_fcn
outputs = console
[../]
[./creep_rate_diff]
type = FunctionValuePostprocessor
function = creep_rate_diff_fcn
outputs = console
[../]
[./rhom_max_diff]
type = TimeExtremeValue
postprocessor = rhom_diff
outputs = console
[../]
[./rhoi_max_diff]
type = TimeExtremeValue
postprocessor = rhoi_diff
outputs = console
[../]
[./creep_rate_max_diff]
type = TimeExtremeValue
postprocessor = creep_rate_diff
outputs = console
[../]
[]
[Outputs]
csv = true
file_base = 'verification_1e-3_out'
[]
(modules/solid_mechanics/test/tests/capped_drucker_prager/small_deform2_lode_zero.i)
# apply repeated stretches in x, y and z directions, so that mean_stress = 0
# This maps out the yield surface in the octahedral plane for zero mean stress
[Mesh]
type = GeneratedMesh
dim = 3
nx = 1
ny = 1
nz = 1
xmin = -0.5
xmax = 0.5
ymin = -0.5
ymax = 0.5
zmin = -0.5
zmax = 0.5
[]
[GlobalParams]
displacements = 'disp_x disp_y disp_z'
[]
[Physics/SolidMechanics/QuasiStatic]
[./all]
add_variables = true
incremental = true
generate_output = 'stress_xx stress_xy stress_xz stress_yy stress_yz stress_zz'
[../]
[]
[BCs]
[./x]
type = FunctionDirichletBC
variable = disp_x
boundary = 'front back'
function = '-1.5E-6*x+2E-6*x*sin(t)'
[../]
[./y]
type = FunctionDirichletBC
variable = disp_y
boundary = 'front back'
function = '2E-6*y*sin(2*t)'
[../]
[./z]
type = FunctionDirichletBC
variable = disp_z
boundary = 'front back'
function = '-2E-6*z*(sin(t)+sin(2*t))'
[../]
[]
[AuxVariables]
[./yield_fcn]
order = CONSTANT
family = MONOMIAL
[../]
[]
[AuxKernels]
[./yield_fcn_auxk]
type = MaterialStdVectorAux
index = 0
property = plastic_yield_function
variable = yield_fcn
[../]
[]
[Postprocessors]
[./s_xx]
type = PointValue
point = '0 0 0'
variable = stress_xx
[../]
[./s_xy]
type = PointValue
point = '0 0 0'
variable = stress_xy
[../]
[./s_xz]
type = PointValue
point = '0 0 0'
variable = stress_xz
[../]
[./s_yy]
type = PointValue
point = '0 0 0'
variable = stress_yy
[../]
[./s_yz]
type = PointValue
point = '0 0 0'
variable = stress_yz
[../]
[./s_zz]
type = PointValue
point = '0 0 0'
variable = stress_zz
[../]
[./f]
type = PointValue
point = '0 0 0'
variable = yield_fcn
[../]
[./f0]
type = PointValue
point = '0 0 0'
variable = yield_fcn
[../]
[./f1]
type = PointValue
point = '0 0 0'
variable = yield_fcn
[../]
[]
[UserObjects]
[./ts]
type = SolidMechanicsHardeningConstant
value = 1000
[../]
[./cs]
type = SolidMechanicsHardeningConstant
value = 1000
[../]
[./mc_coh]
type = SolidMechanicsHardeningConstant
value = 10
[../]
[./mc_phi]
type = SolidMechanicsHardeningConstant
value = 20
convert_to_radians = true
[../]
[./mc_psi]
type = SolidMechanicsHardeningConstant
value = 0
[../]
[./dp]
type = SolidMechanicsPlasticDruckerPrager
mc_cohesion = mc_coh
mc_friction_angle = mc_phi
mc_dilation_angle = mc_psi
mc_interpolation_scheme = lode_zero
internal_constraint_tolerance = 1 # irrelevant here
yield_function_tolerance = 1 # irrelevant here
[../]
[]
[Materials]
[./elasticity_tensor]
type = ComputeIsotropicElasticityTensor
block = 0
lambda = 0.0
shear_modulus = 1.0e7
[../]
[./admissible]
type = ComputeMultipleInelasticStress
inelastic_models = cdp
perform_finite_strain_rotations = false
[../]
[./cdp]
type = CappedDruckerPragerStressUpdate
DP_model = dp
tensile_strength = ts
compressive_strength = cs
yield_function_tol = 1E-8
tip_smoother = 4
smoothing_tol = 1E-5
[../]
[]
[Executioner]
end_time = 100
dt = 1
type = Transient
[]
[Outputs]
file_base = small_deform2_lode_zero
exodus = false
[./csv]
type = CSV
[../]
[]
(modules/solid_mechanics/test/tests/jacobian/mc_update1.i)
# MC update version, with only Tensile with tensile strength = 1MPa and smoothing_tol = 0.1E5
# Lame lambda = 1GPa. Lame mu = 1.3GPa
# Units in this file are MPa (not Pa)
#
# Return to the stress_I = 1 plane
[Mesh]
type = GeneratedMesh
dim = 3
nx = 1
ny = 1
nz = 1
xmin = -0.5
xmax = 0.5
ymin = -0.5
ymax = 0.5
zmin = -0.5
zmax = 0.5
[]
[Variables]
[./disp_x]
[../]
[./disp_y]
[../]
[./disp_z]
[../]
[]
[Kernels]
[SolidMechanics]
displacements = 'disp_x disp_y disp_z'
[../]
[]
[UserObjects]
[./ts]
type = SolidMechanicsHardeningConstant
value = 1
[../]
[./cs]
type = SolidMechanicsHardeningConstant
value = 1E6
[../]
[./coh]
type = SolidMechanicsHardeningConstant
value = 1E6
[../]
[./ang]
type = SolidMechanicsHardeningConstant
value = 30
convert_to_radians = true
[../]
[]
[Materials]
[./elasticity_tensor]
type = ComputeIsotropicElasticityTensor
lambda = 1.0E3
shear_modulus = 1.3E3
[../]
[./strain]
type = ComputeIncrementalStrain
displacements = 'disp_x disp_y disp_z'
eigenstrain_names = ini_stress
[../]
[./ini_stress]
type = ComputeEigenstrainFromInitialStress
initial_stress = '2 0 0 0 0 0 0 0 -2'
eigenstrain_name = ini_stress
[../]
[./cmc]
type = CappedMohrCoulombStressUpdate
tensile_strength = ts
compressive_strength = cs
cohesion = coh
friction_angle = ang
dilation_angle = ang
smoothing_tol = 0.1
yield_function_tol = 1.0E-12
[../]
[./stress]
type = ComputeMultipleInelasticStress
inelastic_models = cmc
perform_finite_strain_rotations = false
[../]
[]
[Preconditioning]
[./andy]
type = SMP
full = true
petsc_options_iname = '-snes_type'
petsc_options_value = 'test'
[../]
[]
[Executioner]
type = Transient
solve_type = Newton
[]
(modules/solid_mechanics/test/tests/capped_mohr_coulomb/small_deform19.i)
# Using CappedMohrCoulomb with compressive failure only
# A single unit element is stretched in a complicated way
# that the trial stress is
#
# -1.2 -2.0 -0.8
# -2.0 4.4 0
# -0.8 0 2.8
#
# This has eigenvalues
# la = {-1.963, 2.89478, 5.06822}
# and eigenvectors
# {0.94197, 0.296077, 0.158214}
# {-0.116245, -0.154456, 0.981137},
# {-0.314929, 0.942593, 0.111075},
#
# The compressive strength is 0.5 and Young=1 and Poisson=0.25.
# The return-map algorithm should return to stress_min = -0.5
# This is an increment of 1.463, so stress_mid and stress_max
# should both increase by 1.463 v/(1-v) = 0.488, giving
# stress_mid = 3.382
# stress_max = 5.556
#
# E_22 = E(1-v)/(1+v)/(1-2v)=1.2 and E_02 = E_22 v/(1-v)
# gamma_shear = ((smax-smin)^trial - (smax-smin)) / (E_22 - E_02)
# = ((2v-1)/(1-v)) * (smin^trial - smin) / (E_22(1 - 2v)/(1-v))
# = -(smin^trial - smin) / E_22
# Using psi = 30deg, sin(psi) = 1/2
# the shear correction to the tensile internal parameter is
# gamma_shear (E_22 + E_20) sin(psi) = gamma_shear E_22 sin(psi) / (1 - v)
# = -(smin^trial - smin) / (1 - v) / 2
# Then the tensile internal parameter is
# (1 - v) * (reduction_of_(max+min)_principal - gamma_shear * E_22 / (1-v) / 2) / E_22
# = -1.829
#
# The final stress is
#
# {0.15, -1.7, -0.65},
# {-1.7, 4.97, 0.046},
# {-0.65, 0.046, 3.3}
[Mesh]
type = GeneratedMesh
dim = 3
nx = 1
ny = 1
nz = 1
xmin = -0.5
xmax = 0.5
ymin = -0.5
ymax = 0.5
zmin = -0.5
zmax = 0.5
[]
[GlobalParams]
displacements = 'disp_x disp_y disp_z'
[]
[Physics/SolidMechanics/QuasiStatic]
[./all]
add_variables = true
incremental = true
generate_output = 'max_principal_stress mid_principal_stress min_principal_stress stress_xx stress_xy stress_xz stress_yy stress_yz stress_zz'
[../]
[]
[BCs]
[./x]
type = FunctionDirichletBC
variable = disp_x
boundary = 'front back'
function = '-(3*x+2*y+z)'
[../]
[./y]
type = FunctionDirichletBC
variable = disp_y
boundary = 'front back'
function = '-(3*x-4*y)'
[../]
[./z]
type = FunctionDirichletBC
variable = disp_z
boundary = 'front back'
function = '-(x-2*z)'
[../]
[]
[AuxVariables]
[./f0]
order = CONSTANT
family = MONOMIAL
[../]
[./f1]
order = CONSTANT
family = MONOMIAL
[../]
[./f2]
order = CONSTANT
family = MONOMIAL
[../]
[./iter]
order = CONSTANT
family = MONOMIAL
[../]
[./intnl]
order = CONSTANT
family = MONOMIAL
[../]
[]
[AuxKernels]
[./f0_auxk]
type = MaterialStdVectorAux
property = plastic_yield_function
index = 0
variable = f0
[../]
[./f1_auxk]
type = MaterialStdVectorAux
property = plastic_yield_function
index = 1
variable = f1
[../]
[./f2_auxk]
type = MaterialStdVectorAux
property = plastic_yield_function
index = 2
variable = f2
[../]
[./iter]
type = MaterialRealAux
property = plastic_NR_iterations
variable = iter
[../]
[./intnl_auxk]
type = MaterialStdVectorAux
property = plastic_internal_parameter
index = 1
variable = intnl
[../]
[]
[Postprocessors]
[./s_I]
type = PointValue
point = '0 0 0'
variable = max_principal_stress
[../]
[./s_II]
type = PointValue
point = '0 0 0'
variable = mid_principal_stress
[../]
[./s_III]
type = PointValue
point = '0 0 0'
variable = min_principal_stress
[../]
[./s_xx]
type = PointValue
point = '0 0 0'
variable = stress_xx
[../]
[./s_xy]
type = PointValue
point = '0 0 0'
variable = stress_xy
[../]
[./s_xz]
type = PointValue
point = '0 0 0'
variable = stress_xz
[../]
[./s_yy]
type = PointValue
point = '0 0 0'
variable = stress_yy
[../]
[./s_yz]
type = PointValue
point = '0 0 0'
variable = stress_yz
[../]
[./s_zz]
type = PointValue
point = '0 0 0'
variable = stress_zz
[../]
[./f0]
type = PointValue
point = '0 0 0'
variable = f0
[../]
[./f1]
type = PointValue
point = '0 0 0'
variable = f1
[../]
[./f2]
type = PointValue
point = '0 0 0'
variable = f2
[../]
[./iter]
type = PointValue
point = '0 0 0'
variable = iter
[../]
[./intnl]
type = PointValue
point = '0 0 0'
variable = intnl
[../]
[]
[UserObjects]
[./ts]
type = SolidMechanicsHardeningConstant
value = 1E6
[../]
[./cs]
type = SolidMechanicsHardeningConstant
value = 0.5
[../]
[./coh]
type = SolidMechanicsHardeningConstant
value = 1E6
[../]
[./ang]
type = SolidMechanicsHardeningConstant
value = 30
convert_to_radians = true
[../]
[]
[Materials]
[./elasticity_tensor]
type = ComputeIsotropicElasticityTensor
youngs_modulus = 1
poissons_ratio = 0.25
[../]
[./tensile]
type = CappedMohrCoulombStressUpdate
tensile_strength = ts
compressive_strength = cs
cohesion = coh
friction_angle = ang
dilation_angle = ang
smoothing_tol = 0.001
yield_function_tol = 1.0E-12
[../]
[./stress]
type = ComputeMultipleInelasticStress
inelastic_models = tensile
perform_finite_strain_rotations = false
[../]
[]
[Executioner]
end_time = 1
dt = 1
type = Transient
[]
[Outputs]
file_base = small_deform19
csv = true
[]
(modules/solid_mechanics/test/tests/jacobian/mc_update5.i)
# MC update version, with only Tensile with tensile strength = 1MPa and smoothing_tol = 0.1E5
# Lame lambda = 1GPa. Lame mu = 1.3GPa
# Units in this file are MPa (not Pa)
#
# Start from non-diagonal stress state with softening.
# Returns to close to the tip of the yield function.
[Mesh]
type = GeneratedMesh
dim = 3
nx = 1
ny = 1
nz = 1
xmin = -0.5
xmax = 0.5
ymin = -0.5
ymax = 0.5
zmin = -0.5
zmax = 0.5
[]
[Variables]
[./disp_x]
[../]
[./disp_y]
[../]
[./disp_z]
[../]
[]
[Kernels]
[SolidMechanics]
displacements = 'disp_x disp_y disp_z'
[../]
[]
[UserObjects]
[./ts]
type = SolidMechanicsHardeningCubic
value_0 = 1
value_residual = 0.5
internal_limit = 2E-2
[../]
[./cs]
type = SolidMechanicsHardeningConstant
value = 1E6
[../]
[./coh]
type = SolidMechanicsHardeningConstant
value = 1E6
[../]
[./ang]
type = SolidMechanicsHardeningConstant
value = 30
convert_to_radians = true
[../]
[]
[Materials]
[./elasticity_tensor]
type = ComputeIsotropicElasticityTensor
lambda = 1.0E3
shear_modulus = 1.3E3
[../]
[./strain]
type = ComputeIncrementalStrain
displacements = 'disp_x disp_y disp_z'
eigenstrain_names = ini_stress
[../]
[./ini_stress]
type = ComputeEigenstrainFromInitialStress
initial_stress = '15 1 0.2 1 10 -0.3 -0.3 0.2 8'
eigenstrain_name = ini_stress
[../]
[./cmc]
type = CappedMohrCoulombStressUpdate
tensile_strength = ts
compressive_strength = cs
cohesion = coh
friction_angle = ang
dilation_angle = ang
smoothing_tol = 0.1
yield_function_tol = 1.0E-12
[../]
[./stress]
type = ComputeMultipleInelasticStress
inelastic_models = cmc
perform_finite_strain_rotations = false
[../]
[]
[Preconditioning]
[./andy]
type = SMP
full = true
petsc_options_iname = '-snes_type'
petsc_options_value = 'test'
[../]
[]
[Executioner]
type = Transient
solve_type = Newton
[]
(modules/solid_mechanics/test/tests/jacobian/mc_update13.i)
# MC update version, with only Compressive with compressive strength = 1MPa and smoothing_tol = 0.1E5
# Lame lambda = 1GPa. Lame mu = 1.3GPa
# Units in this file are MPa (not Pa)
#
# Return to the stress_I = stress_II = stress_III ~1 tip
[Mesh]
type = GeneratedMesh
dim = 3
nx = 1
ny = 1
nz = 1
xmin = -0.5
xmax = 0.5
ymin = -0.5
ymax = 0.5
zmin = -0.5
zmax = 0.5
[]
[Variables]
[./disp_x]
[../]
[./disp_y]
[../]
[./disp_z]
[../]
[]
[Kernels]
[SolidMechanics]
displacements = 'disp_x disp_y disp_z'
[../]
[]
[UserObjects]
[./ts]
type = SolidMechanicsHardeningConstant
value = 1E6
[../]
[./cs]
type = SolidMechanicsHardeningConstant
value = 1
[../]
[./coh]
type = SolidMechanicsHardeningConstant
value = 1E6
[../]
[./ang]
type = SolidMechanicsHardeningConstant
value = 30
convert_to_radians = true
[../]
[]
[Materials]
[./elasticity_tensor]
type = ComputeIsotropicElasticityTensor
lambda = 1.0E3
shear_modulus = 1.3E3
[../]
[./strain]
type = ComputeIncrementalStrain
displacements = 'disp_x disp_y disp_z'
eigenstrain_names = ini_stress
[../]
[./ini_stress]
type = ComputeEigenstrainFromInitialStress
initial_stress = '-2 0 0 0 -1.9 0 0 0 -2.1'
eigenstrain_name = ini_stress
[../]
[./cmc]
type = CappedMohrCoulombStressUpdate
tensile_strength = ts
compressive_strength = cs
cohesion = coh
friction_angle = ang
dilation_angle = ang
smoothing_tol = 0.1
yield_function_tol = 1.0E-12
[../]
[./stress]
type = ComputeMultipleInelasticStress
inelastic_models = cmc
perform_finite_strain_rotations = false
[../]
[]
[Preconditioning]
[./andy]
type = SMP
full = true
petsc_options_iname = '-snes_type'
petsc_options_value = 'test'
[../]
[]
[Executioner]
type = Transient
solve_type = Newton
[]
(modules/solid_mechanics/test/tests/strain_energy_density/rate_incr_model_elas_plas.i)
# Single element test to check the strain energy density calculation
[GlobalParams]
displacements = 'disp_x disp_y'
volumetric_locking_correction = true
[]
[Mesh]
type = GeneratedMesh
dim = 2
nx = 1
ny = 1
xmin = 0
xmax = 1
ymin = 0
ymax = 2
[]
[AuxVariables]
[./SED]
order = CONSTANT
family = MONOMIAL
[../]
[]
[Functions]
[./rampConstantUp]
type = PiecewiseLinear
x = '0. 1.'
y = '0. 1.'
scale_factor = -100
[../]
[./ramp_disp_y]
type = PiecewiseLinear
x = '0. 1. 2.'
y = '0. 6.8e-6 1.36e-5'
[../]
[]
[Physics/SolidMechanics/QuasiStatic]
[./master]
strain = SMALL
add_variables = true
incremental = true
generate_output = 'stress_xx stress_yy stress_zz vonmises_stress elastic_strain_xx elastic_strain_yy elastic_strain_zz plastic_strain_xx plastic_strain_yy plastic_strain_zz strain_xx strain_yy strain_zz'
planar_formulation = PLANE_STRAIN
[../]
[]
[AuxKernels]
[./SED]
type = MaterialRealAux
variable = SED
property = strain_energy_density
execute_on = timestep_end
[../]
[]
[BCs]
[./no_x]
type = DirichletBC
variable = disp_x
preset = false
boundary = 'left'
value = 0.0
[../]
[./no_y]
type = DirichletBC
variable = disp_y
preset = false
boundary = 'bottom'
value = 0.0
[../]
[./top_disp]
type = FunctionDirichletBC
variable = disp_y
preset = false
boundary = 'top'
function = ramp_disp_y
[../]
[]
[Materials]
[./elasticity_tensor]
type = ComputeIsotropicElasticityTensor
youngs_modulus = 30e+6
poissons_ratio = 0.3
[../]
[./elastic_stress]
type = ComputeMultipleInelasticStress
inelastic_models = 'isoplas'
[../]
[./isoplas]
type = IsotropicPlasticityStressUpdate
yield_stress = 1e2
hardening_constant = 0.0
[../]
[./strain_energy_density]
type = StrainEnergyDensity
incremental = true
[../]
[]
[Executioner]
type = Transient
petsc_options_iname = '-ksp_gmres_restart -pc_type -pc_hypre_type -pc_hypre_boomeramg_max_iter'
petsc_options_value = '201 hypre boomeramg 4'
line_search = 'none'
l_max_its = 50
nl_max_its = 20
nl_abs_tol = 3e-7
nl_rel_tol = 1e-12
l_tol = 1e-2
start_time = 0.0
dt = 1
end_time = 2
num_steps = 2
[]
[Postprocessors]
[./epxx]
type = ElementalVariableValue
variable = elastic_strain_xx
elementid = 0
[../]
[./epyy]
type = ElementalVariableValue
variable = elastic_strain_yy
elementid = 0
[../]
[./epzz]
type = ElementalVariableValue
variable = elastic_strain_zz
elementid = 0
[../]
[./eplxx]
type = ElementalVariableValue
variable = plastic_strain_xx
elementid = 0
[../]
[./eplyy]
type = ElementalVariableValue
variable = plastic_strain_yy
elementid = 0
[../]
[./eplzz]
type = ElementalVariableValue
variable = plastic_strain_zz
elementid = 0
[../]
[./etxx]
type = ElementalVariableValue
variable = strain_xx
elementid = 0
[../]
[./etyy]
type = ElementalVariableValue
variable = strain_yy
elementid = 0
[../]
[./etzz]
type = ElementalVariableValue
variable = strain_zz
elementid = 0
[../]
[./sigxx]
type = ElementAverageValue
variable = stress_xx
[../]
[./sigyy]
type = ElementAverageValue
variable = stress_yy
[../]
[./sigzz]
type = ElementAverageValue
variable = stress_zz
[../]
[./SED]
type = ElementAverageValue
variable = SED
[../]
[]
[Outputs]
csv = true
[]
(modules/solid_mechanics/test/tests/capped_mohr_coulomb/small_deform18.i)
# Using CappedMohrCoulomb with compressive failure only
# A single unit element is stretched by -1E-6m in z direction.
# with Lame lambda = 0.6E6 and Lame mu (shear) = 1E6
# stress_zz = -2.6 Pa
# stress_xx = -0.6 Pa
# stress_yy = -0.6 Pa
# compressive_strength is set to 0.5Pa
#
# stress_zz = -0.5
# plastic multiplier = 2.1/2.6 E-6
# stress_xx = -0.6 - (2.1/2.6*-0.6) = -0.115
[Mesh]
type = GeneratedMesh
dim = 3
nx = 1
ny = 1
nz = 1
xmin = -0.5
xmax = 0.5
ymin = -0.5
ymax = 0.5
zmin = -0.5
zmax = 0.5
[]
[GlobalParams]
displacements = 'disp_x disp_y disp_z'
[]
[Physics/SolidMechanics/QuasiStatic]
[./all]
add_variables = true
incremental = true
generate_output = 'max_principal_stress mid_principal_stress min_principal_stress stress_xx stress_xy stress_xz stress_yy stress_yz stress_zz'
[../]
[]
[BCs]
[./x]
type = FunctionDirichletBC
variable = disp_x
boundary = 'front back'
function = '0E-6*x'
[../]
[./y]
type = FunctionDirichletBC
variable = disp_y
boundary = 'front back'
function = '0E-6*y'
[../]
[./z]
type = FunctionDirichletBC
variable = disp_z
boundary = 'front back'
function = '-1.0E-6*z'
[../]
[]
[AuxVariables]
[./f0]
order = CONSTANT
family = MONOMIAL
[../]
[./f1]
order = CONSTANT
family = MONOMIAL
[../]
[./f2]
order = CONSTANT
family = MONOMIAL
[../]
[./iter]
order = CONSTANT
family = MONOMIAL
[../]
[./intnl]
order = CONSTANT
family = MONOMIAL
[../]
[]
[AuxKernels]
[./f0_auxk]
type = MaterialStdVectorAux
property = plastic_yield_function
index = 0
variable = f0
[../]
[./f1_auxk]
type = MaterialStdVectorAux
property = plastic_yield_function
index = 1
variable = f1
[../]
[./f2_auxk]
type = MaterialStdVectorAux
property = plastic_yield_function
index = 2
variable = f2
[../]
[./iter]
type = MaterialRealAux
property = plastic_NR_iterations
variable = iter
[../]
[./intnl_auxk]
type = MaterialStdVectorAux
property = plastic_internal_parameter
index = 0
variable = intnl
[../]
[]
[Postprocessors]
[./s_I]
type = PointValue
point = '0 0 0'
variable = max_principal_stress
[../]
[./s_II]
type = PointValue
point = '0 0 0'
variable = mid_principal_stress
[../]
[./s_III]
type = PointValue
point = '0 0 0'
variable = min_principal_stress
[../]
[./s_xx]
type = PointValue
point = '0 0 0'
variable = stress_xx
[../]
[./s_xy]
type = PointValue
point = '0 0 0'
variable = stress_xy
[../]
[./s_xz]
type = PointValue
point = '0 0 0'
variable = stress_xz
[../]
[./s_yy]
type = PointValue
point = '0 0 0'
variable = stress_yy
[../]
[./s_yz]
type = PointValue
point = '0 0 0'
variable = stress_yz
[../]
[./s_zz]
type = PointValue
point = '0 0 0'
variable = stress_zz
[../]
[./f0]
type = PointValue
point = '0 0 0'
variable = f0
[../]
[./f1]
type = PointValue
point = '0 0 0'
variable = f1
[../]
[./f2]
type = PointValue
point = '0 0 0'
variable = f2
[../]
[./iter]
type = PointValue
point = '0 0 0'
variable = iter
[../]
[./intnl]
type = PointValue
point = '0 0 0'
variable = intnl
[../]
[]
[UserObjects]
[./ts]
type = SolidMechanicsHardeningConstant
value = 1E6
[../]
[./cs]
type = SolidMechanicsHardeningConstant
value = 0.5
[../]
[./coh]
type = SolidMechanicsHardeningConstant
value = 1E6
[../]
[./ang]
type = SolidMechanicsHardeningConstant
value = 0.5
[../]
[]
[Materials]
[./elasticity_tensor]
type = ComputeElasticityTensor
fill_method = symmetric_isotropic
C_ijkl = '0.6E6 1E6'
[../]
[./tensile]
type = CappedMohrCoulombStressUpdate
tensile_strength = ts
compressive_strength = cs
cohesion = coh
friction_angle = ang
dilation_angle = ang
smoothing_tol = 0.0
yield_function_tol = 1.0E-12
[../]
[./stress]
type = ComputeMultipleInelasticStress
inelastic_models = tensile
perform_finite_strain_rotations = false
[../]
[]
[Executioner]
end_time = 1
dt = 1
type = Transient
[]
[Outputs]
file_base = small_deform18
csv = true
[]
(modules/solid_mechanics/test/tests/jacobian/mc_update33.i)
# MC update version, with only MohrCoulomb, cohesion=40, friction angle = 35deg, psi = 5deg, smoothing_tol = 0.5
# Compressive strength = 1MPa
# Lame lambda = 1E3. Lame mu = 1.3E3
[Mesh]
type = GeneratedMesh
dim = 3
nx = 1
ny = 1
nz = 1
xmin = -0.5
xmax = 0.5
ymin = -0.5
ymax = 0.5
zmin = -0.5
zmax = 0.5
[]
[Variables]
[./disp_x]
[../]
[./disp_y]
[../]
[./disp_z]
[../]
[]
[Kernels]
[SolidMechanics]
displacements = 'disp_x disp_y disp_z'
[../]
[]
[UserObjects]
[./ts]
type = SolidMechanicsHardeningConstant
value = 1E6
[../]
[./cs]
type = SolidMechanicsHardeningConstant
value = 1
[../]
[./coh]
type = SolidMechanicsHardeningConstant
value = 4E1
[../]
[./phi]
type = SolidMechanicsHardeningConstant
value = 35
convert_to_radians = true
[../]
[./psi]
type = SolidMechanicsHardeningConstant
value = 5
convert_to_radians = true
[../]
[]
[Materials]
[./elasticity_tensor]
type = ComputeIsotropicElasticityTensor
lambda = 0.5
shear_modulus = 1.0
[../]
[./strain]
type = ComputeIncrementalStrain
displacements = 'disp_x disp_y disp_z'
eigenstrain_names = ini_stress
[../]
[./ini_stress]
type = ComputeEigenstrainFromInitialStress
initial_stress = '-10 -12 14 -12 -5 -20 14 -20 -8'
eigenstrain_name = ini_stress
[../]
[./cmc]
type = CappedMohrCoulombStressUpdate
tensile_strength = ts
compressive_strength = cs
cohesion = coh
friction_angle = phi
dilation_angle = psi
smoothing_tol = 0.5
yield_function_tol = 1.0E-12
[../]
[./stress]
type = ComputeMultipleInelasticStress
inelastic_models = cmc
perform_finite_strain_rotations = false
[../]
[]
[Preconditioning]
[./andy]
type = SMP
full = true
petsc_options_iname = '-snes_type'
petsc_options_value = 'test'
[../]
[]
[Executioner]
type = Transient
solve_type = Newton
[]
(modules/solid_mechanics/test/tests/jacobian/cwp04.i)
# Capped weak-plane plasticity
# checking jacobian for tensile failure, with some shear
[Mesh]
type = GeneratedMesh
dim = 3
[]
[GlobalParams]
block = 0
[]
[Variables]
[./disp_x]
[../]
[./disp_y]
[../]
[./disp_z]
[../]
[]
[Kernels]
[SolidMechanics]
displacements = 'disp_x disp_y disp_z'
[../]
[]
[UserObjects]
[./coh]
type = SolidMechanicsHardeningExponential
value_0 = 100
value_residual = 2
rate = 1
[../]
[./tanphi]
type = SolidMechanicsHardeningExponential
value_0 = 1.0
value_residual = 0.5
rate = 2
[../]
[./tanpsi]
type = SolidMechanicsHardeningExponential
value_0 = 0.1
value_residual = 0.05
rate = 1
[../]
[./t_strength]
type = SolidMechanicsHardeningExponential
value_0 = 1
value_residual = 1
rate = 1
[../]
[./c_strength]
type = SolidMechanicsHardeningConstant
value = 100
[../]
[]
[Materials]
[./elasticity_tensor]
type = ComputeIsotropicElasticityTensor
lambda = 1.0
shear_modulus = 2.0
[../]
[./strain]
type = ComputeIncrementalStrain
displacements = 'disp_x disp_y disp_z'
eigenstrain_names = ini_stress
[../]
[./ini_stress]
type = ComputeEigenstrainFromInitialStress
initial_stress = '0 0 0 0 0 1 0 1 2'
eigenstrain_name = ini_stress
[../]
[./admissible]
type = ComputeMultipleInelasticStress
inelastic_models = mc
tangent_operator = nonlinear
[../]
[./mc]
type = CappedWeakPlaneStressUpdate
cohesion = coh
tan_friction_angle = tanphi
tan_dilation_angle = tanpsi
tensile_strength = t_strength
compressive_strength = c_strength
max_NR_iterations = 20
tip_smoother = 1
smoothing_tol = 2
yield_function_tol = 1E-10
[../]
[]
[Preconditioning]
[./andy]
type = SMP
full = true
#petsc_options = '-snes_test_display'
petsc_options_iname = '-ksp_type -pc_type -snes_atol -snes_rtol -snes_max_it -snes_type'
petsc_options_value = 'bcgs bjacobi 1E-15 1E-10 10000 test'
[../]
[]
[Executioner]
type = Transient
solve_type = Newton
[]
(modules/solid_mechanics/test/tests/power_law_creep/restart2.i)
# 1x1x1 unit cube with uniform pressure on top face
[GlobalParams]
displacements = 'disp_x disp_y disp_z'
[]
[Mesh]
type = GeneratedMesh
dim = 3
nx = 1
ny = 1
nz = 1
[]
[Variables]
[temp]
order = FIRST
family = LAGRANGE
initial_condition = 1000.0
[]
[]
[Problem]
allow_initial_conditions_with_restart = true
[]
[Physics/SolidMechanics/QuasiStatic]
[all]
strain = FINITE
incremental = true
add_variables = true
generate_output = 'stress_yy creep_strain_xx creep_strain_yy creep_strain_zz elastic_strain_yy'
[]
[]
[Functions]
[top_pull]
type = PiecewiseLinear
x = '0 1'
y = '1 1'
[]
[]
[Kernels]
[heat]
type = Diffusion
variable = temp
[]
[heat_ie]
type = TimeDerivative
variable = temp
[]
[]
[BCs]
[u_top_pull]
type = Pressure
variable = disp_y
boundary = top
factor = -10.0e6
function = top_pull
[]
[u_bottom_fix]
type = DirichletBC
variable = disp_y
boundary = bottom
value = 0.0
[]
[u_yz_fix]
type = DirichletBC
variable = disp_x
boundary = left
value = 0.0
[]
[u_xy_fix]
type = DirichletBC
variable = disp_z
boundary = back
value = 0.0
[]
[temp_fix]
type = DirichletBC
variable = temp
boundary = 'bottom top'
value = 1000.0
[]
[]
[Materials]
[elasticity_tensor]
type = ComputeIsotropicElasticityTensor
youngs_modulus = 2e11
poissons_ratio = 0.3
[]
[radial_return_stress]
type = ComputeMultipleInelasticStress
inelastic_models = 'power_law_creep'
tangent_operator = elastic
[]
[power_law_creep]
type = PowerLawCreepStressUpdate
coefficient = 1.0e-15
n_exponent = 4
activation_energy = 3.0e5
temperature = temp
[]
[]
[Executioner]
type = Transient
solve_type = 'PJFNK'
petsc_options = '-snes_ksp'
petsc_options_iname = '-ksp_gmres_restart'
petsc_options_value = '101'
line_search = 'none'
l_max_its = 20
nl_max_its = 20
nl_rel_tol = 1e-6
nl_abs_tol = 1e-6
l_tol = 1e-5
start_time = 0.6
end_time = 1.0
num_steps = 12
dt = 0.1
[]
[Outputs]
# file_base = power_law_creep_out
exodus = true
[]
[Problem]
restart_file_base = restart1_out_cp/0006
[]
(modules/solid_mechanics/test/tests/power_law_creep/power_law_creep.i)
# 1x1x1 unit cube with uniform pressure on top face
[GlobalParams]
displacements = 'disp_x disp_y disp_z'
[]
[Mesh]
type = GeneratedMesh
dim = 3
nx = 1
ny = 1
nz = 1
[]
[Variables]
[temp]
order = FIRST
family = LAGRANGE
initial_condition = 1000.0
[]
[]
[Physics/SolidMechanics/QuasiStatic]
[all]
strain = FINITE
incremental = true
add_variables = true
generate_output = 'stress_yy creep_strain_xx creep_strain_yy creep_strain_zz elastic_strain_yy'
[]
[]
[Functions]
[top_pull]
type = PiecewiseLinear
x = '0 1'
y = '1 1'
[]
[]
[Kernels]
[heat]
type = Diffusion
variable = temp
[]
[heat_ie]
type = TimeDerivative
variable = temp
[]
[]
[BCs]
[u_top_pull]
type = Pressure
variable = disp_y
boundary = top
factor = -10.0e6
function = top_pull
[]
[u_bottom_fix]
type = DirichletBC
variable = disp_y
boundary = bottom
value = 0.0
[]
[u_yz_fix]
type = DirichletBC
variable = disp_x
boundary = left
value = 0.0
[]
[u_xy_fix]
type = DirichletBC
variable = disp_z
boundary = back
value = 0.0
[]
[temp_fix]
type = DirichletBC
variable = temp
boundary = 'bottom top'
value = 1000.0
[]
[]
[Materials]
[elasticity_tensor]
type = ComputeIsotropicElasticityTensor
youngs_modulus = 2e11
poissons_ratio = 0.3
[]
[radial_return_stress]
type = ComputeMultipleInelasticStress
inelastic_models = 'power_law_creep'
tangent_operator = elastic
[]
[power_law_creep]
type = PowerLawCreepStressUpdate
coefficient = 1.0e-15
n_exponent = 4
activation_energy = 3.0e5
temperature = temp
[]
[]
[Executioner]
type = Transient
solve_type = 'PJFNK'
petsc_options = '-snes_ksp'
petsc_options_iname = '-ksp_gmres_restart'
petsc_options_value = '101'
line_search = 'none'
l_max_its = 20
nl_max_its = 20
nl_rel_tol = 1e-6
nl_abs_tol = 1e-6
l_tol = 1e-5
start_time = 0.0
end_time = 1.0
num_steps = 10
dt = 0.1
[]
[Outputs]
exodus = true
[]
(modules/solid_mechanics/test/tests/capped_mohr_coulomb/small_deform_hard13.i)
# Using CappedMohrCoulomb with compressive failure only
# checking for small deformation, with cubic hardening
# A single element is repeatedly compressed in z direction
# compressive_strength is set to 0.9Pa, compressive_strength_residual = 0.5Pa, and limit value = 1E-5
# This allows the hardening of the compressive strength to be observed
[Mesh]
type = GeneratedMesh
dim = 3
nx = 1
ny = 1
nz = 1
xmin = -0.5
xmax = 0.5
ymin = -0.5
ymax = 0.5
zmin = -0.5
zmax = 0.5
[]
[GlobalParams]
displacements = 'disp_x disp_y disp_z'
[]
[Physics/SolidMechanics/QuasiStatic]
[./all]
add_variables = true
incremental = true
generate_output = 'max_principal_stress mid_principal_stress min_principal_stress stress_xx stress_xy stress_xz stress_yy stress_yz stress_zz'
[../]
[]
[BCs]
[./x]
type = FunctionDirichletBC
variable = disp_x
boundary = 'front back'
function = '0'
[../]
[./y]
type = FunctionDirichletBC
variable = disp_y
boundary = 'front back'
function = '0'
[../]
[./z]
type = FunctionDirichletBC
variable = disp_z
boundary = 'front back'
function = '-0.5E-6*z*t'
[../]
[]
[AuxVariables]
[./yield_fcn]
order = CONSTANT
family = MONOMIAL
[../]
[./iter]
order = CONSTANT
family = MONOMIAL
[../]
[./intnl]
order = CONSTANT
family = MONOMIAL
[../]
[]
[AuxKernels]
[./yield_fcn_auxk]
type = MaterialStdVectorAux
property = plastic_yield_function
index = 3
variable = yield_fcn
[../]
[./iter_auxk]
type = MaterialRealAux
property = plastic_NR_iterations
variable = iter
[../]
[./intnl_auxk]
type = MaterialStdVectorAux
property = plastic_internal_parameter
index = 1
variable = intnl
[../]
[]
[Postprocessors]
[./s_I]
type = PointValue
point = '0 0 0'
variable = max_principal_stress
[../]
[./s_II]
type = PointValue
point = '0 0 0'
variable = mid_principal_stress
[../]
[./s_III]
type = PointValue
point = '0 0 0'
variable = min_principal_stress
[../]
[./f]
type = PointValue
point = '0 0 0'
variable = yield_fcn
[../]
[./iter]
type = PointValue
point = '0 0 0'
variable = iter
[../]
[./intnl]
type = PointValue
point = '0 0 0'
variable = intnl
[../]
[]
[UserObjects]
[./ts]
type = SolidMechanicsHardeningConstant
value = 1E6
[../]
[./cs]
type = SolidMechanicsHardeningCubic
value_0 = 0.9
value_residual = 0.5
internal_0 = -1E-5
internal_limit = 0
[../]
[./coh]
type = SolidMechanicsHardeningConstant
value = 1E6
[../]
[./ang]
type = SolidMechanicsHardeningConstant
value = 0.5
[../]
[]
[Materials]
[./elasticity_tensor]
type = ComputeElasticityTensor
fill_method = symmetric_isotropic
C_ijkl = '0 2.0E6'
[../]
[./compressive]
type = CappedMohrCoulombStressUpdate
tensile_strength = ts
compressive_strength = cs
cohesion = coh
friction_angle = ang
dilation_angle = ang
smoothing_tol = 0.0
yield_function_tol = 1.0E-12
[../]
[./stress]
type = ComputeMultipleInelasticStress
inelastic_models = compressive
perform_finite_strain_rotations = false
[../]
[]
[Executioner]
end_time = 10
dt = 1.0
type = Transient
[]
[Outputs]
file_base = small_deform_hard13
csv = true
[]
(modules/solid_mechanics/test/tests/jacobian/cwp05.i)
# Capped weak-plane plasticity
# checking jacobian for shear failure
[Mesh]
type = GeneratedMesh
dim = 3
[]
[GlobalParams]
block = 0
[]
[Variables]
[./disp_x]
[../]
[./disp_y]
[../]
[./disp_z]
[../]
[]
[Kernels]
[SolidMechanics]
displacements = 'disp_x disp_y disp_z'
[../]
[]
[UserObjects]
[./coh]
type = SolidMechanicsHardeningExponential
value_0 = 1
value_residual = 1
rate = 1
[../]
[./tanphi]
type = SolidMechanicsHardeningExponential
value_0 = 1.0
value_residual = 1.0
rate = 2
[../]
[./tanpsi]
type = SolidMechanicsHardeningExponential
value_0 = 0.1
value_residual = 0.1
rate = 1
[../]
[./t_strength]
type = SolidMechanicsHardeningExponential
value_0 = 100
value_residual = 100
rate = 1
[../]
[./c_strength]
type = SolidMechanicsHardeningConstant
value = 100
[../]
[]
[Materials]
[./elasticity_tensor]
type = ComputeIsotropicElasticityTensor
lambda = 1.0
shear_modulus = 2.0
[../]
[./strain]
type = ComputeIncrementalStrain
displacements = 'disp_x disp_y disp_z'
eigenstrain_names = ini_stress
[../]
[./ini_stress]
type = ComputeEigenstrainFromInitialStress
initial_stress = '0 0 1 0 0 10 1 10 0'
eigenstrain_name = ini_stress
[../]
[./admissible]
type = ComputeMultipleInelasticStress
inelastic_models = mc
tangent_operator = nonlinear
[../]
[./mc]
type = CappedWeakPlaneStressUpdate
cohesion = coh
tan_friction_angle = tanphi
tan_dilation_angle = tanpsi
tensile_strength = t_strength
compressive_strength = c_strength
max_NR_iterations = 20
tip_smoother = 0
smoothing_tol = 2
yield_function_tol = 1E-10
[../]
[]
[Preconditioning]
[./andy]
type = SMP
full = true
#petsc_options = '-snes_test_display'
petsc_options_iname = '-ksp_type -pc_type -snes_atol -snes_rtol -snes_max_it -snes_type'
petsc_options_value = 'bcgs bjacobi 1E-15 1E-10 10000 test'
[../]
[]
[Executioner]
type = Transient
solve_type = Newton
[]
(modules/solid_mechanics/test/tests/power_law_creep/smallstrain.i)
# 1x1x1 unit cube with uniform pressure on top face for the case of small strain.
# This test does not have a solid mechanics analog because there is not an equvialent
# small strain with rotations strain calculator material in solid mechanics
[GlobalParams]
displacements = 'disp_x disp_y disp_z'
[]
[Mesh]
type = GeneratedMesh
dim = 3
nx = 1
ny = 1
nz = 1
[]
[Variables]
[temp]
order = FIRST
family = LAGRANGE
initial_condition = 1000.0
[]
[]
[Physics/SolidMechanics/QuasiStatic]
[all]
strain = SMALL
incremental = true
add_variables = true
generate_output = 'stress_yy creep_strain_xx creep_strain_yy creep_strain_zz elastic_strain_yy'
[]
[]
[Functions]
[top_pull]
type = PiecewiseLinear
x = '0 1'
y = '1 1'
[]
[]
[Kernels]
[heat]
type = Diffusion
variable = temp
[]
[heat_ie]
type = TimeDerivative
variable = temp
[]
[]
[BCs]
[u_top_pull]
type = Pressure
variable = disp_y
boundary = top
factor = -10.0e6
function = top_pull
[]
[u_bottom_fix]
type = DirichletBC
variable = disp_y
boundary = bottom
value = 0.0
[]
[u_yz_fix]
type = DirichletBC
variable = disp_x
boundary = left
value = 0.0
[]
[u_xy_fix]
type = DirichletBC
variable = disp_z
boundary = back
value = 0.0
[]
[temp_fix]
type = DirichletBC
variable = temp
boundary = 'bottom top'
value = 1000.0
[]
[]
[Materials]
[elasticity_tensor]
type = ComputeIsotropicElasticityTensor
youngs_modulus = 2e11
poissons_ratio = 0.3
[]
[radial_return_stress]
type = ComputeMultipleInelasticStress
inelastic_models = 'power_law_creep'
tangent_operator = elastic
[]
[power_law_creep]
type = PowerLawCreepStressUpdate
coefficient = 1.0e-15
n_exponent = 4
activation_energy = 3.0e5
temperature = temp
[]
[]
[Executioner]
type = Transient
solve_type = 'PJFNK'
petsc_options = '-snes_ksp_ew'
petsc_options_iname = '-ksp_gmres_restart'
petsc_options_value = '101'
line_search = 'none'
l_max_its = 20
nl_max_its = 20
nl_rel_tol = 1e-6
nl_abs_tol = 1e-6
l_tol = 1e-5
start_time = 0.0
end_time = 1.0
num_steps = 10
dt = 0.1
[]
[Outputs]
exodus = true
[]
(modules/solid_mechanics/test/tests/strain_energy_density/rate_model_small.i)
# Single element test to check the strain energy density calculation
[GlobalParams]
displacements = 'disp_x disp_y'
volumetric_locking_correction = true
[]
[Mesh]
type = GeneratedMesh
dim = 2
nx = 1
ny = 1
xmin = 0
xmax = 1
ymin = 0
ymax = 2
[]
[AuxVariables]
[./SERD]
order = CONSTANT
family = MONOMIAL
[../]
[]
[Functions]
[./rampConstantUp]
type = PiecewiseLinear
x = '0. 1.'
y = '0. 1.'
scale_factor = -100
[../]
[./ramp_disp_y]
type = PiecewiseLinear
x = '0. 1. 2.'
y = '0. 6.8e-6 1.36e-5'
[../]
[]
[Physics/SolidMechanics/QuasiStatic]
[./master]
strain = SMALL
add_variables = true
incremental = true
generate_output = 'stress_xx stress_yy stress_zz vonmises_stress elastic_strain_xx elastic_strain_yy elastic_strain_zz strain_xx strain_yy strain_zz'
planar_formulation = PLANE_STRAIN
[../]
[]
[AuxKernels]
[./SERD]
type = MaterialRealAux
variable = SERD
property = strain_energy_rate_density
execute_on = timestep_end
[../]
[]
[BCs]
[./no_x]
type = DirichletBC
variable = disp_x
preset = false
boundary = 'left'
value = 0.0
[../]
[./no_y]
type = DirichletBC
variable = disp_y
preset = false
boundary = 'bottom'
value = 0.0
[../]
[./top_disp]
type = FunctionDirichletBC
variable = disp_y
preset = false
boundary = 'top'
function = ramp_disp_y
[../]
[]
[Materials]
[./elasticity_tensor]
type = ComputeIsotropicElasticityTensor
youngs_modulus = 206800
poissons_ratio = 0.0
[../]
[./radial_return_stress]
type = ComputeMultipleInelasticStress
inelastic_models = 'powerlawcrp'
[../]
[./powerlawcrp]
type = PowerLawCreepStressUpdate
coefficient = 3.125e-21 # 7.04e-17 #
n_exponent = 4.0
m_exponent = 0.0
activation_energy = 0.0
# max_inelastic_increment = 0.01
[../]
[./strain_energy_rate_density]
type = StrainEnergyRateDensity
inelastic_models = 'powerlawcrp'
[../]
[]
[Executioner]
type = Transient
petsc_options_iname = '-ksp_gmres_restart -pc_type -pc_hypre_type -pc_hypre_boomeramg_max_iter'
petsc_options_value = '201 hypre boomeramg 4'
line_search = 'none'
l_max_its = 50
nl_max_its = 20
nl_abs_tol = 3e-7
nl_rel_tol = 1e-12
l_tol = 1e-2
start_time = 0.0
dt = 1
end_time = 2
num_steps = 2
[]
[Postprocessors]
[./etxx]
type = ElementalVariableValue
variable = strain_xx
elementid = 0
[../]
[./etyy]
type = ElementalVariableValue
variable = strain_yy
elementid = 0
[../]
[./etzz]
type = ElementalVariableValue
variable = strain_zz
elementid = 0
[../]
[./sigxx]
type = ElementAverageValue
variable = stress_xx
[../]
[./sigyy]
type = ElementAverageValue
variable = stress_yy
[../]
[./sigzz]
type = ElementAverageValue
variable = stress_zz
[../]
[./SERD]
type = ElementAverageValue
variable = SERD
[../]
[]
[Outputs]
csv = true
[]
(modules/solid_mechanics/test/tests/capped_weak_plane/pull_push_h.i)
# A column of elements has its bottom pulled down, and then pushed up again.
# Hardening of the tensile strength means that the top element also
# experiences plastic deformation
[Mesh]
type = GeneratedMesh
dim = 3
nx = 1
ny = 1
nz = 2
xmin = -10
xmax = 10
ymin = -10
ymax = 10
zmin = -100
zmax = 0
[]
[GlobalParams]
displacements = 'disp_x disp_y disp_z'
[]
[Variables]
[./disp_x]
[../]
[./disp_y]
[../]
[./disp_z]
[../]
[]
[Kernels]
[SolidMechanics]
[../]
[]
[BCs]
[./no_x2]
type = DirichletBC
variable = disp_x
boundary = right
value = 0.0
[../]
[./no_x1]
type = DirichletBC
variable = disp_x
boundary = left
value = 0.0
[../]
[./no_y1]
type = DirichletBC
variable = disp_y
boundary = bottom
value = 0.0
[../]
[./no_y2]
type = DirichletBC
variable = disp_y
boundary = top
value = 0.0
[../]
[./topz]
type = DirichletBC
variable = disp_z
boundary = front
value = 0
[../]
[./bottomz]
type = FunctionDirichletBC
variable = disp_z
boundary = back
function = 'if(t>1,-2.0+t,-t)'
[../]
[]
[AuxVariables]
[./stress_xx]
order = CONSTANT
family = MONOMIAL
[../]
[./stress_xy]
order = CONSTANT
family = MONOMIAL
[../]
[./stress_xz]
order = CONSTANT
family = MONOMIAL
[../]
[./stress_yy]
order = CONSTANT
family = MONOMIAL
[../]
[./stress_yz]
order = CONSTANT
family = MONOMIAL
[../]
[./stress_zz]
order = CONSTANT
family = MONOMIAL
[../]
[./strainp_xx]
order = CONSTANT
family = MONOMIAL
[../]
[./strainp_xy]
order = CONSTANT
family = MONOMIAL
[../]
[./strainp_xz]
order = CONSTANT
family = MONOMIAL
[../]
[./strainp_yy]
order = CONSTANT
family = MONOMIAL
[../]
[./strainp_yz]
order = CONSTANT
family = MONOMIAL
[../]
[./strainp_zz]
order = CONSTANT
family = MONOMIAL
[../]
[./straint_xx]
order = CONSTANT
family = MONOMIAL
[../]
[./straint_xy]
order = CONSTANT
family = MONOMIAL
[../]
[./straint_xz]
order = CONSTANT
family = MONOMIAL
[../]
[./straint_yy]
order = CONSTANT
family = MONOMIAL
[../]
[./straint_yz]
order = CONSTANT
family = MONOMIAL
[../]
[./straint_zz]
order = CONSTANT
family = MONOMIAL
[../]
[./f_shear]
order = CONSTANT
family = MONOMIAL
[../]
[./f_tensile]
order = CONSTANT
family = MONOMIAL
[../]
[./f_compressive]
order = CONSTANT
family = MONOMIAL
[../]
[./intnl_shear]
order = CONSTANT
family = MONOMIAL
[../]
[./intnl_tensile]
order = CONSTANT
family = MONOMIAL
[../]
[./iter]
order = CONSTANT
family = MONOMIAL
[../]
[./ls]
order = CONSTANT
family = MONOMIAL
[../]
[]
[AuxKernels]
[./stress_xx]
type = RankTwoAux
rank_two_tensor = stress
variable = stress_xx
index_i = 0
index_j = 0
[../]
[./stress_xy]
type = RankTwoAux
rank_two_tensor = stress
variable = stress_xy
index_i = 0
index_j = 1
[../]
[./stress_xz]
type = RankTwoAux
rank_two_tensor = stress
variable = stress_xz
index_i = 0
index_j = 2
[../]
[./stress_yy]
type = RankTwoAux
rank_two_tensor = stress
variable = stress_yy
index_i = 1
index_j = 1
[../]
[./stress_yz]
type = RankTwoAux
rank_two_tensor = stress
variable = stress_yz
index_i = 1
index_j = 2
[../]
[./stress_zz]
type = RankTwoAux
rank_two_tensor = stress
variable = stress_zz
index_i = 2
index_j = 2
[../]
[./strainp_xx]
type = RankTwoAux
rank_two_tensor = plastic_strain
variable = strainp_xx
index_i = 0
index_j = 0
[../]
[./strainp_xy]
type = RankTwoAux
rank_two_tensor = plastic_strain
variable = strainp_xy
index_i = 0
index_j = 1
[../]
[./strainp_xz]
type = RankTwoAux
rank_two_tensor = plastic_strain
variable = strainp_xz
index_i = 0
index_j = 2
[../]
[./strainp_yy]
type = RankTwoAux
rank_two_tensor = plastic_strain
variable = strainp_yy
index_i = 1
index_j = 1
[../]
[./strainp_yz]
type = RankTwoAux
rank_two_tensor = plastic_strain
variable = strainp_yz
index_i = 1
index_j = 2
[../]
[./strainp_zz]
type = RankTwoAux
rank_two_tensor = plastic_strain
variable = strainp_zz
index_i = 2
index_j = 2
[../]
[./straint_xx]
type = RankTwoAux
rank_two_tensor = total_strain
variable = straint_xx
index_i = 0
index_j = 0
[../]
[./straint_xy]
type = RankTwoAux
rank_two_tensor = total_strain
variable = straint_xy
index_i = 0
index_j = 1
[../]
[./straint_xz]
type = RankTwoAux
rank_two_tensor = total_strain
variable = straint_xz
index_i = 0
index_j = 2
[../]
[./straint_yy]
type = RankTwoAux
rank_two_tensor = total_strain
variable = straint_yy
index_i = 1
index_j = 1
[../]
[./straint_yz]
type = RankTwoAux
rank_two_tensor = total_strain
variable = straint_yz
index_i = 1
index_j = 2
[../]
[./straint_zz]
type = RankTwoAux
rank_two_tensor = total_strain
variable = straint_zz
index_i = 2
index_j = 2
[../]
[./f_shear]
type = MaterialStdVectorAux
property = plastic_yield_function
index = 0
variable = f_shear
[../]
[./f_tensile]
type = MaterialStdVectorAux
property = plastic_yield_function
index = 1
variable = f_tensile
[../]
[./f_compressive]
type = MaterialStdVectorAux
property = plastic_yield_function
index = 2
variable = f_compressive
[../]
[./intnl_shear]
type = MaterialStdVectorAux
property = plastic_internal_parameter
index = 0
variable = intnl_shear
[../]
[./intnl_tensile]
type = MaterialStdVectorAux
property = plastic_internal_parameter
index = 1
variable = intnl_tensile
[../]
[./iter]
type = MaterialRealAux
property = plastic_NR_iterations
variable = iter
[../]
[./ls]
type = MaterialRealAux
property = plastic_linesearch_needed
variable = ls
[../]
[]
[UserObjects]
[./coh_irrelevant]
type = SolidMechanicsHardeningCubic
value_0 = 2E6
value_residual = 1E6
internal_limit = 0.01
[../]
[./tanphi]
type = SolidMechanicsHardeningCubic
value_0 = 0.5
value_residual = 0.2
internal_limit = 0.01
[../]
[./tanpsi]
type = SolidMechanicsHardeningConstant
value = 0.166666666667
[../]
[./t_strength]
type = SolidMechanicsHardeningCubic
value_0 = 0
value_residual = 1E8
internal_limit = 0.1
[../]
[./c_strength]
type = SolidMechanicsHardeningCubic
value_0 = 1E8
value_residual = 0.0
internal_limit = 0.01
[../]
[]
[Materials]
[./elasticity_tensor]
type = ComputeElasticityTensor
fill_method = symmetric_isotropic
C_ijkl = '6.4E9 6.4E9' # young 16MPa, Poisson 0.25
[../]
[./strain]
type = ComputeIncrementalStrain
[../]
[./admissible]
type = ComputeMultipleInelasticStress
inelastic_models = stress
tangent_operator = nonlinear
perform_finite_strain_rotations = false
[../]
[./stress]
type = CappedWeakPlaneStressUpdate
cohesion = coh_irrelevant
tan_friction_angle = tanphi
tan_dilation_angle = tanpsi
tensile_strength = t_strength
compressive_strength = c_strength
max_NR_iterations = 1000
tip_smoother = 0
smoothing_tol = 0
yield_function_tol = 1E-5
perfect_guess = false
min_step_size = 0.1
[../]
[]
[Preconditioning]
[./andy]
type = SMP
full = true
#petsc_options = '-snes_converged_reason -snes_linesearch_monitor'
petsc_options_iname = '-pc_type -pc_asm_overlap -sub_pc_type -ksp_type -ksp_gmres_restart'
petsc_options_value = ' asm 2 lu gmres 200'
[../]
[]
[Executioner]
solve_type = 'NEWTON'
petsc_options = '-snes_converged_reason'
line_search = bt
nl_abs_tol = 1E-2
nl_rel_tol = 1e-15
l_tol = 1E-10
l_max_its = 100
nl_max_its = 100
end_time = 3.0
dt = 0.1
type = Transient
[]
[Outputs]
file_base = pull_push_h
exodus = true
csv = true
[]
(modules/solid_mechanics/test/tests/capped_mohr_coulomb/small_deform25.i)
# Mohr-Coulomb only
# apply equal stretches in x, y and z directions, to observe return to the MC tip
# Because of smoothing, the expected result is around
# Smax = Smid = Smin = 12.9
# The result is not exact because the smoothing is assymetrical.
# This test also employs a very small dilation angle, which makes return
# to the tip quite numerically difficult, so max_NR_iterations has been increased to 100
[Mesh]
type = GeneratedMesh
dim = 3
nx = 1
ny = 1
nz = 1
xmin = -0.5
xmax = 0.5
ymin = -0.5
ymax = 0.5
zmin = -0.5
zmax = 0.5
[]
[GlobalParams]
displacements = 'disp_x disp_y disp_z'
[]
[Physics/SolidMechanics/QuasiStatic]
[./all]
add_variables = true
incremental = true
generate_output = 'max_principal_stress mid_principal_stress min_principal_stress stress_xx stress_xy stress_xz stress_yy stress_yz stress_zz'
[../]
[]
[BCs]
[./x]
type = FunctionDirichletBC
variable = disp_x
boundary = 'front back'
function = '1E-6*x'
[../]
[./y]
type = FunctionDirichletBC
variable = disp_y
boundary = 'front back'
function = '1E-6*y'
[../]
[./z]
type = FunctionDirichletBC
variable = disp_z
boundary = 'front back'
function = '1E-6*z'
[../]
[]
[AuxVariables]
[./yield_fcn]
order = CONSTANT
family = MONOMIAL
[../]
[./iter]
order = CONSTANT
family = MONOMIAL
[../]
[./intnl]
order = CONSTANT
family = MONOMIAL
[../]
[]
[AuxKernels]
[./yield_fcn_auxk]
type = MaterialStdVectorAux
index = 6
property = plastic_yield_function
variable = yield_fcn
[../]
[./iter_auxk]
type = MaterialRealAux
property = plastic_NR_iterations
variable = iter
[../]
[./intnl_auxk]
type = MaterialStdVectorAux
property = plastic_internal_parameter
index = 0
variable = intnl
[../]
[]
[Postprocessors]
[./s_max]
type = PointValue
point = '0 0 0'
variable = max_principal_stress
[../]
[./s_mid]
type = PointValue
point = '0 0 0'
variable = mid_principal_stress
[../]
[./s_min]
type = PointValue
point = '0 0 0'
variable = min_principal_stress
[../]
[./f]
type = PointValue
point = '0 0 0'
variable = yield_fcn
[../]
[./iter]
type = PointValue
point = '0 0 0'
variable = iter
[../]
[./intnl]
type = PointValue
point = '0 0 0'
variable = intnl
[../]
[]
[UserObjects]
[./ts]
type = SolidMechanicsHardeningConstant
value = 1E6
[../]
[./mc_coh]
type = SolidMechanicsHardeningConstant
value = 10
[../]
[./mc_phi]
type = SolidMechanicsHardeningConstant
value = 30
convert_to_radians = true
[../]
[./mc_psi]
type = SolidMechanicsHardeningConstant
value = 1E-4
[../]
[]
[Materials]
[./elasticity_tensor]
type = ComputeIsotropicElasticityTensor
youngs_modulus = 1E7
poissons_ratio = 0.3
[../]
[./mc]
type = CappedMohrCoulombStressUpdate
tensile_strength = ts
compressive_strength = ts
cohesion = mc_coh
friction_angle = mc_phi
dilation_angle = mc_psi
smoothing_tol = 5
yield_function_tol = 1.0E-9
max_NR_iterations = 100
[../]
[./stress]
type = ComputeMultipleInelasticStress
inelastic_models = mc
perform_finite_strain_rotations = false
[../]
[]
[Executioner]
end_time = 1
dt = 1
type = Transient
[]
[Outputs]
file_base = small_deform25
csv = true
[]
(modules/solid_mechanics/test/tests/tensile/small_deform8_update_version.i)
# A single unit element is stretched by 1E-6m in z direction.
# with Lame lambda = 0.6E6 and Lame mu (shear) = 1E6
# stress_zz = 2.6 Pa
# stress_xx = 0.6 Pa
# stress_yy = 0.6 Pa
# tensile_strength is set to 0.5Pa
#
# stress_zz = 0.5
# plastic multiplier = 2.1/2.6 E-6
# stress_xx = 0.6 - (2.1/2.6*0.6) = 0.115
[Mesh]
type = GeneratedMesh
dim = 3
nx = 1
ny = 1
nz = 1
xmin = -0.5
xmax = 0.5
ymin = -0.5
ymax = 0.5
zmin = -0.5
zmax = 0.5
[]
[GlobalParams]
displacements = 'disp_x disp_y disp_z'
[]
[Physics/SolidMechanics/QuasiStatic]
[./all]
add_variables = true
incremental = true
strain = finite
generate_output = 'max_principal_stress mid_principal_stress min_principal_stress stress_xx stress_xy stress_xz stress_yy stress_yz stress_zz'
[../]
[]
[BCs]
[./x]
type = FunctionDirichletBC
variable = disp_x
boundary = 'front back'
function = '0E-6*x'
[../]
[./y]
type = FunctionDirichletBC
variable = disp_y
boundary = 'front back'
function = '0E-6*y'
[../]
[./z]
type = FunctionDirichletBC
variable = disp_z
boundary = 'front back'
function = '1.0E-6*z'
[../]
[]
[AuxVariables]
[./f0]
order = CONSTANT
family = MONOMIAL
[../]
[./f1]
order = CONSTANT
family = MONOMIAL
[../]
[./f2]
order = CONSTANT
family = MONOMIAL
[../]
[./iter]
order = CONSTANT
family = MONOMIAL
[../]
[./intnl]
order = CONSTANT
family = MONOMIAL
[../]
[]
[AuxKernels]
[./f0_auxk]
type = MaterialStdVectorAux
property = plastic_yield_function
index = 0
variable = f0
[../]
[./f1_auxk]
type = MaterialStdVectorAux
property = plastic_yield_function
index = 1
variable = f1
[../]
[./f2_auxk]
type = MaterialStdVectorAux
property = plastic_yield_function
index = 2
variable = f2
[../]
[./iter]
type = MaterialRealAux
property = plastic_NR_iterations
variable = iter
[../]
[./intnl_auxk]
type = MaterialStdVectorAux
property = plastic_internal_parameter
index = 0
variable = intnl
[../]
[]
[Postprocessors]
[./s_I]
type = PointValue
point = '0 0 0'
variable = max_principal_stress
[../]
[./s_II]
type = PointValue
point = '0 0 0'
variable = mid_principal_stress
[../]
[./s_III]
type = PointValue
point = '0 0 0'
variable = min_principal_stress
[../]
[./s_xx]
type = PointValue
point = '0 0 0'
variable = stress_xx
[../]
[./s_xy]
type = PointValue
point = '0 0 0'
variable = stress_xy
[../]
[./s_xz]
type = PointValue
point = '0 0 0'
variable = stress_xz
[../]
[./s_yy]
type = PointValue
point = '0 0 0'
variable = stress_yy
[../]
[./s_yz]
type = PointValue
point = '0 0 0'
variable = stress_yz
[../]
[./s_zz]
type = PointValue
point = '0 0 0'
variable = stress_zz
[../]
[./f0]
type = PointValue
point = '0 0 0'
variable = f0
[../]
[./f1]
type = PointValue
point = '0 0 0'
variable = f1
[../]
[./f2]
type = PointValue
point = '0 0 0'
variable = f2
[../]
[./iter]
type = PointValue
point = '0 0 0'
variable = iter
[../]
[./intnl]
type = PointValue
point = '0 0 0'
variable = intnl
[../]
[]
[UserObjects]
[./ts]
type = SolidMechanicsHardeningConstant
value = 0.5
[../]
[]
[Materials]
[./elasticity_tensor]
type = ComputeElasticityTensor
fill_method = symmetric_isotropic
C_ijkl = '0.6E6 1E6'
[../]
[./tensile]
type = TensileStressUpdate
tensile_strength = ts
smoothing_tol = 0.0
yield_function_tol = 1.0E-12
[../]
[./stress]
type = ComputeMultipleInelasticStress
inelastic_models = tensile
perform_finite_strain_rotations = false
[../]
[]
[Executioner]
end_time = 1
dt = 1
type = Transient
[]
[Outputs]
file_base = small_deform8_update_version
exodus = false
[./csv]
type = CSV
[../]
[]
(modules/solid_mechanics/test/tests/material_limit_time_step/mult_inelastic/no_inelastic_model_timestep_limit.i)
# This is a basic test of the material time step computed by the
# ComputeMultipleInelasticStress model. If no inelastic models
# are defined, the material time step should be the maximum
# value representable by a real number.
[GlobalParams]
displacements = 'disp_x disp_y disp_z'
[]
[Mesh]
type = GeneratedMesh
dim = 3
nx = 1
ny = 1
nz = 1
elem_type = HEX8
[]
[AuxVariables]
[damage_index]
order = CONSTANT
family = MONOMIAL
[]
[]
[Physics/SolidMechanics/QuasiStatic]
[all]
strain = SMALL
incremental = true
add_variables = true
generate_output = 'stress_xx strain_xx'
[]
[]
[BCs]
[symmy]
type = DirichletBC
variable = disp_y
boundary = bottom
value = 0
[]
[symmx]
type = DirichletBC
variable = disp_x
boundary = left
value = 0
[]
[symmz]
type = DirichletBC
variable = disp_z
boundary = back
value = 0
[]
[axial_load]
type = DirichletBC
variable = disp_x
boundary = right
value = 0.01
[]
[]
[Materials]
[stress]
type = ComputeMultipleInelasticStress
inelastic_models = ''
[]
[elasticity]
type = ComputeIsotropicElasticityTensor
poissons_ratio = 0.2
youngs_modulus = 10e9
[]
[]
[Postprocessors]
[stress_xx]
type = ElementAverageValue
variable = stress_xx
[]
[strain_xx]
type = ElementAverageValue
variable = strain_xx
[]
[time_step_limit]
type = MaterialTimeStepPostprocessor
[]
[]
[Executioner]
type = Transient
l_max_its = 50
l_tol = 1e-8
nl_max_its = 20
nl_rel_tol = 1e-12
nl_abs_tol = 1e-8
dt = 0.1
dtmin = 0.001
end_time = 1.1
[TimeStepper]
type = IterationAdaptiveDT
dt = 0.1
growth_factor = 2.0
cutback_factor = 0.5
timestep_limiting_postprocessor = time_step_limit
[]
[]
[Outputs]
csv=true
[]
(modules/solid_mechanics/test/tests/multiple_two_parameter_plasticity/cycled_dp_then_wp.i)
# Use ComputeMultipleInelasticStress with two inelastic models: CappedDruckerPrager and CappedWeakPlane.
# The relative_tolerance and absolute_tolerance parameters are set very large so that
# only one iteration is performed. This is the algorithm that FLAC uses to model
# jointed rocks, only Capped-Mohr-Coulomb is used instead of CappedDruckerPrager
#
# In this test "cycle_models=true" so that in the first timestep only
# CappedDruckerPrager is used, while in the second timestep only
# CappedWeakPlane is used.
#
# initial_stress = diag(1E3, 1E3, 1E3)
# The CappedDruckerPrager has tensile strength 3E2 and large cohesion,
# so the stress initially returns to diag(1E2, 1E2, 1E2)
# The CappedWeakPlane has tensile strength zero and large cohesion,
# so the stress returns to diag(1E2 - v/(1-v)*1E2, 1E2 - v/(1-v)*1E2, 0)
# where v=0.2 is the Poisson's ratio
[Mesh]
type = GeneratedMesh
dim = 3
nx = 1
ny = 1
nz = 1
xmin = -0.5
xmax = 0.5
ymin = -0.5
ymax = 0.5
zmin = -0.5
zmax = 0.5
[]
[GlobalParams]
displacements = 'disp_x disp_y disp_z'
[]
[Physics/SolidMechanics/QuasiStatic]
[./all]
add_variables = true
incremental = true
eigenstrain_names = ini_stress
generate_output = 'stress_xx stress_xy stress_xz stress_yy stress_yz stress_zz'
[../]
[]
[BCs]
[./x]
type = FunctionDirichletBC
variable = disp_x
boundary = 'front back'
function = 0
[../]
[./y]
type = FunctionDirichletBC
variable = disp_y
boundary = 'front back'
function = 0
[../]
[./z]
type = FunctionDirichletBC
variable = disp_z
boundary = 'front back'
function = 0
[../]
[]
[AuxVariables]
[./yield_fcn_dp]
order = CONSTANT
family = MONOMIAL
[../]
[./yield_fcn_wp]
order = CONSTANT
family = MONOMIAL
[../]
[./tensile_cdp]
order = CONSTANT
family = MONOMIAL
[../]
[./tensile_cwp]
order = CONSTANT
family = MONOMIAL
[../]
[]
[AuxKernels]
[./yield_fcn_dp_auxk]
type = MaterialStdVectorAux
index = 1 # this is the tensile yield function - it should be zero
property = cdp_plastic_yield_function
variable = yield_fcn_dp
[../]
[./yield_fcn_wp_auxk]
type = MaterialStdVectorAux
index = 1 # this is the tensile yield function - it should be zero
property = cwp_plastic_yield_function
variable = yield_fcn_wp
[../]
[./tensile_cdp]
type = MaterialStdVectorAux
index = 1
property = cdp_plastic_internal_parameter
variable = tensile_cdp
[../]
[./tensile_cwp]
type = MaterialStdVectorAux
index = 1
property = cwp_plastic_internal_parameter
variable = tensile_cwp
[../]
[]
[Postprocessors]
[./s_xx]
type = PointValue
point = '0 0 0'
variable = stress_xx
[../]
[./s_xy]
type = PointValue
point = '0 0 0'
variable = stress_xy
[../]
[./s_xz]
type = PointValue
point = '0 0 0'
variable = stress_xz
[../]
[./s_yy]
type = PointValue
point = '0 0 0'
variable = stress_yy
[../]
[./s_yz]
type = PointValue
point = '0 0 0'
variable = stress_yz
[../]
[./s_zz]
type = PointValue
point = '0 0 0'
variable = stress_zz
[../]
[./i_cdp]
type = PointValue
point = '0 0 0'
variable = tensile_cdp
[../]
[./i_cwp]
type = PointValue
point = '0 0 0'
variable = tensile_cwp
[../]
[]
[UserObjects]
[./ts]
type = SolidMechanicsHardeningConstant
value = 300
[../]
[./cs]
type = SolidMechanicsHardeningConstant
value = 1E4
[../]
[./mc_coh]
type = SolidMechanicsHardeningConstant
value = 1E4
[../]
[./mc_phi]
type = SolidMechanicsHardeningConstant
value = 20
convert_to_radians = true
[../]
[./mc_psi]
type = SolidMechanicsHardeningConstant
value = 0
[../]
[./dp]
type = SolidMechanicsPlasticDruckerPrager
mc_cohesion = mc_coh
mc_friction_angle = mc_phi
mc_dilation_angle = mc_psi
internal_constraint_tolerance = 1 # irrelevant here
yield_function_tolerance = 1 # irrelevant here
[../]
[./wp_coh]
type = SolidMechanicsHardeningConstant
value = 1E4
[../]
[./wp_tanphi]
type = SolidMechanicsHardeningConstant
value = 0.5
[../]
[./wp_tanpsi]
type = SolidMechanicsHardeningConstant
value = 0.1111077
[../]
[./wp_t_strength]
type = SolidMechanicsHardeningConstant
value = 0
[../]
[./wp_c_strength]
type = SolidMechanicsHardeningConstant
value = 1E4
[../]
[]
[Materials]
[./elasticity_tensor]
type = ComputeIsotropicElasticityTensor
poissons_ratio = 0.2
youngs_modulus = 1.0
[../]
[./ini_stress]
type = ComputeEigenstrainFromInitialStress
initial_stress = '1E3 0 0 0 1E3 0 0 0 1E3'
eigenstrain_name = ini_stress
[../]
[./admissible]
type = ComputeMultipleInelasticStress
relative_tolerance = 1E4
absolute_tolerance = 2
inelastic_models = 'cdp cwp'
perform_finite_strain_rotations = false
cycle_models = true
[../]
[./cdp]
type = CappedDruckerPragerStressUpdate
base_name = cdp
DP_model = dp
tensile_strength = ts
compressive_strength = cs
yield_function_tol = 1E-5
tip_smoother = 1E3
smoothing_tol = 1E3
[../]
[./cwp]
type = CappedWeakPlaneStressUpdate
base_name = cwp
cohesion = wp_coh
tan_friction_angle = wp_tanphi
tan_dilation_angle = wp_tanpsi
tensile_strength = wp_t_strength
compressive_strength = wp_c_strength
tip_smoother = 1E3
smoothing_tol = 1E3
yield_function_tol = 1E-5
[../]
[]
[Executioner]
end_time = 2
dt = 1
type = Transient
[]
[Outputs]
file_base = cycled_dp_then_wp
csv = true
[]
(modules/solid_mechanics/test/tests/capped_mohr_coulomb/small_deform3.i)
# Using CappedMohrCoulomb with tensile failure only
# checking for small deformation
# A single element is stretched by "ep" in the z and x directions
# This causes the return direction to be along the hypersurface sigma_I = sigma_II
# where sigma_I = (E_2222 + E_2200) * ep
# tensile_strength is set to 1Pa, smoothing_tol = 0.1Pa
# The smoothed yield function is
# yf = sigma_I + ismoother(0) - tensile_strength
# = sigma_I + (0.5 * smoothing_tol - smoothing_tol / Pi) - tensile_strength
# = sigma_I - 0.98183
#
# With zero Poisson's ratio, the return stress will be
# stress_00 = stress_22 = 0.98183
# with all other stress components being zero
[Mesh]
type = GeneratedMesh
dim = 3
nx = 1
ny = 1
nz = 1
xmin = -0.5
xmax = 0.5
ymin = -0.5
ymax = 0.5
zmin = -0.5
zmax = 0.5
[]
[GlobalParams]
displacements = 'disp_x disp_y disp_z'
[]
[Physics/SolidMechanics/QuasiStatic]
[./all]
add_variables = true
incremental = true
generate_output = 'max_principal_stress mid_principal_stress min_principal_stress stress_xx stress_xy stress_xz stress_yy stress_yz stress_zz'
[../]
[]
[BCs]
[./x]
type = FunctionDirichletBC
variable = disp_x
boundary = 'front back'
function = '0.25E-6*x'
[../]
[./y]
type = FunctionDirichletBC
variable = disp_y
boundary = 'front back'
function = '0'
[../]
[./z]
type = FunctionDirichletBC
variable = disp_z
boundary = 'front back'
function = '0.25E-6*z'
[../]
[]
[AuxVariables]
[./yield_fcn]
order = CONSTANT
family = MONOMIAL
[../]
[]
[AuxKernels]
[./yield_fcn_auxk]
type = MaterialStdVectorAux
property = plastic_yield_function
index = 0
variable = yield_fcn
[../]
[]
[Postprocessors]
[./s_xx]
type = PointValue
point = '0 0 0'
variable = stress_xx
[../]
[./s_xy]
type = PointValue
point = '0 0 0'
variable = stress_xy
[../]
[./s_xz]
type = PointValue
point = '0 0 0'
variable = stress_xz
[../]
[./s_yy]
type = PointValue
point = '0 0 0'
variable = stress_yy
[../]
[./s_yz]
type = PointValue
point = '0 0 0'
variable = stress_yz
[../]
[./s_zz]
type = PointValue
point = '0 0 0'
variable = stress_zz
[../]
[./f]
type = PointValue
point = '0 0 0'
variable = yield_fcn
[../]
[]
[UserObjects]
[./ts]
type = SolidMechanicsHardeningConstant
value = 1
[../]
[./coh]
type = SolidMechanicsHardeningConstant
value = 1E6
[../]
[./ang]
type = SolidMechanicsHardeningConstant
value = 0.5
[../]
[]
[Materials]
[./elasticity_tensor]
type = ComputeElasticityTensor
block = 0
fill_method = symmetric_isotropic
C_ijkl = '0 2.0E6'
[../]
[./tensile]
type = CappedMohrCoulombStressUpdate
tensile_strength = ts
compressive_strength = ts
cohesion = coh
friction_angle = ang
dilation_angle = ang
smoothing_tol = 0.1
yield_function_tol = 1.0E-12
[../]
[./stress]
type = ComputeMultipleInelasticStress
inelastic_models = tensile
perform_finite_strain_rotations = false
[../]
[]
[Executioner]
end_time = 1
dt = 1
type = Transient
[]
[Outputs]
file_base = small_deform3
csv = true
[]
(modules/solid_mechanics/test/tests/capped_mohr_coulomb/small_deform7.i)
# Using CappedMohrCoulomb with tensile failure only
# A single element is incrementally stretched in the in the z and x directions
# This causes the return direction to be along the hypersurface sigma_I = sigma_II
# and the resulting stresses are checked to lie on the expected yield surface
[Mesh]
type = GeneratedMesh
dim = 3
nx = 1
ny = 1
nz = 1
xmin = -0.5
xmax = 0.5
ymin = -0.5
ymax = 0.5
zmin = -0.5
zmax = 0.5
[]
[GlobalParams]
displacements = 'disp_x disp_y disp_z'
[]
[Physics/SolidMechanics/QuasiStatic]
[./all]
add_variables = true
strain = finite
incremental = true
generate_output = 'max_principal_stress mid_principal_stress min_principal_stress stress_xx stress_xy stress_xz stress_yy stress_yz stress_zz'
[../]
[]
[BCs]
[./x]
type = FunctionDirichletBC
variable = disp_x
boundary = 'front back'
function = '4*x*t'
[../]
[./y]
type = FunctionDirichletBC
variable = disp_y
boundary = 'front back'
function = '1*y*t'
[../]
[./z]
type = FunctionDirichletBC
variable = disp_z
boundary = 'front back'
function = '4*z*t'
[../]
[]
[AuxVariables]
[./yield_fcn]
order = CONSTANT
family = MONOMIAL
[../]
[]
[AuxKernels]
[./yield_fcn_auxk]
type = MaterialStdVectorAux
property = plastic_yield_function
index = 0
variable = yield_fcn
[../]
[]
[Postprocessors]
[./s_I]
type = PointValue
point = '0 0 0'
variable = max_principal_stress
[../]
[./s_II]
type = PointValue
point = '0 0 0'
variable = mid_principal_stress
[../]
[./s_III]
type = PointValue
point = '0 0 0'
variable = min_principal_stress
[../]
[./f]
type = PointValue
point = '0 0 0'
variable = yield_fcn
[../]
[]
[UserObjects]
[./ts]
type = SolidMechanicsHardeningConstant
value = 1
[../]
[./cs]
type = SolidMechanicsHardeningConstant
value = 1E6
[../]
[./coh]
type = SolidMechanicsHardeningConstant
value = 1E6
[../]
[./ang]
type = SolidMechanicsHardeningConstant
value = 0.5
[../]
[]
[Materials]
[./elasticity_tensor]
type = ComputeElasticityTensor
fill_method = symmetric_isotropic
C_ijkl = '0 2.0'
[../]
[./tensile]
type = CappedMohrCoulombStressUpdate
tensile_strength = ts
compressive_strength = cs
cohesion = coh
friction_angle = ang
dilation_angle = ang
smoothing_tol = 0.5
yield_function_tol = 1.0E-12
[../]
[./stress]
type = ComputeMultipleInelasticStress
inelastic_models = tensile
perform_finite_strain_rotations = false
[../]
[]
[Executioner]
end_time = 1
dt = 0.1
type = Transient
[]
[Outputs]
file_base = small_deform7
csv = true
[]
(modules/solid_mechanics/test/tests/jacobian/mc_update12.i)
# MC update version, with only compressive with compressive strength = 1MPa and smoothing_tol = 0.1E5
# Lame lambda = 1GPa. Lame mu = 1.3GPa
# Units in this file are MPa (not Pa)
#
# Return to the stress_I = stress_II ~1 edge
[Mesh]
type = GeneratedMesh
dim = 3
nx = 1
ny = 1
nz = 1
xmin = -0.5
xmax = 0.5
ymin = -0.5
ymax = 0.5
zmin = -0.5
zmax = 0.5
[]
[Variables]
[./disp_x]
[../]
[./disp_y]
[../]
[./disp_z]
[../]
[]
[Kernels]
[SolidMechanics]
displacements = 'disp_x disp_y disp_z'
[../]
[]
[UserObjects]
[./ts]
type = SolidMechanicsHardeningConstant
value = 1E6
[../]
[./cs]
type = SolidMechanicsHardeningConstant
value = 1
[../]
[./coh]
type = SolidMechanicsHardeningConstant
value = 1E6
[../]
[./ang]
type = SolidMechanicsHardeningConstant
value = 30
convert_to_radians = true
[../]
[]
[Materials]
[./elasticity_tensor]
type = ComputeIsotropicElasticityTensor
lambda = 1.0E3
shear_modulus = 1.3E3
[../]
[./strain]
type = ComputeIncrementalStrain
displacements = 'disp_x disp_y disp_z'
eigenstrain_names = ini_stress
[../]
[./ini_stress]
type = ComputeEigenstrainFromInitialStress
initial_stress = '-2 0 0 0 0 0 0 0 -2.01'
eigenstrain_name = ini_stress
[../]
[./cmc]
type = CappedMohrCoulombStressUpdate
tensile_strength = ts
compressive_strength = cs
cohesion = coh
friction_angle = ang
dilation_angle = ang
smoothing_tol = 0.1
yield_function_tol = 1.0E-12
[../]
[./stress]
type = ComputeMultipleInelasticStress
inelastic_models = cmc
perform_finite_strain_rotations = false
[../]
[]
[Preconditioning]
[./andy]
type = SMP
full = true
petsc_options_iname = '-snes_type'
petsc_options_value = 'test'
[../]
[]
[Executioner]
type = Transient
solve_type = Newton
[]
(modules/solid_mechanics/include/materials/ComputeSmearedCrackingStress.h)
// This file is part of the MOOSE framework
// https://mooseframework.inl.gov
//
// All rights reserved, see COPYRIGHT for full restrictions
// https://github.com/idaholab/moose/blob/master/COPYRIGHT
//
// Licensed under LGPL 2.1, please see LICENSE for details
// https://www.gnu.org/licenses/lgpl-2.1.html
#pragma once
#include "ColumnMajorMatrix.h"
#include "ComputeMultipleInelasticStress.h"
#include "SmearedCrackSofteningBase.h"
#include "Function.h"
/**
* ComputeSmearedCrackingStress computes the stress for a finite strain
* material with smeared cracking
*/
class ComputeSmearedCrackingStress : public ComputeMultipleInelasticStress
{
public:
static InputParameters validParams();
ComputeSmearedCrackingStress(const InputParameters & parameters);
virtual void initialSetup() override;
virtual void initQpStatefulProperties() override;
virtual void computeQpStress() override;
protected:
/**
* Update the local elasticity tensor (_local_elasticity_tensor)
* due to the effects of cracking.
*/
void updateLocalElasticityTensor();
/**
* Update all cracking-related state variables and the stress
* tensor due to cracking in all directions.
*/
virtual void updateCrackingStateAndStress();
/**
* Get the number of known crack directions. This includes cracks
* in prescribed directions (even if not yet active) and active
* cracks in other directions.
* @return number of known crack directions
*/
virtual unsigned int getNumKnownCrackDirs() const;
/**
* Compute the crack strain in the crack coordinate system. Also
* computes the crack orientations, and stores in _crack_rotation.
* @param strain_in_crack_dir Computed strains in crack directions
*/
void computeCrackStrainAndOrientation(RealVectorValue & strain_in_crack_dir);
/**
* Updates the full stress tensor to account for the effect of cracking
* using the provided stresses in the crack directions. The tensor is
* rotated into the crack coordinates, modified, and rotated back.
* @param tensor Stress tensor to be updated
* @param sigma Vector of stresses in crack directions
*/
void updateStressTensorForCracking(RankTwoTensor & tensor, const RealVectorValue & sigma);
/**
* Check to see whether there was cracking in any diretion in the previous
* time step.
* @return true if cracked, false if not cracked
*/
bool previouslyCracked();
///@{ Input parameters for smeared crack models
/// Threshold at which cracking initiates if tensile stress exceeds it
const VariableValue & _cracking_stress;
/// User-prescribed cracking directions
std::vector<unsigned int> _prescribed_crack_directions;
/// Maximum number of cracks permitted at a material point
const unsigned int _max_cracks;
/// Defines transition to changed stiffness during unloading
const Real _cracking_neg_fraction;
/// Controls the amount of shear retained
const Real _shear_retention_factor;
/// Controls the maximum amount that the damaged elastic stress is corrected
/// to folow the release model during a time step
const Real _max_stress_correction;
///@}
/// Enum defining the method used to adjust the elasticity tensor for cracking
const enum class CrackedElasticityType { DIAGONAL, FULL } _cracked_elasticity_type;
//@{ Damage (goes from 0 to 1) in crack directions
MaterialProperty<RealVectorValue> & _crack_damage;
const MaterialProperty<RealVectorValue> & _crack_damage_old;
///@}
/// Vector of values going from 1 to 0 as crack damage accumulates. Legacy
/// property for backward compatibility -- remove in the future.
MaterialProperty<RealVectorValue> & _crack_flags;
//@{ Rotation tensor used to rotate tensors into crack local coordinates
MaterialProperty<RankTwoTensor> & _crack_rotation;
const MaterialProperty<RankTwoTensor> & _crack_rotation_old;
///@}
//@{ Strain in direction of crack upon crack initiation
MaterialProperty<RealVectorValue> & _crack_initiation_strain;
const MaterialProperty<RealVectorValue> & _crack_initiation_strain_old;
///@}
//@{ Maximum strain in direction of crack
MaterialProperty<RealVectorValue> & _crack_max_strain;
const MaterialProperty<RealVectorValue> & _crack_max_strain_old;
///@}
//@{ Variables used by multiple methods within the calculation for a single material point
RankFourTensor _local_elasticity_tensor;
///@}
/// The user-supplied list of softening models to be used in the 3 crack directions
std::vector<SmearedCrackSofteningBase *> _softening_models;
/// Vector helper to update local elasticity tensor
std::vector<Real> _local_elastic_vector;
};
(modules/solid_mechanics/include/materials/ComputeMultipleInelasticCosseratStress.h)
// This file is part of the MOOSE framework
// https://mooseframework.inl.gov
//
// All rights reserved, see COPYRIGHT for full restrictions
// https://github.com/idaholab/moose/blob/master/COPYRIGHT
//
// Licensed under LGPL 2.1, please see LICENSE for details
// https://www.gnu.org/licenses/lgpl-2.1.html
#pragma once
#include "ComputeMultipleInelasticStress.h"
/**
* ComputeMultipleInelasticStress computes the stress, the consistent tangent
* operator (or an approximation to it), and a decomposition of the strain
* into elastic and inelastic parts. By default finite strains are assumed.
*
* Cosserat couple-stress, and the cosserat version of the consistent
* tangent operator are also computed, but only using Cosserat elasticity.
*
* The elastic strain is calculated by subtracting the computed inelastic strain
* increment tensor from the mechanical strain tensor. Mechanical strain is
* considered as the sum of the elastic and inelastic (plastic, creep, ect) strains.
*
* This material is used to call the recompute iterative materials of a number
* of specified inelastic models that inherit from StressUpdateBase. It iterates
* over the specified inelastic models until the change in stress is within
* a user-specified tolerance, in order to produce the stress, the consistent
* tangent operator and the elastic and inelastic strains for the time increment.
*/
class ComputeMultipleInelasticCosseratStress : public ComputeMultipleInelasticStress
{
public:
static InputParameters validParams();
ComputeMultipleInelasticCosseratStress(const InputParameters & parameters);
protected:
virtual void initQpStatefulProperties() override;
virtual void computeQpStress() override;
virtual void computeQpJacobianMult() override;
/**
* The current Cosserat models do not know they might be using the
* "host" version of the elasticity tensor during the
* return-map process. Therefore, they compute the incorrect
* elastic/inelastic strain decomposition. Overriding this
* method allows the correction to be made.
*/
virtual void computeAdmissibleState(unsigned model_number,
RankTwoTensor & elastic_strain_increment,
RankTwoTensor & inelastic_strain_increment,
RankFourTensor & consistent_tangent_operator) override;
/// The Cosserat curvature strain
const MaterialProperty<RankTwoTensor> & _curvature;
/// The Cosserat elastic flexural rigidity tensor
const MaterialProperty<RankFourTensor> & _elastic_flexural_rigidity_tensor;
/// the Cosserat couple-stress
MaterialProperty<RankTwoTensor> & _couple_stress;
/// the old value of Cosserat couple-stress
const MaterialProperty<RankTwoTensor> & _couple_stress_old;
/// derivative of couple-stress w.r.t. curvature
MaterialProperty<RankFourTensor> & _Jacobian_mult_couple;
/// Inverse of the elasticity tensor
const MaterialProperty<RankFourTensor> & _compliance;
};