- inelastic_modelsThe material objects to use to calculate stress and inelastic strains. Note: specify creep models first and plasticity models second.
C++ Type:std::vector<MaterialName>
Controllable:No
Description:The material objects to use to calculate stress and inelastic strains. Note: specify creep models first and plasticity models second.
ADComputeMultipleInelasticStress
Compute state (stress and internal parameters such as plastic strains and internal parameters) using an iterative process. Combinations of creep models and plastic models may be used.
Description
ADComputeMultipleInelasticStress computes the stress and a decomposition of the strain into elastic and inelastic components for a series of different inelastic material models (e.g. creep and plasticity) which inherit from ADStressUpdateBase. This material supplies material properties with all derivatives required to form an exact Jacobian. By default finite strains are assumed. The elastic strain is calculated by subtracting the computed inelastic strain increment tensor from the mechanical strain increment tensor.
(1) Mechanical strain, , is considered to be the sum of the elastic and inelastic (e.g. plastic and creep) strains.
This class uses the finite incremental strain formulation as a default. Users may elect to use a small incremental strain formulation and set perform_finite_strain_rotations = false if the simulation will only ever use small strains. This class is not intended for use with a total small linearize strain formulation.
ADComputeMultipleInelasticStress is designed to be used in conjunction with a separate model or set of models that computes the inelastic strain for a given stress state. These inelastic models must derive from the ADStressUpdateBase class.
ADStressUpdate Material ModelsAll of the inelastic material models that are compatible with ADComputeMultipleInelasticStress follow the nomenclature convention of StressUpdate as a suffix to the class name.
ADComputeMultipleInelasticStress can accommodate as few as zero inelastic models (in which case the algorithm from ADComputeFiniteStrainElasticStress is applied) to as many inelastic material models as is required by the physics. If more than one inelastic material model is supplied to ADComputeMultipleInelasticStress, it is recommended that all of the inelastic models inherit from the same base class.
Multiple Inelastic Models

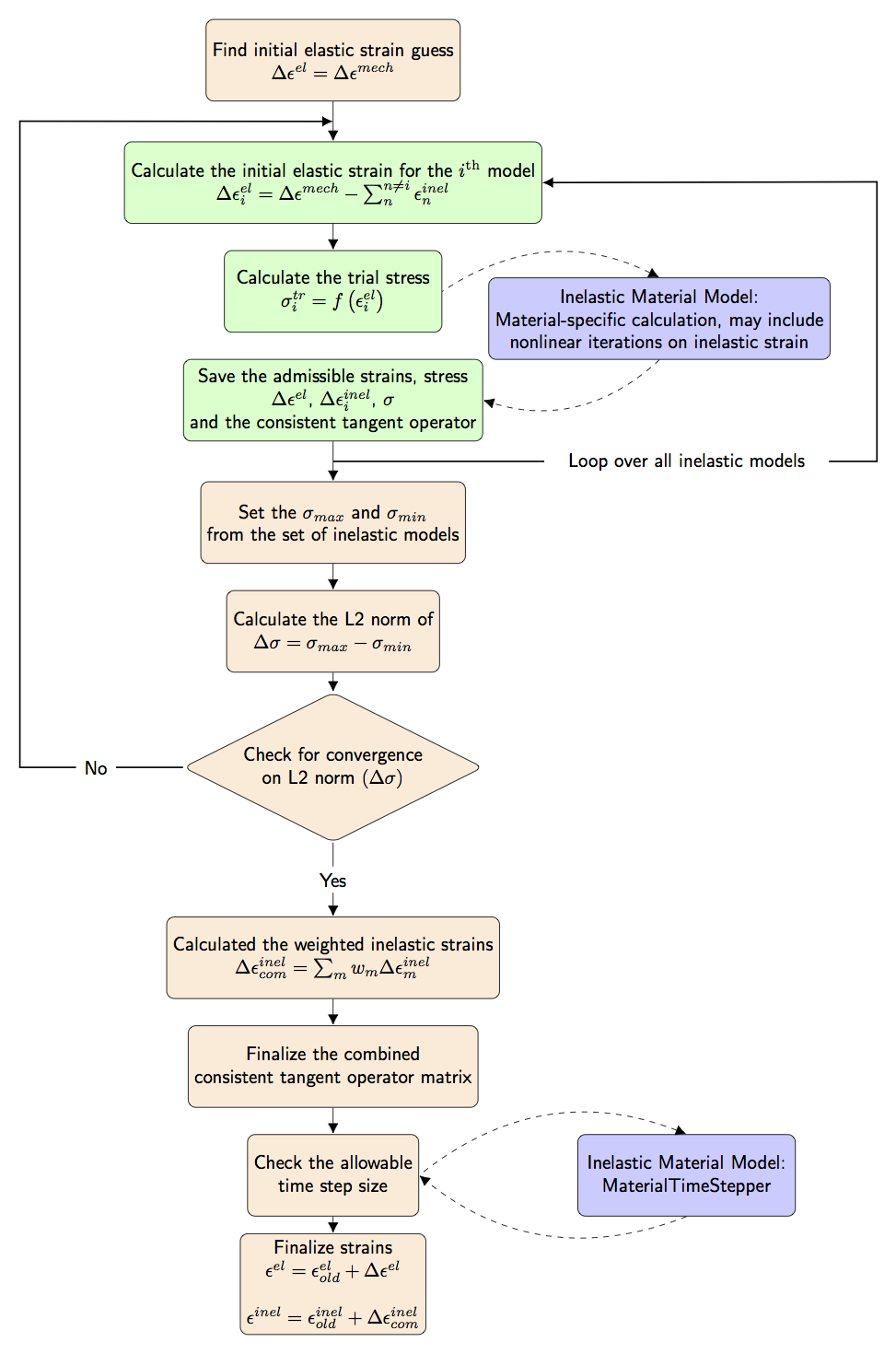
Figure 1: The ADComputeMultipleInelasticStress algorithm for calculating the strains and stresses for multiple inelastic material models. (Note that computation of the consistent tangent operator is not performed in this version of the class. An exact Jacobian is guaranteed through automatic differentiation)
The algorithm used to compute the stress for multiple inelastic models is shown in Figure 1.
When multiple inelastic models are given, ADComputeMultipleInelasticStress iterates over the specified inelastic models until the change in stress is within a user-specified tolerance.
Inner Iteration over Inelastic Models
The inner iteration over the multiple inelastic material models is shown in the green components in Figure 1.
When each inelastic model is evaluated, a trial stress is computed using the current elastic strain, which is the total mechanical strain minus the current summation of inelastic strain for all inelastic models. This trial stress can be expressed as
(2)
where is the elasticity tensor for the material.
The inelastic material model, represented by the blue element Figure 1, is then called. The inelastic material model calculates the inelastic strain increment necessary to produce an admissible stress, as a function of the trial stress. The total inelastic strain increment is updated for each model's contribution. The details of this calculation vary by model and can include the effects of plasticity or creep.
The elastic and inelastic strain increments and the stress are returned to ADComputeMultipleInelasticStress from the inelastic material model.
Outer Iteration over Stress Difference
After each inelastic model is called to compute an update to the stress tensor, the minimum and maximum values of each component of the stress tensor, over the course of those iterations, are stored to two tensors denoted as and , respectively. An norm of the difference of these two tensors is then computed as
(3)
The norm of the stress difference is compared to the absolute and relative tolerances to determine if the solution from the combined inelastic material models is converged
(4)
where is the norm from the very first outer iteration over all of the inelastic material models. The solution will not converge if the outer iteration loop, shown in the top half of Figure 1, exceeds the maximum number of iterations set by the user.
Once convergence on the stress is obtained, the calculation of the inelastic strains is finalized by applying a weighting factor, as shown in Figure 1. This weighting factor has a default value of unity.
Material Time Step Size Limitations
Prior to calculating the final strain values, the algorithm checks the size of the current time step against any limitations on the size of the time step as optionally defined by the inelastic material models. As described in the Material Time Step Limiter section, the time step size involves a post processor to ensure that the current time step size is reasonable for each of the inelastic material models used in the simulation.
At the end of the algorithm, the final value of the elastic and inelastic strain tensors are calculated as shown in the last element of Figure 1.
Single Inelastic Model
ADComputeMultipleInelasticStress can also be used to calculate the inelastic strain and the stress when only a single inelastic material model is provided.

Figure 2: The optimized algorithm for calculating the strains and stress in the case when only a single inelastic material model is specified.
The algorithm, shown in Figure 2, used for a single inelastic material model is an optimized version of the multiple materials algorithm. With no need to iterate over multiple inelastic models, both the inner and outer iterations from Figure 1 are removed from the algorithm in Figure 2.
The initial elastic strain increment guess is assumed to be the initial mechanical strain increment, and the trial stress for the single inelastic model is calculated from that elastic strain increment as in Eq. (2). These stress and strain values are passed directly to the inelastic material model.
The material model computes the admissible stress and strain states, as indicated by the blue element in Figure 2. The maximum size of the allowable time step is then optionally calculated by the inelastic material model, as described in the section below on the Material Time Step Limiter. At the conclusion of the algorithm, the value of the elastic and inelastic strain states are updated as shown in Figure 2.
Cycle Through One Inelastic Model per Time Step
ADComputeMultipleInelasticStress also includes an option to run a series of inelastic models in a rotating fashion such that only a single inelastic model is run on a timestep. This option uses the same algorithm as in Figure 2 to determine the strains and stress value based on the rotated single inelastic model. A separate method is then employed to propagate the strain and stress values to the other inelastic material models for storage as old material property values.
Other Calculations Performed by StressUpdate Materials
The ADComputeMultipleInelasticStress material relies on two helper calculations to aid the simulation in converging. These helper computations are defined within the specific inelastic models, and only a brief overview is given here. These methods are represented within the blue inelastic material model boxes in Figure 1 and Figure 2. For specific details of the implementations, see the documentation pages for the individual inelastic StressUpdate materials.
Material Time Step Limiter
In some cases, particularly in creep, limits on the time step are required by the material model formulation. Each inelastic material model is responsible for calculating the maximum time step allowable for that material model. The MaterialTimeStepPostprocessor finds the minimum time step size limits from the entire simulation domain. The postprocessor then interfaces with the IterationAdaptiveDT to restrict the time step size based on the limit calculated in the previous time step.
Example Input Files
The input settings for multiple inelastic material models and a single inelastic model are similar, and examples of both are shown below.
Multiple Inelastic Models
For multiple inelastic models, all of the inelastic material model names must be listed as arguments to the inelastic_models parameter. The inelastic material blocks must also be present.
[Materials<<<{"href": "../../syntax/Materials/index.html"}>>>]
[./elasticity_tensor]
type = ComputeIsotropicElasticityTensor<<<{"description": "Compute a constant isotropic elasticity tensor.", "href": "ComputeIsotropicElasticityTensor.html"}>>>
block<<<{"description": "The list of blocks (ids or names) that this object will be applied"}>>> = 0
youngs_modulus<<<{"description": "Young's modulus of the material."}>>> = 1e3
poissons_ratio<<<{"description": "Poisson's ratio for the material."}>>> = 0.3
[../]
[./creep_plas]
type = ComputeMultipleInelasticStress<<<{"description": "Compute state (stress and internal parameters such as plastic strains and internal parameters) using an iterative process. Combinations of creep models and plastic models may be used.", "href": "ComputeMultipleInelasticStress.html"}>>>
block<<<{"description": "The list of blocks (ids or names) that this object will be applied"}>>> = 0
tangent_operator<<<{"description": "Type of tangent operator to return. 'elastic': return the elasticity tensor. 'nonlinear': return the full, general consistent tangent operator."}>>> = elastic
inelastic_models<<<{"description": "The material objects to use to calculate stress and inelastic strains. Note: specify creep models first and plasticity models second."}>>> = 'creep plas'
max_iterations<<<{"description": "Maximum number of the stress update iterations over the stress change after all update materials are called"}>>> = 50
absolute_tolerance<<<{"description": "Absolute convergence tolerance for the stress update iterations over the stress change after all update materials are called"}>>> = 1e-05
combined_inelastic_strain_weights<<<{"description": "The combined_inelastic_strain Material Property is a weighted sum of the model inelastic strains. This parameter is a vector of weights, of the same length as inelastic_models. Default = '1 1 ... 1'. This parameter is set to 1 if the number of models = 1"}>>> = '0.0 1.0'
[../]
[./creep]
type = PowerLawCreepStressUpdate<<<{"description": "This class uses the stress update material in a radial return isotropic power law creep model. This class can be used in conjunction with other creep and plasticity materials for more complex simulations.", "href": "PowerLawCreepStressUpdate.html"}>>>
block<<<{"description": "The list of blocks (ids or names) that this object will be applied"}>>> = 0
coefficient<<<{"description": "Leading coefficient in power-law equation"}>>> = 0.5e-7
n_exponent<<<{"description": "Exponent on effective stress in power-law equation"}>>> = 5
m_exponent<<<{"description": "Exponent on time in power-law equation"}>>> = -0.5
activation_energy<<<{"description": "Activation energy"}>>> = 0
[../]
[./plas]
type = IsotropicPlasticityStressUpdate<<<{"description": "This class uses the discrete material in a radial return isotropic plasticity model. This class is one of the basic radial return constitutive models, yet it can be used in conjunction with other creep and plasticity materials for more complex simulations.", "href": "IsotropicPlasticityStressUpdate.html"}>>>
block<<<{"description": "The list of blocks (ids or names) that this object will be applied"}>>> = 0
hardening_constant<<<{"description": "Hardening slope"}>>> = 100
yield_stress<<<{"description": "The point at which plastic strain begins accumulating"}>>> = 20
[../]
[](modules/solid_mechanics/test/tests/combined_creep_plasticity/combined_creep_plasticity.i)Single Inelastic Model
For a single inelastic material model the input syntax is simply condensed
[./stress]
type = ComputeMultipleInelasticStress
inelastic_models = 'isoplas'
block = 1
[../](modules/solid_mechanics/test/tests/material_limit_time_step/elas_plas/nafems_nl1_lim.i)and only a single inelastic material model is included in the input. This example includes the max_inelastic_increment parameter which is used to limit the time step size.
[./isoplas]
type = IsotropicPlasticityStressUpdate
yield_stress = 5e6
hardening_constant = 0.0
relative_tolerance = 1e-20
absolute_tolerance = 1e-8
max_inelastic_increment = 0.000001
[../](modules/solid_mechanics/test/tests/material_limit_time_step/elas_plas/nafems_nl1_lim.i)Input Parameters
- absolute_tolerance1e-05Absolute convergence tolerance for the stress update iterations over the stress change after all update materials are called
Default:1e-05
C++ Type:double
Unit:(no unit assumed)
Controllable:No
Description:Absolute convergence tolerance for the stress update iterations over the stress change after all update materials are called
- base_nameOptional parameter that allows the user to define multiple mechanics material systems on the same block, i.e. for multiple phases
C++ Type:std::string
Controllable:No
Description:Optional parameter that allows the user to define multiple mechanics material systems on the same block, i.e. for multiple phases
- blockThe list of blocks (ids or names) that this object will be applied
C++ Type:std::vector<SubdomainName>
Controllable:No
Description:The list of blocks (ids or names) that this object will be applied
- boundaryThe list of boundaries (ids or names) from the mesh where this object applies
C++ Type:std::vector<BoundaryName>
Controllable:No
Description:The list of boundaries (ids or names) from the mesh where this object applies
- combined_inelastic_strain_weightsThe combined_inelastic_strain Material Property is a weighted sum of the model inelastic strains. This parameter is a vector of weights, of the same length as inelastic_models. Default = '1 1 ... 1'. This parameter is set to 1 if the number of models = 1
C++ Type:std::vector<double>
Unit:(no unit assumed)
Controllable:No
Description:The combined_inelastic_strain Material Property is a weighted sum of the model inelastic strains. This parameter is a vector of weights, of the same length as inelastic_models. Default = '1 1 ... 1'. This parameter is set to 1 if the number of models = 1
- computeTrueWhen false, MOOSE will not call compute methods on this material. The user must call computeProperties() after retrieving the MaterialBase via MaterialBasePropertyInterface::getMaterialBase(). Non-computed MaterialBases are not sorted for dependencies.
Default:True
C++ Type:bool
Controllable:No
Description:When false, MOOSE will not call compute methods on this material. The user must call computeProperties() after retrieving the MaterialBase via MaterialBasePropertyInterface::getMaterialBase(). Non-computed MaterialBases are not sorted for dependencies.
- constant_onNONEWhen ELEMENT, MOOSE will only call computeQpProperties() for the 0th quadrature point, and then copy that value to the other qps.When SUBDOMAIN, MOOSE will only call computeQpProperties() for the 0th quadrature point, and then copy that value to the other qps. Evaluations on element qps will be skipped
Default:NONE
C++ Type:MooseEnum
Options:NONE, ELEMENT, SUBDOMAIN
Controllable:No
Description:When ELEMENT, MOOSE will only call computeQpProperties() for the 0th quadrature point, and then copy that value to the other qps.When SUBDOMAIN, MOOSE will only call computeQpProperties() for the 0th quadrature point, and then copy that value to the other qps. Evaluations on element qps will be skipped
- cycle_modelsFalseAt time step N use only inelastic model N % num_models.
Default:False
C++ Type:bool
Controllable:No
Description:At time step N use only inelastic model N % num_models.
- damage_modelName of the damage model
C++ Type:MaterialName
Controllable:No
Description:Name of the damage model
- declare_suffixAn optional suffix parameter that can be appended to any declared properties. The suffix will be prepended with a '_' character.
C++ Type:MaterialPropertyName
Unit:(no unit assumed)
Controllable:No
Description:An optional suffix parameter that can be appended to any declared properties. The suffix will be prepended with a '_' character.
- extra_stress_namesMaterial property names of rank two tensors to be added to the stress.
C++ Type:std::vector<MaterialPropertyName>
Unit:(no unit assumed)
Controllable:No
Description:Material property names of rank two tensors to be added to the stress.
- internal_solve_full_iteration_historyFalseSet to true to output stress update iteration information over the stress change
Default:False
C++ Type:bool
Controllable:No
Description:Set to true to output stress update iteration information over the stress change
- max_iterations30Maximum number of the stress update iterations over the stress change after all update materials are called
Default:30
C++ Type:unsigned int
Controllable:No
Description:Maximum number of the stress update iterations over the stress change after all update materials are called
- perform_finite_strain_rotationsTrueTensors are correctly rotated in finite-strain simulations. For optimal performance you can set this to 'false' if you are only ever using small strains
Default:True
C++ Type:bool
Controllable:No
Description:Tensors are correctly rotated in finite-strain simulations. For optimal performance you can set this to 'false' if you are only ever using small strains
- relative_tolerance1e-05Relative convergence tolerance for the stress update iterations over the stress change after all update materials are called
Default:1e-05
C++ Type:double
Unit:(no unit assumed)
Controllable:No
Description:Relative convergence tolerance for the stress update iterations over the stress change after all update materials are called
Optional Parameters
- control_tagsAdds user-defined labels for accessing object parameters via control logic.
C++ Type:std::vector<std::string>
Controllable:No
Description:Adds user-defined labels for accessing object parameters via control logic.
- enableTrueSet the enabled status of the MooseObject.
Default:True
C++ Type:bool
Controllable:Yes
Description:Set the enabled status of the MooseObject.
- implicitTrueDetermines whether this object is calculated using an implicit or explicit form
Default:True
C++ Type:bool
Controllable:No
Description:Determines whether this object is calculated using an implicit or explicit form
- search_methodnearest_node_connected_sidesChoice of search algorithm. All options begin by finding the nearest node in the primary boundary to a query point in the secondary boundary. In the default nearest_node_connected_sides algorithm, primary boundary elements are searched iff that nearest node is one of their nodes. This is fast to determine via a pregenerated node-to-elem map and is robust on conforming meshes. In the optional all_proximate_sides algorithm, primary boundary elements are searched iff they touch that nearest node, even if they are not topologically connected to it. This is more CPU-intensive but is necessary for robustness on any boundary surfaces which has disconnections (such as Flex IGA meshes) or non-conformity (such as hanging nodes in adaptively h-refined meshes).
Default:nearest_node_connected_sides
C++ Type:MooseEnum
Options:nearest_node_connected_sides, all_proximate_sides
Controllable:No
Description:Choice of search algorithm. All options begin by finding the nearest node in the primary boundary to a query point in the secondary boundary. In the default nearest_node_connected_sides algorithm, primary boundary elements are searched iff that nearest node is one of their nodes. This is fast to determine via a pregenerated node-to-elem map and is robust on conforming meshes. In the optional all_proximate_sides algorithm, primary boundary elements are searched iff they touch that nearest node, even if they are not topologically connected to it. This is more CPU-intensive but is necessary for robustness on any boundary surfaces which has disconnections (such as Flex IGA meshes) or non-conformity (such as hanging nodes in adaptively h-refined meshes).
- seed0The seed for the master random number generator
Default:0
C++ Type:unsigned int
Controllable:No
Description:The seed for the master random number generator
Advanced Parameters
- output_propertiesList of material properties, from this material, to output (outputs must also be defined to an output type)
C++ Type:std::vector<std::string>
Controllable:No
Description:List of material properties, from this material, to output (outputs must also be defined to an output type)
- outputsnone Vector of output names where you would like to restrict the output of variables(s) associated with this object
Default:none
C++ Type:std::vector<OutputName>
Controllable:No
Description:Vector of output names where you would like to restrict the output of variables(s) associated with this object
Outputs Parameters
- prop_getter_suffixAn optional suffix parameter that can be appended to any attempt to retrieve/get material properties. The suffix will be prepended with a '_' character.
C++ Type:MaterialPropertyName
Unit:(no unit assumed)
Controllable:No
Description:An optional suffix parameter that can be appended to any attempt to retrieve/get material properties. The suffix will be prepended with a '_' character.
- use_interpolated_stateFalseFor the old and older state use projected material properties interpolated at the quadrature points. To set up projection use the ProjectedStatefulMaterialStorageAction.
Default:False
C++ Type:bool
Controllable:No
Description:For the old and older state use projected material properties interpolated at the quadrature points. To set up projection use the ProjectedStatefulMaterialStorageAction.
Material Property Retrieval Parameters
Input Files
- (modules/solid_mechanics/test/tests/ad_anisotropic_creep/ad_aniso_creep_y_3d.i)
- (modules/solid_mechanics/test/tests/anisotropic_elastoplasticity/hoop_strain_comparison.i)
- (modules/solid_mechanics/test/tests/ad_anisotropic_creep/anis_mech_hill_tensor_creep_small_tiny_step_ts_limit_test.i)
- (modules/solid_mechanics/test/tests/power_law_creep/nonad_exception.i)
- (modules/solid_mechanics/test/tests/temperature_dependent_hardening/ADtemp_dep_hardening.i)
- (modules/solid_mechanics/test/tests/multi_power_law/power_law_creep.i)
- (modules/solid_mechanics/test/tests/ad_anisotropic_creep/ad_aniso_creep_x_3d.i)
- (modules/solid_mechanics/test/tests/anisotropic_plasticity/ad_aniso_plasticity_x_rotate.i)
- (modules/solid_mechanics/test/tests/ad_anisotropic_creep/ad_aniso_creep_z_3d.i)
- (modules/solid_mechanics/test/tests/ad_anisotropic_creep/ad_aniso_creep_x_3d_shear.i)
- (modules/solid_mechanics/test/tests/rom_stress_update/AD3d.i)
- (modules/solid_mechanics/test/tests/rom_stress_update/AD2drz.i)
- (modules/combined/test/tests/combined_plasticity_temperature/ad_plasticity_temperature_dep_yield.i)
- (modules/solid_mechanics/test/tests/ad_anisotropic_creep/ad_aniso_creep_temperature_coefficients.i)
- (modules/solid_mechanics/test/tests/scalar_material_damage/ad_scalar_material_damage_creep_power.i)
- (modules/solid_mechanics/test/tests/power_law_creep/ad_exception.i)
- (modules/solid_mechanics/test/tests/anisotropic_elastoplasticity/hoop_strain_comparison_coarse_zaxis.i)
- (modules/solid_mechanics/test/tests/ad_anisotropic_creep/ad_aniso_creep_temperature_coefficients_function.i)
- (modules/solid_mechanics/test/tests/anisotropic_elastoplasticity/hoop_strain_comparison_coarse_xaxis.i)
- (modules/solid_mechanics/test/tests/ad_viscoplasticity_stress_update/lps_single.i)
- (modules/solid_mechanics/test/tests/ad_anisotropic_creep/ad_aniso_creep_xy_3d_shear.i)
- (modules/solid_mechanics/test/tests/rom_stress_update/ADlower_limit.i)
- (modules/solid_mechanics/test/tests/anisotropic_elastoplasticity/ad_uniaxial_x_non_linear.i)
- (modules/solid_mechanics/test/tests/power_law_creep/ad_power_law_creep.i)
- (modules/solid_mechanics/test/tests/anisotropic_elastoplasticity/ad_aniso_plasticity_x_one.i)
- (modules/solid_mechanics/test/tests/ad_plastic/power_law_creep.i)
- (modules/solid_mechanics/test/tests/ad_anisotropic_creep/3d_bar_orthotropic_90deg_rotation_ad_creep_z_no_rotation.i)
- (modules/combined/test/tests/power_law_hardening/ADPowerLawHardening.i)
- (modules/solid_mechanics/test/tests/ad_viscoplasticity_stress_update/creep.i)
- (modules/solid_mechanics/test/tests/anisotropic_plasticity/anis_plasticity_test.i)
- (modules/solid_mechanics/test/tests/ad_anisotropic_creep/ad_aniso_creep_x_3d_anisoElasticity.i)
- (modules/solid_mechanics/test/tests/anisotropic_elastoplasticity/ad_uniaxial_x.i)
- (modules/solid_mechanics/test/tests/rom_stress_update/ad_verification.i)
- (modules/solid_mechanics/test/tests/ad_viscoplasticity_stress_update/negative_porosity.i)
- (modules/solid_mechanics/test/tests/power_law_creep/ad_smallstrain.i)
- (modules/solid_mechanics/test/tests/ad_viscoplasticity_stress_update/exact.i)
- (modules/solid_mechanics/test/tests/anisotropic_elastoplasticity/ad_uniaxial_y.i)
- (modules/solid_mechanics/test/tests/ad_anisotropic_creep/3d_bar_orthotropic_90deg_rotation_ad_creep_z.i)
- (modules/solid_mechanics/test/tests/ad_return_mapping/ad_return_mapping_derivative.i)
- (modules/solid_mechanics/test/tests/ad_viscoplasticity_stress_update/lps_dual.i)
- (modules/solid_mechanics/test/tests/ad_anisotropic_creep/3d_bar_orthotropic_90deg_rotation_ad_creep_x.i)
- (modules/solid_mechanics/test/tests/rom_stress_update/ADverification.i)
- (modules/solid_mechanics/test/tests/rom_stress_update/AD_finite_strain_power_law_creep.i)
- (modules/solid_mechanics/test/tests/ad_anisotropic_creep/ad_aniso_creep_integration_error.i)
- (modules/solid_mechanics/test/tests/substepping/ad_power_law_creep.i)
- (modules/solid_mechanics/test/tests/anisotropic_elastoplasticity/hoop_strain_comparison_coarse_yaxis.i)
- (modules/solid_mechanics/test/tests/strain_energy_density/ad_rate_model_weak_plane.i)
- (modules/solid_mechanics/test/tests/anisotropic_plasticity/ad_aniso_plasticity_x.i)
- (modules/solid_mechanics/test/tests/ad_viscoplasticity_stress_update/lps_single_split.i)
- (modules/solid_mechanics/test/tests/ad_anisotropic_creep/ad_aniso_creep_temperature_coefficients_function_variation.i)
- (modules/solid_mechanics/test/tests/ad_anisotropic_creep/ad_aniso_iso_creep_x_3d.i)
- (modules/solid_mechanics/test/tests/ad_anisotropic_creep/3d_bar_orthotropic_90deg_rotation_ad_creep_x_no_rotation.i)
- (modules/solid_mechanics/test/tests/j_integral_vtest/c_int_surfbreak_ellip_crack_sym_mm_ad.i)
- (modules/solid_mechanics/test/tests/rom_stress_update/AD_finite_strain_laromance.i)
- (modules/solid_mechanics/test/tests/power_law_creep/ad_restart2.i)
- (modules/solid_mechanics/test/tests/power_law_creep/nonad_bounds.i)
- (modules/solid_mechanics/test/tests/ad_viscoplasticity_stress_update/gtn_single.i)
- (modules/solid_mechanics/test/tests/anisotropic_elastoplasticity/ad_aniso_plasticity_x_one_ref.i)
- (modules/solid_mechanics/test/tests/ad_anisotropic_creep/ad_aniso_creep_xy_3d_anisoElasticity.i)
- (modules/solid_mechanics/test/tests/anisotropic_plasticity/ad_aniso_plasticity_y.i)
- (modules/solid_mechanics/test/tests/ad_anisotropic_creep/anis_mech_hill_tensor_creep.i)
- (modules/solid_mechanics/test/tests/power_law_creep/ad_restart1.i)
Child Objects
References
No citations exist within this document.(modules/solid_mechanics/test/tests/combined_creep_plasticity/combined_creep_plasticity.i)
#
# This test is Example 2 from "A Consistent Formulation for the Integration
# of Combined Plasticity and Creep" by P. Duxbury, et al., Int J Numerical
# Methods in Engineering, Vol. 37, pp. 1277-1295, 1994.
#
# The problem is a one-dimensional bar which is loaded from yield to a value of twice
# the initial yield stress and then unloaded to return to the original stress. The
# bar must harden to the required yield stress during the load ramp, with no
# further yielding during unloading. The initial yield stress (sigma_0) is prescribed
# as 20 with a plastic strain hardening of 100. The mesh is a 1x1x1 cube with symmetry
# boundary conditions on three planes to provide a uniaxial stress field.
#
# In the PowerLawCreep model, the creep strain rate is defined by:
#
# edot = A(sigma)**n * exp(-Q/(RT)) * t**m
#
# The creep law specified in the paper, however, defines the creep strain rate as:
#
# edot = Ao * mo * (sigma)**n * t**(mo-1)
# with the creep parameters given by
# Ao = 1e-7
# mo = 0.5
# n = 5
#
# thus, input parameters for the test were specified as:
# A = Ao * mo = 1e-7 * 0.5 = 0.5e-7
# m = mo-1 = -0.5
# n = 5
# Q = 0
#
# The variation of load P with time is:
# P = 20 + 20t 0 < t < 1
# P = 40 - 40(t-1) 1 < t 1.5
#
# The analytic solution for total strain during the loading period 0 < t < 1 is:
#
# e_tot = (sigma_0 + 20*t)/E + 0.2*t + A * t**0.5 * sigma_0**n * [ 1 + (5/3)*t +
# + 2*t**2 + (10/7)*t**3 + (5/9)**t**4 + (1/11)*t**5 ]
#
# and during the unloading period 1 < t < 1.5:
#
# e_tot = (sigma_1 - 40*(t-1))/E + 0.2 + (4672/693) * A * sigma_0**n +
# A * sigma_0**n * [ t**0.5 * ( 32 - (80/3)*t + 16*t**2 - (40/7)*t**3
# + (10/9)*t**4 - (1/11)*t**5 ) - (11531/693) ]
#
# where sigma_1 is the stress at time t = 1.
#
# Assuming a Young's modulus (E) of 1000 and using the parameters defined above:
#
# e_tot(1) = 2.39734
# e_tot(1.5) = 3.16813
#
#
# The numerically computed solution is:
#
# e_tot(1) = 2.39718 (~0.006% error)
# e_tot(1.5) = 3.15555 (~0.40% error)
#
[GlobalParams]
displacements = 'disp_x disp_y disp_z'
[]
[Mesh]
type = GeneratedMesh
dim = 3
nx = 1
ny = 1
nz = 1
[]
[Physics/SolidMechanics/QuasiStatic]
[./all]
strain = FINITE
incremental = true
add_variables = true
generate_output = 'stress_yy elastic_strain_yy creep_strain_yy plastic_strain_yy'
[../]
[]
[Functions]
[./top_pull]
type = PiecewiseLinear
x = ' 0 1 1.5'
y = '-20 -40 -20'
[../]
[./dts]
type = PiecewiseLinear
x = '0 0.5 1.0 1.5'
y = '0.015 0.015 0.005 0.005'
[../]
[]
[BCs]
[./u_top_pull]
type = Pressure
variable = disp_y
boundary = top
factor = 1
function = top_pull
[../]
[./u_bottom_fix]
type = DirichletBC
variable = disp_y
boundary = bottom
value = 0.0
[../]
[./u_yz_fix]
type = DirichletBC
variable = disp_x
boundary = left
value = 0.0
[../]
[./u_xy_fix]
type = DirichletBC
variable = disp_z
boundary = back
value = 0.0
[../]
[]
[Materials]
[./elasticity_tensor]
type = ComputeIsotropicElasticityTensor
block = 0
youngs_modulus = 1e3
poissons_ratio = 0.3
[../]
[./creep_plas]
type = ComputeMultipleInelasticStress
block = 0
tangent_operator = elastic
inelastic_models = 'creep plas'
max_iterations = 50
absolute_tolerance = 1e-05
combined_inelastic_strain_weights = '0.0 1.0'
[../]
[./creep]
type = PowerLawCreepStressUpdate
block = 0
coefficient = 0.5e-7
n_exponent = 5
m_exponent = -0.5
activation_energy = 0
[../]
[./plas]
type = IsotropicPlasticityStressUpdate
block = 0
hardening_constant = 100
yield_stress = 20
[../]
[]
[Executioner]
type = Transient
#Preconditioned JFNK (default)
solve_type = 'PJFNK'
petsc_options = '-snes_ksp'
petsc_options_iname = '-ksp_gmres_restart'
petsc_options_value = '101'
line_search = 'none'
l_max_its = 20
nl_max_its = 6
nl_rel_tol = 1e-6
nl_abs_tol = 1e-10
l_tol = 1e-5
start_time = 0.0
end_time = 1.5
[./TimeStepper]
type = FunctionDT
function = dts
[../]
[]
[Outputs]
exodus = true
[]
(modules/solid_mechanics/test/tests/material_limit_time_step/elas_plas/nafems_nl1_lim.i)
#
# Tests material model IsotropicPlasticity with material based time stepper
# Boundary conditions from NAFEMS test NL1
#
[GlobalParams]
order = FIRST
family = LAGRANGE
volumetric_locking_correction = true
displacements = 'disp_x disp_y'
[]
[Mesh]#Comment
file = one_elem2.e
[] # Mesh
[Variables]
[./disp_x]
[../]
[./disp_y]
[../]
[] # Variables
[AuxVariables]
[./stress_xx]
order = CONSTANT
family = MONOMIAL
[../]
[./stress_yy]
order = CONSTANT
family = MONOMIAL
[../]
[./stress_zz]
order = CONSTANT
family = MONOMIAL
[../]
[./stress_xy]
order = CONSTANT
family = MONOMIAL
[../]
[./vonmises]
order = CONSTANT
family = MONOMIAL
[../]
[./elastic_strain_yy]
order = CONSTANT
family = MONOMIAL
[../]
[./plastic_strain_eff]
order = CONSTANT
family = MONOMIAL
[../]
[./tot_strain_yy]
order = CONSTANT
family = MONOMIAL
[../]
[] # AuxVariables
[Kernels]
[SolidMechanics]
use_displaced_mesh = true
[../]
[]
[AuxKernels]
[./stress_xx]
type = RankTwoAux
rank_two_tensor = stress
variable = stress_xx
index_i = 0
index_j = 0
[../]
[./stress_yy]
type = RankTwoAux
rank_two_tensor = stress
variable = stress_yy
index_i = 1
index_j = 1
[../]
[./stress_zz]
type = RankTwoAux
rank_two_tensor = stress
variable = stress_zz
index_i = 2
index_j = 2
[../]
[./stress_xy]
type = RankTwoAux
rank_two_tensor = stress
variable = stress_xy
index_i = 0
index_j = 1
[../]
[./vonmises]
type = RankTwoScalarAux
rank_two_tensor = stress
variable = vonmises
scalar_type = VonMisesStress
execute_on = timestep_end
[../]
[./elastic_strain_yy]
type = RankTwoAux
rank_two_tensor = elastic_strain
variable = elastic_strain_yy
index_i = 1
index_j = 1
[../]
[./plastic_strain_eff]
type = MaterialRealAux
property = effective_plastic_strain
variable = plastic_strain_eff
[../]
[./tot_strain_yy]
type = RankTwoAux
rank_two_tensor = total_strain
variable = tot_strain_yy
index_i = 1
index_j = 1
[../]
[] # AuxKernels
[Functions]
[./appl_dispx]
type = PiecewiseLinear
x = '0 1.0 2.0 3.0 4.0 5.0 6.0 7.0 8.0'
y = '0.0 0.25e-4 0.50e-4 0.50e-4 0.50e-4 0.25e-4 0.0 0.0 0.0'
[../]
[./appl_dispy]
type = PiecewiseLinear
x = '0 1.0 2.0 3.0 4.0 5.0 6.0 7.0 8.0'
y = '0.0 0.0 0.0 0.25e-4 0.50e-4 0.50e-4 0.50e-4 0.25e-4 0.0 '
[../]
[]
[BCs]
[./side_x]
type = DirichletBC
variable = disp_x
boundary = 101
value = 0.0
[../]
[./origin_x]
type = DirichletBC
variable = disp_x
boundary = 103
value = 0.0
[../]
[./bot_y]
type = DirichletBC
variable = disp_y
boundary = 102
value = 0.0
[../]
[./origin_y]
type = DirichletBC
variable = disp_y
boundary = 103
value = 0.0
[../]
[./top_y]
type = FunctionDirichletBC
variable = disp_y
boundary = 1
function = appl_dispy
[../]
[./right_x]
type = FunctionDirichletBC
variable = disp_x
boundary = 2
function = appl_dispx
[../]
[]
[Materials]
[./elasticity_tensor]
type = ComputeIsotropicElasticityTensor
block = 1
youngs_modulus = 250e9
poissons_ratio = 0.25
[../]
[./strain]
type = ComputePlaneFiniteStrain
block = 1
[../]
[./stress]
type = ComputeMultipleInelasticStress
inelastic_models = 'isoplas'
block = 1
[../]
[./isoplas]
type = IsotropicPlasticityStressUpdate
yield_stress = 5e6
hardening_constant = 0.0
relative_tolerance = 1e-20
absolute_tolerance = 1e-8
max_inelastic_increment = 0.000001
[../]
[]
[Executioner]
type = Transient
solve_type = 'PJFNK'
nl_rel_tol = 1e-10
nl_abs_tol = 1e-12
l_tol = 1e-4
l_max_its = 100
nl_max_its = 20
[./TimeStepper]
type = IterationAdaptiveDT
dt = 0.1
time_t = '1.0 2.0 3.0 4.0 5.0 6.0 7.0 8.0'
time_dt = '0.1 0.1 0.1 0.1 0.1 0.1 0.1 0.1'
optimal_iterations = 30
iteration_window = 9
growth_factor = 2.0
cutback_factor = 0.5
timestep_limiting_postprocessor = matl_ts_min
[../]
start_time = 0.0
num_steps = 1000
end_time = 8.0
[] # Executioner
[Postprocessors]
[./matl_ts_min]
type = MaterialTimeStepPostprocessor
[../]
[./stress_xx]
type = ElementAverageValue
variable = stress_xx
[../]
[./stress_yy]
type = ElementAverageValue
variable = stress_yy
[../]
[./stress_zz]
type = ElementAverageValue
variable = stress_zz
[../]
[./vonmises]
type = ElementAverageValue
variable = vonmises
[../]
[./el_strain_yy]
type = ElementAverageValue
variable = elastic_strain_yy
[../]
[./plas_strain_eff]
type = ElementAverageValue
variable = plastic_strain_eff
[../]
[./tot_strain_yy]
type = ElementAverageValue
variable = tot_strain_yy
[../]
[./disp_x1]
type = NodalVariableValue
nodeid = 0
variable = disp_x
[../]
[./disp_x4]
type = NodalVariableValue
nodeid = 3
variable = disp_x
[../]
[./disp_y1]
type = NodalVariableValue
nodeid = 0
variable = disp_y
[../]
[./disp_y4]
type = NodalVariableValue
nodeid = 3
variable = disp_y
[../]
[./_dt]
type = TimestepSize
[../]
[]
[Outputs]
exodus = true
csv = true
[./console]
type = Console
output_linear = true
[../]
[] # Outputs
(modules/solid_mechanics/test/tests/material_limit_time_step/elas_plas/nafems_nl1_lim.i)
#
# Tests material model IsotropicPlasticity with material based time stepper
# Boundary conditions from NAFEMS test NL1
#
[GlobalParams]
order = FIRST
family = LAGRANGE
volumetric_locking_correction = true
displacements = 'disp_x disp_y'
[]
[Mesh]#Comment
file = one_elem2.e
[] # Mesh
[Variables]
[./disp_x]
[../]
[./disp_y]
[../]
[] # Variables
[AuxVariables]
[./stress_xx]
order = CONSTANT
family = MONOMIAL
[../]
[./stress_yy]
order = CONSTANT
family = MONOMIAL
[../]
[./stress_zz]
order = CONSTANT
family = MONOMIAL
[../]
[./stress_xy]
order = CONSTANT
family = MONOMIAL
[../]
[./vonmises]
order = CONSTANT
family = MONOMIAL
[../]
[./elastic_strain_yy]
order = CONSTANT
family = MONOMIAL
[../]
[./plastic_strain_eff]
order = CONSTANT
family = MONOMIAL
[../]
[./tot_strain_yy]
order = CONSTANT
family = MONOMIAL
[../]
[] # AuxVariables
[Kernels]
[SolidMechanics]
use_displaced_mesh = true
[../]
[]
[AuxKernels]
[./stress_xx]
type = RankTwoAux
rank_two_tensor = stress
variable = stress_xx
index_i = 0
index_j = 0
[../]
[./stress_yy]
type = RankTwoAux
rank_two_tensor = stress
variable = stress_yy
index_i = 1
index_j = 1
[../]
[./stress_zz]
type = RankTwoAux
rank_two_tensor = stress
variable = stress_zz
index_i = 2
index_j = 2
[../]
[./stress_xy]
type = RankTwoAux
rank_two_tensor = stress
variable = stress_xy
index_i = 0
index_j = 1
[../]
[./vonmises]
type = RankTwoScalarAux
rank_two_tensor = stress
variable = vonmises
scalar_type = VonMisesStress
execute_on = timestep_end
[../]
[./elastic_strain_yy]
type = RankTwoAux
rank_two_tensor = elastic_strain
variable = elastic_strain_yy
index_i = 1
index_j = 1
[../]
[./plastic_strain_eff]
type = MaterialRealAux
property = effective_plastic_strain
variable = plastic_strain_eff
[../]
[./tot_strain_yy]
type = RankTwoAux
rank_two_tensor = total_strain
variable = tot_strain_yy
index_i = 1
index_j = 1
[../]
[] # AuxKernels
[Functions]
[./appl_dispx]
type = PiecewiseLinear
x = '0 1.0 2.0 3.0 4.0 5.0 6.0 7.0 8.0'
y = '0.0 0.25e-4 0.50e-4 0.50e-4 0.50e-4 0.25e-4 0.0 0.0 0.0'
[../]
[./appl_dispy]
type = PiecewiseLinear
x = '0 1.0 2.0 3.0 4.0 5.0 6.0 7.0 8.0'
y = '0.0 0.0 0.0 0.25e-4 0.50e-4 0.50e-4 0.50e-4 0.25e-4 0.0 '
[../]
[]
[BCs]
[./side_x]
type = DirichletBC
variable = disp_x
boundary = 101
value = 0.0
[../]
[./origin_x]
type = DirichletBC
variable = disp_x
boundary = 103
value = 0.0
[../]
[./bot_y]
type = DirichletBC
variable = disp_y
boundary = 102
value = 0.0
[../]
[./origin_y]
type = DirichletBC
variable = disp_y
boundary = 103
value = 0.0
[../]
[./top_y]
type = FunctionDirichletBC
variable = disp_y
boundary = 1
function = appl_dispy
[../]
[./right_x]
type = FunctionDirichletBC
variable = disp_x
boundary = 2
function = appl_dispx
[../]
[]
[Materials]
[./elasticity_tensor]
type = ComputeIsotropicElasticityTensor
block = 1
youngs_modulus = 250e9
poissons_ratio = 0.25
[../]
[./strain]
type = ComputePlaneFiniteStrain
block = 1
[../]
[./stress]
type = ComputeMultipleInelasticStress
inelastic_models = 'isoplas'
block = 1
[../]
[./isoplas]
type = IsotropicPlasticityStressUpdate
yield_stress = 5e6
hardening_constant = 0.0
relative_tolerance = 1e-20
absolute_tolerance = 1e-8
max_inelastic_increment = 0.000001
[../]
[]
[Executioner]
type = Transient
solve_type = 'PJFNK'
nl_rel_tol = 1e-10
nl_abs_tol = 1e-12
l_tol = 1e-4
l_max_its = 100
nl_max_its = 20
[./TimeStepper]
type = IterationAdaptiveDT
dt = 0.1
time_t = '1.0 2.0 3.0 4.0 5.0 6.0 7.0 8.0'
time_dt = '0.1 0.1 0.1 0.1 0.1 0.1 0.1 0.1'
optimal_iterations = 30
iteration_window = 9
growth_factor = 2.0
cutback_factor = 0.5
timestep_limiting_postprocessor = matl_ts_min
[../]
start_time = 0.0
num_steps = 1000
end_time = 8.0
[] # Executioner
[Postprocessors]
[./matl_ts_min]
type = MaterialTimeStepPostprocessor
[../]
[./stress_xx]
type = ElementAverageValue
variable = stress_xx
[../]
[./stress_yy]
type = ElementAverageValue
variable = stress_yy
[../]
[./stress_zz]
type = ElementAverageValue
variable = stress_zz
[../]
[./vonmises]
type = ElementAverageValue
variable = vonmises
[../]
[./el_strain_yy]
type = ElementAverageValue
variable = elastic_strain_yy
[../]
[./plas_strain_eff]
type = ElementAverageValue
variable = plastic_strain_eff
[../]
[./tot_strain_yy]
type = ElementAverageValue
variable = tot_strain_yy
[../]
[./disp_x1]
type = NodalVariableValue
nodeid = 0
variable = disp_x
[../]
[./disp_x4]
type = NodalVariableValue
nodeid = 3
variable = disp_x
[../]
[./disp_y1]
type = NodalVariableValue
nodeid = 0
variable = disp_y
[../]
[./disp_y4]
type = NodalVariableValue
nodeid = 3
variable = disp_y
[../]
[./_dt]
type = TimestepSize
[../]
[]
[Outputs]
exodus = true
csv = true
[./console]
type = Console
output_linear = true
[../]
[] # Outputs
(modules/solid_mechanics/test/tests/ad_anisotropic_creep/ad_aniso_creep_y_3d.i)
[Mesh]
[gen]
type = GeneratedMeshGenerator
dim = 3
nx = 2
ny = 10
nz = 2
xmin = 0.0
ymin = 0.0
zmin = 0.0
xmax = 1.0
ymax = 10.0
zmax = 1.0
[]
[corner_node]
type = ExtraNodesetGenerator
new_boundary = '100'
nodes = '4 10'
input = gen
[]
[corner_node_2]
type = ExtraNodesetGenerator
new_boundary = '101'
nodes = '1 67'
input = corner_node
[]
[]
[GlobalParams]
displacements = 'disp_x disp_y disp_z'
volumetric_locking_correction = true
[]
[AuxVariables]
[hydrostatic_stress]
order = CONSTANT
family = MONOMIAL
[]
[creep_strain_xx]
order = CONSTANT
family = MONOMIAL
[]
[creep_strain_xy]
order = CONSTANT
family = MONOMIAL
[]
[creep_strain_yy]
order = CONSTANT
family = MONOMIAL
[]
[creep_strain_zz]
order = CONSTANT
family = MONOMIAL
[]
[]
[AuxKernels]
[hydrostatic_stress]
type = ADRankTwoScalarAux
variable = hydrostatic_stress
rank_two_tensor = stress
scalar_type = Hydrostatic
[]
[creep_strain_xx]
type = ADRankTwoAux
rank_two_tensor = creep_strain
variable = creep_strain_xx
index_i = 0
index_j = 0
[]
[creep_strain_xy]
type = ADRankTwoAux
rank_two_tensor = creep_strain
variable = creep_strain_xy
index_i = 0
index_j = 1
[]
[creep_strain_yy]
type = ADRankTwoAux
rank_two_tensor = creep_strain
variable = creep_strain_yy
index_i = 1
index_j = 1
[]
[creep_strain_zz]
type = ADRankTwoAux
rank_two_tensor = creep_strain
variable = creep_strain_yy
index_i = 1
index_j = 1
[]
[sigma_yy]
type = ADRankTwoAux
rank_two_tensor = stress
variable = stress_yy
index_i = 1
index_j = 1
[]
[]
[Functions]
[pull]
type = PiecewiseLinear
x = '0 1.0e-11 1.0'
y = '0 -4e1 -4e1'
[]
[]
[Physics/SolidMechanics/QuasiStatic]
[all]
strain = FINITE
generate_output = 'elastic_strain_yy stress_yy'
use_automatic_differentiation = true
add_variables = true
[]
[]
[Materials]
[elasticity_tensor]
type = ADComputeIsotropicElasticityTensor
youngs_modulus = 700
poissons_ratio = 0.0
[]
[elastic_strain]
type = ADComputeMultipleInelasticStress
inelastic_models = "trial_creep_two"
max_iterations = 50
absolute_tolerance = 1e-16
[]
[hill_tensor]
type = ADHillConstants
# F G H L M N
hill_constants = "0.5 0.25 0.3866 1.6413 1.6413 1.2731"
[]
[trial_creep_two]
type = ADHillCreepStressUpdate
coefficient = 1e-16
n_exponent = 9
m_exponent = 0
activation_energy = 0
max_inelastic_increment = 0.00003
absolute_tolerance = 1e-20
relative_tolerance = 1e-20
# Force it to not use integration error
max_integration_error = 0.000001
[]
[]
[BCs]
[no_disp_x]
type = ADDirichletBC
variable = disp_x
boundary = 101
value = 0.0
[]
[no_disp_y]
type = ADDirichletBC
variable = disp_y
boundary = bottom
value = 0.0
[]
[no_disp_z]
type = ADDirichletBC
variable = disp_z
boundary = 100
value = 0.0
[]
[pressure]
type = ADPressure
boundary = top
function = pull
variable = disp_y
component = 1
[]
[]
[Executioner]
type = Transient
solve_type = NEWTON
petsc_options_iname = '-pc_type -pc_factor_mat_solver_package'
petsc_options_value = 'lu superlu_dist'
nl_rel_tol = 1.0e-13
nl_abs_tol = 1.0e-13
l_max_its = 90
num_steps = 10
dt = 1.0e-4
start_time = 0
automatic_scaling = true
[]
[Postprocessors]
[matl_ts_min]
type = MaterialTimeStepPostprocessor
[]
[max_disp_x]
type = ElementExtremeValue
variable = disp_x
[]
[max_disp_y]
type = ElementExtremeValue
variable = disp_y
[]
[max_hydro]
type = ElementAverageValue
variable = hydrostatic_stress
[]
[dt]
type = TimestepSize
[]
[num_lin]
type = NumLinearIterations
outputs = console
[]
[num_nonlin]
type = NumNonlinearIterations
outputs = console
[]
[creep_strain_yy]
type = ElementalVariableValue
variable = creep_strain_yy
execute_on = 'TIMESTEP_END'
elementid = 39
[]
[elastic_strain_yy]
type = ElementalVariableValue
variable = elastic_strain_yy
execute_on = 'TIMESTEP_END'
elementid = 39
[]
[sigma_yy]
type = ElementalVariableValue
variable = stress_yy
execute_on = 'TIMESTEP_END'
elementid = 39
[]
[]
[Outputs]
csv = true
exodus = true
perf_graph = true
[]
(modules/solid_mechanics/test/tests/anisotropic_elastoplasticity/hoop_strain_comparison.i)
# This test compares the hoop strain at two different elements in an internally
# pressurized cylinder with anisotropic plasticity: different yield condition
# for hoop and axial directions. The elements are located circumferentially
# apart but at same axial position. It is expected that due to pressurization
# hoop strains will develop with uniform magnitude along hoop direction. The
# test verifies that the plastic hoop strain is uniform in hoop direction.
# For 3D simulations with material properties oriented along the curved
# geometry such as cylinder or sphere, the stresses and strains are rotated to
# the local coordinate system from the global coordinate system. The plastic
# strain is calculated in the local coordinate system and then transformed to
# the global coordinate system. This test involves a 3D cylindrical geometry,
# and helps in indirectly verifying that this transformation of stresses and
# strains back and forth between the local and global coordinate system is
# correctly implemented.
[Mesh]
file = quarter_cylinder.e
[]
[GlobalParams]
displacements = 'disp_x disp_y disp_z'
volumetric_locking_correction = true
[]
[AuxVariables]
[hydrostatic_stress]
order = CONSTANT
family = MONOMIAL
[]
[plastic_strain_xx]
order = CONSTANT
family = MONOMIAL
[]
[plastic_strain_xy]
order = CONSTANT
family = MONOMIAL
[]
[plastic_strain_yy]
order = CONSTANT
family = MONOMIAL
[]
[plastic_strain_zz]
order = CONSTANT
family = MONOMIAL
[]
[stress_zz]
order = CONSTANT
family = MONOMIAL
[]
[stress_xx]
order = CONSTANT
family = MONOMIAL
[]
[stress_yy]
order = CONSTANT
family = MONOMIAL
[]
[]
[AuxKernels]
[hydrostatic_stress]
type = ADRankTwoScalarAux
variable = hydrostatic_stress
rank_two_tensor = stress
scalar_type = Hydrostatic
[]
[plasticity_strain_xx]
type = ADRankTwoAux
rank_two_tensor = plastic_strain
variable = plastic_strain_xx
index_i = 0
index_j = 0
[]
[plasticity_strain_xy]
type = ADRankTwoAux
rank_two_tensor = plastic_strain
variable = plastic_strain_xy
index_i = 0
index_j = 1
[]
[plasticity_strain_yy]
type = ADRankTwoAux
rank_two_tensor = plastic_strain
variable = plastic_strain_yy
index_i = 1
index_j = 1
[]
[plasticity_strain_zz]
type = ADRankTwoAux
rank_two_tensor = plastic_strain
variable = plastic_strain_zz
index_i = 2
index_j = 2
[]
[stress_zz]
type = ADRankTwoAux
rank_two_tensor = stress
variable = stress_zz
index_i = 2
index_j = 2
[]
[stress_xx]
type = ADRankTwoAux
rank_two_tensor = stress
variable = stress_xx
index_i = 0
index_j = 0
[]
[stress_yy]
type = ADRankTwoAux
rank_two_tensor = stress
variable = stress_yy
index_i = 1
index_j = 1
[]
[]
[Functions]
[push]
type = PiecewiseLinear
x = '0 1e2'
y = '0 200e6'
[]
[swelling_func]
type = ParsedFunction
expression = 0
[]
[]
[Physics/SolidMechanics/QuasiStatic]
[all]
strain = FINITE
generate_output = 'elastic_strain_zz elastic_strain_xx elastic_strain_yy stress_xx stress_yy stress_zz strain_zz plastic_strain_zz plastic_strain_xx plastic_strain_yy hoop_stress hoop_strain'
use_automatic_differentiation = true
add_variables = true
cylindrical_axis_point1 = '0 0 0'
cylindrical_axis_point2 = '0 1 0'
[]
[]
[Constraints]
[mid_section_plane]
type = EqualValueBoundaryConstraint
variable = disp_y
secondary = top # boundary
penalty = 1.0e+10
[]
[]
[Materials]
[swelling]
type = ADGenericFunctionMaterial
prop_values = swelling_func
prop_names = swelling
[]
[elasticity_tensor]
type = ADComputeIsotropicElasticityTensor
youngs_modulus = 200.0e9
poissons_ratio = 0.2
[]
[elastic_strain]
type = ADComputeMultipleInelasticStress
inelastic_models = "plasticity"
max_iterations = 50
absolute_tolerance = 1e-30 #1e-16
[]
[hill_tensor]
type = ADHillConstants
# F G H L M N
# hill_constants = "0.5 0.5 0.5 1.5 1.5 1.5"
hill_constants = "0.5 0.25 0.5 1.5 1.5 1.5"
[]
[plasticity]
type = ADHillElastoPlasticityStressUpdate
hardening_constant = 1.5e10
hardening_exponent = 1.0
yield_stress = 0.0 # 60e6
local_cylindrical_csys = true
# local_spherical_csys = false
axis = y
absolute_tolerance = 1e-15 # 1e-8
relative_tolerance = 1e-13 # 1e-15
internal_solve_full_iteration_history = true
max_inelastic_increment = 2.0e-6
internal_solve_output_on = on_error
[]
[]
[BCs]
[no_disp_x]
type = ADDirichletBC
variable = disp_x
boundary = x_face
value = 0.0
[]
[no_disp_y]
type = ADDirichletBC
variable = disp_y
boundary = bottom
value = 0.0
[]
[no_disp_z]
type = ADDirichletBC
variable = disp_z
boundary = z_face
value = 0.0
[]
[Pressure]
[Side1]
boundary = inner
function = push
[]
[]
[]
[Executioner]
type = Transient
solve_type = NEWTON
petsc_options_iname = '-pc_type -pc_factor_mat_solver_package'
petsc_options_value = 'lu superlu_dist'
nl_rel_tol = 1e-12
nl_abs_tol = 1e-14
# nl_abs_tol = 1e-10
l_max_its = 90
nl_max_its = 30
[TimeStepper]
type = IterationAdaptiveDT
optimal_iterations = 30
iteration_window = 9
growth_factor = 1.05
cutback_factor = 0.5
timestep_limiting_postprocessor = matl_ts_min
dt = 0.1e-4
time_t = '0 6.23 10'
time_dt = '0.1 1.0e-2 1.0e-2'
[]
num_steps = 3
start_time = 0
end_time = 200.0
automatic_scaling = true
dtmax = 0.1e-4
[]
[Postprocessors]
[matl_ts_min]
type = MaterialTimeStepPostprocessor
[]
[hoop_strain_elementA]
type = ElementalVariableValue
elementid = 464
variable = hoop_strain
[]
[hoop_strain_elementB]
type = ElementalVariableValue
elementid = 478
variable = hoop_strain
[]
[hoop_strain_diff]
type = DifferencePostprocessor
value1 = hoop_strain_elementA
value2 = hoop_strain_elementB
[]
[]
[Outputs]
csv = true
exodus = false
perf_graph = true
[]
(modules/solid_mechanics/test/tests/ad_anisotropic_creep/anis_mech_hill_tensor_creep_small_tiny_step_ts_limit_test.i)
[Mesh]
type = GeneratedMesh
dim = 2
nx = 2
ny = 2
second_order = true
[]
[GlobalParams]
displacements = 'disp_x disp_y'
volumetric_locking_correction = false
[]
[Physics/SolidMechanics/QuasiStatic]
[all]
strain = FINITE
add_variables = true
incremental = true
generate_output = 'elastic_strain_xx elastic_strain_yy elastic_strain_xy stress_xx stress_xy '
'stress_yy'
use_automatic_differentiation = true
[]
[]
[AuxVariables]
[hydrostatic_stress]
order = CONSTANT
family = MONOMIAL
[]
[creep_strain_xx]
order = CONSTANT
family = MONOMIAL
[]
[creep_strain_xy]
order = CONSTANT
family = MONOMIAL
[]
[creep_strain_yy]
order = CONSTANT
family = MONOMIAL
[]
[]
[Variables]
[disp_x]
order = SECOND
[]
[disp_y]
order = SECOND
[]
[]
[AuxKernels]
[hydrostatic_stress]
type = ADRankTwoScalarAux
variable = hydrostatic_stress
rank_two_tensor = stress
scalar_type = Hydrostatic
[]
[creep_strain_xx]
type = ADRankTwoAux
rank_two_tensor = trial_creep_creep_strain
variable = creep_strain_xx
index_i = 0
index_j = 0
[]
[creep_strain_xy]
type = ADRankTwoAux
rank_two_tensor = trial_creep_creep_strain
variable = creep_strain_xy
index_i = 0
index_j = 1
[]
[creep_strain_yy]
type = ADRankTwoAux
rank_two_tensor = trial_creep_creep_strain
variable = creep_strain_yy
index_i = 1
index_j = 1
[]
[]
[Functions]
[pull]
type = PiecewiseLinear
x = '0 1e3 1e8'
y = '0 1e2 1e2'
[]
[]
[Materials]
# Supplying elasticity tensor three times with different base_name
[elasticity_tensor_three]
type = ADComputeElasticityTensor
fill_method = orthotropic
C_ijkl = '2.0e3 2.0e5 2.0e3 0.71428571e3 0.71428571e3 0.71428571e3 0.4 0.2 0.004 0.004 0.2 0.4'
[]
[elasticity_tensor]
type = ADComputeElasticityTensor
fill_method = orthotropic
C_ijkl = '2.0e3 2.0e5 2.0e3 0.71428571e3 0.71428571e3 0.71428571e3 0.4 0.2 0.004 0.004 0.2 0.4'
base_name = trial_creep
[]
[elasticity_tensor_two]
type = ADComputeElasticityTensor
fill_method = orthotropic
C_ijkl = '2.0e3 2.0e5 2.0e3 0.71428571e3 0.71428571e3 0.71428571e3 0.4 0.2 0.004 0.004 0.2 0.4'
base_name = trial_creep_two
[]
[elastic_strain]
type = ADComputeMultipleInelasticStress
inelastic_models = "trial_creep trial_creep_two"
max_iterations = 5
absolute_tolerance = 1e-05
[]
[hill_tensor]
type = ADHillConstants
# F G H L M N
hill_constants = "0.5 0.5 0.3866 1.6413 1.6413 1.2731"
base_name = trial_creep
[]
[trial_creep]
type = ADHillCreepStressUpdate
coefficient = 3e-18
n_exponent = 5
m_exponent = 0
activation_energy = 0
max_inelastic_increment = 1.0e-5
base_name = trial_creep
# Force it to not use integration error
max_integration_error = 1.0
[]
[hill_tensor_two]
type = ADHillConstants
# F G H L M N
hill_constants = "0.5 0.5 0.3866 1.6413 1.6413 1.2731"
base_name = trial_creep_two
[]
[trial_creep_two]
type = ADHillCreepStressUpdate
coefficient = 3e-18
n_exponent = 5
m_exponent = 0
activation_energy = 0
max_inelastic_increment = 1.0e-5
base_name = trial_creep_two
# Force it to not use integration error
max_integration_error = 1.0
[]
[]
[BCs]
[no_disp_x]
type = ADDirichletBC
variable = disp_x
boundary = bottom
value = 0.0
[]
[no_disp_y]
type = ADDirichletBC
variable = disp_y
boundary = bottom
value = 0.0
[]
[Pressure]
[Side1]
boundary = top
function = pull
[]
[]
[]
[Preconditioning]
[smp]
type = SMP
full = true
[]
[]
[Executioner]
type = Transient
solve_type = NEWTON
petsc_options_iname = '-ksp_gmres_restart -pc_type -sub_pc_type'
petsc_options_value = '101 asm lu'
line_search = 'none'
nl_rel_tol = 1e-10
nl_abs_tol = 1.0e-14
l_max_its = 90
num_steps = 7
start_time = 0
automatic_scaling = true
[TimeStepper]
type = IterationAdaptiveDT
optimal_iterations = 30
iteration_window = 9
growth_factor = 2.0
cutback_factor = 0.5
timestep_limiting_postprocessor = matl_ts_min
dt = 5.0e1
[]
[]
[Postprocessors]
[matl_ts_min]
type = MaterialTimeStepPostprocessor
[]
[max_disp_x]
type = ElementExtremeValue
variable = disp_x
[]
[max_disp_y]
type = ElementExtremeValue
variable = disp_y
[]
[max_hydro]
type = ElementAverageValue
variable = hydrostatic_stress
[]
[dt]
type = TimestepSize
[]
[num_lin]
type = NumLinearIterations
outputs = console
[]
[num_nonlin]
type = NumNonlinearIterations
outputs = console
[]
[]
[Outputs]
csv = true
exodus = true
perf_graph = true
[]
(modules/solid_mechanics/test/tests/power_law_creep/nonad_exception.i)
[GlobalParams]
displacements = 'disp_x disp_y'
[]
[Problem]
[]
[Mesh]
[gen]
type = GeneratedMeshGenerator
dim = 2
[]
[]
[Physics/SolidMechanics/QuasiStatic]
[finite]
add_variables = true
strain = FINITE
use_automatic_differentiation = true
[]
[]
[BCs]
[no_x]
type = ADDirichletBC
variable = disp_x
boundary = 'left'
value = 0.0
[]
[top]
type = ADDirichletBC
variable = disp_x
boundary = 'top'
value = 1e-4
[]
[no_y]
type = DirichletBC
variable = disp_y
boundary = 'bottom'
value = 0.0
[]
[]
[Materials]
[elasticity_tensor]
type = ADComputeIsotropicElasticityTensor
youngs_modulus = 1e11
poissons_ratio = 0.3
[]
[elastic_stress]
type = ADComputeMultipleInelasticStress
inelastic_models = 'creep'
outputs = all
[]
[creep]
type = ADPowerLawCreepTest
coefficient = 10e-22
n_exponent = 2
activation_energy = 0
[]
[]
[Executioner]
type = Transient
petsc_options_iname = '-pc_type'
petsc_options_value = 'lu'
snesmf_reuse_base = false # prevents segfault on mac in dbg
line_search = none
num_steps = 2
[]
[Outputs]
[]
(modules/solid_mechanics/test/tests/temperature_dependent_hardening/ADtemp_dep_hardening.i)
#
# This is a test of the piece-wise linear strain hardening model using the
# small strain formulation. This test exercises the temperature-dependent
# hardening curve capability.
#
# Test procedure:
# 1. The element is pulled to and then beyond the yield stress for a given
# temperature.
# 2. The displacement is then constant while the temperature increases and
# the yield stress decreases. This results in a lower stress with more
# plastic strain.
# 3. The temperature decreases beyond its original value giving a higher
# yield stress. The displacement increases, causing increases stress to
# the new yield stress.
# 4. The temperature and yield stress are constant with increasing
# displacement giving a constant stress and more plastic strain.
#
# Plotting total_strain_yy on the x axis and stress_yy on the y axis shows
# the stress history in a clear way.
#
# s |
# t | *****
# r | *
# e | ***** *
# s | * * *
# s | * *
# |*
# +------------------
# total strain
#
# The exact same problem was run in Abaqus with exactly the same result.
[Mesh]
type = GeneratedMesh
dim = 3
nx = 1
ny = 1
nz = 1
# This test uses ElementalVariableValue postprocessors on specific
# elements, so element numbering needs to stay unchanged
allow_renumbering = false
[]
[GlobalParams]
displacements = 'disp_x disp_y disp_z'
[]
[AuxVariables]
[temp]
order = FIRST
family = LAGRANGE
initial_condition = 500.0
[]
[]
[AuxKernels]
[temp_aux]
type = FunctionAux
variable = temp
function = temp_hist
[]
[]
[Functions]
[top_pull]
type = PiecewiseLinear
x = '0 1 2 4 5 6'
y = '0 0.025 0.05 0.05 0.06 0.085'
[]
[hf1]
type = PiecewiseLinear
x = '0.0 0.01 0.02 0.03 0.1'
y = '5000 5030 5060 5090 5300'
[]
[hf2]
type = PiecewiseLinear
x = '0.0 0.01 0.02 0.03 0.1'
y = '4000 4020 4040 4060 4200'
[]
[temp_hist]
type = PiecewiseLinear
x = '0 1 2 3 4'
y = '500 500 500 600 400'
[]
[]
[Physics/SolidMechanics/QuasiStatic]
[all]
strain = SMALL
incremental = true
add_variables = true
generate_output = 'stress_yy strain_yy plastic_strain_xx plastic_strain_yy plastic_strain_zz'
use_automatic_differentiation = true
[]
[]
[BCs]
[y_pull_function]
type = ADFunctionDirichletBC
variable = disp_y
boundary = 3
function = top_pull
[]
[x_bot]
type = ADDirichletBC
variable = disp_x
boundary = 4
value = 0.0
[]
[y_bot]
type = ADDirichletBC
variable = disp_y
boundary = 1
value = 0.0
[]
[z_bot]
type = ADDirichletBC
variable = disp_z
boundary = 0
value = 0.0
[]
[]
[Postprocessors]
[stress_yy_el]
type = ElementalVariableValue
variable = stress_yy
elementid = 0
[]
[]
[Materials]
[elasticity_tensor]
type = ADComputeIsotropicElasticityTensor
youngs_modulus = 2e5
poissons_ratio = 0.3
[]
[temp_dep_hardening]
type = ADTemperatureDependentHardeningStressUpdate
hardening_functions = 'hf1 hf2'
temperatures = '300.0 800.0'
relative_tolerance = 1e-25
absolute_tolerance = 1e-5
temperature = temp
[]
[radial_return_stress]
type = ADComputeMultipleInelasticStress
inelastic_models = 'temp_dep_hardening'
[]
[]
[Executioner]
type = Transient
solve_type = 'NEWTON'
petsc_options = '-snes_ksp_ew'
petsc_options_iname = '-ksp_gmres_restart -pc_type -pc_hypre_type -pc_hypre_boomeramg_max_iter'
petsc_options_value = '201 hypre boomeramg 4'
line_search = 'none'
l_max_its = 100
nl_max_its = 100
nl_rel_tol = 1e-12
nl_abs_tol = 1e-10
l_tol = 1e-9
start_time = 0.0
end_time = 6
dt = 0.1
[]
[Outputs]
[out]
file_base = temp_dep_hardening_out
type = Exodus
[]
[]
(modules/solid_mechanics/test/tests/multi_power_law/power_law_creep.i)
[Mesh]
type = GeneratedMesh
dim = 2
nx = 2
ny = 2
second_order = true
[]
[GlobalParams]
displacements = 'disp_x disp_y'
volumetric_locking_correction = false
[]
[Functions]
[pull]
type = PiecewiseLinear
x = '0 10'
y = '0 1e-3'
[]
[]
[AuxVariables]
[strain_energy_rate_density]
order = CONSTANT
family = MONOMIAL
[]
[]
[AuxKernels]
[strain_energy_rate_density]
type = MaterialRealAux
variable = strain_energy_rate_density
property = strain_energy_rate_density
execute_on = timestep_end
[]
[]
[Physics/SolidMechanics/QuasiStatic]
[all]
strain = SMALL
incremental = true
add_variables = true
use_automatic_differentiation = true
generate_output = 'hydrostatic_stress vonmises_stress'
[]
[]
[Materials]
[elasticity_tensor]
type = ADComputeIsotropicElasticityTensor
youngs_modulus = 1e10
poissons_ratio = 0.3
[]
[elastic_strain]
type = ADComputeMultipleInelasticStress
inelastic_models = "creep_nine creep_one"
[]
[creep_one]
type = ADPowerLawCreepStressUpdate
coefficient = 1e-24
n_exponent = 4
m_exponent = 0
activation_energy = 0
base_name = creep_one
[]
[creep_nine]
type = ADPowerLawCreepStressUpdate
coefficient = 9e-24
n_exponent = 4
m_exponent = 0
activation_energy = 0
base_name = creep_nine
[]
[strain_energy_rate_density]
type = ADStrainEnergyRateDensity
inelastic_models = 'creep_nine'
[]
[]
[BCs]
[no_disp_x]
type = ADDirichletBC
variable = disp_x
boundary = left
value = 0.0
[]
[no_disp_y]
type = ADDirichletBC
variable = disp_y
boundary = bottom
value = 0.0
[]
[pull_disp_y]
type = ADFunctionDirichletBC
variable = disp_y
boundary = top
function = pull
[]
[]
[Preconditioning]
[smp]
type = SMP
full = true
[]
[]
[Executioner]
type = Transient
petsc_options_iname = -pc_hypre_type
petsc_options_value = boomeramg
line_search = 'none'
nl_rel_tol = 1e-11
nl_abs_tol = 1e-11
num_steps = 5
dt = 1e-1
[]
[Postprocessors]
[max_disp_x]
type = ElementExtremeValue
variable = disp_x
[]
[max_disp_y]
type = ElementExtremeValue
variable = disp_y
[]
[max_hydro]
type = ElementAverageValue
variable = hydrostatic_stress
[]
[dt]
type = TimestepSize
[]
[num_lin]
type = NumLinearIterations
outputs = console
[]
[num_nonlin]
type = NumNonlinearIterations
outputs = console
[]
[]
[Outputs]
exodus = true
[]
(modules/solid_mechanics/test/tests/ad_anisotropic_creep/ad_aniso_creep_x_3d.i)
[Mesh]
[gen]
type = GeneratedMeshGenerator
dim = 3
nx = 10
ny = 2
nz = 2
xmin = 0.0
ymin = 0.0
zmin = 0.0
xmax = 10.0
ymax = 1.0
zmax = 1.0
[]
[corner_node]
type = ExtraNodesetGenerator
new_boundary = '100'
nodes = '3 69'
input = gen
[]
[corner_node_2]
type = ExtraNodesetGenerator
new_boundary = '101'
nodes = '4 47'
input = corner_node
[]
[]
[GlobalParams]
displacements = 'disp_x disp_y disp_z'
volumetric_locking_correction = true
[]
[AuxVariables]
[hydrostatic_stress]
order = CONSTANT
family = MONOMIAL
[]
[creep_strain_xx]
order = CONSTANT
family = MONOMIAL
[]
[creep_strain_xy]
order = CONSTANT
family = MONOMIAL
[]
[creep_strain_yy]
order = CONSTANT
family = MONOMIAL
[]
[]
[AuxKernels]
[hydrostatic_stress]
type = ADRankTwoScalarAux
variable = hydrostatic_stress
rank_two_tensor = stress
scalar_type = Hydrostatic
[]
[creep_strain_xx]
type = ADRankTwoAux
rank_two_tensor = creep_strain
variable = creep_strain_xx
index_i = 0
index_j = 0
[]
[creep_strain_xy]
type = ADRankTwoAux
rank_two_tensor = creep_strain
variable = creep_strain_xy
index_i = 0
index_j = 1
[]
[creep_strain_yy]
type = ADRankTwoAux
rank_two_tensor = creep_strain
variable = creep_strain_yy
index_i = 1
index_j = 1
[]
[sigma_xx]
type = ADRankTwoAux
rank_two_tensor = stress
variable = stress_xx
index_i = 1
index_j = 1
[]
[]
[Functions]
[pull]
type = PiecewiseLinear
x = '0 1.0e-9 1.0'
y = '0 -4e1 -4e1'
[]
[]
[Physics/SolidMechanics/QuasiStatic]
[all]
strain = FINITE
generate_output = 'elastic_strain_xx stress_xx'
use_automatic_differentiation = true
add_variables = true
[]
[]
[Materials]
[elasticity_tensor]
type = ADComputeIsotropicElasticityTensor
youngs_modulus = 700
poissons_ratio = 0.0
[]
[elastic_strain]
type = ADComputeMultipleInelasticStress
inelastic_models = "trial_creep_two"
max_iterations = 50
absolute_tolerance = 1e-16
[]
[hill_tensor]
type = ADHillConstants
# F G H L M N
hill_constants = "0.5 0.25 0.3866 1.6413 1.6413 1.2731"
[]
[trial_creep_two]
type = ADHillCreepStressUpdate
coefficient = 1e-16
n_exponent = 9
m_exponent = 0
activation_energy = 0
max_inelastic_increment = 0.00003
absolute_tolerance = 1e-20
relative_tolerance = 1e-20
# Force it to not use integration error
max_integration_error = 100.0
[]
[]
[BCs]
[no_disp_x]
type = ADDirichletBC
variable = disp_x
boundary = left
value = 0.0
[]
[no_disp_y]
type = ADDirichletBC
variable = disp_y
boundary = 100
value = 0.0
[]
[no_disp_z]
type = ADDirichletBC
variable = disp_z
boundary = 101
value = 0.0
[]
[Pressure]
[Side1]
boundary = right
function = pull
[]
[]
[]
[Executioner]
type = Transient
solve_type = PJFNK
petsc_options_iname = '-pc_type -pc_factor_mat_solver_package -mat_mffd_err'
petsc_options_value = 'lu superlu_dist 1e-5'
nl_rel_tol = 1.0e-14
nl_abs_tol = 1.0e-14
l_max_its = 10
num_steps = 10
dt = 1.0e-4
start_time = 0
automatic_scaling = true
[]
[Postprocessors]
[matl_ts_min]
type = MaterialTimeStepPostprocessor
[]
[max_disp_x]
type = ElementExtremeValue
variable = disp_x
[]
[max_disp_y]
type = ElementExtremeValue
variable = disp_y
[]
[max_hydro]
type = ElementAverageValue
variable = hydrostatic_stress
[]
[dt]
type = TimestepSize
[]
[num_lin]
type = NumLinearIterations
outputs = console
[]
[num_nonlin]
type = NumNonlinearIterations
outputs = console
[]
[creep_strain_xx]
type = ElementalVariableValue
variable = creep_strain_xx
execute_on = 'TIMESTEP_END'
elementid = 39
[]
[elastic_strain_xx]
type = ElementalVariableValue
variable = elastic_strain_xx
execute_on = 'TIMESTEP_END'
elementid = 39
[]
[sigma_xx]
type = ElementalVariableValue
variable = stress_xx
execute_on = 'TIMESTEP_END'
elementid = 39
[]
[]
[Outputs]
csv = true
exodus = true
perf_graph = true
[]
(modules/solid_mechanics/test/tests/anisotropic_plasticity/ad_aniso_plasticity_x_rotate.i)
[Mesh]
[gen]
type = GeneratedMeshGenerator
dim = 3
nx = 10
ny = 2
nz = 2
xmin = 0.0
ymin = 0.0
zmin = 0.0
xmax = 10.0
ymax = 1.0
zmax = 1.0
[]
[corner_node]
type = ExtraNodesetGenerator
new_boundary = '100'
nodes = '3 69'
input = gen
[]
[corner_node_2]
type = ExtraNodesetGenerator
new_boundary = '101'
nodes = '4 47'
input = corner_node
[]
[]
[GlobalParams]
displacements = 'disp_x disp_y disp_z'
volumetric_locking_correction = true
[]
[AuxVariables]
[hydrostatic_stress]
order = CONSTANT
family = MONOMIAL
[]
[plastic_strain_xx]
order = CONSTANT
family = MONOMIAL
[]
[plastic_strain_xy]
order = CONSTANT
family = MONOMIAL
[]
[plastic_strain_yy]
order = CONSTANT
family = MONOMIAL
[]
[plastic_strain_zz]
order = CONSTANT
family = MONOMIAL
[]
[stress_yy]
order = CONSTANT
family = MONOMIAL
[]
[elastic_strain_yy]
order = CONSTANT
family = MONOMIAL
[]
[]
[AuxKernels]
[hydrostatic_stress]
type = ADRankTwoScalarAux
variable = hydrostatic_stress
rank_two_tensor = stress
scalar_type = Hydrostatic
[]
[plasticity_strain_xx]
type = ADRankTwoAux
rank_two_tensor = trial_plasticity_plastic_strain
variable = plastic_strain_xx
index_i = 0
index_j = 0
[]
[plasticity_strain_xy]
type = ADRankTwoAux
rank_two_tensor = trial_plasticity_plastic_strain
variable = plastic_strain_xy
index_i = 0
index_j = 1
[]
[plasticity_strain_yy]
type = ADRankTwoAux
rank_two_tensor = trial_plasticity_plastic_strain
variable = plastic_strain_yy
index_i = 1
index_j = 1
[]
[plasticity_strain_zz]
type = ADRankTwoAux
rank_two_tensor = trial_plasticity_plastic_strain
variable = plastic_strain_zz
index_i = 2
index_j = 2
[]
[sigma_xx]
type = ADRankTwoAux
rank_two_tensor = stress
variable = stress_xx
index_i = 1
index_j = 1
[]
[elastic_strain_yy]
type = ADRankTwoAux
rank_two_tensor = elastic_strain
variable = elastic_strain_yy
index_i = 1
index_j = 1
[]
[sigma_yy]
type = ADRankTwoAux
rank_two_tensor = stress
variable = stress_yy
index_i = 1
index_j = 1
[]
[]
[Functions]
[pull]
type = PiecewiseLinear
x = '0 1e1 1e8'
y = '0 -4e2 -4e2'
[]
[]
[Physics/SolidMechanics/QuasiStatic]
[all]
strain = FINITE
generate_output = 'elastic_strain_xx stress_xx'
use_automatic_differentiation = true
add_variables = true
[]
[]
[Materials]
[elasticity_tensor]
type = ADComputeIsotropicElasticityTensor
youngs_modulus = 70000
poissons_ratio = 0.25
[]
[elastic_strain]
type = ADComputeMultipleInelasticStress
inelastic_models = "trial_plasticity"
max_iterations = 50
absolute_tolerance = 1e-16
[]
[hill_tensor]
type = ADHillConstants
# F G H L M N
hill_constants = "0.5829856 0.364424 0.6342174 2.0691375 2.3492325 1.814589"
base_name = trial_plasticity
rotation_angles = '90 90 90'
[]
[trial_plasticity]
type = ADHillPlasticityStressUpdate
hardening_constant = 2000.0
yield_stress = 0.001 # was 200 for verification
absolute_tolerance = 1e-14
relative_tolerance = 1e-12
base_name = trial_plasticity
internal_solve_full_iteration_history = true
max_inelastic_increment = 2.0e-6
internal_solve_output_on = on_error
[]
[]
[BCs]
[no_disp_x]
type = ADDirichletBC
variable = disp_x
boundary = left
value = 0.0
[]
[no_disp_y]
type = ADDirichletBC
variable = disp_y
boundary = 100
value = 0.0
[]
[no_disp_z]
type = ADDirichletBC
variable = disp_z
boundary = 101
value = 0.0
[]
[Pressure]
[Side1]
boundary = right
function = pull
[]
[]
[]
[Executioner]
type = Transient
solve_type = NEWTON
petsc_options_iname = '-pc_type -pc_factor_mat_solver_package'
petsc_options_value = 'lu superlu_dist'
nl_rel_tol = 1e-11
nl_abs_tol = 1.0e-14
l_max_its = 90
num_steps = 25
[TimeStepper]
type = IterationAdaptiveDT
optimal_iterations = 30
iteration_window = 9
growth_factor = 1.05
cutback_factor = 0.5
timestep_limiting_postprocessor = matl_ts_min
dt = 1.0e-5
time_t = '0 3.4e-5 10'
time_dt = '1.0e-5 1.0e-7 1.0e-7'
[]
start_time = 0
automatic_scaling = true
[]
[Postprocessors]
[matl_ts_min]
type = MaterialTimeStepPostprocessor
[]
[max_disp_x]
type = ElementExtremeValue
variable = disp_x
[]
[max_disp_y]
type = ElementExtremeValue
variable = disp_y
[]
[max_hydro]
type = ElementAverageValue
variable = hydrostatic_stress
[]
[dt]
type = TimestepSize
[]
[num_lin]
type = NumLinearIterations
outputs = console
[]
[num_nonlin]
type = NumNonlinearIterations
outputs = console
[]
[plasticity_strain_yy]
type = ElementalVariableValue
variable = plastic_strain_yy
execute_on = 'TIMESTEP_END'
elementid = 39
[]
[elastic_strain_yy]
type = ElementalVariableValue
variable = elastic_strain_yy
execute_on = 'TIMESTEP_END'
elementid = 39
[]
[sigma_yy]
type = ElementalVariableValue
variable = stress_yy
execute_on = 'TIMESTEP_END'
elementid = 39
[]
[plasticity_strain_xx]
type = ElementalVariableValue
variable = plastic_strain_xx
execute_on = 'TIMESTEP_END'
elementid = 39
[]
[elastic_strain_xx]
type = ElementalVariableValue
variable = elastic_strain_xx
execute_on = 'TIMESTEP_END'
elementid = 39
[]
[sigma_xx]
type = ElementalVariableValue
variable = stress_xx
execute_on = 'TIMESTEP_END'
elementid = 39
[]
[plasticity_strain_zz]
type = ElementalVariableValue
variable = plastic_strain_zz
execute_on = 'TIMESTEP_END'
elementid = 39
[]
[]
[Outputs]
csv = true
perf_graph = true
[]
(modules/solid_mechanics/test/tests/ad_anisotropic_creep/ad_aniso_creep_z_3d.i)
[Mesh]
[gen]
type = GeneratedMeshGenerator
dim = 3
nx = 2
ny = 2
nz = 10
xmin = 0.0
ymin = 0.0
zmin = 0.0
xmax = 1.0
ymax = 1.0
zmax = 10.0
[]
[corner_node]
type = ExtraNodesetGenerator
new_boundary = '100'
nodes = '9 3'
input = gen
[]
[corner_node_2]
type = ExtraNodesetGenerator
new_boundary = '101'
nodes = '12 1'
input = corner_node
[]
[]
[GlobalParams]
displacements = 'disp_x disp_y disp_z'
volumetric_locking_correction = true
[]
[AuxVariables]
[hydrostatic_stress]
order = CONSTANT
family = MONOMIAL
[]
[creep_strain_xx]
order = CONSTANT
family = MONOMIAL
[]
[creep_strain_xy]
order = CONSTANT
family = MONOMIAL
[]
[creep_strain_zz]
order = CONSTANT
family = MONOMIAL
[]
[]
[AuxKernels]
[hydrostatic_stress]
type = ADRankTwoScalarAux
variable = hydrostatic_stress
rank_two_tensor = stress
scalar_type = Hydrostatic
[]
[creep_strain_xx]
type = ADRankTwoAux
rank_two_tensor = creep_strain
variable = creep_strain_xx
index_i = 0
index_j = 0
[]
[creep_strain_xy]
type = ADRankTwoAux
rank_two_tensor = creep_strain
variable = creep_strain_xy
index_i = 0
index_j = 1
[]
[creep_strain_zz]
type = ADRankTwoAux
rank_two_tensor = creep_strain
variable = creep_strain_zz
index_i = 2
index_j = 2
[]
[sigma_zz]
type = ADRankTwoAux
rank_two_tensor = stress
variable = stress_zz
index_i = 2
index_j = 2
[]
[]
[Functions]
[pull]
type = PiecewiseLinear
x = '0 1.0'
y = '-4e1 -4e1'
[]
[]
[Physics/SolidMechanics/QuasiStatic]
[all]
strain = FINITE
generate_output = 'elastic_strain_zz stress_zz stress_xx stress_yy stress_xy stress_xz stress_yz'
use_automatic_differentiation = true
add_variables = true
[]
[]
[Materials]
[elasticity_tensor]
type = ADComputeIsotropicElasticityTensor
youngs_modulus = 700
poissons_ratio = 0.0
[]
[elastic_strain]
type = ADComputeMultipleInelasticStress
inelastic_models = "trial_creep_two"
max_iterations = 50
absolute_tolerance = 1e-16
[]
[hill_tensor]
type = ADHillConstants
# F G H L M N
hill_constants = "0.5 0.25 0.3866 1.6413 1.6413 1.2731"
[]
[trial_creep_two]
type = ADHillCreepStressUpdate
coefficient = 1e-16
n_exponent = 9
m_exponent = 0
activation_energy = 0
# F G H L M N
max_inelastic_increment = 0.00003
absolute_tolerance = 1e-20
relative_tolerance = 1e-20
# Force it to not use integration error
max_integration_error = 100.0
[]
[]
[BCs]
[no_disp_x]
type = ADDirichletBC
variable = disp_y
boundary = 100
value = 0.0
[]
[no_disp_y]
type = ADDirichletBC
variable = disp_x
boundary = 101
value = 0.0
[]
[no_disp_z]
type = ADDirichletBC
variable = disp_z
boundary = back
value = 0.0
[]
[pressure]
type = ADPressure
boundary = front
function = pull
variable = disp_z
component = 2
[]
[]
[Executioner]
type = Transient
solve_type = NEWTON
petsc_options_iname = '-pc_type -pc_factor_mat_solver_package'
petsc_options_value = 'lu superlu_dist'
nl_rel_tol = 1.0e-13
nl_abs_tol = 1.0e-13
l_max_its = 90
num_steps = 10
dt = 1.0e-4
start_time = 0
automatic_scaling = true
[]
[Postprocessors]
[matl_ts_min]
type = MaterialTimeStepPostprocessor
[]
[max_disp_x]
type = ElementExtremeValue
variable = disp_x
[]
[max_disp_y]
type = ElementExtremeValue
variable = disp_y
[]
[max_hydro]
type = ElementAverageValue
variable = hydrostatic_stress
[]
[dt]
type = TimestepSize
[]
[num_lin]
type = NumLinearIterations
outputs = console
[]
[num_nonlin]
type = NumNonlinearIterations
outputs = console
[]
[creep_strain_zz]
type = ElementalVariableValue
variable = creep_strain_zz
execute_on = 'TIMESTEP_END'
elementid = 39
[]
[elastic_strain_zz]
type = ElementalVariableValue
variable = elastic_strain_zz
execute_on = 'TIMESTEP_END'
elementid = 39
[]
[sigma_zz]
type = ElementalVariableValue
variable = stress_zz
execute_on = 'TIMESTEP_END'
elementid = 39
[]
[]
[Outputs]
csv = true
exodus = true
perf_graph = true
[]
(modules/solid_mechanics/test/tests/ad_anisotropic_creep/ad_aniso_creep_x_3d_shear.i)
# This test simulates shear test. The shear load is applied in one direction.
#
# -------------------
# ANALYTICAL SOLUTION
# -------------------
# https://mooseframework.inl.gov/source/materials/HillCreepStressUpdate.html
# q = [F(S22-S33)^2 + G(S33-S11)^2 + H(S11-S22)^2 + 2L(S23)^2 + 2M(S13)^2 + 2N(S12)^2]^0.5
# S12 = 10 Pa; other compoenents of stress are zero since it is a uniaxial test
# F=0.5 G=0.25 H=0.3866 L=1.6413 M=1.6413 N=1.2731 (as used in this test)
# Substituting the values of stress components and F, G, H, L, M and N we obtain
# q = 15.9568 Pa
#
# Equivalent_creep_strain_rate = A(q)^n (power law creep rate used in this test)
# Substituting A=1e-16 and n=9, and q as calculated above, we obtain
# Equivalent_creep_strain_rate = 6.7068e-06
#
# The 12 (xy) component of creep_strain_tensor is calculated as below
# creep_strain_tensor_12 = (Equivalent_creep_strain_rate / q) * 2.0 * N * S12 * time_increment
# Substituting the values and time_increment as 0.001 we obtain the analytical solution.
#
# MOOSE Analytical
# creep_strain_tensor_12 1.070870e-09 1.07019e-09
#
# -----------------------------------------
# PYTHON SCRIPT FOR THE ANALYTICAL SOLUTION
# -----------------------------------------
# import math
# F=0.5; G=0.25; H=0.3866; L=1.6413; M=1.6413; N=1.2731
# S11=0; S22=0; S33=0; S23=0; S13=0; S12=10
# q = math.sqrt(F*(S22-S33)**2 + G*(S33-S11)**2 + H*(S11-S22)**2 + 2*L*(S23)**2 + 2*M*(S13)**2 + 2*N*(S12)**2)
# print(q)
# A=1e-16; n=9; time=0.0001
# equivalent_creep_strain_rate = A*(q**n)
# print(equivalent_creep_strain_rate)
# equivalent_creep_strain_rate_12=(equivalent_creep_strain_rate / q) * 2.0 * N * S12 * time
# print(equivalent_creep_strain_rate_12)
[Mesh]
[gen]
type = GeneratedMeshGenerator
dim = 3
nx = 1
ny = 1
nz = 1
xmin = 0.0
ymin = 0.0
zmin = 0.0
xmax = 1.0
ymax = 1.0
zmax = 1.0
[]
[]
[GlobalParams]
displacements = 'disp_x disp_y disp_z'
volumetric_locking_correction = true
[]
[AuxVariables]
[hydrostatic_stress]
order = CONSTANT
family = MONOMIAL
[]
[creep_strain_xx]
order = CONSTANT
family = MONOMIAL
[]
[creep_strain_xy]
order = CONSTANT
family = MONOMIAL
[]
[creep_strain_yy]
order = CONSTANT
family = MONOMIAL
[]
[]
[AuxKernels]
[creep_strain_xy]
type = ADRankTwoAux
rank_two_tensor = creep_strain
variable = creep_strain_xy
index_i = 0
index_j = 1
[]
[sigma_xy]
type = ADRankTwoAux
rank_two_tensor = stress
variable = stress_xy
index_i = 0
index_j = 1
[]
[]
[Physics/SolidMechanics/QuasiStatic]
[./all]
strain = FINITE
generate_output = 'elastic_strain_xy stress_xy'
use_automatic_differentiation = true
add_variables = true
[]
[]
[Materials]
[elasticity_tensor]
type = ADComputeIsotropicElasticityTensor
youngs_modulus = 700
poissons_ratio = 0.0
[]
[elastic_strain]
type = ADComputeMultipleInelasticStress
inelastic_models = "trial_creep_two"
max_iterations = 50
absolute_tolerance = 1e-16
[]
[hill_tensor]
type = ADHillConstants
# F G H L M N
hill_constants = "0.5 0.25 0.3866 1.6413 1.6413 1.2731"
[]
[trial_creep_two]
type = ADHillCreepStressUpdate
coefficient = 1e-16
n_exponent = 9
m_exponent = 0
activation_energy = 0
max_inelastic_increment = 0.00003
absolute_tolerance = 1e-20
relative_tolerance = 1e-20
# Force it to not use integration error
max_integration_error = 100.0
anisotropic_elasticity = true
[]
[]
[BCs]
[no_disp_x]
type = ADDirichletBC
variable = disp_x
boundary = bottom
value = 0.0
[]
[no_disp_y]
type = ADDirichletBC
variable = disp_y
boundary = bottom
value = 0.0
[]
[no_disp_z]
type = ADDirichletBC
variable = disp_z
boundary = bottom
value = 0.0
[]
[shear_load]
type = ADNeumannBC
variable = disp_x
boundary = top
value = 10
[]
[no_disp_y_top]
type = ADDirichletBC
variable = disp_y
boundary = top
value = 0.0
[]
[]
[Executioner]
type = Transient
solve_type = PJFNK
petsc_options_iname = '-pc_type -pc_factor_mat_solver_package -mat_mffd_err'
petsc_options_value = 'lu superlu_dist 1e-5'
nl_rel_tol = 1.0e-14
nl_abs_tol = 1.0e-14
l_max_its = 10
num_steps = 5
dt = 1.0e-4
start_time = 0
automatic_scaling = true
[]
[Postprocessors]
[matl_ts_min]
type = MaterialTimeStepPostprocessor
[]
[max_disp_x]
type = ElementExtremeValue
variable = disp_x
[]
[max_disp_y]
type = ElementExtremeValue
variable = disp_y
[]
[max_hydro]
type = ElementAverageValue
variable = hydrostatic_stress
[]
[dt]
type = TimestepSize
[]
[num_lin]
type = NumLinearIterations
outputs = console
[]
[num_nonlin]
type = NumNonlinearIterations
outputs = console
[]
[creep_strain_xy]
type = ElementAverageValue
variable = creep_strain_xy
execute_on = 'TIMESTEP_END'
[]
[elastic_strain_xy]
type = ElementAverageValue
variable = elastic_strain_xy
execute_on = 'TIMESTEP_END'
[]
[sigma_xy]
type = ElementAverageValue
variable = stress_xy
execute_on = 'TIMESTEP_END'
[]
[]
[Outputs]
csv = true
exodus = false
perf_graph = true
# unnecessary output variables
hide = 'matl_ts_min max_disp_x max_disp_y max_hydro dt num_lin num_nonlin'
[]
(modules/solid_mechanics/test/tests/rom_stress_update/AD3d.i)
p = 1e5
E = 3.3e11
stress_unit = 'Pa'
[Mesh]
type = GeneratedMesh
dim = 3
nx = 2
ny = 2
nz = 2
[]
[GlobalParams]
displacements = 'disp_x disp_y disp_z'
[]
[AuxVariables]
[temperature]
initial_condition = 900.0
[]
[]
[Physics/SolidMechanics/QuasiStatic]
[all]
strain = FINITE
add_variables = true
generate_output = 'vonmises_stress'
use_automatic_differentiation = true
[]
[]
[BCs]
[symmy]
type = ADDirichletBC
variable = disp_y
boundary = bottom
value = 0
[]
[symmx]
type = ADDirichletBC
variable = disp_x
boundary = left
value = 0
[]
[symmz]
type = ADDirichletBC
variable = disp_z
boundary = back
value = 0
[]
[pressure_x]
type = ADPressure
variable = disp_x
boundary = right
factor = ${p}
[]
[pressure_y]
type = ADPressure
variable = disp_y
boundary = top
factor = -${p}
[]
[pressure_z]
type = ADPressure
variable = disp_z
boundary = front
factor = -${p}
[]
[]
[Materials]
[elasticity_tensor]
type = ADComputeIsotropicElasticityTensor
youngs_modulus = ${E}
poissons_ratio = 0.3
[]
[stress]
type = ADComputeMultipleInelasticStress
inelastic_models = rom_stress_prediction
[]
[rom_stress_prediction]
type = ADSS316HLAROMANCEStressUpdateTest
temperature = temperature
initial_cell_dislocation_density = 6.0e12
initial_wall_dislocation_density = 4.4e11
outputs = all
stress_unit = ${stress_unit}
[]
[]
[Executioner]
type = Transient
solve_type = 'NEWTON'
nl_abs_tol = 1e-12
automatic_scaling = true
compute_scaling_once = false
num_steps = 5
[]
[Postprocessors]
[effective_strain_avg]
type = ElementAverageValue
variable = effective_creep_strain
[]
[temperature]
type = ElementAverageValue
variable = temperature
[]
[cell_dislocations]
type = ElementAverageValue
variable = cell_dislocations
[]
[wall_disloactions]
type = ElementAverageValue
variable = wall_dislocations
[]
[]
[Outputs]
csv = true
[]
(modules/solid_mechanics/test/tests/rom_stress_update/AD2drz.i)
[Mesh]
type = GeneratedMesh
dim = 2
nx = 2
ny = 2
coord_type = RZ
[]
[GlobalParams]
displacements = 'disp_x disp_y'
[]
[AuxVariables]
[temperature]
initial_condition = 900.0
[]
[]
[Physics/SolidMechanics/QuasiStatic]
[all]
strain = FINITE
add_variables = true
use_automatic_differentiation = true
generate_output = vonmises_stress
[]
[]
[BCs]
[symmy]
type = ADDirichletBC
variable = disp_y
boundary = bottom
value = 0
[]
[symmx]
type = ADDirichletBC
variable = disp_x
boundary = left
value = 0
[]
[pressure_x]
type = ADPressure
variable = disp_x
boundary = right
function = t
factor = 3.1675e5
[]
[pressure_y]
type = ADPressure
variable = disp_y
boundary = top
function = t
factor = 6.336e5
[]
[]
[Materials]
[elasticity_tensor]
type = ADComputeIsotropicElasticityTensor
youngs_modulus = 3.30e11
poissons_ratio = 0.3
[]
[stress]
type = ADComputeMultipleInelasticStress
inelastic_models = rom_stress_prediction
[]
[rom_stress_prediction]
type = ADSS316HLAROMANCEStressUpdateTest
temperature = temperature
initial_cell_dislocation_density = 6.0e12
initial_wall_dislocation_density = 4.4e11
outputs = all
[]
[]
[Executioner]
type = Transient
solve_type = 'NEWTON'
nl_abs_tol = 1e-12
automatic_scaling = true
compute_scaling_once = false
num_steps = 5
dt = 2
[]
[Postprocessors]
[effective_strain_avg]
type = ElementAverageValue
variable = effective_creep_strain
[]
[temperature]
type = ElementAverageValue
variable = temperature
[]
[cell_dislocations]
type = ElementAverageValue
variable = cell_dislocations
[]
[wall_disloactions]
type = ElementAverageValue
variable = wall_dislocations
[]
[vonmises_stress]
type = ElementAverageValue
variable = vonmises_stress
[]
[]
[Outputs]
csv = true
[]
(modules/combined/test/tests/combined_plasticity_temperature/ad_plasticity_temperature_dep_yield.i)
#
# This is a test of the piece-wise linear strain hardening model using the
# small strain formulation. This test exercises the temperature-dependent
# yield stress.
#
# Test procedure:
# 1. The element is pulled to and then beyond the yield stress for a given
# temperature.
# 2. The displacement is then constant while the temperature increases and
# the yield stress decreases. This results in a lower stress with more
# plastic strain.
# 3. The temperature decreases beyond its original value giving a higher
# yield stress. The displacement increases, causing increases stress to
# the new yield stress.
# 4. The temperature and yield stress are constant with increasing
# displacement giving a constant stress and more plastic strain.
#
# Plotting total_strain_yy on the x axis and stress_yy on the y axis shows
# the stress history in a clear way.
#
# s |
# t | *****
# r | *
# e | ***** *
# s | * * *
# s | * *
# |*
# +------------------
# total strain
#
[Mesh]
type = GeneratedMesh
dim = 3
nx = 1
ny = 1
nz = 1
[]
[GlobalParams]
displacements = 'disp_x disp_y disp_z'
[]
[Physics/SolidMechanics/QuasiStatic]
[./all]
strain = FINITE
incremental = true
add_variables = true
generate_output = 'stress_yy plastic_strain_xx plastic_strain_yy plastic_strain_zz'
use_automatic_differentiation = true
[../]
[]
[Variables]
[./temp]
order = FIRST
family = LAGRANGE
[../]
[]
[Functions]
[./top_pull]
type = PiecewiseLinear
x = '0 1 2 4 5 6'
y = '0 0.025 0.05 0.05 0.06 0.085'
[../]
[./yield]
type = PiecewiseLinear
x = '400 500 600'
y = '6e3 5e3 4e3'
[../]
[./temp]
type = PiecewiseLinear
x = '0 1 2 3 4'
y = '500 500 500 600 400'
[../]
[]
[Kernels]
[./heat]
type = ADHeatConduction
variable = temp
[../]
[]
[BCs]
[./y_pull_function]
type = FunctionDirichletBC
variable = disp_y
boundary = top
function = top_pull
[../]
[./x_bot]
type = DirichletBC
variable = disp_x
boundary = left
value = 0.0
[../]
[./y_bot]
type = DirichletBC
variable = disp_y
boundary = bottom
value = 0.0
[../]
[./z_bot]
type = DirichletBC
variable = disp_z
boundary = back
value = 0.0
[../]
[./temp]
type = FunctionDirichletBC
variable = temp
function = temp
boundary = left
[../]
[]
[Materials]
[./elasticity_tensor]
type = ADComputeIsotropicElasticityTensor
block = 0
youngs_modulus = 2.0e5
poissons_ratio = 0.3
[../]
[./creep_plas]
type = ADComputeMultipleInelasticStress
block = 0
inelastic_models = 'plasticity'
max_iterations = 50
absolute_tolerance = 1e-05
[../]
[./plasticity]
type = ADIsotropicPlasticityStressUpdate
block = 0
hardening_constant = 0
yield_stress_function = yield
temperature = temp
[../]
[./heat_conduction]
type = ADHeatConductionMaterial
block = 0
specific_heat = 1
thermal_conductivity = 1
[../]
[]
[Executioner]
type = Transient
solve_type = 'NEWTON'
petsc_options_iname = '-pc_type'
petsc_options_value = 'lu'
line_search = 'none'
l_max_its = 100
nl_max_its = 100
nl_rel_tol = 1e-12
nl_abs_tol = 1e-10
l_tol = 1e-9
start_time = 0.0
end_time = 6
dt = 0.1
[]
[Outputs]
exodus = true
[]
(modules/solid_mechanics/test/tests/ad_anisotropic_creep/ad_aniso_creep_temperature_coefficients.i)
[Mesh]
[gen]
type = GeneratedMeshGenerator
dim = 3
nx = 10
ny = 2
nz = 2
xmin = 0.0
ymin = 0.0
zmin = 0.0
xmax = 10.0
ymax = 1.0
zmax = 1.0
[]
[corner_node]
type = ExtraNodesetGenerator
new_boundary = '100'
nodes = '3 69'
input = gen
[]
[corner_node_2]
type = ExtraNodesetGenerator
new_boundary = '101'
nodes = '4 47'
input = corner_node
[]
[]
[GlobalParams]
displacements = 'disp_x disp_y disp_z'
volumetric_locking_correction = true
[]
[AuxVariables]
[hydrostatic_stress]
order = CONSTANT
family = MONOMIAL
[]
[creep_strain_xx]
order = CONSTANT
family = MONOMIAL
[]
[creep_strain_xy]
order = CONSTANT
family = MONOMIAL
[]
[creep_strain_yy]
order = CONSTANT
family = MONOMIAL
[]
[creep_strain_zz]
order = CONSTANT
family = MONOMIAL
[]
[creep_strain_xz]
order = CONSTANT
family = MONOMIAL
[]
[creep_strain_yz]
order = CONSTANT
family = MONOMIAL
[]
[]
[AuxKernels]
[hydrostatic_stress]
type = ADRankTwoScalarAux
variable = hydrostatic_stress
rank_two_tensor = stress
scalar_type = Hydrostatic
[]
[creep_strain_xx]
type = ADRankTwoAux
rank_two_tensor = creep_strain
variable = creep_strain_xx
index_i = 0
index_j = 0
[]
[creep_strain_xy]
type = ADRankTwoAux
rank_two_tensor = creep_strain
variable = creep_strain_xy
index_i = 0
index_j = 1
[]
[creep_strain_yy]
type = ADRankTwoAux
rank_two_tensor = creep_strain
variable = creep_strain_yy
index_i = 1
index_j = 1
[]
[creep_strain_zz]
type = ADRankTwoAux
rank_two_tensor = creep_strain
variable = creep_strain_zz
index_i = 2
index_j = 2
[]
[creep_strain_xz]
type = ADRankTwoAux
rank_two_tensor = creep_strain
variable = creep_strain_xz
index_i = 0
index_j = 2
[]
[creep_strain_yz]
type = ADRankTwoAux
rank_two_tensor = creep_strain
variable = creep_strain_yz
index_i = 1
index_j = 2
[]
[sigma_xx]
type = ADRankTwoAux
rank_two_tensor = stress
variable = stress_xx
index_i = 1
index_j = 1
[]
[]
[Functions]
[pull]
type = PiecewiseLinear
x = '0 1.0e-9 1.0'
y = '0 -4e1 -4e1'
[]
[]
[Physics/SolidMechanics/QuasiStatic]
[all]
strain = FINITE
generate_output = 'elastic_strain_xx stress_xx'
use_automatic_differentiation = true
add_variables = true
[]
[]
[Materials]
[elasticity_tensor]
type = ADComputeIsotropicElasticityTensor
youngs_modulus = 700
poissons_ratio = 0.0
[]
[elastic_strain]
type = ADComputeMultipleInelasticStress
inelastic_models = 'trial_creep_aniso_iso'
max_iterations = 50
[]
[hill_constants]
type = ADHillConstants
# F G H L M N
hill_constants = "0.5 0.5 0.5 1.5 1.5 1.5"
[]
[trial_creep_aniso_iso]
type = ADHillCreepStressUpdate
coefficient = 1e-16
n_exponent = 9
m_exponent = 0
activation_energy = 0
max_inelastic_increment = 0.00003
relative_tolerance = 1e-20
absolute_tolerance = 1e-20
internal_solve_output_on = never
# Force it to not use integration error
max_integration_error = 1.0
[]
[]
[BCs]
[no_disp_x]
type = ADDirichletBC
variable = disp_x
boundary = left
value = 0.0
[]
[no_disp_y]
type = ADDirichletBC
variable = disp_y
boundary = 100
value = 0.0
[]
[no_disp_z]
type = ADDirichletBC
variable = disp_z
boundary = 101
value = 0.0
[]
[Pressure]
[Side1]
boundary = right
function = pull
[]
[]
[]
[Executioner]
type = Transient
solve_type = NEWTON
petsc_options_iname = '-pc_type -pc_factor_mat_solver_package'
petsc_options_value = 'lu superlu_dist'
nl_rel_tol = 1e-13
nl_abs_tol = 1.0e-14
l_max_its = 90
num_steps = 50
dt = 5.0e-4
start_time = 0
automatic_scaling = true
[]
[Postprocessors]
[matl_ts_min]
type = MaterialTimeStepPostprocessor
[]
[max_disp_x]
type = ElementExtremeValue
variable = disp_x
[]
[max_disp_y]
type = ElementExtremeValue
variable = disp_y
[]
[max_hydro]
type = ElementAverageValue
variable = hydrostatic_stress
[]
[dt]
type = TimestepSize
[]
[num_lin]
type = NumLinearIterations
outputs = console
[]
[num_nonlin]
type = NumNonlinearIterations
outputs = console
[]
[creep_strain_xx]
type = ElementalVariableValue
variable = creep_strain_xx
execute_on = 'TIMESTEP_END'
elementid = 39
[]
[creep_strain_yy]
type = ElementalVariableValue
variable = creep_strain_yy
execute_on = 'TIMESTEP_END'
elementid = 39
[]
[creep_strain_zz]
type = ElementalVariableValue
variable = creep_strain_zz
execute_on = 'TIMESTEP_END'
elementid = 39
[]
[creep_strain_xy]
type = ElementalVariableValue
variable = creep_strain_xy
execute_on = 'TIMESTEP_END'
elementid = 39
[]
[creep_strain_yz]
type = ElementalVariableValue
variable = creep_strain_yz
execute_on = 'TIMESTEP_END'
elementid = 39
[]
[creep_strain_xz]
type = ElementalVariableValue
variable = creep_strain_xz
execute_on = 'TIMESTEP_END'
elementid = 39
[]
[elastic_strain_xx]
type = ElementalVariableValue
variable = elastic_strain_xx
execute_on = 'TIMESTEP_END'
elementid = 39
[]
[sigma_xx]
type = ElementalVariableValue
variable = stress_xx
execute_on = 'TIMESTEP_END'
elementid = 39
[]
[]
[Outputs]
csv = true
exodus = true
perf_graph = true
[]
(modules/solid_mechanics/test/tests/scalar_material_damage/ad_scalar_material_damage_creep_power.i)
# This is a basic test of the system for continuum damage mechanics
# materials. It uses ScalarMaterialDamage for the damage model,
# which simply gets its damage index from another material. In this
# case, we prescribe the evolution of the damage index using a
# function. A single element has a fixed prescribed displacement
# on one side that puts the element in tension, and then the
# damage index evolves from 0 to 1 over time, and this verifies
# that the stress correspondingly drops to 0.
[GlobalParams]
displacements = 'disp_x disp_y disp_z'
[]
[Mesh]
type = GeneratedMesh
dim = 3
nx = 1
ny = 1
nz = 1
elem_type = HEX8
[]
[AuxVariables]
[damage_index]
order = CONSTANT
family = MONOMIAL
[]
[]
[Physics/SolidMechanics/QuasiStatic]
[all]
strain = SMALL
incremental = true
add_variables = true
generate_output = 'stress_xx strain_xx creep_strain_xx'
use_automatic_differentiation = true
[]
[]
[AuxKernels]
[damage_index]
type = ADMaterialRealAux
variable = damage_index
property = damage_index_prop
execute_on = timestep_end
[]
[]
[BCs]
[symmy]
type = ADDirichletBC
variable = disp_y
boundary = bottom
value = 0
[]
[symmx]
type = ADDirichletBC
variable = disp_x
boundary = left
value = 0
[]
[symmz]
type = ADDirichletBC
variable = disp_z
boundary = back
value = 0
[]
[axial_load]
type = ADDirichletBC
variable = disp_x
boundary = right
value = 0.01
[]
[]
[Functions]
[damage_evolution]
type = PiecewiseLinear
xy_data = '0.0 0.0
0.1 0.0
2.1 2.0'
[]
[]
[Materials]
[damage_index]
type = ADGenericFunctionMaterial
prop_names = damage_index_prop
prop_values = damage_evolution
[]
[damage]
type = ADScalarMaterialDamage
damage_index = damage_index_prop
[]
[stress]
type = ADComputeMultipleInelasticStress
damage_model = damage
inelastic_models = 'creep'
[]
[elasticity_tensor]
type = ADComputeIsotropicElasticityTensor
youngs_modulus = 140000
poissons_ratio = 0.3
[]
[creep]
type = ADPowerLawCreepStressUpdate
coefficient = 1.1e-12 #
n_exponent = 8.7
m_exponent = 0
activation_energy = 0.0
[]
[]
[Postprocessors]
[stress_xx]
type = ElementAverageValue
variable = stress_xx
[]
[strain_xx]
type = ElementAverageValue
variable = strain_xx
[]
[creep_strain_xx]
type = ElementAverageValue
variable = creep_strain_xx
[]
[damage_index]
type = ElementAverageValue
variable = damage_index
[]
[]
[Preconditioning]
[smp]
type = SMP
full = true
[]
[]
[Executioner]
type = Transient
l_max_its = 50
l_tol = 1e-8
nl_max_its = 20
nl_rel_tol = 1e-10
nl_abs_tol = 1e-8
dt = 0.1
dtmin = 0.001
end_time = 1.1
[]
[Outputs]
csv = true
[]
(modules/solid_mechanics/test/tests/power_law_creep/ad_exception.i)
[GlobalParams]
displacements = 'disp_x disp_y'
[]
[Problem]
[]
[Mesh]
[gen]
type = GeneratedMeshGenerator
dim = 2
[]
[]
[Physics/SolidMechanics/QuasiStatic]
[finite]
add_variables = true
strain = FINITE
use_automatic_differentiation = true
[]
[]
[BCs]
[no_x]
type = ADDirichletBC
variable = disp_x
boundary = 'left'
value = 0.0
[]
[top]
type = ADDirichletBC
variable = disp_x
boundary = 'top'
value = 1e-4
[]
[no_y]
type = DirichletBC
variable = disp_y
boundary = 'bottom'
value = 0.0
[]
[]
[Materials]
[elasticity_tensor]
type = ADComputeIsotropicElasticityTensor
youngs_modulus = 1e11
poissons_ratio = 0.3
[]
[elastic_stress]
type = ADComputeMultipleInelasticStress
inelastic_models = 'creep'
outputs = all
[]
[creep]
type = ADPowerLawCreepTest
coefficient = 10e-22
n_exponent = 2
activation_energy = 0
[]
[]
[Executioner]
type = Transient
petsc_options_iname = '-pc_type'
petsc_options_value = 'lu'
snesmf_reuse_base = false # prevents segfault on mac in dbg
line_search = none
num_steps = 2
[]
[Outputs]
[]
(modules/solid_mechanics/test/tests/anisotropic_elastoplasticity/hoop_strain_comparison_coarse_zaxis.i)
# This test compares the hoop strain at two different elements in an internally
# pressurized cylinder with anisotropic plasticity: different yield condition
# for hoop and axial directions. The elements are located circumferentially
# apart but at same axial position. It is expected that due to pressurization
# hoop strains will develop with uniform magnitude along hoop direction. The
# test verifies that the plastic hoop strain is uniform in hoop direction.
# For 3D simulations with material properties oriented along the curved
# geometry such as cylinder or sphere, the stresses and strains are rotated to
# the local coordinate system from the global coordinate system. The plastic
# strain is calculated in the local coordinate system and then transformed to
# the global coordinate system. This test involves a 3D cylindrical geometry,
# and helps in indirectly verifying that this transformation of stresses and
# strains back and forth between the local and global coordinate system is
# correctly implemented.
[Mesh]
file = quarter_cylinder_coarse_zaxis.e
[]
[GlobalParams]
displacements = 'disp_x disp_y disp_z'
volumetric_locking_correction = true
[]
[AuxVariables]
[hydrostatic_stress]
order = CONSTANT
family = MONOMIAL
[]
[plastic_strain_xx]
order = CONSTANT
family = MONOMIAL
[]
[plastic_strain_xy]
order = CONSTANT
family = MONOMIAL
[]
[plastic_strain_yy]
order = CONSTANT
family = MONOMIAL
[]
[plastic_strain_zz]
order = CONSTANT
family = MONOMIAL
[]
[stress_zz]
order = CONSTANT
family = MONOMIAL
[]
[stress_xx]
order = CONSTANT
family = MONOMIAL
[]
[stress_yy]
order = CONSTANT
family = MONOMIAL
[]
[]
[AuxKernels]
[hydrostatic_stress]
type = ADRankTwoScalarAux
variable = hydrostatic_stress
rank_two_tensor = stress
scalar_type = Hydrostatic
[]
[plasticity_strain_xx]
type = ADRankTwoAux
rank_two_tensor = plastic_strain
variable = plastic_strain_xx
index_i = 0
index_j = 0
[]
[plasticity_strain_xy]
type = ADRankTwoAux
rank_two_tensor = plastic_strain
variable = plastic_strain_xy
index_i = 0
index_j = 1
[]
[plasticity_strain_yy]
type = ADRankTwoAux
rank_two_tensor = plastic_strain
variable = plastic_strain_yy
index_i = 1
index_j = 1
[]
[plasticity_strain_zz]
type = ADRankTwoAux
rank_two_tensor = plastic_strain
variable = plastic_strain_zz
index_i = 2
index_j = 2
[]
[stress_zz]
type = ADRankTwoAux
rank_two_tensor = stress
variable = stress_zz
index_i = 2
index_j = 2
[]
[stress_xx]
type = ADRankTwoAux
rank_two_tensor = stress
variable = stress_xx
index_i = 0
index_j = 0
[]
[stress_yy]
type = ADRankTwoAux
rank_two_tensor = stress
variable = stress_yy
index_i = 1
index_j = 1
[]
[]
[Functions]
[push]
type = PiecewiseLinear
x = '0 1e2'
y = '0 200e6'
[]
[]
[Physics/SolidMechanics/QuasiStatic]
[all]
strain = FINITE
generate_output = 'elastic_strain_zz elastic_strain_xx elastic_strain_yy stress_xx stress_yy stress_zz strain_zz plastic_strain_zz plastic_strain_xx plastic_strain_yy hoop_stress hoop_strain'
use_automatic_differentiation = true
add_variables = true
cylindrical_axis_point1 = '0 0 0'
cylindrical_axis_point2 = '0 0 1'
[]
[]
[Constraints]
[mid_section_plane]
type = EqualValueBoundaryConstraint
variable = disp_z
secondary = top # boundary
penalty = 1.0e+10
[]
[]
[Materials]
[elasticity_tensor]
type = ADComputeIsotropicElasticityTensor
youngs_modulus = 200.0e9
poissons_ratio = 0.2
[]
[elastic_strain]
type = ADComputeMultipleInelasticStress
inelastic_models = "plasticity"
max_iterations = 50
absolute_tolerance = 1e-30 #1e-16
[]
[hill_tensor]
type = ADHillConstants
# F G H L M N
# hill_constants = "0.5 0.5 0.5 1.5 1.5 1.5"
hill_constants = "0.5 0.5 0.25 1.5 1.5 1.5"
[]
[plasticity]
type = ADHillElastoPlasticityStressUpdate
hardening_constant = 1.5e10
hardening_exponent = 1.0
yield_stress = 0.0 # 60e6
local_cylindrical_csys = true
axis = z
absolute_tolerance = 1e-15 # 1e-8
relative_tolerance = 1e-13 # 1e-15
internal_solve_full_iteration_history = true
max_inelastic_increment = 2.0e-6
internal_solve_output_on = on_error
[]
[]
[BCs]
[no_disp_x]
type = ADDirichletBC
variable = disp_x
boundary = x_face
value = 0.0
[]
[no_disp_z]
type = ADDirichletBC
variable = disp_z
boundary = bottom
value = 0.0
[]
[no_disp_y]
type = ADDirichletBC
variable = disp_y
boundary = y_face
value = 0.0
[]
[Pressure]
[Side1]
boundary = inner
function = push
[]
[]
[]
[Executioner]
type = Transient
solve_type = NEWTON
petsc_options_iname = '-pc_type -pc_factor_mat_solver_package'
petsc_options_value = 'lu superlu_dist'
nl_rel_tol = 1e-12
nl_abs_tol = 1e-14
# nl_abs_tol = 1e-10
l_max_its = 90
nl_max_its = 30
[TimeStepper]
type = IterationAdaptiveDT
optimal_iterations = 30
iteration_window = 9
growth_factor = 1.05
cutback_factor = 0.5
timestep_limiting_postprocessor = matl_ts_min
dt = 0.1e-4
time_t = '0 6.23 10'
time_dt = '0.1 1.0e-2 1.0e-2'
[]
num_steps = 1
start_time = 0
end_time = 200.0
automatic_scaling = true
dtmax = 0.1e-4
[]
[Postprocessors]
[matl_ts_min]
type = MaterialTimeStepPostprocessor
[]
[hoop_strain_elementA]
type = ElementalVariableValue
elementid = 10
variable = hoop_strain
[]
[hoop_strain_elementB]
type = ElementalVariableValue
elementid = 4
variable = hoop_strain
[]
[hoop_strain_diff]
type = DifferencePostprocessor
value1 = hoop_strain_elementA
value2 = hoop_strain_elementB
[]
[]
[Outputs]
csv = true
exodus = false
perf_graph = true
[]
(modules/solid_mechanics/test/tests/ad_anisotropic_creep/ad_aniso_creep_temperature_coefficients_function.i)
[Mesh]
[gen]
type = GeneratedMeshGenerator
dim = 3
nx = 10
ny = 2
nz = 2
xmin = 0.0
ymin = 0.0
zmin = 0.0
xmax = 10.0
ymax = 1.0
zmax = 1.0
[]
[corner_node]
type = ExtraNodesetGenerator
new_boundary = '100'
nodes = '3 69'
input = gen
[]
[corner_node_2]
type = ExtraNodesetGenerator
new_boundary = '101'
nodes = '4 47'
input = corner_node
[]
[]
[GlobalParams]
displacements = 'disp_x disp_y disp_z'
volumetric_locking_correction = true
[]
[AuxVariables]
[temperature]
order = CONSTANT
family = MONOMIAL
[]
[hydrostatic_stress]
order = CONSTANT
family = MONOMIAL
[]
[creep_strain_xx]
order = CONSTANT
family = MONOMIAL
[]
[creep_strain_xy]
order = CONSTANT
family = MONOMIAL
[]
[creep_strain_yy]
order = CONSTANT
family = MONOMIAL
[]
[creep_strain_zz]
order = CONSTANT
family = MONOMIAL
[]
[creep_strain_xz]
order = CONSTANT
family = MONOMIAL
[]
[creep_strain_yz]
order = CONSTANT
family = MONOMIAL
[]
[]
[AuxKernels]
[temperature]
type = ConstantAux
variable = temperature
value = 50
[]
[hydrostatic_stress]
type = ADRankTwoScalarAux
variable = hydrostatic_stress
rank_two_tensor = stress
scalar_type = Hydrostatic
[]
[creep_strain_xx]
type = ADRankTwoAux
rank_two_tensor = creep_strain
variable = creep_strain_xx
index_i = 0
index_j = 0
[]
[creep_strain_xy]
type = ADRankTwoAux
rank_two_tensor = creep_strain
variable = creep_strain_xy
index_i = 0
index_j = 1
[]
[creep_strain_yy]
type = ADRankTwoAux
rank_two_tensor = creep_strain
variable = creep_strain_yy
index_i = 1
index_j = 1
[]
[creep_strain_zz]
type = ADRankTwoAux
rank_two_tensor = creep_strain
variable = creep_strain_zz
index_i = 2
index_j = 2
[]
[creep_strain_xz]
type = ADRankTwoAux
rank_two_tensor = creep_strain
variable = creep_strain_xz
index_i = 0
index_j = 2
[]
[creep_strain_yz]
type = ADRankTwoAux
rank_two_tensor = creep_strain
variable = creep_strain_yz
index_i = 1
index_j = 2
[]
[sigma_xx]
type = ADRankTwoAux
rank_two_tensor = stress
variable = stress_xx
index_i = 1
index_j = 1
[]
[]
[ICs]
[temp]
type = ConstantIC
variable = temperature
value = 50.0
[]
[]
[Functions]
[pull]
type = PiecewiseLinear
x = '0 1.0e-9 1.0'
y = '0 -4e1 -4e1'
[]
[F]
type = PiecewiseLinear
x = '-1000 10000'
y = '0.5 0.5'
[]
[G]
type = PiecewiseLinear
x = '-1000 10000'
y = '0.5 0.5'
[]
[H]
type = PiecewiseLinear
x = '-1000 10000'
y = '0.5 0.5'
[]
[L]
type = PiecewiseLinear
x = '-1000 10000'
y = '1.5 1.5'
[]
[M]
type = PiecewiseLinear
x = '-1000 10000'
y = '1.5 1.5'
[]
[N]
type = PiecewiseLinear
x = '-1000 10000'
y = '1.5 1.5'
[]
[]
[Physics/SolidMechanics/QuasiStatic]
[all]
strain = FINITE
generate_output = 'elastic_strain_xx stress_xx'
use_automatic_differentiation = true
add_variables = true
[]
[]
[Materials]
[elasticity_tensor]
type = ADComputeIsotropicElasticityTensor
youngs_modulus = 700
poissons_ratio = 0.0
[]
[elastic_strain]
type = ADComputeMultipleInelasticStress
inelastic_models = 'trial_creep_aniso_iso'
max_iterations = 50
[]
[hill_constants]
type = ADHillConstants
# F G H L M N
hill_constants = "0.5 0.5 0.5 1.5 1.5 1.5"
function_names = 'F G H L M N'
temperature = temperature
[]
[trial_creep_aniso_iso]
type = ADHillCreepStressUpdate
coefficient = 1e-16
n_exponent = 9
m_exponent = 0
activation_energy = 0
max_inelastic_increment = 0.00003
relative_tolerance = 1e-20
absolute_tolerance = 1e-20
internal_solve_output_on = never
# Force it to not use integration error
max_integration_error = 1.0
[]
[]
[BCs]
[no_disp_x]
type = ADDirichletBC
variable = disp_x
boundary = left
value = 0.0
[]
[no_disp_y]
type = ADDirichletBC
variable = disp_y
boundary = 100
value = 0.0
[]
[no_disp_z]
type = ADDirichletBC
variable = disp_z
boundary = 101
value = 0.0
[]
[Pressure]
[Side1]
boundary = right
function = pull
[]
[]
[]
[Executioner]
type = Transient
solve_type = NEWTON
petsc_options_iname = '-pc_type -pc_factor_mat_solver_package'
petsc_options_value = 'lu superlu_dist'
nl_rel_tol = 1e-13
nl_abs_tol = 1.0e-14
l_max_its = 90
num_steps = 50
dt = 5.0e-4
start_time = 0
automatic_scaling = true
[]
[Postprocessors]
[matl_ts_min]
type = MaterialTimeStepPostprocessor
[]
[max_disp_x]
type = ElementExtremeValue
variable = disp_x
[]
[max_disp_y]
type = ElementExtremeValue
variable = disp_y
[]
[max_hydro]
type = ElementAverageValue
variable = hydrostatic_stress
[]
[dt]
type = TimestepSize
[]
[num_lin]
type = NumLinearIterations
outputs = console
[]
[num_nonlin]
type = NumNonlinearIterations
outputs = console
[]
[creep_strain_xx]
type = ElementalVariableValue
variable = creep_strain_xx
execute_on = 'TIMESTEP_END'
elementid = 39
[]
[creep_strain_yy]
type = ElementalVariableValue
variable = creep_strain_yy
execute_on = 'TIMESTEP_END'
elementid = 39
[]
[creep_strain_zz]
type = ElementalVariableValue
variable = creep_strain_zz
execute_on = 'TIMESTEP_END'
elementid = 39
[]
[creep_strain_xy]
type = ElementalVariableValue
variable = creep_strain_xy
execute_on = 'TIMESTEP_END'
elementid = 39
[]
[creep_strain_yz]
type = ElementalVariableValue
variable = creep_strain_yz
execute_on = 'TIMESTEP_END'
elementid = 39
[]
[creep_strain_xz]
type = ElementalVariableValue
variable = creep_strain_xz
execute_on = 'TIMESTEP_END'
elementid = 39
[]
[elastic_strain_xx]
type = ElementalVariableValue
variable = elastic_strain_xx
execute_on = 'TIMESTEP_END'
elementid = 39
[]
[sigma_xx]
type = ElementalVariableValue
variable = stress_xx
execute_on = 'TIMESTEP_END'
elementid = 39
[]
[]
[Outputs]
csv = true
exodus = true
perf_graph = true
[]
(modules/solid_mechanics/test/tests/anisotropic_elastoplasticity/hoop_strain_comparison_coarse_xaxis.i)
# This test compares the hoop strain at two different elements in an internally
# pressurized cylinder with anisotropic plasticity: different yield condition
# for hoop and axial directions. The elements are located circumferentially
# apart but at same axial position. It is expected that due to pressurization
# hoop strains will develop with uniform magnitude along hoop direction. The
# test verifies that the plastic hoop strain is uniform in hoop direction.
# For 3D simulations with material properties oriented along the curved
# geometry such as cylinder or sphere, the stresses and strains are rotated to
# the local coordinate system from the global coordinate system. The plastic
# strain is calculated in the local coordinate system and then transformed to
# the global coordinate system. This test involves a 3D cylindrical geometry,
# and helps in indirectly verifying that this transformation of stresses and
# strains back and forth between the local and global coordinate system is
# correctly implemented.
[Mesh]
file = quarter_cylinder_coarse_xaxis.e
[]
[GlobalParams]
displacements = 'disp_x disp_y disp_z'
volumetric_locking_correction = true
[]
[AuxVariables]
[hydrostatic_stress]
order = CONSTANT
family = MONOMIAL
[]
[plastic_strain_xx]
order = CONSTANT
family = MONOMIAL
[]
[plastic_strain_xy]
order = CONSTANT
family = MONOMIAL
[]
[plastic_strain_yy]
order = CONSTANT
family = MONOMIAL
[]
[plastic_strain_zz]
order = CONSTANT
family = MONOMIAL
[]
[stress_zz]
order = CONSTANT
family = MONOMIAL
[]
[stress_xx]
order = CONSTANT
family = MONOMIAL
[]
[stress_yy]
order = CONSTANT
family = MONOMIAL
[]
[]
[AuxKernels]
[hydrostatic_stress]
type = ADRankTwoScalarAux
variable = hydrostatic_stress
rank_two_tensor = stress
scalar_type = Hydrostatic
[]
[plasticity_strain_xx]
type = ADRankTwoAux
rank_two_tensor = plastic_strain
variable = plastic_strain_xx
index_i = 0
index_j = 0
[]
[plasticity_strain_xy]
type = ADRankTwoAux
rank_two_tensor = plastic_strain
variable = plastic_strain_xy
index_i = 0
index_j = 1
[]
[plasticity_strain_yy]
type = ADRankTwoAux
rank_two_tensor = plastic_strain
variable = plastic_strain_yy
index_i = 1
index_j = 1
[]
[plasticity_strain_zz]
type = ADRankTwoAux
rank_two_tensor = plastic_strain
variable = plastic_strain_zz
index_i = 2
index_j = 2
[]
[stress_zz]
type = ADRankTwoAux
rank_two_tensor = stress
variable = stress_zz
index_i = 2
index_j = 2
[]
[stress_xx]
type = ADRankTwoAux
rank_two_tensor = stress
variable = stress_xx
index_i = 0
index_j = 0
[]
[stress_yy]
type = ADRankTwoAux
rank_two_tensor = stress
variable = stress_yy
index_i = 1
index_j = 1
[]
[]
[Functions]
[push]
type = PiecewiseLinear
x = '0 1e2'
y = '0 200e6'
[]
[]
[Physics/SolidMechanics/QuasiStatic]
[all]
strain = FINITE
generate_output = 'elastic_strain_zz elastic_strain_xx elastic_strain_yy stress_xx stress_yy stress_zz strain_zz plastic_strain_zz plastic_strain_xx plastic_strain_yy hoop_stress hoop_strain'
use_automatic_differentiation = true
add_variables = true
cylindrical_axis_point1 = '0 0 0'
cylindrical_axis_point2 = '1 0 0'
[]
[]
[Constraints]
[mid_section_plane]
type = EqualValueBoundaryConstraint
variable = disp_x
secondary = top # boundary
penalty = 1.0e+10
[]
[]
[Materials]
[elasticity_tensor]
type = ADComputeIsotropicElasticityTensor
youngs_modulus = 200.0e9
poissons_ratio = 0.2
[]
[elastic_strain]
type = ADComputeMultipleInelasticStress
inelastic_models = "plasticity"
max_iterations = 50
absolute_tolerance = 1e-30 #1e-16
[]
[hill_tensor]
type = ADHillConstants
# F G H L M N
# hill_constants = "0.5 0.5 0.5 1.5 1.5 1.5"
hill_constants = "0.25 0.5 0.5 1.5 1.5 1.5"
[]
[plasticity]
type = ADHillElastoPlasticityStressUpdate
hardening_constant = 1.5e10
hardening_exponent = 1.0
yield_stress = 0.0 # 60e6
local_cylindrical_csys = true
axis = x
absolute_tolerance = 1e-15 # 1e-8
relative_tolerance = 1e-13 # 1e-15
internal_solve_full_iteration_history = true
max_inelastic_increment = 2.0e-6
internal_solve_output_on = on_error
[]
[]
[BCs]
[no_disp_x]
type = ADDirichletBC
variable = disp_x
boundary = bottom
value = 0.0
[]
[no_disp_z]
type = ADDirichletBC
variable = disp_z
boundary = z_face
value = 0.0
[]
[no_disp_y]
type = ADDirichletBC
variable = disp_y
boundary = y_face
value = 0.0
[]
[Pressure]
[Side1]
boundary = inner
function = push
[]
[]
[]
[Executioner]
type = Transient
solve_type = NEWTON
petsc_options_iname = '-pc_type -pc_factor_mat_solver_package'
petsc_options_value = 'lu superlu_dist'
nl_rel_tol = 1e-12
nl_abs_tol = 1e-14
# nl_abs_tol = 1e-10
l_max_its = 90
nl_max_its = 30
[TimeStepper]
type = IterationAdaptiveDT
optimal_iterations = 30
iteration_window = 9
growth_factor = 1.05
cutback_factor = 0.5
timestep_limiting_postprocessor = matl_ts_min
dt = 0.1e-4
time_t = '0 6.23 10'
time_dt = '0.1 1.0e-2 1.0e-2'
[]
num_steps = 1
start_time = 0
end_time = 200.0
automatic_scaling = true
dtmax = 0.1e-4
[]
[Postprocessors]
[matl_ts_min]
type = MaterialTimeStepPostprocessor
[]
[hoop_strain_elementA]
type = ElementalVariableValue
elementid = 10
variable = hoop_strain
[]
[hoop_strain_elementB]
type = ElementalVariableValue
elementid = 4
variable = hoop_strain
[]
[hoop_strain_diff]
type = DifferencePostprocessor
value1 = hoop_strain_elementA
value2 = hoop_strain_elementB
[]
[]
[Outputs]
csv = true
exodus = false
perf_graph = true
[]
(modules/solid_mechanics/test/tests/ad_viscoplasticity_stress_update/lps_single.i)
# This test provides an example of an individual LPS viscoplasticity model
[GlobalParams]
displacements = 'disp_x disp_y'
[]
[Mesh]
type = GeneratedMesh
dim = 2
nx = 1
ny = 1
xmax = 0.002
ymax = 0.002
[]
[Physics/SolidMechanics/QuasiStatic/All]
strain = FINITE
add_variables = true
generate_output = 'strain_xx strain_yy strain_xy hydrostatic_stress vonmises_stress'
use_automatic_differentiation = true
[]
[Functions]
[./pull]
type = PiecewiseLinear
x = '0 0.1'
y = '0 1e-5'
[../]
[]
[Materials]
[./elasticity_tensor]
type = ADComputeIsotropicElasticityTensor
youngs_modulus = 1e10
poissons_ratio = 0.3
[../]
[./stress]
type = ADComputeMultipleInelasticStress
inelastic_models = lps
outputs = all
[../]
[./porosity]
type = ADPorosityFromStrain
initial_porosity = 0.1
inelastic_strain = 'combined_inelastic_strain'
outputs = 'all'
[../]
[./lps]
type = ADViscoplasticityStressUpdate
coefficient = 'coef'
power = 3
outputs = all
relative_tolerance = 1e-11
[../]
[./coef]
type = ADParsedMaterial
property_name = coef
# Example of creep power law
expression = '1e-18 * exp(-4e4 / 1.987 / 1200)'
[../]
[]
[BCs]
[./no_disp_x]
type = ADDirichletBC
variable = disp_x
boundary = left
value = 0.0
[../]
[./no_disp_y]
type = ADDirichletBC
variable = disp_y
boundary = bottom
value = 0.0
[../]
[./pull_disp_y]
type = ADFunctionDirichletBC
variable = disp_y
boundary = top
function = pull
[../]
[]
[Executioner]
type = Transient
solve_type = NEWTON
dt = 0.01
end_time = 0.12
[]
[Postprocessors]
[./disp_x]
type = SideAverageValue
variable = disp_x
boundary = right
[../]
[./disp_y]
type = SideAverageValue
variable = disp_y
boundary = top
[../]
[./avg_hydro]
type = ElementAverageValue
variable = hydrostatic_stress
[../]
[./avg_vonmises]
type = ElementAverageValue
variable = vonmises_stress
[../]
[./dt]
type = TimestepSize
[../]
[./num_lin]
type = NumLinearIterations
outputs = console
[../]
[./num_nonlin]
type = NumNonlinearIterations
outputs = console
[../]
[./eff_creep_strain]
type = ElementAverageValue
variable = effective_viscoplasticity
[../]
[./porosity]
type = ElementAverageValue
variable = porosity
[../]
[]
[Outputs]
csv = true
[]
(modules/solid_mechanics/test/tests/ad_anisotropic_creep/ad_aniso_creep_xy_3d_shear.i)
# This test simulates shear test. The shear load is applied in two directions.
#
# -------------------
# ANALYTICAL SOLUTION
# -------------------
# https://mooseframework.inl.gov/source/materials/HillCreepStressUpdate.html
# q = [F(S22-S33)^2 + G(S33-S11)^2 + H(S11-S22)^2 + 2L(S23)^2 + 2M(S13)^2 + 2N(S12)^2]^0.5
# S12 = 10 Pa and S23 = 10 Pa; other compoenents of stress are zero since it is a uniaxial test
# F=0.5 G=0.25 H=0.3866 L=1.6413 M=1.6413 N=1.2731 (as used in this test)
# Substituting the values of stress components and F, G, H, L, M and N we obtain
# q = 24.1429 Pa
#
# Equivalent_creep_strain_rate = A(q)^n (power law creep rate used in this test)
# Substituting A=1e-16 and n=9, and q as calculated above, we obtain
# Equivalent_creep_strain_rate = 2.7868e-4
#
# The 12 (xy) and 32 (zy) component of creep_strain_tensor is calculated as below
# creep_strain_tensor_12 = (Equivalent_creep_strain_rate / q) * 2.0 * N * S12 * time_increment
# creep_strain_tensor_32 = (Equivalent_creep_strain_rate / q) * 2.0 * L * S32 * time_increment
# Substituting the values and time_increment as 0.001 we obtain the analytical solution.
#
# MOOSE Analytical
# creep_strain_tensor_12 2.935999e-08 2.9390645e-08
# creep_strain_tensor_32 3.788000e-08 3.7890870e-08
#
# -----------------------------------------
# PYTHON SCRIPT FOR THE ANALYTICAL SOLUTION
# -----------------------------------------
# import math
# F=0.5; G=0.25; H=0.3866; L=1.6413; M=1.6413; N=1.2731
# S11=0; S22=0; S33=0; S23=10; S13=0; S12=10
# q = math.sqrt(F*(S22-S33)**2 + G*(S33-S11)**2 + H*(S11-S22)**2 + 2*L*(S23)**2 + 2*M*(S13)**2 + 2*N*(S12)**2)
# print(q)
# A=1e-16; n=9; time=0.0001
# equivalent_creep_strain_rate = A*(q**n)
# print(equivalent_creep_strain_rate)
# equivalent_creep_strain_rate_12=(equivalent_creep_strain_rate / q) * 2.0 * N * S12 * time
# equivalent_creep_strain_rate_32=(equivalent_creep_strain_rate / q) * 2.0 * L * S23 * time
# print(equivalent_creep_strain_rate_12)
# print(equivalent_creep_strain_rate_32)
[Mesh]
[gen]
type = GeneratedMeshGenerator
dim = 3
nx = 1
ny = 1
nz = 1
xmin = 0.0
ymin = 0.0
zmin = 0.0
xmax = 1.0
ymax = 1.0
zmax = 1.0
[]
[]
[GlobalParams]
displacements = 'disp_x disp_y disp_z'
volumetric_locking_correction = true
[]
[AuxVariables]
[hydrostatic_stress]
order = CONSTANT
family = MONOMIAL
[]
[creep_strain_xy]
order = CONSTANT
family = MONOMIAL
[]
[creep_strain_zy]
order = CONSTANT
family = MONOMIAL
[]
[]
[AuxKernels]
[creep_strain_xy]
type = ADRankTwoAux
rank_two_tensor = creep_strain
variable = creep_strain_xy
index_i = 0
index_j = 1
[]
[creep_strain_zy]
type = ADRankTwoAux
rank_two_tensor = creep_strain
variable = creep_strain_zy
index_i = 2
index_j = 1
[]
[sigma_xy]
type = ADRankTwoAux
rank_two_tensor = stress
variable = stress_xy
index_i = 0
index_j = 1
[]
[sigma_zy]
type = ADRankTwoAux
rank_two_tensor = stress
variable = stress_zy
index_i = 2
index_j = 1
[]
[]
[Physics/SolidMechanics/QuasiStatic]
[all]
strain = FINITE
generate_output = 'elastic_strain_xy stress_xy elastic_strain_zy stress_zy'
use_automatic_differentiation = true
add_variables = true
[]
[]
[Materials]
[elasticity_tensor]
type = ADComputeIsotropicElasticityTensor
youngs_modulus = 700
poissons_ratio = 0.0
[]
[elastic_strain]
type = ADComputeMultipleInelasticStress
inelastic_models = "trial_creep_two"
max_iterations = 50
absolute_tolerance = 1e-16
[]
[hill_tensor]
type = ADHillConstants
# F G H L M N
hill_constants = "0.5 0.25 0.3866 1.6413 1.6413 1.2731"
[]
[trial_creep_two]
type = ADHillCreepStressUpdate
coefficient = 1e-16
n_exponent = 9
m_exponent = 0
activation_energy = 0
max_inelastic_increment = 0.00003
absolute_tolerance = 1e-20
relative_tolerance = 1e-20
# Force it to not use integration error
max_integration_error = 100.0
anisotropic_elasticity = true
[]
[]
[BCs]
[no_disp_x]
type = ADDirichletBC
variable = disp_x
boundary = bottom
value = 0.0
[]
[no_disp_y]
type = ADDirichletBC
variable = disp_y
boundary = bottom
value = 0.0
[]
[no_disp_z]
type = ADDirichletBC
variable = disp_z
boundary = bottom
value = 0.0
[]
[shear_load_xy]
type = ADNeumannBC
variable = disp_x
boundary = top
value = 10
[]
[shear_load_zy]
type = ADNeumannBC
variable = disp_z
boundary = top
value = 10
[]
[no_disp_y_top]
type = ADDirichletBC
variable = disp_y
boundary = top
value = 0.0
[]
[]
[Executioner]
type = Transient
solve_type = PJFNK
petsc_options_iname = '-pc_type -pc_factor_mat_solver_package -mat_mffd_err'
petsc_options_value = 'lu superlu_dist 1e-5'
nl_rel_tol = 1.0e-14
nl_abs_tol = 1.0e-14
l_max_its = 10
num_steps = 5
dt = 1.0e-4
start_time = 0
automatic_scaling = true
[]
[Postprocessors]
[matl_ts_min]
type = MaterialTimeStepPostprocessor
[]
[max_disp_x]
type = ElementExtremeValue
variable = disp_x
[]
[max_disp_y]
type = ElementExtremeValue
variable = disp_y
[]
[max_hydro]
type = ElementAverageValue
variable = hydrostatic_stress
[]
[dt]
type = TimestepSize
[]
[num_lin]
type = NumLinearIterations
outputs = console
[]
[num_nonlin]
type = NumNonlinearIterations
outputs = console
[]
[creep_strain_xy]
type = ElementAverageValue
variable = creep_strain_xy
execute_on = 'TIMESTEP_END'
[]
[elastic_strain_xy]
type = ElementAverageValue
variable = elastic_strain_xy
execute_on = 'TIMESTEP_END'
[]
[sigma_xy]
type = ElementAverageValue
variable = stress_xy
execute_on = 'TIMESTEP_END'
[]
[creep_strain_zy]
type = ElementAverageValue
variable = creep_strain_zy
execute_on = 'TIMESTEP_END'
[]
[elastic_strain_zy]
type = ElementAverageValue
variable = elastic_strain_zy
execute_on = 'TIMESTEP_END'
[]
[sigma_zy]
type = ElementAverageValue
variable = stress_zy
execute_on = 'TIMESTEP_END'
[]
[]
[Outputs]
csv = true
exodus = false
perf_graph = true
# unnecessary output variables
hide = 'matl_ts_min max_disp_x max_disp_y max_hydro dt num_lin num_nonlin'
[]
(modules/solid_mechanics/test/tests/rom_stress_update/ADlower_limit.i)
temp = 800.0160634
disp = 1.0053264195e6
[Mesh]
type = GeneratedMesh
dim = 3
nx = 1
ny = 1
nz = 1
[]
[GlobalParams]
displacements = 'disp_x disp_y disp_z'
[]
[AuxVariables]
[temperature]
initial_condition = ${temp}
[]
[]
[Functions]
[temp_weight]
type = ParsedFunction
symbol_names = 'lower_limit avg'
symbol_values = '800.0160634 temp_avg'
expression = 'val := 2 * avg / lower_limit - 1;
clamped := if(val <= -1, -0.99999, if(val >= 1, 0.99999, val));
plus := exp(-2 / (1 + clamped));
minus := exp(-2 / (1 - clamped));
plus / (plus + minus)'
[]
[stress_weight]
type = ParsedFunction
symbol_names = 'lower_limit avg'
symbol_values = '2.010652839e6 vonmises_stress'
expression = 'val := 2 * avg / lower_limit - 1;
clamped := if(val <= -1, -0.99999, if(val >= 1, 0.99999, val));
plus := exp(-2 / (1 + clamped));
minus := exp(-2 / (1 - clamped));
plus / (plus + minus)'
[]
[creep_rate_exact]
type = ParsedFunction
symbol_names = 'lower_limit_strain temp_weight stress_weight'
symbol_values = '3.370764e-12 temp_weight stress_weight'
expression = 'lower_limit_strain * temp_weight * stress_weight'
[]
[]
[Physics/SolidMechanics/QuasiStatic]
[all]
strain = FINITE
add_variables = true
use_automatic_differentiation = true
generate_output = vonmises_stress
[]
[]
[BCs]
[symmy]
type = ADDirichletBC
variable = disp_y
boundary = bottom
value = 0
[]
[symmx]
type = ADDirichletBC
variable = disp_x
boundary = left
value = 0
[]
[symmz]
type = ADDirichletBC
variable = disp_z
boundary = back
value = 0
[]
[pressure_x]
type = ADPressure
variable = disp_x
boundary = right
factor = ${disp}
[]
[pressure_y]
type = ADPressure
variable = disp_y
boundary = top
factor = -${disp}
[]
[pressure_z]
type = ADPressure
variable = disp_z
boundary = front
factor = -${disp}
[]
[]
[Materials]
[elasticity_tensor]
type = ADComputeIsotropicElasticityTensor
youngs_modulus = 3.30e11
poissons_ratio = 0.3
[]
[stress]
type = ADComputeMultipleInelasticStress
inelastic_models = rom_stress_prediction
[]
[rom_stress_prediction]
type = ADSS316HLAROMANCEStressUpdateTest
temperature = temperature
initial_cell_dislocation_density = 6.0e12
initial_wall_dislocation_density = 4.4e11
outputs = all
apply_strain = false
[]
[]
[Executioner]
type = Transient
solve_type = 'NEWTON'
nl_abs_tol = 1e-12
automatic_scaling = true
compute_scaling_once = false
num_steps = 1
dt = 1e5
[]
[Postprocessors]
[creep_rate_exact]
type = FunctionValuePostprocessor
function = creep_rate_exact
[]
[creep_rate_avg]
type = ElementAverageValue
variable = creep_rate
[]
[creep_rate_diff]
type = DifferencePostprocessor
value1 = creep_rate_exact
value2 = creep_rate_avg
[]
[temp_avg]
type = ElementAverageValue
variable = temperature
[]
[cell_dislocations]
type = ElementAverageValue
variable = cell_dislocations
[]
[wall_disloactions]
type = ElementAverageValue
variable = wall_dislocations
[]
[vonmises_stress]
type = ElementAverageValue
variable = vonmises_stress
[]
[]
[Outputs]
csv = true
[]
(modules/solid_mechanics/test/tests/anisotropic_elastoplasticity/ad_uniaxial_x_non_linear.i)
[Mesh]
[gen]
type = GeneratedMeshGenerator
dim = 3
[]
[]
[GlobalParams]
displacements = 'disp_x disp_y disp_z'
volumetric_locking_correction = true
[]
[AuxVariables]
[hydrostatic_stress]
order = CONSTANT
family = MONOMIAL
[]
[plastic_strain_xx]
order = CONSTANT
family = MONOMIAL
[]
[plastic_strain_xy]
order = CONSTANT
family = MONOMIAL
[]
[plastic_strain_yy]
order = CONSTANT
family = MONOMIAL
[]
[sigma_xx]
order = CONSTANT
family = MONOMIAL
[]
[]
[AuxKernels]
[hydrostatic_stress]
type = ADRankTwoScalarAux
variable = hydrostatic_stress
rank_two_tensor = stress
scalar_type = Hydrostatic
[]
[plasticity_strain_xx]
type = ADRankTwoAux
rank_two_tensor = plastic_strain
variable = plastic_strain_xx
index_i = 0
index_j = 0
[]
[plasticity_strain_xy]
type = ADRankTwoAux
rank_two_tensor = plastic_strain
variable = plastic_strain_xy
index_i = 0
index_j = 1
[]
[plasticity_strain_yy]
type = ADRankTwoAux
rank_two_tensor = plastic_strain
variable = plastic_strain_yy
index_i = 1
index_j = 1
[]
[sigma_xx]
type = ADRankTwoAux
rank_two_tensor = stress
variable = stress_xx
index_i = 0
index_j = 0
[]
[]
[Functions]
[pull]
type = PiecewiseLinear
x = '0 1e1'
y = '0 -2e8'
[]
[]
[Physics/SolidMechanics/QuasiStatic]
[all]
strain = FINITE
generate_output = 'elastic_strain_xx stress_xx strain_xx plastic_strain_xx'
use_automatic_differentiation = true
add_variables = true
[]
[]
[Materials]
[elasticity_tensor]
type = ADComputeElasticityTensor
fill_method = orthotropic
C_ijkl = '10.0e10 15.0e10 20.0e10 2.0e10 2.0e10 2.0e10 0.2 0.2 0.2 0.13333333333333333 0.1 0.15'
[]
[elastic_strain]
type = ADComputeMultipleInelasticStress
inelastic_models = "trial_plasticity"
max_iterations = 50
absolute_tolerance = 1e-16
[]
[hill_tensor]
type = ADHillConstants
# F G H L M N
hill_constants = "0.6 0.4 0.7 1.5 1.5 1.5"
[]
[trial_plasticity]
type = ADHillElastoPlasticityStressUpdate
hardening_constant = 1e9
hardening_exponent = 0.5
yield_stress = 60e6
absolute_tolerance = 1e-15 # 1e-8
relative_tolerance = 1e-13 # 1e-15
internal_solve_full_iteration_history = true
max_inelastic_increment = 2.0e-5
internal_solve_output_on = on_error
[]
[]
[BCs]
[no_disp_x]
type = ADDirichletBC
variable = disp_x
boundary = left
value = 0.0
[]
[no_disp_y]
type = ADDirichletBC
variable = disp_y
boundary = bottom
value = 0.0
[]
[no_disp_z]
type = ADDirichletBC
variable = disp_z
boundary = back
value = 0.0
[]
[Pressure]
[Side1]
boundary = right
function = pull
[]
[]
[]
[Executioner]
type = Transient
solve_type = NEWTON
petsc_options_iname = '-pc_type -pc_factor_mat_solver_package'
petsc_options_value = 'lu superlu_dist'
nl_rel_tol = 1e-12
nl_abs_tol = 1.0e-14
l_max_its = 90
[TimeStepper]
type = IterationAdaptiveDT
optimal_iterations = 30
iteration_window = 9
growth_factor = 1.05
cutback_factor = 0.5
timestep_limiting_postprocessor = matl_ts_min
dt = 0.1
time_t = '0 2.5 10'
time_dt = '0.1 1.0e-2 1.0e-2'
[]
start_time = 0
end_time = 10.0
automatic_scaling = true
[]
[Postprocessors]
[matl_ts_min]
type = MaterialTimeStepPostprocessor
[]
[max_disp_x]
type = ElementExtremeValue
variable = disp_x
[]
[max_hydro]
type = ElementAverageValue
variable = hydrostatic_stress
[]
[dt]
type = TimestepSize
[]
[plasticity_strain_xx]
type = ElementalVariableValue
variable = plastic_strain_xx
execute_on = 'TIMESTEP_END'
elementid = 0
[]
[elastic_strain_xx]
type = ElementalVariableValue
variable = elastic_strain_xx
execute_on = 'TIMESTEP_END'
elementid = 0
[]
[strain_xx]
type = ElementalVariableValue
variable = strain_xx
execute_on = 'TIMESTEP_END'
elementid = 0
[]
[sigma_xx]
type = ElementalVariableValue
variable = stress_xx
execute_on = 'TIMESTEP_END'
elementid = 0
[]
[]
[Outputs]
csv = true
perf_graph = true
[]
(modules/solid_mechanics/test/tests/power_law_creep/ad_power_law_creep.i)
# 1x1x1 unit cube with uniform pressure on top face
[GlobalParams]
displacements = 'disp_x disp_y disp_z'
[]
[Mesh]
type = GeneratedMesh
dim = 3
[]
[Variables]
[temp]
initial_condition = 1000.0
[]
[]
[Physics/SolidMechanics/QuasiStatic]
[all]
strain = FINITE
incremental = true
add_variables = true
generate_output = 'stress_yy creep_strain_xx creep_strain_yy creep_strain_zz elastic_strain_yy'
use_automatic_differentiation = true
[]
[]
[Kernels]
[heat]
type = Diffusion
variable = temp
[]
[heat_ie]
type = TimeDerivative
variable = temp
[]
[]
[BCs]
[u_top_pull]
type = ADPressure
variable = disp_y
boundary = top
factor = -10.0e6
[]
[u_bottom_fix]
type = ADDirichletBC
variable = disp_y
boundary = bottom
value = 0.0
[]
[u_yz_fix]
type = ADDirichletBC
variable = disp_x
boundary = left
value = 0.0
[]
[u_xy_fix]
type = ADDirichletBC
variable = disp_z
boundary = back
value = 0.0
[]
[temp_fix]
type = DirichletBC
variable = temp
boundary = 'bottom top'
value = 1000.0
[]
[]
[Materials]
[elasticity_tensor]
type = ADComputeIsotropicElasticityTensor
youngs_modulus = 2e11
poissons_ratio = 0.3
constant_on = SUBDOMAIN
[]
[radial_return_stress]
type = ADComputeMultipleInelasticStress
inelastic_models = 'power_law_creep'
[]
[power_law_creep]
type = ADPowerLawCreepStressUpdate
coefficient = 1.0e-15
n_exponent = 4
activation_energy = 3.0e5
temperature = temp
[]
[]
[Preconditioning]
[smp]
type = SMP
full = true
[]
[]
[Executioner]
type = Transient
solve_type = 'PJFNK'
petsc_options = '-snes_ksp'
petsc_options_iname = '-ksp_gmres_restart'
petsc_options_value = '101'
line_search = 'none'
l_max_its = 20
nl_max_its = 20
nl_rel_tol = 1e-6
nl_abs_tol = 1e-6
l_tol = 1e-5
start_time = 0.0
end_time = 1.0
num_steps = 10
dt = 0.1
[]
[Outputs]
exodus = true
[]
(modules/solid_mechanics/test/tests/anisotropic_elastoplasticity/ad_aniso_plasticity_x_one.i)
[Mesh]
[gen]
type = GeneratedMeshGenerator
dim = 3
nx = 10
ny = 2
nz = 2
xmin = 0.0
ymin = 0.0
zmin = 0.0
xmax = 10.0
ymax = 1.0
zmax = 1.0
[]
[]
[GlobalParams]
displacements = 'disp_x disp_y disp_z'
volumetric_locking_correction = true
[]
[AuxVariables]
[hydrostatic_stress]
order = CONSTANT
family = MONOMIAL
[]
[plastic_strain_xx]
order = CONSTANT
family = MONOMIAL
[]
[plastic_strain_xy]
order = CONSTANT
family = MONOMIAL
[]
[plastic_strain_yy]
order = CONSTANT
family = MONOMIAL
[]
[]
[AuxKernels]
[hydrostatic_stress]
type = ADRankTwoScalarAux
variable = hydrostatic_stress
rank_two_tensor = stress
scalar_type = Hydrostatic
[]
[plasticity_strain_xx]
type = ADRankTwoAux
rank_two_tensor = plastic_strain
variable = plastic_strain_xx
index_i = 0
index_j = 0
[]
[plasticity_strain_xy]
type = ADRankTwoAux
rank_two_tensor = plastic_strain
variable = plastic_strain_xy
index_i = 0
index_j = 1
[]
[plasticity_strain_yy]
type = ADRankTwoAux
rank_two_tensor = plastic_strain
variable = plastic_strain_yy
index_i = 1
index_j = 1
[]
[sigma_xx]
type = ADRankTwoAux
rank_two_tensor = stress
variable = stress_xx
index_i = 1
index_j = 1
[]
[]
[Functions]
[pull]
type = PiecewiseLinear
x = '0 1e1 1e8'
y = '0 -4e2 -4e2'
[]
[]
[Physics/SolidMechanics/QuasiStatic]
[all]
strain = FINITE
generate_output = 'elastic_strain_xx stress_xx'
use_automatic_differentiation = true
add_variables = true
[]
[]
[Materials]
[elasticity_tensor]
type = ADComputeIsotropicElasticityTensor
youngs_modulus = 70000
poissons_ratio = 0.25
[]
[elastic_strain]
type = ADComputeMultipleInelasticStress
inelastic_models = "trial_plasticity"
max_iterations = 50
absolute_tolerance = 1e-16
[]
[hill_tensor]
type = ADHillConstants
# F G H L M N
hill_constants = "0.5829856 0.364424 0.6342174 2.0691375 2.3492325 1.814589"
[]
[trial_plasticity]
type = ADHillElastoPlasticityStressUpdate
hardening_constant = 2000.0
yield_stress = 0.001 # was 200 for verification
absolute_tolerance = 1e-15
relative_tolerance = 1e-13
# internal_solve_full_iteration_history = true
max_inelastic_increment = 2.0e-6
# internal_solve_output_on = on_error
[]
[]
[BCs]
[no_disp_x]
type = ADDirichletBC
variable = disp_x
boundary = left
value = 0.0
[]
[no_disp_y]
type = ADDirichletBC
variable = disp_y
boundary = left
value = 0.0
[]
[no_disp_z]
type = ADDirichletBC
variable = disp_z
boundary = left
value = 0.0
[]
[Pressure]
[Side1]
boundary = right
function = pull
[]
[]
[]
[Executioner]
type = Transient
solve_type = NEWTON
petsc_options_iname = '-pc_type -pc_factor_mat_solver_package'
petsc_options_value = 'lu superlu_dist'
nl_rel_tol = 1e-12
nl_abs_tol = 1.0e-14
l_max_its = 90
num_steps = 25
[TimeStepper]
type = IterationAdaptiveDT
optimal_iterations = 30
iteration_window = 9
growth_factor = 1.05
cutback_factor = 0.5
timestep_limiting_postprocessor = matl_ts_min
dt = 1.0e-5
time_t = '0 3.4e-5 10'
time_dt = '1.0e-5 1.0e-7 1.0e-7'
[]
start_time = 0
automatic_scaling = true
[]
[Postprocessors]
[matl_ts_min]
type = MaterialTimeStepPostprocessor
[]
[max_disp_x]
type = ElementExtremeValue
variable = disp_x
[]
[max_hydro]
type = ElementAverageValue
variable = hydrostatic_stress
[]
[dt]
type = TimestepSize
[]
[plasticity_strain_xx]
type = ElementalVariableValue
variable = plastic_strain_xx
execute_on = 'TIMESTEP_END'
elementid = 0
[]
[elastic_strain_xx]
type = ElementalVariableValue
variable = elastic_strain_xx
execute_on = 'TIMESTEP_END'
elementid = 0
[]
[sigma_xx]
type = ElementalVariableValue
variable = stress_xx
execute_on = 'TIMESTEP_END'
elementid = 0
[]
[]
[Outputs]
csv = true
perf_graph = true
[]
(modules/solid_mechanics/test/tests/ad_plastic/power_law_creep.i)
[Mesh]
type = GeneratedMesh
dim = 2
nx = 2
ny = 2
second_order = true
[]
[GlobalParams]
displacements = 'disp_x disp_y'
volumetric_locking_correction = false
[]
[AuxVariables]
[./hydrostatic_stress]
order = CONSTANT
family = MONOMIAL
[../]
[]
[AuxKernels]
[./hydrostatic_stress]
type = ADRankTwoScalarAux
variable = hydrostatic_stress
rank_two_tensor = stress
scalar_type = Hydrostatic
[../]
[]
[Variables]
[./disp_x]
order = SECOND
scaling = 1e-10
[../]
[./disp_y]
order = SECOND
scaling = 1e-10
[../]
[]
[Functions]
[./pull]
type = PiecewiseLinear
x = '0 10'
y = '0 1e-3'
[../]
[]
[Kernels]
[./stress_x]
type = ADStressDivergenceTensors
component = 0
variable = disp_x
[../]
[./stress_y]
type = ADStressDivergenceTensors
component = 1
variable = disp_y
[../]
[]
[Materials]
[./elasticity_tensor]
type = ADComputeIsotropicElasticityTensor
youngs_modulus = 1e10
poissons_ratio = 0.3
[../]
[./strain]
type = ADComputeIncrementalStrain
[../]
[./elastic_strain]
type = ADComputeMultipleInelasticStress
[../]
[./creep_ten]
type = ADPowerLawCreepStressUpdate
coefficient = 10e-24
n_exponent = 4
activation_energy = 0
base_name = creep_ten
[../]
[./creep_ten2]
type = ADPowerLawCreepStressUpdate
coefficient = 10e-24
n_exponent = 4
activation_energy = 0
base_name = creep_ten2
[../]
[./creep_one]
type = ADPowerLawCreepStressUpdate
coefficient = 1e-24
n_exponent = 4
activation_energy = 0
base_name = creep_one
[../]
[./creep_nine]
type = ADPowerLawCreepStressUpdate
coefficient = 9e-24
n_exponent = 4
activation_energy = 0
base_name = creep_nine
[../]
[./creep_zero]
type = ADPowerLawCreepStressUpdate
coefficient = 0e-24
n_exponent = 4
activation_energy = 0
base_name = creep_zero
[../]
[]
[BCs]
[./no_disp_x]
type = ADDirichletBC
variable = disp_x
boundary = left
value = 0.0
[../]
[./no_disp_y]
type = ADDirichletBC
variable = disp_y
boundary = bottom
value = 0.0
[../]
[./pull_disp_y]
type = ADFunctionDirichletBC
variable = disp_y
boundary = top
function = pull
[../]
[]
[Preconditioning]
[./smp]
type = SMP
full = true
[../]
[]
[Executioner]
type = Transient
petsc_options_iname = -pc_hypre_type
petsc_options_value = boomeramg
line_search = 'none'
nl_rel_tol = 1e-5
num_steps = 5
dt = 1e-1
[]
[Postprocessors]
[./max_disp_x]
type = ElementExtremeValue
variable = disp_x
[../]
[./max_disp_y]
type = ElementExtremeValue
variable = disp_y
[../]
[./max_hydro]
type = ElementAverageValue
variable = hydrostatic_stress
[../]
[./dt]
type = TimestepSize
[../]
[./num_lin]
type = NumLinearIterations
outputs = console
[../]
[./num_nonlin]
type = NumNonlinearIterations
outputs = console
[../]
[]
[Outputs]
csv = true
[]
(modules/solid_mechanics/test/tests/ad_anisotropic_creep/3d_bar_orthotropic_90deg_rotation_ad_creep_z_no_rotation.i)
[Mesh]
[generated_mesh]
type = GeneratedMeshGenerator
dim = 3
xmin = 0
xmax = 2
ymin = 0
ymax = 10
zmin = 0
zmax = 2
nx = 1
ny = 1
nz = 1
elem_type = HEX8
[]
[corner]
type = ExtraNodesetGenerator
new_boundary = 101
coord = '0 0 0'
input = generated_mesh
[]
[side]
type = ExtraNodesetGenerator
new_boundary = 102
coord = '2 0 0'
input = corner
[]
[]
[GlobalParams]
displacements = 'disp_x disp_y disp_z'
[]
[Physics/SolidMechanics/QuasiStatic]
[all]
strain = FINITE
add_variables = true
volumetric_locking_correction = true
use_automatic_differentiation = true
generate_output = 'elastic_strain_yy stress_yy creep_strain_yy'
[]
[]
[Materials]
[elastic_strain]
type = ADComputeMultipleInelasticStress
inelastic_models = "trial_creep"
max_iterations = 50
absolute_tolerance = 1e-18
[]
[hill_tensor]
type = ADHillConstants
# F G H L M N
hill_constants = "0.5 1.0 0.5 1.5 1.5 1.5"
use_large_rotation = true
[]
[trial_creep]
type = ADHillCreepStressUpdate
coefficient = 5e-14
n_exponent = 10
m_exponent = 0
activation_energy = 0
max_inelastic_increment = 0.00003
absolute_tolerance = 1e-18
relative_tolerance = 1e-18
# Force it to not use integration error
max_integration_error = 100.0
use_transformation = true
[]
[elasticity_tensor]
type = ADComputeIsotropicElasticityTensor
youngs_modulus = 500
poissons_ratio = 0.0
[]
[]
[BCs]
[fix_z]
type = ADDirichletBC
variable = disp_z
boundary = bottom
value = 0
[]
[rot_y]
type = DisplacementAboutAxis
boundary = bottom
function = 0
angle_units = degrees
axis_origin = '0. 0. 0.'
axis_direction = '0. 0. 1.'
component = 1
variable = disp_y
[]
#
[rot_x]
type = DisplacementAboutAxis
boundary = bottom
function = 0
angle_units = degrees
axis_origin = '0. 0. 0.'
axis_direction = '0. 0. 1.'
component = 0
variable = disp_x
[]
[rot_y90]
type = DisplacementAboutAxis
boundary = bottom
function = 0
angle_units = degrees
axis_origin = '0. 0. 0.'
axis_direction = '0. 0. 1.'
component = 1
variable = disp_y
[]
#
[rot_x90]
type = DisplacementAboutAxis
boundary = bottom
function = 0
angle_units = degrees
axis_origin = '0. 0. 0.'
axis_direction = '0. 0. 1.'
component = 0
variable = disp_x
[]
[press]
boundary = top
function = '-1.0*(t-90)*0.1'
use_displaced_mesh = true
displacements = 'disp_x disp_y disp_z'
type = Pressure
variable = disp_y
[]
[]
[Controls]
[c1]
type = TimePeriod
enable_objects = 'BCs::rot_x BCs::rot_y'
disable_objects = 'BCs::rot_x90 BCs::rot_y90 BCs::press'
start_time = '0'
end_time = '90'
[]
[c190plus]
type = TimePeriod
enable_objects = 'BCs::rot_x90 BCs::rot_y90 BCs::press'
disable_objects = 'BCs::rot_x BCs::rot_y '
start_time = '90'
end_time = '390'
[]
[]
[Postprocessors]
[creep_strain_xx]
type = ADElementAverageMaterialProperty
mat_prop = creep_strain_yy
[]
[]
[Executioner]
type = Transient
solve_type = 'PJFNK'
petsc_options = '-snes_ksp_ew'
petsc_options_iname = '-ksp_gmres_restart'
petsc_options_value = '101'
line_search = 'none'
nl_rel_tol = 1e-12
nl_abs_tol = 1e-12
nl_max_its = 50
automatic_scaling = true
l_tol = 1e-4
l_max_its = 50
start_time = 0.0
dt = 0.1
dtmin = 0.1
num_steps = 1200
[]
[Preconditioning]
[smp]
type = SMP
full = true
[]
[]
[Outputs]
exodus = false
csv = true
[]
(modules/combined/test/tests/power_law_hardening/ADPowerLawHardening.i)
# This is a test of the isotropic power law hardening constitutive model.
# In this problem, a single Hex 8 element is fixed at the bottom and pulled at the top
# at a constant rate of 0.1.
# Before yield, stress = strain (=0.1*t) as youngs modulus is 1.0.
# The yield stress for this problem is 0.25 ( as strength coefficient is 0.5 and strain rate exponent is 0.5).
# Therefore, the material should start yielding at t = 2.5 seconds and then follow stress = K *pow(strain,n) or
# stress ~ 0.5*pow(0.1*t,0.5).
#
# This tensor mechanics version of the power law hardening plasticity model matches
# the solid mechanics version for this toy problem under exodiff limits
[GlobalParams]
displacements = 'disp_x disp_y disp_z'
volumetric_locking_correction = true
[]
[Mesh]
type = GeneratedMesh
dim = 3
[]
[AuxVariables]
[total_strain_yy]
order = CONSTANT
family = MONOMIAL
[]
[]
[Functions]
[top_pull]
type = ParsedFunction
expression = t*(0.1)
[]
[]
[Physics/SolidMechanics/QuasiStatic]
[all]
add_variables = true
strain = SMALL
incremental = true
generate_output = 'stress_yy'
use_automatic_differentiation = true
[]
[]
[AuxKernels]
[total_strain_yy]
type = ADRankTwoAux
rank_two_tensor = total_strain
variable = total_strain_yy
index_i = 1
index_j = 1
[]
[]
[BCs]
[y_pull_function]
type = ADFunctionDirichletBC
variable = disp_y
boundary = top
function = top_pull
[]
[x_bot]
type = ADDirichletBC
variable = disp_x
boundary = left
value = 0.0
[]
[y_bot]
type = ADDirichletBC
variable = disp_y
boundary = bottom
value = 0.0
[]
[z_bot]
type = ADDirichletBC
variable = disp_z
boundary = back
value = 0.0
[]
[]
[Materials]
[elasticity_tensor]
type = ADComputeIsotropicElasticityTensor
youngs_modulus = 1.0
poissons_ratio = 0.3
[]
[power_law_hardening]
type = ADIsotropicPowerLawHardeningStressUpdate
strength_coefficient = 0.5 #K
strain_hardening_exponent = 0.5 #n
[]
[radial_return_stress]
type = ADComputeMultipleInelasticStress
inelastic_models = 'power_law_hardening'
[]
[]
[Executioner]
type = Transient
solve_type = 'NEWTON'
petsc_options = '-ksp_snes_ew'
petsc_options_iname = '-ksp_gmres_restart -pc_type -pc_hypre_type -pc_hypre_boomeramg_max_iter'
petsc_options_value = '201 hypre boomeramg 4'
line_search = 'none'
l_max_its = 100
nl_max_its = 100
nl_rel_tol = 1e-12
nl_abs_tol = 1e-10
l_tol = 1e-9
start_time = 0.0
end_time = 5.0
dt = 0.25
[]
[Postprocessors]
[stress_yy]
type = ElementAverageValue
variable = stress_yy
[]
[strain_yy]
type = ElementAverageValue
variable = total_strain_yy
[]
[]
[Outputs]
[out]
type = Exodus
elemental_as_nodal = true
file_base = PowerLawHardening_out
[]
[]
(modules/solid_mechanics/test/tests/ad_viscoplasticity_stress_update/creep.i)
[GlobalParams]
displacements = 'disp_x disp_y'
[]
[Mesh]
type = GeneratedMesh
dim = 2
nx = 2
ny = 2
xmax = 0.002
ymax = 0.002
[]
[Physics/SolidMechanics/QuasiStatic/All]
strain = FINITE
add_variables = true
base_name = 'total'
generate_output = 'strain_xx strain_yy strain_xy hydrostatic_stress vonmises_stress'
use_automatic_differentiation = true
[]
[Functions]
[./pull]
type = PiecewiseLinear
x = '0 0.1'
y = '0 1e-5'
[../]
[]
[Materials]
active='elasticity_tensor porous_stress porosity creep'
[./elasticity_tensor]
type = ADComputeIsotropicElasticityTensor
youngs_modulus = 1e10
poissons_ratio = 0.3
base_name = 'total'
[../]
[./porous_stress]
type = ADComputeMultipleInelasticStress
inelastic_models = creep
outputs = all
base_name = 'total'
[../]
[./regular_stress]
type = ADComputeMultipleInelasticStress
inelastic_models = creep
outputs = all
base_name = 'total'
[../]
[./porosity]
type = ADGenericConstantMaterial
prop_names = porosity
prop_values = 0.1
outputs = all
[../]
[./creep]
type = ADPowerLawCreepStressUpdate
activation_energy = 4e4
temperature = 1200
coefficient = 1e-18
gas_constant = 1.987
n_exponent = 3
base_name = 'creep'
outputs = all
[../]
[]
[BCs]
[./no_disp_x]
type = ADDirichletBC
variable = disp_x
boundary = left
value = 0.0
[../]
[./no_disp_y]
type = ADDirichletBC
variable = disp_y
boundary = bottom
value = 0.0
[../]
[./pull_disp_y]
type = ADFunctionDirichletBC
variable = disp_y
boundary = top
function = pull
[../]
[]
[Executioner]
type = Transient
solve_type = NEWTON
dt = 0.01
end_time = 0.12
[]
[Postprocessors]
[./disp_x]
type = SideAverageValue
variable = disp_x
boundary = right
[../]
[./disp_y]
type = SideAverageValue
variable = disp_y
boundary = top
[../]
[./avg_hydro]
type = ElementAverageValue
variable = total_hydrostatic_stress
[../]
[./avg_vonmises]
type = ElementAverageValue
variable = total_vonmises_stress
[../]
[./dt]
type = TimestepSize
[../]
[./num_lin]
type = NumLinearIterations
outputs = console
[../]
[./num_nonlin]
type = NumNonlinearIterations
outputs = console
[../]
[./eff_creep_strain]
type = ElementAverageValue
variable = creep_effective_creep_strain
[../]
[./porosity]
type = ElementAverageValue
variable = porosity
[../]
[]
[Outputs]
csv = true
[]
(modules/solid_mechanics/test/tests/anisotropic_plasticity/anis_plasticity_test.i)
[Mesh]
type = GeneratedMesh
dim = 3
nx = 1
ny = 1
nz = 1
[]
[GlobalParams]
displacements = 'disp_x disp_y disp_z'
volumetric_locking_correction = true
[]
[AuxVariables]
[hydrostatic_stress]
order = CONSTANT
family = MONOMIAL
[]
[plasticity_strain_xx]
order = CONSTANT
family = MONOMIAL
[]
[plasticity_strain_xy]
order = CONSTANT
family = MONOMIAL
[]
[plasticity_strain_yy]
order = CONSTANT
family = MONOMIAL
[]
[]
[Variables]
[disp_x]
scaling = 1e-10
[]
[disp_y]
scaling = 1e-10
[]
[disp_z]
scaling = 1e-10
[]
[]
[AuxKernels]
[hydrostatic_stress]
type = ADRankTwoScalarAux
variable = hydrostatic_stress
rank_two_tensor = stress
scalar_type = Hydrostatic
[]
[plasticity_strain_xx]
type = ADRankTwoAux
rank_two_tensor = trial_plasticity_plastic_strain
variable = plasticity_strain_xx
index_i = 0
index_j = 0
[]
[plasticity_strain_xy]
type = ADRankTwoAux
rank_two_tensor = trial_plasticity_plastic_strain
variable = plasticity_strain_xy
index_i = 0
index_j = 1
[]
[plasticity_strain_yy]
type = ADRankTwoAux
rank_two_tensor = trial_plasticity_plastic_strain
variable = plasticity_strain_yy
index_i = 1
index_j = 1
[]
[]
[Functions]
[pull]
type = PiecewiseLinear
x = '0 1e3 1e8'
y = '0 1e2 1e2'
[]
[]
[Physics/SolidMechanics/QuasiStatic]
[all]
strain = FINITE
add_variables = true
incremental = true
generate_output = 'elastic_strain_xx elastic_strain_yy elastic_strain_xy stress_xx stress_xy stress_yy'
use_automatic_differentiation = true
[]
[]
[Materials]
[elasticity_tensor]
type = ADComputeIsotropicElasticityTensor
youngs_modulus = 206800
poissons_ratio = 0.0
[]
[elastic_strain]
type = ADComputeMultipleInelasticStress
inelastic_models = "trial_plasticity"
max_iterations = 500
absolute_tolerance = 1e-05
[]
[hill_tensor]
type = ADHillConstants
# F G H L M N
hill_constants = "1.0 4.0 5.0 0.5 0.5 0.5"
base_name = trial_plasticity
[]
[trial_plasticity]
type = ADHillPlasticityStressUpdate
# internal_solve_output_on = always
# F G H L M N
hardening_constant = 5000
yield_stress = 20000000000000
base_name = trial_plasticity
[]
[]
[BCs]
[no_disp_x]
type = ADDirichletBC
variable = disp_x
boundary = bottom
value = 0.0
[]
[no_disp_y]
type = ADDirichletBC
variable = disp_y
boundary = bottom
value = 0.0
[]
[no_disp_z]
type = ADDirichletBC
variable = disp_z
boundary = bottom
value = 0.0
[]
[Pressure]
[Side1]
boundary = top
function = pull
[]
[]
[]
[Preconditioning]
[smp]
type = SMP
full = true
[]
[]
[Executioner]
type = Transient
solve_type = NEWTON
petsc_options_iname = '-ksp_gmres_restart -pc_type -sub_pc_type'
petsc_options_value = '101 asm lu'
line_search = 'none'
nl_rel_tol = 1e-07
nl_abs_tol = 1.0e-15
l_max_its = 90
num_steps = 40
dt = 5.0e1
start_time = 0
automatic_scaling = true
[]
[Postprocessors]
[max_disp_x]
type = ElementExtremeValue
variable = disp_x
[]
[max_disp_y]
type = ElementExtremeValue
variable = disp_y
[]
[max_hydro]
type = ElementAverageValue
variable = hydrostatic_stress
[]
[dt]
type = TimestepSize
[]
[num_lin]
type = NumLinearIterations
outputs = console
[]
[num_nonlin]
type = NumNonlinearIterations
outputs = console
[]
[]
[Outputs]
csv = true
perf_graph = true
[]
(modules/solid_mechanics/test/tests/ad_anisotropic_creep/ad_aniso_creep_x_3d_anisoElasticity.i)
# This test simulates uniaxial tensile test with the material being anisotropic
# in terms of elasticity and creep.
#
# -------------------
# ANALYTICAL SOLUTION
# -------------------
# https://mooseframework.inl.gov/source/materials/HillCreepStressUpdate.html
# q = [F(S22-S33)^2 + G(S33-S11)^2 + H(S11-S22)^2 + 2L(S23)^2 + 2M(S13)^2 + 2N(S12)^2]^0.5
# S11 = 40 Pa; other compoenents of stress are zero since it is a uniaxial test
# F=0.5 G=0.25 H=0.3866 L=1.6413 M=1.6413 N=1.2731 (as used in this test)
# Substituting the values of stress components and F, G, H, L, M and N we obtain
# q = 31.9148868 Pa
#
# Equivalent_creep_strain_rate = A(q)^n (power law creep rate used in this test)
# Substituting A=1e-16 and n=9, and q as calculated above, we obtain
# Equivalent_creep_strain_rate = 3.4351030990356175e-07
#
# The 11 (xx) component of creep_strain_tensor is calculated as below
# creep_strain_tensor_11 = (Equivalent_creep_strain_rate / q) *
# (H * (S11 - S22) - G * (S33 - S11)) * time_increment
# Substituting the values and time_increment as 0.001 we obtain the analytical solution.
#
# MOOSE Analytical
# creep_strain_tensor_11 2.740674587165e-06 2.7407731645305e-06
#
# -----------------------------------------
# PYTHON SCRIPT FOR THE ANALYTICAL SOLUTION
# -----------------------------------------
# import math
# F=0.5; G=0.25; H=0.3866; L=1.6413; M=1.6413; N=1.2731
# S11=40; S22=0; S33=0; S23=0; S13=0; S12=0
# q = math.sqrt(F*(S22-S33)**2 + G*(S33-S11)**2 + H*(S11-S22)**2 + 2*L*(S23)**2 + 2*M*(S13)**2 + 2*N*(S12)**2)
# A=1e-16; n=9; time=0.001
# equivalent_creep_strain_rate = A*(q**n)
# equivalent_creep_strain_rate_11=(equivalent_creep_strain_rate / q) * (H * (S11 - S22) - G * (S33 - S11)) * time
# print(equivalent_creep_strain_rate_11)
[Mesh]
[gen]
type = GeneratedMeshGenerator
dim = 3
nx = 10
ny = 2
nz = 2
xmin = 0.0
ymin = 0.0
zmin = 0.0
xmax = 10.0
ymax = 1.0
zmax = 1.0
[]
[corner_node]
type = ExtraNodesetGenerator
new_boundary = '100'
nodes = '3 69'
input = gen
[]
[corner_node_2]
type = ExtraNodesetGenerator
new_boundary = '101'
nodes = '4 47'
input = corner_node
[]
[]
[GlobalParams]
displacements = 'disp_x disp_y disp_z'
volumetric_locking_correction = true
[]
[AuxVariables]
[hydrostatic_stress]
order = CONSTANT
family = MONOMIAL
[]
[creep_strain_xx]
order = CONSTANT
family = MONOMIAL
[]
[creep_strain_xy]
order = CONSTANT
family = MONOMIAL
[]
[creep_strain_yy]
order = CONSTANT
family = MONOMIAL
[]
[]
[AuxKernels]
[hydrostatic_stress]
type = ADRankTwoScalarAux
variable = hydrostatic_stress
rank_two_tensor = stress
scalar_type = Hydrostatic
[]
[creep_strain_xx]
type = ADRankTwoAux
rank_two_tensor = creep_strain
variable = creep_strain_xx
index_i = 0
index_j = 0
[]
[creep_strain_xy]
type = ADRankTwoAux
rank_two_tensor = creep_strain
variable = creep_strain_xy
index_i = 0
index_j = 1
[]
[creep_strain_yy]
type = ADRankTwoAux
rank_two_tensor = creep_strain
variable = creep_strain_yy
index_i = 1
index_j = 1
[]
[sigma_xx]
type = ADRankTwoAux
rank_two_tensor = stress
variable = stress_xx
index_i = 0
index_j = 0
[]
[]
[Functions]
[pull]
type = PiecewiseLinear
x = '0 1.0e-9 1.0'
y = '0 -4e1 -4e1'
[]
[]
[Physics/SolidMechanics/QuasiStatic]
[all]
strain = FINITE
generate_output = 'elastic_strain_xx stress_xx'
use_automatic_differentiation = true
add_variables = true
[]
[]
[Materials]
[elasticity_tensor]
type = ADComputeElasticityTensor
C_ijkl = '2925.433 391.979 391.979 2127.590 322.280 2127.590 1805.310 3.96 3.96'
fill_method = symmetric9
[]
[elastic_strain]
type = ADComputeMultipleInelasticStress
inelastic_models = "trial_creep_two"
max_iterations = 50
absolute_tolerance = 1e-16
[]
[hill_tensor]
type = ADHillConstants
# F G H L M N
hill_constants = "0.5 0.25 0.3866 1.6413 1.6413 1.2731"
[]
[trial_creep_two]
type = ADHillCreepStressUpdate
coefficient = 1e-16
n_exponent = 9
m_exponent = 0
activation_energy = 0
max_inelastic_increment = 0.00003
absolute_tolerance = 1e-20
relative_tolerance = 1e-20
# Force it to not use integration error
max_integration_error = 100.0
anisotropic_elasticity = true
creep_prefactor = 1.0
[]
[]
[BCs]
[no_disp_x]
type = ADDirichletBC
variable = disp_x
boundary = left
value = 0.0
[]
[no_disp_y]
type = ADDirichletBC
variable = disp_y
boundary = 100
value = 0.0
[]
[no_disp_z]
type = ADDirichletBC
variable = disp_z
boundary = 101
value = 0.0
[]
[Pressure]
[Side1]
boundary = right
function = pull
[]
[]
[]
[Executioner]
type = Transient
solve_type = PJFNK
petsc_options_iname = '-pc_type -pc_factor_mat_solver_package -mat_mffd_err'
petsc_options_value = 'lu superlu_dist 1e-5'
nl_rel_tol = 1.0e-14
nl_abs_tol = 1.0e-14
l_max_its = 10
num_steps = 5
dt = 1.0e-4
start_time = 0
automatic_scaling = true
[]
[Postprocessors]
[matl_ts_min]
type = MaterialTimeStepPostprocessor
[]
[max_disp_x]
type = ElementExtremeValue
variable = disp_x
[]
[max_disp_y]
type = ElementExtremeValue
variable = disp_y
[]
[max_hydro]
type = ElementAverageValue
variable = hydrostatic_stress
[]
[dt]
type = TimestepSize
[]
[num_lin]
type = NumLinearIterations
outputs = console
[]
[num_nonlin]
type = NumNonlinearIterations
outputs = console
[]
[creep_strain_xx]
type = ElementalVariableValue
variable = creep_strain_xx
execute_on = 'TIMESTEP_END'
elementid = 39
[]
[elastic_strain_xx]
type = ElementalVariableValue
variable = elastic_strain_xx
execute_on = 'TIMESTEP_END'
elementid = 39
[]
[sigma_xx]
type = ElementalVariableValue
variable = stress_xx
execute_on = 'TIMESTEP_END'
elementid = 39
[]
[]
[Outputs]
csv = true
exodus = false
perf_graph = true
# unnecessary output variables
hide = 'matl_ts_min max_disp_x max_disp_y max_hydro dt num_lin num_nonlin'
[]
(modules/solid_mechanics/test/tests/anisotropic_elastoplasticity/ad_uniaxial_x.i)
# This test simulates uniaxial tensile loading in x-direction.
# The slope of the stress vs. plastic strain is evaluated from
# the simulation and compared with the value calculated using
# the analytical expression. This test uses a material with li-
# near strain hardening.
# For uniaxial tensile loading in y-direction, the slope of the
# stress vs. plastic strain is (2K / (G + H)) where K is the ha-
# rdening constant, and G & H are the Hill's constant. For deta-
# ils on the derivation of the expression for slope please refer
# the documentation of this material.
# Slope obtained from this MOOSE test simulation:
# = 1.791 x 10^9
# Slope obtained from analytical expression:
# = 2 x 10^9 / (0.4 + 0.7) = 1.818 x 10^9
[Mesh]
[gen]
type = GeneratedMeshGenerator
dim = 3
[]
[]
[GlobalParams]
displacements = 'disp_x disp_y disp_z'
volumetric_locking_correction = true
[]
[AuxVariables]
[hydrostatic_stress]
order = CONSTANT
family = MONOMIAL
[]
[plastic_strain_xx]
order = CONSTANT
family = MONOMIAL
[]
[plastic_strain_xy]
order = CONSTANT
family = MONOMIAL
[]
[plastic_strain_yy]
order = CONSTANT
family = MONOMIAL
[]
[sigma_xx]
order = CONSTANT
family = MONOMIAL
[]
[]
[AuxKernels]
[hydrostatic_stress]
type = ADRankTwoScalarAux
variable = hydrostatic_stress
rank_two_tensor = stress
scalar_type = Hydrostatic
[]
[plasticity_strain_xx]
type = ADRankTwoAux
rank_two_tensor = plastic_strain
variable = plastic_strain_xx
index_i = 0
index_j = 0
[]
[plasticity_strain_xy]
type = ADRankTwoAux
rank_two_tensor = plastic_strain
variable = plastic_strain_xy
index_i = 0
index_j = 1
[]
[plasticity_strain_yy]
type = ADRankTwoAux
rank_two_tensor = plastic_strain
variable = plastic_strain_yy
index_i = 1
index_j = 1
[]
[sigma_xx]
type = ADRankTwoAux
rank_two_tensor = stress
variable = stress_xx
index_i = 0
index_j = 0
[]
[]
[Functions]
[pull]
type = PiecewiseLinear
x = '0 1e1'
y = '0 -2e8'
[]
[]
[Physics/SolidMechanics/QuasiStatic]
[all]
strain = FINITE
generate_output = 'elastic_strain_xx stress_xx strain_xx plastic_strain_xx'
use_automatic_differentiation = true
add_variables = true
[]
[]
[Materials]
[elasticity_tensor]
type = ADComputeElasticityTensor
fill_method = orthotropic
C_ijkl = '10.0e10 15.0e10 20.0e10 2.0e10 2.0e10 2.0e10 0.2 0.2 0.2 0.13333333333333333 0.1 0.15'
[]
[elastic_strain]
type = ADComputeMultipleInelasticStress
inelastic_models = "trial_plasticity"
max_iterations = 50
absolute_tolerance = 1e-16
[]
[hill_tensor]
type = ADHillConstants
# F G H L M N
hill_constants = "0.6 0.4 0.7 1.5 1.5 1.5"
[]
[trial_plasticity]
type = ADHillElastoPlasticityStressUpdate
hardening_constant = 10e9
yield_stress = 60e6
absolute_tolerance = 1e-15 # 1e-8
relative_tolerance = 1e-13 # 1e-15
# internal_solve_full_iteration_history = true
max_inelastic_increment = 2.0e-5
# internal_solve_output_on = on_error
[]
[]
[BCs]
[no_disp_x]
type = ADDirichletBC
variable = disp_x
boundary = left
value = 0.0
[]
[no_disp_y]
type = ADDirichletBC
variable = disp_y
boundary = bottom
value = 0.0
[]
[no_disp_z]
type = ADDirichletBC
variable = disp_z
boundary = back
value = 0.0
[]
[Pressure]
[Side1]
boundary = right
function = pull
[]
[]
[]
[Executioner]
type = Transient
solve_type = NEWTON
petsc_options_iname = '-pc_type -pc_factor_mat_solver_package'
petsc_options_value = 'lu superlu_dist'
nl_rel_tol = 1e-12
nl_abs_tol = 1.0e-14
l_max_its = 90
[TimeStepper]
type = IterationAdaptiveDT
optimal_iterations = 30
iteration_window = 9
growth_factor = 1.05
cutback_factor = 0.5
timestep_limiting_postprocessor = matl_ts_min
dt = 0.1
time_t = '0 2.5 10'
time_dt = '0.1 1.0e-2 1.0e-2'
[]
start_time = 0
end_time = 10.0
automatic_scaling = true
[]
[Postprocessors]
[matl_ts_min]
type = MaterialTimeStepPostprocessor
[]
[max_disp_x]
type = ElementExtremeValue
variable = disp_x
[]
[max_hydro]
type = ElementAverageValue
variable = hydrostatic_stress
[]
[dt]
type = TimestepSize
[]
[plasticity_strain_xx]
type = ElementalVariableValue
variable = plastic_strain_xx
execute_on = 'TIMESTEP_END'
elementid = 0
[]
[elastic_strain_xx]
type = ElementalVariableValue
variable = elastic_strain_xx
execute_on = 'TIMESTEP_END'
elementid = 0
[]
[strain_xx]
type = ElementalVariableValue
variable = strain_xx
execute_on = 'TIMESTEP_END'
elementid = 0
[]
[sigma_xx]
type = ElementalVariableValue
variable = stress_xx
execute_on = 'TIMESTEP_END'
elementid = 0
[]
[]
[Outputs]
csv = true
perf_graph = true
[]
(modules/solid_mechanics/test/tests/rom_stress_update/ad_verification.i)
[Mesh]
type = GeneratedMesh
dim = 3
[]
[GlobalParams]
displacements = 'disp_x disp_y disp_z'
[]
[AuxVariables]
[temperature]
[]
[]
[AuxKernels]
[temp_aux]
type = FunctionAux
variable = temperature
function = temp_fcn
execute_on = 'initial timestep_begin'
[]
[]
[Functions]
[rhom_fcn]
type = PiecewiseConstant
data_file = ss316_verification_data.csv
x_index_in_file = 0
y_index_in_file = 1
format = columns
xy_in_file_only = false
direction = LEFT_INCLUSIVE
[]
[rhoi_fcn]
type = PiecewiseConstant
data_file = ss316_verification_data.csv
x_index_in_file = 0
y_index_in_file = 2
format = columns
xy_in_file_only = false
direction = LEFT_INCLUSIVE
[]
[vmJ2_fcn]
type = PiecewiseConstant
data_file = ss316_verification_data.csv
x_index_in_file = 0
y_index_in_file = 3
format = columns
xy_in_file_only = false
direction = LEFT_INCLUSIVE
[]
[evm_fcn]
type = PiecewiseConstant
data_file = ss316_verification_data.csv
x_index_in_file = 0
y_index_in_file = 4
format = columns
xy_in_file_only = false
direction = LEFT_INCLUSIVE
[]
[temp_fcn]
type = PiecewiseConstant
data_file = ss316_verification_data.csv
x_index_in_file = 0
y_index_in_file = 5
format = columns
xy_in_file_only = false
direction = LEFT_INCLUSIVE
[]
[rhom_soln_fcn]
type = PiecewiseConstant
data_file = ss316_verification_data.csv
x_index_in_file = 0
y_index_in_file = 7
format = columns
xy_in_file_only = false
direction = LEFT_INCLUSIVE
[]
[rhoi_soln_fcn]
type = PiecewiseConstant
data_file = ss316_verification_data.csv
x_index_in_file = 0
y_index_in_file = 8
format = columns
xy_in_file_only = false
direction = LEFT_INCLUSIVE
[]
[creep_rate_soln_fcn]
type = PiecewiseConstant
data_file = ss316_verification_data.csv
x_index_in_file = 0
y_index_in_file = 10
format = columns
xy_in_file_only = false
direction = LEFT_INCLUSIVE
[]
[]
[Physics/SolidMechanics/QuasiStatic]
[all]
strain = FINITE
add_variables = true
generate_output = 'vonmises_stress'
use_automatic_differentiation = true
[]
[]
[BCs]
[symmx]
type = ADDirichletBC
variable = disp_x
boundary = left
value = 0
[]
[symmy]
type = ADDirichletBC
variable = disp_y
boundary = bottom
value = 0
[]
[symmz]
type = ADDirichletBC
variable = disp_z
boundary = back
value = 0
[]
[pull_x]
type = ADDirichletBC
variable = disp_x
boundary = right
value = 1e-5 # This is required to make a non-zero effective trial stress so radial return is engaged
[]
[]
[Materials]
[elasticity_tensor]
type = ADComputeIsotropicElasticityTensor
shear_modulus = 1e13
poissons_ratio = 0.3
[]
[stress]
type = ADComputeMultipleInelasticStress
inelastic_models = rom_stress_prediction
[]
[rom_stress_prediction]
type = ADSS316HLAROMANCEStressUpdateTest
temperature = temperature
effective_inelastic_strain_name = effective_creep_strain
internal_solve_full_iteration_history = true
apply_strain = false
outputs = all
wall_dislocation_density_forcing_function = rhoi_fcn
cell_dislocation_density_forcing_function = rhom_fcn
old_creep_strain_forcing_function = evm_fcn
wall_input_window_low_failure = ERROR
wall_input_window_high_failure = ERROR
cell_input_window_low_failure = ERROR
cell_input_window_high_failure = ERROR
temperature_input_window_low_failure = ERROR
temperature_input_window_high_failure = ERROR
stress_input_window_low_failure = ERROR
stress_input_window_high_failure = ERROR
old_strain_input_window_low_failure = ERROR
old_strain_input_window_high_failure = ERROR
environment_input_window_low_failure = ERROR
environment_input_window_high_failure = ERROR
effective_stress_forcing_function = vmJ2_fcn
[]
[]
[Executioner]
type = Transient
solve_type = 'NEWTON'
petsc_options_iname = '-pc_type'
petsc_options_value = 'lu'
nl_abs_tol = 1e-1 # Nothing is really being solved here, so loose tolerances are okay
dt = 1e-3
end_time = 1e-2
timestep_tolerance = 1e-3
[]
[Postprocessors]
[extrapolation]
type = ElementAverageValue
variable = ROM_extrapolation
outputs = console
[]
[old_strain_in]
type = FunctionValuePostprocessor
function = evm_fcn
execute_on = 'TIMESTEP_END initial'
outputs = console
[]
[temperature]
type = ElementAverageValue
variable = temperature
outputs = console
[]
[rhom]
type = ElementAverageValue
variable = cell_dislocations
[]
[rhoi]
type = ElementAverageValue
variable = wall_dislocations
[]
[creep_rate]
type = ElementAverageValue
variable = creep_rate
[]
[rhom_in]
type = FunctionValuePostprocessor
function = rhom_fcn
execute_on = 'TIMESTEP_END initial'
outputs = console
[]
[rhoi_in]
type = FunctionValuePostprocessor
function = rhoi_fcn
execute_on = 'TIMESTEP_END initial'
outputs = console
[]
[vmJ2_in]
type = FunctionValuePostprocessor
function = vmJ2_fcn
execute_on = 'TIMESTEP_END initial'
outputs = console
[]
[rhom_soln]
type = FunctionValuePostprocessor
function = rhom_soln_fcn
outputs = console
[]
[rhoi_soln]
type = FunctionValuePostprocessor
function = rhoi_soln_fcn
outputs = console
[]
[creep_rate_soln]
type = FunctionValuePostprocessor
function = creep_rate_soln_fcn
[]
[rhom_diff]
type = ParsedPostprocessor
pp_names = 'rhom_soln rhom'
expression = '(rhom_soln - rhom) / rhom_soln'
outputs = console
[]
[rhoi_diff]
type = ParsedPostprocessor
pp_names = 'rhoi_soln rhoi'
expression = '(rhoi_soln - rhoi) / rhoi_soln'
outputs = console
[]
[creep_rate_diff]
type = ParsedPostprocessor
pp_names = 'creep_rate creep_rate_soln'
expression = '(creep_rate_soln - creep_rate) / creep_rate_soln'
outputs = console
[]
[z_rhom_max_diff]
type = TimeExtremeValue
postprocessor = rhom_diff
value_type = abs_max
[]
[z_rhoi_max_diff]
type = TimeExtremeValue
postprocessor = rhoi_diff
value_type = abs_max
[]
[z_creep_rate_max_diff]
type = TimeExtremeValue
postprocessor = creep_rate_diff
value_type = abs_max
[]
[]
[Outputs]
csv = true
execute_on = 'INITIAL TIMESTEP_END FINAL'
[]
(modules/solid_mechanics/test/tests/ad_viscoplasticity_stress_update/negative_porosity.i)
# This test provides an example of an individual LPS viscoplasticity model
[GlobalParams]
displacements = 'disp_x disp_y'
[]
[Mesh]
type = GeneratedMesh
dim = 2
nx = 1
ny = 1
xmax = 0.002
ymax = 0.002
[]
[Physics/SolidMechanics/QuasiStatic/All]
strain = FINITE
add_variables = true
generate_output = 'strain_xx strain_yy strain_xy hydrostatic_stress vonmises_stress'
use_automatic_differentiation = true
[]
[Functions]
[./pull]
type = PiecewiseLinear
x = '0 0.1'
y = '0 1e-5'
[../]
[]
[Materials]
[./elasticity_tensor]
type = ADComputeIsotropicElasticityTensor
youngs_modulus = 1e10
poissons_ratio = 0.3
[../]
[./stress]
type = ADComputeMultipleInelasticStress
inelastic_models = lps
outputs = all
[../]
[./porosity]
type = ADGenericConstantMaterial
prop_names = 'porosity'
prop_values = '-0.1'
outputs = 'all'
[../]
[./lps]
type = ADViscoplasticityStressUpdate
coefficient = 'coef'
power = 3
outputs = all
relative_tolerance = 1e-11
initial_porosity = 0.1
negative_behavior = ZERO
[../]
[./coef]
type = ADParsedMaterial
property_name = coef
# Example of creep power law
expression = '1e-18 * exp(-4e4 / 1.987 / 1200)'
[../]
[]
[BCs]
[./no_disp_x]
type = ADDirichletBC
variable = disp_x
boundary = left
value = 0.0
[../]
[./no_disp_y]
type = ADDirichletBC
variable = disp_y
boundary = bottom
value = 0.0
[../]
[./pull_disp_y]
type = ADFunctionDirichletBC
variable = disp_y
boundary = top
function = pull
[../]
[]
[Executioner]
type = Transient
solve_type = NEWTON
dt = 0.01
end_time = 0.12
[]
[Postprocessors]
[./disp_x]
type = SideAverageValue
variable = disp_x
boundary = right
[../]
[./disp_y]
type = SideAverageValue
variable = disp_y
boundary = top
[../]
[./avg_hydro]
type = ElementAverageValue
variable = hydrostatic_stress
[../]
[./avg_vonmises]
type = ElementAverageValue
variable = vonmises_stress
[../]
[./dt]
type = TimestepSize
[../]
[./num_lin]
type = NumLinearIterations
outputs = console
[../]
[./num_nonlin]
type = NumNonlinearIterations
outputs = console
[../]
[./eff_creep_strain]
type = ElementAverageValue
variable = effective_viscoplasticity
[../]
[./porosity]
type = ElementAverageValue
variable = porosity
[../]
[]
[Outputs]
csv = true
[]
(modules/solid_mechanics/test/tests/power_law_creep/ad_smallstrain.i)
# 1x1x1 unit cube with uniform pressure on top face for the case of small strain.
# This test does not have a solid mechanics analog because there is not an equvialent
# small strain with rotations strain calculator material in solid mechanics
[GlobalParams]
displacements = 'disp_x disp_y disp_z'
[]
[Mesh]
type = GeneratedMesh
dim = 3
nx = 1
ny = 1
nz = 1
[]
[Variables]
[temp]
order = FIRST
family = LAGRANGE
initial_condition = 1000.0
[]
[]
[Physics/SolidMechanics/QuasiStatic]
[all]
strain = SMALL
incremental = true
add_variables = true
generate_output = 'stress_yy creep_strain_xx creep_strain_yy creep_strain_zz elastic_strain_yy'
use_automatic_differentiation = true
[]
[]
[Functions]
[top_pull]
type = PiecewiseLinear
x = '0 1'
y = '1 1'
[]
[]
[Kernels]
[heat]
type = Diffusion
variable = temp
[]
[heat_ie]
type = TimeDerivative
variable = temp
[]
[]
[BCs]
[u_top_pull]
type = ADPressure
variable = disp_y
boundary = top
factor = -10.0e6
function = top_pull
[]
[u_bottom_fix]
type = ADDirichletBC
variable = disp_y
boundary = bottom
value = 0.0
[]
[u_yz_fix]
type = ADDirichletBC
variable = disp_x
boundary = left
value = 0.0
[]
[u_xy_fix]
type = ADDirichletBC
variable = disp_z
boundary = back
value = 0.0
[]
[temp_fix]
type = DirichletBC
variable = temp
boundary = 'bottom top'
value = 1000.0
[]
[]
[Materials]
[elasticity_tensor]
type = ADComputeIsotropicElasticityTensor
youngs_modulus = 2e11
poissons_ratio = 0.3
constant_on = SUBDOMAIN
[]
[radial_return_stress]
type = ADComputeMultipleInelasticStress
inelastic_models = 'power_law_creep'
[]
[power_law_creep]
type = ADPowerLawCreepStressUpdate
coefficient = 1.0e-15
n_exponent = 4
activation_energy = 3.0e5
temperature = temp
[]
[]
[Preconditioning]
[smp]
type = SMP
full = true
[]
[]
[Executioner]
type = Transient
solve_type = 'PJFNK'
petsc_options = '-snes_ksp_ew'
petsc_options_iname = '-ksp_gmres_restart'
petsc_options_value = '101'
line_search = 'none'
l_max_its = 20
nl_max_its = 20
nl_rel_tol = 1e-6
nl_abs_tol = 1e-6
l_tol = 1e-5
start_time = 0.0
end_time = 1.0
num_steps = 10
dt = 0.1
[]
[Outputs]
exodus = true
[]
(modules/solid_mechanics/test/tests/ad_viscoplasticity_stress_update/exact.i)
# This test provides comparison to calculated values from Leblond:1994kl
[GlobalParams]
displacements = 'disp_x disp_y disp_z'
pore_shape_model = spherical
[]
[Mesh]
[./msh]
type = CartesianMeshGenerator
dim = 3
dx = 0.01
dy = 0.01
dz = 0.01
iz = 1
ix = 1
iy = 1
[../]
[./extra_nodeset]
type = ExtraNodesetGenerator
input = msh
new_boundary = 'origin'
coord = '0 0 0'
[]
[]
[Physics/SolidMechanics/QuasiStatic/All]
strain = FINITE
add_variables = true
generate_output = 'strain_xx strain_yy strain_xy hydrostatic_stress vonmises_stress'
use_automatic_differentiation = true
[]
[Functions]
[./Q_gtn]
type = ParsedFunction
symbol_names = 'avg_vonmises gtn_gauge_stress'
symbol_values = 'avg_vonmises gtn_gauge_stress'
expression = 'avg_vonmises/gtn_gauge_stress'
[../]
[./M_gtn]
type = ParsedFunction
symbol_names = 'avg_hydro gtn_gauge_stress'
symbol_values = 'avg_hydro gtn_gauge_stress'
expression = 'abs(avg_hydro) / gtn_gauge_stress'
[../]
[./Q_ten]
type = ParsedFunction
symbol_names = 'avg_vonmises ten_gauge_stress'
symbol_values = 'avg_vonmises ten_gauge_stress'
expression = 'avg_vonmises/ten_gauge_stress'
[../]
[./M_ten]
type = ParsedFunction
symbol_names = 'avg_hydro ten_gauge_stress'
symbol_values = 'avg_hydro ten_gauge_stress'
expression = 'abs(avg_hydro) / ten_gauge_stress'
[../]
[./Q_five]
type = ParsedFunction
symbol_names = 'avg_vonmises five_gauge_stress'
symbol_values = 'avg_vonmises five_gauge_stress'
expression = 'avg_vonmises/five_gauge_stress'
[../]
[./M_five]
type = ParsedFunction
symbol_names = 'avg_hydro five_gauge_stress'
symbol_values = 'avg_hydro five_gauge_stress'
expression = 'abs(avg_hydro) / five_gauge_stress'
[../]
[./Q_three]
type = ParsedFunction
symbol_names = 'avg_vonmises three_gauge_stress'
symbol_values = 'avg_vonmises three_gauge_stress'
expression = 'avg_vonmises / three_gauge_stress'
[../]
[./M_three]
type = ParsedFunction
symbol_names = 'avg_hydro three_gauge_stress'
symbol_values = 'avg_hydro three_gauge_stress'
expression = 'abs(avg_hydro) / three_gauge_stress'
[../]
[./Q_two]
type = ParsedFunction
symbol_names = 'avg_vonmises two_gauge_stress'
symbol_values = 'avg_vonmises two_gauge_stress'
expression = 'avg_vonmises/two_gauge_stress'
[../]
[./M_two]
type = ParsedFunction
symbol_names = 'avg_hydro two_gauge_stress'
symbol_values = 'avg_hydro two_gauge_stress'
expression = 'abs(avg_hydro) / two_gauge_stress'
[../]
[./Q_onepointfive]
type = ParsedFunction
symbol_names = 'avg_vonmises onepointfive_gauge_stress'
symbol_values = 'avg_vonmises onepointfive_gauge_stress'
expression = 'avg_vonmises / onepointfive_gauge_stress'
[../]
[./M_onepointfive]
type = ParsedFunction
symbol_names = 'avg_hydro onepointfive_gauge_stress'
symbol_values = 'avg_hydro onepointfive_gauge_stress'
expression = 'abs(avg_hydro) / onepointfive_gauge_stress'
[../]
[./Q_one]
type = ParsedFunction
symbol_names = 'avg_vonmises one_gauge_stress'
symbol_values = 'avg_vonmises one_gauge_stress'
expression = 'avg_vonmises / one_gauge_stress'
[../]
[./M_one]
type = ParsedFunction
symbol_names = 'avg_hydro one_gauge_stress'
symbol_values = 'avg_hydro one_gauge_stress'
expression = 'abs(avg_hydro) / one_gauge_stress'
[../]
[]
[Materials]
[./elasticity_tensor]
type = ADComputeIsotropicElasticityTensor
youngs_modulus = 1e10
poissons_ratio = 0.3
[../]
[./stress]
type = ADComputeMultipleInelasticStress
inelastic_models = 'gtn lps_ten lps_five lps_three lps_two lps_onepointfive lps_one'
outputs = all
extra_stress_names = extra_stress
[../]
[./porosity]
type = ADPorosityFromStrain
initial_porosity = 1e-3
inelastic_strain = 'combined_inelastic_strain'
outputs = 'all'
[../]
[./gtn]
type = ADViscoplasticityStressUpdate
coefficient = 0
power = 1 # arbitrary
viscoplasticity_model = GTN
base_name = gtn
outputs = all
relative_tolerance = 1e-30
[../]
[./lps_ten]
type = ADViscoplasticityStressUpdate
coefficient = 0
power = 10
base_name = ten
outputs = all
relative_tolerance = 1e-30
[../]
[./lps_five]
type = ADViscoplasticityStressUpdate
coefficient = 0
power = 5
base_name = five
outputs = all
relative_tolerance = 1e-30
[../]
[./lps_three]
type = ADViscoplasticityStressUpdate
coefficient = 0
power = 3
base_name = three
outputs = all
relative_tolerance = 1e-30
[../]
[./lps_two]
type = ADViscoplasticityStressUpdate
coefficient = 0
power = 2
base_name = two
outputs = all
relative_tolerance = 1e-30
[../]
[./lps_onepointfive]
type = ADViscoplasticityStressUpdate
coefficient = 0
power = 1.5
base_name = onepointfive
outputs = all
relative_tolerance = 1e-30
[../]
[./lps_one]
type = ADViscoplasticityStressUpdate
coefficient = 0
power = 1
base_name = one
outputs = all
relative_tolerance = 1e-30
[../]
[./const_stress]
type = ComputeExtraStressConstant
extra_stress_tensor = '1 1 1 1 1 1 1 1 1'
outputs = all
[../]
[]
[BCs]
[./no_disp_x]
type = ADDirichletBC
variable = disp_x
boundary = left
value = 0.0
[../]
[./no_disp_y]
type = ADDirichletBC
variable = disp_y
boundary = bottom
value = 0.0
[../]
[./no_disp_z]
type = ADDirichletBC
variable = disp_z
boundary = back
value = 0.0
[../]
[./Pressure]
[./bcs]
boundary = 'top right front'
function = '10^(t/4.5)'
use_automatic_differentiation = true
[../]
[../]
[]
[Executioner]
type = Transient
solve_type = NEWTON
num_steps = 10
nl_abs_tol = 1e-8
[]
[Postprocessors]
[./avg_hydro]
type = ElementAverageValue
variable = hydrostatic_stress
[../]
[./avg_vonmises]
type = ElementAverageValue
variable = vonmises_stress
[../]
[./gtn_gauge_stress]
type = ElementAverageValue
variable = gtn_gauge_stress
outputs = none
[../]
[./0Q_gtn]
type = FunctionValuePostprocessor
function = Q_gtn
[../]
[./0M_gtn]
type = FunctionValuePostprocessor
function = M_gtn
[../]
[./ten_gauge_stress]
type = ElementAverageValue
variable = ten_gauge_stress
outputs = none
[../]
[./1Q_ten]
type = FunctionValuePostprocessor
function = Q_ten
[../]
[./1M_ten]
type = FunctionValuePostprocessor
function = M_ten
[../]
[./five_gauge_stress]
type = ElementAverageValue
variable = five_gauge_stress
outputs = none
[../]
[./2Q_five]
type = FunctionValuePostprocessor
function = Q_five
[../]
[./2M_five]
type = FunctionValuePostprocessor
function = M_five
[../]
[./three_gauge_stress]
type = ElementAverageValue
variable = three_gauge_stress
outputs = none
[../]
[./3Q_three]
type = FunctionValuePostprocessor
function = Q_three
[../]
[./3M_three]
type = FunctionValuePostprocessor
function = M_three
[../]
[./two_gauge_stress]
type = ElementAverageValue
variable = two_gauge_stress
outputs = none
[../]
[./4Q_two]
type = FunctionValuePostprocessor
function = Q_two
[../]
[./4M_two]
type = FunctionValuePostprocessor
function = M_two
[../]
[./onepointfive_gauge_stress]
type = ElementAverageValue
variable = onepointfive_gauge_stress
outputs = none
[../]
[./5Q_onepointfive]
type = FunctionValuePostprocessor
function = Q_onepointfive
[../]
[./5M_onepointfive]
type = FunctionValuePostprocessor
function = M_onepointfive
[../]
[./one_gauge_stress]
type = ElementAverageValue
variable = one_gauge_stress
outputs = none
[../]
[./6Q_one]
type = FunctionValuePostprocessor
function = Q_one
[../]
[./6M_one]
type = FunctionValuePostprocessor
function = M_one
[../]
[]
[Outputs]
csv = true
file_base = exact_spherical_out
[]
(modules/solid_mechanics/test/tests/anisotropic_elastoplasticity/ad_uniaxial_y.i)
# This test simulates uniaxial tensile loading in y-direction.
# The slope of the stress vs. plastic strain is evaluated from
# the simulation and compared with the value calculated using
# the analytical expression. This test uses a material with li-
# near strain hardening.
# For uniaxial tensile loading in y-direction, the slope of the
# stress vs. plastic strain is (2K / (F + H)) where K is the ha-
# rdening constant, and F & H are the Hill's constant. For deta-
# ils on the derivation of the expression for slope please refer
# the documentation of this material.
# Slope obtained from this MOOSE test simulation:
# = 1.521 x 10^9
# Slope obtained from analytical expression:
# = 2 x 10^9 / (0.6 + 0.7) = 1.538 x 10^9
[Mesh]
[gen]
type = GeneratedMeshGenerator
dim = 3
[]
[]
[GlobalParams]
displacements = 'disp_x disp_y disp_z'
volumetric_locking_correction = true
[]
[AuxVariables]
[hydrostatic_stress]
order = CONSTANT
family = MONOMIAL
[]
[plastic_strain_xx]
order = CONSTANT
family = MONOMIAL
[]
[plastic_strain_xy]
order = CONSTANT
family = MONOMIAL
[]
[plastic_strain_yy]
order = CONSTANT
family = MONOMIAL
[]
[sigma_yy]
order = CONSTANT
family = MONOMIAL
[]
[]
[AuxKernels]
[hydrostatic_stress]
type = ADRankTwoScalarAux
variable = hydrostatic_stress
rank_two_tensor = stress
scalar_type = Hydrostatic
[]
[plasticity_strain_xx]
type = ADRankTwoAux
rank_two_tensor = plastic_strain
variable = plastic_strain_xx
index_i = 0
index_j = 0
[]
[plasticity_strain_xy]
type = ADRankTwoAux
rank_two_tensor = plastic_strain
variable = plastic_strain_xy
index_i = 0
index_j = 1
[]
[plasticity_strain_yy]
type = ADRankTwoAux
rank_two_tensor = plastic_strain
variable = plastic_strain_yy
index_i = 1
index_j = 1
[]
[sigma_yy]
type = ADRankTwoAux
rank_two_tensor = stress
variable = stress_yy
index_i = 1
index_j = 1
[]
[]
[Functions]
[pull]
type = PiecewiseLinear
x = '0 1e1 1e8'
y = '0 -4e8 -4e8'
[]
[]
[Physics/SolidMechanics/QuasiStatic]
[all]
strain = FINITE
generate_output = 'elastic_strain_yy stress_yy strain_yy plastic_strain_yy'
use_automatic_differentiation = true
add_variables = true
[]
[]
[Materials]
[elasticity_tensor]
type = ADComputeElasticityTensor
fill_method = orthotropic
C_ijkl = '10.0e10 15.0e10 20.0e10 2.0e10 2.0e10 2.0e10 0.2 0.2 0.2 0.13333333333333333 0.1 0.15'
[]
[elastic_strain]
type = ADComputeMultipleInelasticStress
inelastic_models = "trial_plasticity"
max_iterations = 50
absolute_tolerance = 1e-16
[]
[hill_tensor]
type = ADHillConstants
# F G H L M N
hill_constants = "0.6 0.4 0.7 1.5 1.5 1.5"
[]
[trial_plasticity]
type = ADHillElastoPlasticityStressUpdate
hardening_constant = 10e9
yield_stress = 60e6
absolute_tolerance = 1e-15
relative_tolerance = 1e-13
# internal_solve_full_iteration_history = true
max_inelastic_increment = 2.0e-5
# internal_solve_output_on = on_error
[]
[]
[BCs]
[no_disp_x]
type = ADDirichletBC
variable = disp_x
boundary = left
value = 0.0
[]
[no_disp_y]
type = ADDirichletBC
variable = disp_y
boundary = bottom
value = 0.0
[]
[no_disp_z]
type = ADDirichletBC
variable = disp_z
boundary = back
value = 0.0
[]
[Pressure]
[Side1]
boundary = top
function = pull
[]
[]
[]
[Executioner]
type = Transient
solve_type = NEWTON
petsc_options_iname = '-pc_type -pc_factor_mat_solver_package'
petsc_options_value = 'lu superlu_dist'
nl_rel_tol = 1e-12
nl_abs_tol = 1.0e-14
l_max_its = 90
[TimeStepper]
type = IterationAdaptiveDT
optimal_iterations = 30
iteration_window = 9
growth_factor = 1.05
cutback_factor = 0.5
timestep_limiting_postprocessor = matl_ts_min
dt = 0.1
time_t = '0 2.5 10'
time_dt = '0.1 1.0e-2 1.0e-2'
[]
start_time = 0
end_time = 10.0
automatic_scaling = true
[]
[Postprocessors]
[matl_ts_min]
type = MaterialTimeStepPostprocessor
[]
[max_disp_y]
type = ElementExtremeValue
variable = disp_y
[]
[max_hydro]
type = ElementAverageValue
variable = hydrostatic_stress
[]
[dt]
type = TimestepSize
[]
[plasticity_strain_yy]
type = ElementalVariableValue
variable = plastic_strain_yy
execute_on = 'TIMESTEP_END'
elementid = 0
[]
[elastic_strain_yy]
type = ElementalVariableValue
variable = elastic_strain_yy
execute_on = 'TIMESTEP_END'
elementid = 0
[]
[strain_yy]
type = ElementalVariableValue
variable = strain_yy
execute_on = 'TIMESTEP_END'
elementid = 0
[]
[sigma_yy]
type = ElementalVariableValue
variable = stress_yy
execute_on = 'TIMESTEP_END'
elementid = 0
[]
[]
[Outputs]
csv = true
perf_graph = true
[]
(modules/solid_mechanics/test/tests/ad_anisotropic_creep/3d_bar_orthotropic_90deg_rotation_ad_creep_z.i)
[Mesh]
[generated_mesh]
type = GeneratedMeshGenerator
dim = 3
xmin = 0
xmax = 2
ymin = 0
ymax = 10
zmin = 0
zmax = 2
nx = 1
ny = 1
nz = 1
elem_type = HEX8
[]
[corner]
type = ExtraNodesetGenerator
new_boundary = 101
coord = '0 0 0'
input = generated_mesh
[]
[side]
type = ExtraNodesetGenerator
new_boundary = 102
coord = '2 0 0'
input = corner
[]
[]
[GlobalParams]
displacements = 'disp_x disp_y disp_z'
[]
[Physics/SolidMechanics/QuasiStatic]
[all]
strain = FINITE
add_variables = true
volumetric_locking_correction = true
use_automatic_differentiation = true
generate_output = 'elastic_strain_xx stress_xx creep_strain_xx'
[]
[]
[Materials]
[elastic_strain]
type = ADComputeMultipleInelasticStress
inelastic_models = "trial_creep"
max_iterations = 50
absolute_tolerance = 1e-18
[]
[hill_tensor]
type = ADHillConstants
# F G H L M N
hill_constants = "0.5 1.0 0.5 1.5 1.5 1.5"
use_large_rotation = true
[]
[trial_creep]
type = ADHillCreepStressUpdate
coefficient = 5e-14
n_exponent = 10
m_exponent = 0
activation_energy = 0
max_inelastic_increment = 0.00003
absolute_tolerance = 1e-18
relative_tolerance = 1e-18
# Force it to not use integration error
max_integration_error = 100.0
use_transformation = true
[]
[elasticity_tensor]
type = ADComputeIsotropicElasticityTensor
youngs_modulus = 500
poissons_ratio = 0.0
[]
[]
[BCs]
[fix_z]
type = ADDirichletBC
variable = disp_z
boundary = bottom
value = 0
[]
[rot_y]
type = DisplacementAboutAxis
boundary = bottom
function = t
angle_units = degrees
axis_origin = '0. 0. 0.'
axis_direction = '0. 0. 1.'
component = 1
variable = disp_y
[]
#
[rot_x]
type = DisplacementAboutAxis
boundary = bottom
function = t
angle_units = degrees
axis_origin = '0. 0. 0.'
axis_direction = '0. 0. 1.'
component = 0
variable = disp_x
[]
[rot_y90]
type = DisplacementAboutAxis
boundary = bottom
function = 90
angle_units = degrees
axis_origin = '0. 0. 0.'
axis_direction = '0. 0. 1.'
component = 1
variable = disp_y
[]
#
[rot_x90]
type = DisplacementAboutAxis
boundary = bottom
function = 90
angle_units = degrees
axis_origin = '0. 0. 0.'
axis_direction = '0. 0. 1.'
component = 0
variable = disp_x
[]
[press]
boundary = top
function = '-1.0*(t-90)*0.1'
use_displaced_mesh = true
displacements = 'disp_x disp_y disp_z'
type = Pressure
variable = disp_x
[]
[]
[Postprocessors]
[creep_strain_xx]
type = ADElementAverageMaterialProperty
mat_prop = creep_strain_xx
[]
[]
[Controls]
[c1]
type = TimePeriod
enable_objects = 'BCs::rot_x BCs::rot_y'
disable_objects = 'BCs::rot_x90 BCs::rot_y90 BCs::press'
start_time = '0'
end_time = '90'
[]
[c190plus]
type = TimePeriod
enable_objects = 'BCs::rot_x90 BCs::rot_y90 BCs::press'
disable_objects = 'BCs::rot_x BCs::rot_y '
start_time = '90'
end_time = '390'
[]
[]
[Executioner]
type = Transient
solve_type = 'PJFNK'
petsc_options = '-snes_ksp_ew'
petsc_options_iname = '-ksp_gmres_restart'
petsc_options_value = '101'
line_search = 'none'
nl_rel_tol = 1e-12
nl_abs_tol = 1e-12
nl_max_its = 50
automatic_scaling = true
l_tol = 1e-4
l_max_its = 50
start_time = 0.0
dt = 0.1
dtmin = 0.1
num_steps = 1200
[]
[Preconditioning]
[smp]
type = SMP
full = true
[]
[]
[Outputs]
exodus = false
csv = true
[]
(modules/solid_mechanics/test/tests/ad_return_mapping/ad_return_mapping_derivative.i)
[GlobalParams]
displacements = 'disp_x disp_y disp_z'
[]
[Mesh]
[gen]
type = GeneratedMeshGenerator
dim = 3
nx = 2
ny = 2
nz = 2
[]
[]
[AuxVariables]
[temp]
initial_condition = 1000.0
[]
[]
[Physics/SolidMechanics/QuasiStatic]
[all]
strain = FINITE
add_variables = true
generate_output = 'stress_zz elastic_strain_zz creep_strain_zz'
use_automatic_differentiation = true
scaling = 1.06364e-11
[]
[]
[Functions]
[front_pull]
type = PiecewiseLinear
x = '0 1'
y = '0 1'
scale_factor = 0.5
[]
[]
[BCs]
[u_front_pull]
type = ADFunctionDirichletBC
variable = disp_z
boundary = front
function = front_pull
[]
[uz_back_fix]
type = ADDirichletBC
variable = disp_z
boundary = back
value = 0.0
[]
[u_yz_fix]
type = ADDirichletBC
variable = disp_x
boundary = left
value = 0.0
[]
[u_xz_fix]
type = ADDirichletBC
variable = disp_y
boundary = bottom
value = 0.0
[]
[]
[Materials]
[elasticity_tensor]
type = ADComputeIsotropicElasticityTensor
youngs_modulus = 2e11
poissons_ratio = 0.3
[]
[radial_return_stress]
type = ADComputeMultipleInelasticStress
inelastic_models = 'power_law_creep'
[]
[power_law_creep]
type = ADPowerLawCreepStressUpdate
coefficient = 1.0e-15
n_exponent = 4
activation_energy = 0.0
temperature = temp
# options for using substepping
use_substepping = INCREMENT_BASED
substep_strain_tolerance = 0.1
max_inelastic_increment = 0.01
automatic_differentiation_return_mapping = true
[]
[]
[Executioner]
type = Transient
solve_type = 'NEWTON'
petsc_options_iname = '-pc_type '
petsc_options_value = 'lu '
line_search = 'none'
nl_max_its = 10
nl_rel_tol = 1e-10
nl_abs_tol = 1e-10
end_time = 0.1
dt = 0.1
[]
[Outputs]
exodus = true
file_base = reference
[]
(modules/solid_mechanics/test/tests/ad_viscoplasticity_stress_update/lps_dual.i)
# This test provides an example of combining two LPS viscoplasticity models with different stress
# exponents.
[GlobalParams]
displacements = 'disp_x disp_y'
[]
[Mesh]
type = GeneratedMesh
dim = 2
nx = 1
ny = 1
xmax = 0.002
ymax = 0.002
[]
[Variables]
[./temp]
initial_condition = 1000
[../]
[]
[Kernels]
[./dt]
type = ADTimeDerivative
variable = temp
[../]
[./diff]
type = ADDiffusion
variable = temp
[../]
[]
[Physics/SolidMechanics/QuasiStatic/All]
strain = FINITE
add_variables = true
generate_output = 'strain_xx strain_yy strain_xy hydrostatic_stress vonmises_stress'
use_automatic_differentiation = true
[]
[Functions]
[./pull]
type = PiecewiseLinear
x = '0 0.1'
y = '0 1e-5'
[../]
[./tot_effective_viscoplasticity]
type = ParsedFunction
symbol_values = 'lps_1_eff_creep_strain lps_3_eff_creep_strain'
symbol_names = 'lps_1_eff_creep_strain lps_3_eff_creep_strain'
expression = 'lps_1_eff_creep_strain+lps_3_eff_creep_strain'
[../]
[]
[Materials]
[./elasticity_tensor]
type = ADComputeIsotropicElasticityTensor
youngs_modulus = 1e10
poissons_ratio = 0.3
[../]
[./stress]
type = ADComputeMultipleInelasticStress
inelastic_models = 'one two'
outputs = all
[../]
[./porosity]
type = ADPorosityFromStrain
initial_porosity = 0.1
inelastic_strain = 'combined_inelastic_strain'
outputs = 'all'
[../]
[./one]
type = ADViscoplasticityStressUpdate
coefficient = 'coef_3'
power = 3
base_name = 'lps_1'
outputs = all
relative_tolerance = 1e-11
[../]
[./two]
type = ADViscoplasticityStressUpdate
coefficient = 1e-10
power = 1
base_name = 'lps_3'
outputs = all
relative_tolerance = 1e-11
[../]
[./coef]
type = ADParsedMaterial
property_name = coef_3
# Example of creep power law
coupled_variables = temp
expression = '0.5e-18 * exp(-4e4 / 1.987 / temp)'
[../]
[]
[BCs]
[./no_disp_x]
type = ADDirichletBC
variable = disp_x
boundary = left
value = 0.0
[../]
[./no_disp_y]
type = ADDirichletBC
variable = disp_y
boundary = bottom
value = 0.0
[../]
[./pull_disp_y]
type = ADFunctionDirichletBC
variable = disp_y
boundary = top
function = pull
[../]
[./temp_ramp]
type = ADFunctionDirichletBC
boundary = right
function = '1000 + 400 * t / 0.12'
variable = temp
[../]
[]
[Executioner]
type = Transient
solve_type = NEWTON
dt = 0.01
end_time = 0.12
[]
[Postprocessors]
[./disp_x]
type = SideAverageValue
variable = disp_x
boundary = right
[../]
[./disp_y]
type = SideAverageValue
variable = disp_y
boundary = top
[../]
[./avg_hydro]
type = ElementAverageValue
variable = hydrostatic_stress
[../]
[./avg_vonmises]
type = ElementAverageValue
variable = vonmises_stress
[../]
[./dt]
type = TimestepSize
[../]
[./num_lin]
type = NumLinearIterations
outputs = console
[../]
[./num_nonlin]
type = NumNonlinearIterations
outputs = console
[../]
[./lps_1_eff_creep_strain]
type = ElementAverageValue
variable = lps_1_effective_viscoplasticity
[../]
[./lps_3_eff_creep_strain]
type = ElementAverageValue
variable = lps_3_effective_viscoplasticity
[../]
[./lps_1_gauge_stress]
type = ElementAverageValue
variable = lps_1_gauge_stress
[../]
[./lps_3_gauge_stress]
type = ElementAverageValue
variable = lps_3_gauge_stress
[../]
[./eff_creep_strain_tot]
type = FunctionValuePostprocessor
function = tot_effective_viscoplasticity
[../]
[./porosity]
type = ElementAverageValue
variable = porosity
[../]
[]
[Outputs]
csv = true
[]
(modules/solid_mechanics/test/tests/ad_anisotropic_creep/3d_bar_orthotropic_90deg_rotation_ad_creep_x.i)
[Mesh]
[generated_mesh]
type = GeneratedMeshGenerator
dim = 3
xmin = 0
xmax = 2
ymin = 0
ymax = 10
zmin = 0
zmax = 2
nx = 1
ny = 1
nz = 1
elem_type = HEX8
[]
[corner]
type = ExtraNodesetGenerator
new_boundary = 101
coord = '0 0 0'
input = generated_mesh
[]
[side]
type = ExtraNodesetGenerator
new_boundary = 102
coord = '2 0 0'
input = corner
[]
[]
[GlobalParams]
displacements = 'disp_x disp_y disp_z'
[]
[Physics/SolidMechanics/QuasiStatic]
[all]
strain = FINITE
add_variables = true
volumetric_locking_correction = true
use_automatic_differentiation = true
generate_output = 'elastic_strain_xx stress_xx creep_strain_xx creep_strain_yy creep_strain_zz'
[]
[]
[Materials]
[elastic_strain]
type = ADComputeMultipleInelasticStress
inelastic_models = "trial_creep"
max_iterations = 50
absolute_tolerance = 1e-18
[]
[hill_tensor]
type = ADHillConstants
# F G H L M N
hill_constants = "0.25 0.4 0.65 1.5 1.5 1.5"
use_large_rotation = true
[]
[trial_creep]
type = ADHillCreepStressUpdate
coefficient = 5e-14
n_exponent = 10
m_exponent = 0
activation_energy = 0
max_inelastic_increment = 0.00003
absolute_tolerance = 1e-18
relative_tolerance = 1e-18
# Force it to not use integration error
max_integration_error = 100.0
use_transformation = true
[]
[elasticity_tensor]
type = ADComputeIsotropicElasticityTensor
youngs_modulus = 500
poissons_ratio = 0.0
[]
[]
[BCs]
[fix_x]
type = ADDirichletBC
variable = disp_x
boundary = bottom
value = 0
[]
[rot_z]
type = DisplacementAboutAxis
boundary = bottom
function = t
angle_units = degrees
axis_origin = '0. 0. 0.'
axis_direction = '1. 0. 1.0e-13'
component = 2
variable = disp_z
[]
#
[rot_y]
type = DisplacementAboutAxis
boundary = bottom
function = t
angle_units = degrees
axis_origin = '0. 0. 0.'
axis_direction = '1. 0. 1.0e-13'
component = 1
variable = disp_y
[]
[rot_z90]
type = DisplacementAboutAxis
boundary = bottom
function = 90
angle_units = degrees
axis_origin = '0. 0. 0.'
axis_direction = '1. 0. 1.0e-13'
component = 2
variable = disp_z
[]
#
[rot_y90]
type = DisplacementAboutAxis
boundary = bottom
function = 90
angle_units = degrees
axis_origin = '0. 0. 0.'
axis_direction = '1. 0. 1.0e-13'
component = 1
variable = disp_y
[]
[press]
type = Pressure
boundary = top
function = '-1.0*(t-90)*0.1'
use_displaced_mesh = true
displacements = 'disp_x disp_y disp_z'
variable = disp_z
[]
[]
[Postprocessors]
# The strain is along Z axis, naming it creep_strain_yy
# for better comparison.
[creep_strain_yy]
type = ADElementAverageMaterialProperty
mat_prop = creep_strain_zz
[]
[]
[Controls]
[c1]
type = TimePeriod
enable_objects = 'BCs::rot_z BCs::rot_y'
disable_objects = 'BCs::rot_z90 BCs::rot_y90 BCs::press'
start_time = '0'
end_time = '90'
[]
[c190plus]
type = TimePeriod
enable_objects = 'BCs::rot_z90 BCs::rot_y90 BCs::press'
disable_objects = 'BCs::rot_z BCs::rot_y '
start_time = '90'
end_time = '390'
[]
[]
[Executioner]
type = Transient
solve_type = 'PJFNK'
petsc_options = '-snes_ksp_ew'
petsc_options_iname = '-ksp_gmres_restart'
petsc_options_value = '101'
line_search = 'none'
nl_rel_tol = 1e-11
nl_abs_tol = 1e-11
nl_max_its = 50
l_tol = 1e-4
l_max_its = 50
start_time = 0.0
dt = 0.1
dtmin = 0.1
num_steps = 1200
[]
[Preconditioning]
[smp]
type = SMP
full = true
[]
[]
[Outputs]
exodus = false
csv = true
[]
(modules/solid_mechanics/test/tests/rom_stress_update/ADverification.i)
[Mesh]
type = GeneratedMesh
dim = 3
[]
[GlobalParams]
displacements = 'disp_x disp_y disp_z'
[]
[AuxVariables]
[temperature]
[]
[]
[AuxKernels]
[temp_aux]
type = FunctionAux
variable = temperature
function = temp_fcn
execute_on = 'initial timestep_begin'
[]
[]
[Functions]
[rhom_fcn]
type = PiecewiseConstant
data_file = ss316_verification_data.csv
x_index_in_file = 0
y_index_in_file = 1
format = columns
xy_in_file_only = false
direction = right
[]
[rhoi_fcn]
type = PiecewiseConstant
data_file = ss316_verification_data.csv
x_index_in_file = 0
y_index_in_file = 2
format = columns
xy_in_file_only = false
direction = right
[]
[vmJ2_fcn]
type = PiecewiseConstant
data_file = ss316_verification_data.csv
x_index_in_file = 0
y_index_in_file = 3
format = columns
xy_in_file_only = false
direction = right
[]
[evm_fcn]
type = PiecewiseConstant
data_file = ss316_verification_data.csv
x_index_in_file = 0
y_index_in_file = 4
format = columns
xy_in_file_only = false
direction = right
[]
[temp_fcn]
type = PiecewiseConstant
data_file = ss316_verification_data.csv
x_index_in_file = 0
y_index_in_file = 5
format = columns
xy_in_file_only = false
direction = right
[]
[rhom_soln_fcn]
type = PiecewiseConstant
data_file = ss316_verification_data.csv
x_index_in_file = 0
y_index_in_file = 7
format = columns
xy_in_file_only = false
direction = right
[]
[rhoi_soln_fcn]
type = PiecewiseConstant
data_file = ss316_verification_data.csv
x_index_in_file = 0
y_index_in_file = 8
format = columns
xy_in_file_only = false
direction = right
[]
[creep_rate_soln_fcn]
type = PiecewiseConstant
data_file = ss316_verification_data.csv
x_index_in_file = 0
y_index_in_file = 10
format = columns
xy_in_file_only = false
direction = right
[]
[rhom_diff_fcn]
type = ParsedFunction
symbol_names = 'rhom_soln rhom'
symbol_values = 'rhom_soln rhom'
expression = 'abs(rhom_soln - rhom) / rhom_soln'
[]
[rhoi_diff_fcn]
type = ParsedFunction
symbol_names = 'rhoi_soln rhoi'
symbol_values = 'rhoi_soln rhoi'
expression = 'abs(rhoi_soln - rhoi) / rhoi_soln'
[]
[creep_rate_diff_fcn]
type = ParsedFunction
symbol_names = 'creep_rate_soln creep_rate'
symbol_values = 'creep_rate_soln creep_rate'
expression = 'abs(creep_rate_soln - creep_rate) / creep_rate_soln'
[]
[]
[Physics/SolidMechanics/QuasiStatic]
[all]
strain = FINITE
add_variables = true
generate_output = 'vonmises_stress'
use_automatic_differentiation = true
[]
[]
[BCs]
[symmx]
type = ADDirichletBC
variable = disp_x
boundary = left
value = 0
[]
[symmy]
type = ADDirichletBC
variable = disp_y
boundary = bottom
value = 0
[]
[symmz]
type = ADDirichletBC
variable = disp_z
boundary = back
value = 0
[]
[pressure_x]
type = ADPressure
variable = disp_x
boundary = right
function = vmJ2_fcn
factor = 0.5e6
[]
[pressure_y]
type = ADPressure
variable = disp_y
boundary = top
function = vmJ2_fcn
factor = -0.5e6
[]
[pressure_z]
type = ADPressure
variable = disp_z
boundary = front
function = vmJ2_fcn
factor = -0.5e6
[]
[]
[Materials]
[elasticity_tensor]
type = ADComputeIsotropicElasticityTensor
youngs_modulus = 1e11
poissons_ratio = 0.3
[]
[stress]
type = ADComputeMultipleInelasticStress
inelastic_models = rom_stress_prediction
[]
[rom_stress_prediction]
type = ADSS316HLAROMANCEStressUpdateTest
temperature = temperature
effective_inelastic_strain_name = effective_creep_strain
internal_solve_full_iteration_history = true
outputs = all
wall_dislocation_density_forcing_function = rhoi_fcn
cell_dislocation_density_forcing_function = rhom_fcn
old_creep_strain_forcing_function = evm_fcn
[]
[]
[Executioner]
type = Transient
solve_type = 'NEWTON'
petsc_options = '-snes_ksp_ew -snes_converged_reason -ksp_converged_reason'# -ksp_error_if_not_converged -snes_error_if_not_converged'
petsc_options_iname = '-pc_type'
petsc_options_value = 'lu'
line_search = 'none'
automatic_scaling = true
compute_scaling_once = false
nl_abs_tol = 1e-10
dt = 1e-3
end_time = 1e-2
[]
[Postprocessors]
[effective_strain_avg]
type = ElementAverageValue
variable = effective_creep_strain
outputs = console
[]
[temperature]
type = ElementAverageValue
variable = temperature
outputs = console
[]
[rhom]
type = ElementAverageValue
variable = cell_dislocations
[]
[rhoi]
type = ElementAverageValue
variable = wall_dislocations
[]
[vonmises_stress]
type = ElementAverageValue
variable = vonmises_stress
outputs = console
[]
[creep_rate]
type = ElementAverageValue
variable = creep_rate
[]
[rhom_in]
type = FunctionValuePostprocessor
function = rhom_fcn
execute_on = 'TIMESTEP_END initial'
outputs = console
[]
[rhoi_in]
type = FunctionValuePostprocessor
function = rhoi_fcn
execute_on = 'TIMESTEP_END initial'
outputs = console
[]
[vmJ2_in]
type = FunctionValuePostprocessor
function = vmJ2_fcn
execute_on = 'TIMESTEP_END initial'
outputs = console
[]
[rhom_soln]
type = FunctionValuePostprocessor
function = rhom_soln_fcn
outputs = console
[]
[rhoi_soln]
type = FunctionValuePostprocessor
function = rhoi_soln_fcn
outputs = console
[]
[creep_rate_soln]
type = FunctionValuePostprocessor
function = creep_rate_soln_fcn
outputs = console
[]
[rhom_diff]
type = FunctionValuePostprocessor
function = rhom_diff_fcn
outputs = console
[]
[rhoi_diff]
type = FunctionValuePostprocessor
function = rhoi_diff_fcn
outputs = console
[]
[creep_rate_diff]
type = FunctionValuePostprocessor
function = creep_rate_diff_fcn
outputs = console
[]
[rhom_max_diff]
type = TimeExtremeValue
postprocessor = rhom_diff
outputs = console
[]
[rhoi_max_diff]
type = TimeExtremeValue
postprocessor = rhoi_diff
outputs = console
[]
[creep_rate_max_diff]
type = TimeExtremeValue
postprocessor = creep_rate_diff
outputs = console
[]
[]
[Outputs]
csv = true
file_base = 'verification_1e-3_out'
[]
(modules/solid_mechanics/test/tests/rom_stress_update/AD_finite_strain_power_law_creep.i)
[GlobalParams]
displacements = 'disp_r disp_z'
[]
[Mesh]
type = GeneratedMesh
dim = 2
xmin = 1
xmax = 2
nx = 50
ny = 50
coord_type = RZ
[]
[Physics/SolidMechanics/QuasiStatic]
[all]
strain = FINITE
incremental = true
add_variables = true
eigenstrain_names = 'thermal'
use_automatic_differentiation = true
[]
[]
[AuxVariables]
[temp]
initial_condition = 1000.0
[]
[]
[AuxKernels]
[cooling]
type = FunctionAux
variable = temp
function = '1000-10*t*x'
[]
[]
[BCs]
[top_pull]
type = ADFunctionNeumannBC
variable = disp_z
boundary = top
function = '1e7*t'
use_displaced_mesh = true
[]
[bottom_fix]
type = ADDirichletBC
variable = disp_z
boundary = bottom
value = 0.0
[]
[left_fix]
type = ADDirichletBC
variable = disp_r
boundary = left
value = 0.0
[]
[]
[Materials]
[eigenstrain]
type = ADComputeThermalExpansionEigenstrain
eigenstrain_name = 'thermal'
stress_free_temperature = 1000
thermal_expansion_coeff = 1e-4
temperature = temp
[]
[elasticity_tensor]
type = ADComputeIsotropicElasticityTensor
youngs_modulus = 2e11
poissons_ratio = 0.3
[]
[stress]
type = ADComputeMultipleInelasticStress
inelastic_models = 'creep'
[]
[creep]
type = ADPowerLawCreepStressUpdate
coefficient = 1.0e-15
n_exponent = 4
activation_energy = 3.0e5
temperature = temp
[]
[]
[Postprocessors]
[nl_its]
type = NumNonlinearIterations
[]
[total_nl_its]
type = CumulativeValuePostprocessor
postprocessor = nl_its
[]
[]
[Executioner]
type = Transient
solve_type = 'NEWTON'
petsc_options_iname = '-pc_type'
petsc_options_value = 'lu'
line_search = 'none'
end_time = 10
dt = 1
automatic_scaling = true
[]
[Outputs]
print_linear_converged_reason = false
print_nonlinear_converged_reason = false
print_linear_residuals = false
perf_graph = true
[]
(modules/solid_mechanics/test/tests/ad_anisotropic_creep/ad_aniso_creep_integration_error.i)
[Mesh]
[gen]
type = GeneratedMeshGenerator
dim = 3
nx = 10
ny = 2
nz = 2
xmin = 0.0
ymin = 0.0
zmin = 0.0
xmax = 10.0
ymax = 1.0
zmax = 1.0
[]
[corner_node]
type = ExtraNodesetGenerator
new_boundary = '100'
nodes = '3 69'
input = gen
[]
[corner_node_2]
type = ExtraNodesetGenerator
new_boundary = '101'
nodes = '4 47'
input = corner_node
[]
[]
[GlobalParams]
displacements = 'disp_x disp_y disp_z'
volumetric_locking_correction = true
[]
[AuxVariables]
[hydrostatic_stress]
order = CONSTANT
family = MONOMIAL
[]
[creep_strain_xx]
order = CONSTANT
family = MONOMIAL
[]
[creep_strain_xy]
order = CONSTANT
family = MONOMIAL
[]
[creep_strain_yy]
order = CONSTANT
family = MONOMIAL
[]
[]
[AuxKernels]
[hydrostatic_stress]
type = ADRankTwoScalarAux
variable = hydrostatic_stress
rank_two_tensor = stress
scalar_type = Hydrostatic
[]
[creep_strain_xx]
type = ADRankTwoAux
rank_two_tensor = creep_strain
variable = creep_strain_xx
index_i = 0
index_j = 0
[]
[creep_strain_xy]
type = ADRankTwoAux
rank_two_tensor = creep_strain
variable = creep_strain_xy
index_i = 0
index_j = 1
[]
[creep_strain_yy]
type = ADRankTwoAux
rank_two_tensor = creep_strain
variable = creep_strain_yy
index_i = 1
index_j = 1
[]
[sigma_xx]
type = ADRankTwoAux
rank_two_tensor = stress
variable = stress_xx
index_i = 1
index_j = 1
[]
[]
[Functions]
[pull]
type = PiecewiseLinear
x = '0 1.0'
y = '0 -4e1'
[]
[]
[Physics/SolidMechanics/QuasiStatic]
[all]
strain = FINITE
generate_output = 'elastic_strain_xx stress_xx'
use_automatic_differentiation = true
add_variables = true
[]
[]
[Materials]
[elasticity_tensor]
type = ADComputeIsotropicElasticityTensor
youngs_modulus = 7000
poissons_ratio = 0.0
[]
[elastic_strain]
type = ADComputeMultipleInelasticStress
inelastic_models = "trial_creep_two"
max_iterations = 50
absolute_tolerance = 1e-16
[]
[hill_tensor]
type = ADHillConstants
# F G H L M N
hill_constants = "0.5 0.25 0.3866 1.6413 1.6413 1.2731"
[]
[trial_creep_two]
type = ADHillCreepStressUpdate
coefficient = 1e-16
n_exponent = 9
m_exponent = 0
activation_energy = 0
max_inelastic_increment = 1.0e-4
absolute_tolerance = 1e-20
relative_tolerance = 1e-20
max_integration_error = 1.0e-5
[]
[]
[BCs]
[no_disp_x]
type = ADDirichletBC
variable = disp_x
boundary = left
value = 0.0
[]
[no_disp_y]
type = ADDirichletBC
variable = disp_y
boundary = 100
value = 0.0
[]
[no_disp_z]
type = ADDirichletBC
variable = disp_z
boundary = 101
value = 0.0
[]
[Pressure]
[Side1]
boundary = right
function = pull
[]
[]
[]
[Executioner]
type = Transient
solve_type = PJFNK
petsc_options_iname = '-pc_type -pc_factor_mat_solver_package'
petsc_options_value = 'lu superlu_dist'
nl_rel_tol = 1.0e-13
nl_abs_tol = 1.0e-13
l_max_its = 10
end_time = 1.65e-1
dt = 2.5e-2
start_time = 0
automatic_scaling = true
[./TimeStepper]
type = IterationAdaptiveDT
dt = 2.5e-2
time_t = '0.0 10.0'
time_dt = '2.5e-2 2.5e-2 '
optimal_iterations = 30
iteration_window = 9
growth_factor = 1.5
cutback_factor = 0.5
timestep_limiting_postprocessor = matl_ts_min
reject_large_step = true
reject_large_step_threshold = 0.999
[../]
[]
[Postprocessors]
[time_step_size]
type = TimestepSize
[]
[matl_ts_min]
type = MaterialTimeStepPostprocessor
[]
[max_disp_x]
type = ElementExtremeValue
variable = disp_x
[]
[max_disp_y]
type = ElementExtremeValue
variable = disp_y
[]
[max_hydro]
type = ElementAverageValue
variable = hydrostatic_stress
[]
[dt]
type = TimestepSize
[]
[num_lin]
type = NumLinearIterations
outputs = console
[]
[num_nonlin]
type = NumNonlinearIterations
outputs = console
[]
[creep_strain_xx]
type = ElementalVariableValue
variable = creep_strain_xx
execute_on = 'TIMESTEP_END'
elementid = 39
[]
[elastic_strain_xx]
type = ElementalVariableValue
variable = elastic_strain_xx
execute_on = 'TIMESTEP_END'
elementid = 39
[]
[sigma_xx]
type = ElementalVariableValue
variable = stress_xx
execute_on = 'TIMESTEP_END'
elementid = 39
[]
[]
[Outputs]
csv = true
exodus = true
perf_graph = true
[]
(modules/solid_mechanics/test/tests/substepping/ad_power_law_creep.i)
[GlobalParams]
displacements = 'disp_x disp_y disp_z'
[]
[Mesh]
[gen]
type = GeneratedMeshGenerator
dim = 3
nx = 2
ny = 2
nz = 2
[]
[]
[AuxVariables]
[temp]
initial_condition = 1000.0
[]
[]
[Physics/SolidMechanics/QuasiStatic]
[all]
strain = FINITE
add_variables = true
generate_output = 'stress_zz elastic_strain_zz creep_strain_zz'
use_automatic_differentiation = true
[]
[]
[Functions]
[front_pull]
type = PiecewiseLinear
x = '0 1'
y = '0 1'
scale_factor = 0.5
[]
[]
[BCs]
[u_front_pull]
type = ADFunctionDirichletBC
variable = disp_z
boundary = front
function = front_pull
[]
[uz_back_fix]
type = ADDirichletBC
variable = disp_z
boundary = back
value = 0.0
[]
[u_yz_fix]
type = ADDirichletBC
variable = disp_x
boundary = left
value = 0.0
[]
[u_xz_fix]
type = ADDirichletBC
variable = disp_y
boundary = bottom
value = 0.0
[]
[]
[Materials]
[elasticity_tensor]
type = ADComputeIsotropicElasticityTensor
youngs_modulus = 2e11
poissons_ratio = 0.3
[]
[radial_return_stress]
type = ADComputeMultipleInelasticStress
inelastic_models = 'power_law_creep'
[]
[power_law_creep]
type = ADPowerLawCreepStressUpdate
coefficient = 1.0e-15
n_exponent = 4
activation_energy = 0.0
temperature = temp
# options for using substepping
substep_strain_tolerance = 0.1
max_inelastic_increment = 0.01
[]
[]
[Executioner]
type = Transient
solve_type = 'NEWTON'
petsc_options_iname = '-pc_type '
petsc_options_value = 'lu '
line_search = 'none'
nl_max_its = 10
nl_rel_tol = 1e-6
nl_abs_tol = 1e-10
end_time = 0.1
dt = 0.1
[]
[Outputs]
exodus = true
[]
(modules/solid_mechanics/test/tests/anisotropic_elastoplasticity/hoop_strain_comparison_coarse_yaxis.i)
# This test compares the hoop strain at two different elements in an internally
# pressurized cylinder with anisotropic plasticity: different yield condition
# for hoop and axial directions. The elements are located circumferentially
# apart but at same axial position. It is expected that due to pressurization
# hoop strains will develop with uniform magnitude along hoop direction. The
# test verifies that the plastic hoop strain is uniform in hoop direction.
# For 3D simulations with material properties oriented along the curved
# geometry such as cylinder or sphere, the stresses and strains are rotated to
# the local coordinate system from the global coordinate system. The plastic
# strain is calculated in the local coordinate system and then transformed to
# the global coordinate system. This test involves a 3D cylindrical geometry,
# and helps in indirectly verifying that this transformation of stresses and
# strains back and forth between the local and global coordinate system is
# correctly implemented.
[Mesh]
file = quarter_cylinder_coarse_yaxis.e
[]
[GlobalParams]
displacements = 'disp_x disp_y disp_z'
volumetric_locking_correction = true
[]
[AuxVariables]
[hydrostatic_stress]
order = CONSTANT
family = MONOMIAL
[]
[plastic_strain_xx]
order = CONSTANT
family = MONOMIAL
[]
[plastic_strain_xy]
order = CONSTANT
family = MONOMIAL
[]
[plastic_strain_yy]
order = CONSTANT
family = MONOMIAL
[]
[plastic_strain_zz]
order = CONSTANT
family = MONOMIAL
[]
[stress_zz]
order = CONSTANT
family = MONOMIAL
[]
[stress_xx]
order = CONSTANT
family = MONOMIAL
[]
[stress_yy]
order = CONSTANT
family = MONOMIAL
[]
[]
[AuxKernels]
[hydrostatic_stress]
type = ADRankTwoScalarAux
variable = hydrostatic_stress
rank_two_tensor = stress
scalar_type = Hydrostatic
[]
[plasticity_strain_xx]
type = ADRankTwoAux
rank_two_tensor = plastic_strain
variable = plastic_strain_xx
index_i = 0
index_j = 0
[]
[plasticity_strain_xy]
type = ADRankTwoAux
rank_two_tensor = plastic_strain
variable = plastic_strain_xy
index_i = 0
index_j = 1
[]
[plasticity_strain_yy]
type = ADRankTwoAux
rank_two_tensor = plastic_strain
variable = plastic_strain_yy
index_i = 1
index_j = 1
[]
[plasticity_strain_zz]
type = ADRankTwoAux
rank_two_tensor = plastic_strain
variable = plastic_strain_zz
index_i = 2
index_j = 2
[]
[stress_zz]
type = ADRankTwoAux
rank_two_tensor = stress
variable = stress_zz
index_i = 2
index_j = 2
[]
[stress_xx]
type = ADRankTwoAux
rank_two_tensor = stress
variable = stress_xx
index_i = 0
index_j = 0
[]
[stress_yy]
type = ADRankTwoAux
rank_two_tensor = stress
variable = stress_yy
index_i = 1
index_j = 1
[]
[]
[Functions]
[push]
type = PiecewiseLinear
x = '0 1e2'
y = '0 200e6'
[]
[]
[Physics/SolidMechanics/QuasiStatic]
[all]
strain = FINITE
generate_output = 'elastic_strain_zz elastic_strain_xx elastic_strain_yy stress_xx stress_yy stress_zz strain_zz plastic_strain_zz plastic_strain_xx plastic_strain_yy hoop_stress hoop_strain'
use_automatic_differentiation = true
add_variables = true
cylindrical_axis_point1 = '0 0 0'
cylindrical_axis_point2 = '0 1 0'
[]
[]
[Constraints]
[mid_section_plane]
type = EqualValueBoundaryConstraint
variable = disp_y
secondary = top # boundary
penalty = 1.0e+10
[]
[]
[Materials]
[elasticity_tensor]
type = ADComputeIsotropicElasticityTensor
youngs_modulus = 200.0e9
poissons_ratio = 0.2
[]
[elastic_strain]
type = ADComputeMultipleInelasticStress
inelastic_models = "plasticity"
max_iterations = 50
absolute_tolerance = 1e-30 #1e-16
[]
[hill_tensor]
type = ADHillConstants
# F G H L M N
# hill_constants = "0.5 0.5 0.5 1.5 1.5 1.5"
hill_constants = "0.5 0.25 0.5 1.5 1.5 1.5"
[]
[plasticity]
type = ADHillElastoPlasticityStressUpdate
hardening_constant = 1.5e10
hardening_exponent = 1.0
yield_stress = 0.0 # 60e6
local_cylindrical_csys = true
axis = y
absolute_tolerance = 1e-15 # 1e-8
relative_tolerance = 1e-13 # 1e-15
internal_solve_full_iteration_history = true
max_inelastic_increment = 2.0e-6
internal_solve_output_on = on_error
[]
[]
[BCs]
[no_disp_x]
type = ADDirichletBC
variable = disp_x
boundary = x_face
value = 0.0
[]
[no_disp_y]
type = ADDirichletBC
variable = disp_y
boundary = bottom
value = 0.0
[]
[no_disp_z]
type = ADDirichletBC
variable = disp_z
boundary = z_face
value = 0.0
[]
[Pressure]
[Side1]
boundary = inner
function = push
[]
[]
[]
[Executioner]
type = Transient
solve_type = NEWTON
petsc_options_iname = '-pc_type -pc_factor_mat_solver_package'
petsc_options_value = 'lu superlu_dist'
nl_rel_tol = 1e-12
nl_abs_tol = 1e-14
# nl_abs_tol = 1e-10
l_max_its = 90
nl_max_its = 30
[TimeStepper]
type = IterationAdaptiveDT
optimal_iterations = 30
iteration_window = 9
growth_factor = 1.05
cutback_factor = 0.5
timestep_limiting_postprocessor = matl_ts_min
dt = 0.1e-4
time_t = '0 6.23 10'
time_dt = '0.1 1.0e-2 1.0e-2'
[]
num_steps = 1
start_time = 0
end_time = 200.0
automatic_scaling = true
dtmax = 0.1e-4
[]
[Postprocessors]
[matl_ts_min]
type = MaterialTimeStepPostprocessor
[]
[hoop_strain_elementA]
type = ElementalVariableValue
elementid = 10
variable = hoop_strain
[]
[hoop_strain_elementB]
type = ElementalVariableValue
elementid = 4
variable = hoop_strain
[]
[hoop_strain_diff]
type = DifferencePostprocessor
value1 = hoop_strain_elementA
value2 = hoop_strain_elementB
[]
[]
[Outputs]
csv = true
exodus = false
perf_graph = true
[]
(modules/solid_mechanics/test/tests/strain_energy_density/ad_rate_model_weak_plane.i)
# Single element test to check the strain energy density calculation
[GlobalParams]
displacements = 'disp_x disp_y'
volumetric_locking_correction = true
out_of_plane_strain = strain_zz
[]
[Mesh]
type = GeneratedMesh
dim = 2
nx = 1
ny = 1
xmin = 0
xmax = 1
ymin = 0
ymax = 2
[]
[AuxVariables]
[SERD]
order = CONSTANT
family = MONOMIAL
[]
[]
[Variables]
[strain_zz]
[]
[]
[Functions]
[rampConstantUp]
type = PiecewiseLinear
x = '0. 1.'
y = '0. 1.'
scale_factor = -100
[]
[]
[Physics/SolidMechanics/QuasiStatic]
[master]
strain = FINITE
add_variables = true
incremental = true
generate_output = 'stress_xx stress_yy stress_zz vonmises_stress strain_xx strain_yy'
planar_formulation = WEAK_PLANE_STRESS
use_automatic_differentiation = true
[]
[]
[AuxKernels]
[SERD]
type = MaterialRealAux
variable = SERD
property = strain_energy_rate_density
execute_on = timestep_end
[]
[]
[BCs]
[no_x]
type = ADDirichletBC
variable = disp_x
boundary = 'left'
value = 0.0
[]
[no_y]
type = ADDirichletBC
variable = disp_y
boundary = 'bottom'
value = 0.0
[]
[Pressure]
[top]
boundary = 'top'
function = rampConstantUp
[]
[]
[]
[Materials]
[elasticity_tensor]
type = ADComputeIsotropicElasticityTensor
youngs_modulus = 206800
poissons_ratio = 0.0
[]
[radial_return_stress]
type = ADComputeMultipleInelasticStress
inelastic_models = 'powerlawcrp'
[]
[powerlawcrp]
type = ADPowerLawCreepStressUpdate
coefficient = 3.125e-21 # 7.04e-17 #
n_exponent = 4.0
m_exponent = 0.0
activation_energy = 0.0
# max_inelastic_increment = 0.01
[]
[strain_energy_rate_density]
type = ADStrainEnergyRateDensity
inelastic_models = 'powerlawcrp'
[]
[]
[Executioner]
type = Transient
petsc_options_iname = '-ksp_gmres_restart -pc_type -pc_hypre_type -pc_hypre_boomeramg_max_iter'
petsc_options_value = '201 hypre boomeramg 4'
line_search = 'none'
l_max_its = 50
nl_max_its = 20
nl_abs_tol = 3e-7
nl_rel_tol = 1e-12
l_tol = 1e-2
start_time = 0.0
dt = 1
end_time = 1
num_steps = 1
[]
[Postprocessors]
[SERD]
type = ElementAverageValue
variable = SERD
[]
[]
[Outputs]
csv = true
[]
(modules/solid_mechanics/test/tests/anisotropic_plasticity/ad_aniso_plasticity_x.i)
[Mesh]
[gen]
type = GeneratedMeshGenerator
dim = 3
nx = 10
ny = 2
nz = 2
xmin = 0.0
ymin = 0.0
zmin = 0.0
xmax = 10.0
ymax = 1.0
zmax = 1.0
[]
[corner_node]
type = ExtraNodesetGenerator
new_boundary = '100'
nodes = '3 69'
input = gen
[]
[corner_node_2]
type = ExtraNodesetGenerator
new_boundary = '101'
nodes = '4 47'
input = corner_node
[]
[]
[GlobalParams]
displacements = 'disp_x disp_y disp_z'
volumetric_locking_correction = true
[]
[AuxVariables]
[hydrostatic_stress]
order = CONSTANT
family = MONOMIAL
[]
[plastic_strain_xx]
order = CONSTANT
family = MONOMIAL
[]
[plastic_strain_xy]
order = CONSTANT
family = MONOMIAL
[]
[plastic_strain_yy]
order = CONSTANT
family = MONOMIAL
[]
[plastic_strain_zz]
order = CONSTANT
family = MONOMIAL
[]
[stress_yy]
order = CONSTANT
family = MONOMIAL
[]
[elastic_strain_yy]
order = CONSTANT
family = MONOMIAL
[]
[]
[AuxKernels]
[hydrostatic_stress]
type = ADRankTwoScalarAux
variable = hydrostatic_stress
rank_two_tensor = stress
scalar_type = Hydrostatic
[]
[plasticity_strain_xx]
type = ADRankTwoAux
rank_two_tensor = trial_plasticity_plastic_strain
variable = plastic_strain_xx
index_i = 0
index_j = 0
[]
[plasticity_strain_xy]
type = ADRankTwoAux
rank_two_tensor = trial_plasticity_plastic_strain
variable = plastic_strain_xy
index_i = 0
index_j = 1
[]
[plasticity_strain_yy]
type = ADRankTwoAux
rank_two_tensor = trial_plasticity_plastic_strain
variable = plastic_strain_yy
index_i = 1
index_j = 1
[]
[plasticity_strain_zz]
type = ADRankTwoAux
rank_two_tensor = trial_plasticity_plastic_strain
variable = plastic_strain_zz
index_i = 2
index_j = 2
[]
[sigma_xx]
type = ADRankTwoAux
rank_two_tensor = stress
variable = stress_xx
index_i = 1
index_j = 1
[]
[elastic_strain_yy]
type = ADRankTwoAux
rank_two_tensor = elastic_strain
variable = elastic_strain_yy
index_i = 1
index_j = 1
[]
[sigma_yy]
type = ADRankTwoAux
rank_two_tensor = stress
variable = stress_yy
index_i = 1
index_j = 1
[]
[]
[Functions]
[pull]
type = PiecewiseLinear
x = '0 1e1 1e8'
y = '0 -4e2 -4e2'
[]
[]
[Physics/SolidMechanics/QuasiStatic]
[all]
strain = FINITE
generate_output = 'elastic_strain_xx stress_xx'
use_automatic_differentiation = true
add_variables = true
[]
[]
[Materials]
[elasticity_tensor]
type = ADComputeIsotropicElasticityTensor
youngs_modulus = 70000
poissons_ratio = 0.25
[]
[elastic_strain]
type = ADComputeMultipleInelasticStress
inelastic_models = "trial_plasticity"
max_iterations = 50
absolute_tolerance = 1e-16
[]
[hill_tensor]
type = ADHillConstants
# F G H L M N
hill_constants = "0.5829856 0.364424 0.6342174 2.0691375 2.3492325 1.814589"
base_name = trial_plasticity
[]
[trial_plasticity]
type = ADHillPlasticityStressUpdate
hardening_constant = 2000.0
yield_stress = 0.001 # was 200 for verification
absolute_tolerance = 1e-14
relative_tolerance = 1e-12
base_name = trial_plasticity
internal_solve_full_iteration_history = true
max_inelastic_increment = 2.0e-6
internal_solve_output_on = on_error
[]
[]
[BCs]
[no_disp_x]
type = ADDirichletBC
variable = disp_x
boundary = left
value = 0.0
[]
[no_disp_y]
type = ADDirichletBC
variable = disp_y
boundary = 100
value = 0.0
[]
[no_disp_z]
type = ADDirichletBC
variable = disp_z
boundary = 101
value = 0.0
[]
[Pressure]
[Side1]
boundary = right
function = pull
[]
[]
[]
[Executioner]
type = Transient
solve_type = NEWTON
petsc_options_iname = '-pc_type -pc_factor_mat_solver_package'
petsc_options_value = 'lu superlu_dist'
nl_rel_tol = 1e-11
nl_abs_tol = 1.0e-14
l_max_its = 90
num_steps = 25
[TimeStepper]
type = IterationAdaptiveDT
optimal_iterations = 30
iteration_window = 9
growth_factor = 1.05
cutback_factor = 0.5
timestep_limiting_postprocessor = matl_ts_min
dt = 1.0e-5
time_t = '0 3.4e-5 10'
time_dt = '1.0e-5 1.0e-7 1.0e-7'
[]
start_time = 0
automatic_scaling = true
[]
[Postprocessors]
[matl_ts_min]
type = MaterialTimeStepPostprocessor
[]
[max_disp_x]
type = ElementExtremeValue
variable = disp_x
[]
[max_disp_y]
type = ElementExtremeValue
variable = disp_y
[]
[max_hydro]
type = ElementAverageValue
variable = hydrostatic_stress
[]
[dt]
type = TimestepSize
[]
[num_lin]
type = NumLinearIterations
outputs = console
[]
[num_nonlin]
type = NumNonlinearIterations
outputs = console
[]
[plasticity_strain_yy]
type = ElementalVariableValue
variable = plastic_strain_yy
execute_on = 'TIMESTEP_END'
elementid = 39
[]
[elastic_strain_yy]
type = ElementalVariableValue
variable = elastic_strain_yy
execute_on = 'TIMESTEP_END'
elementid = 39
[]
[sigma_yy]
type = ElementalVariableValue
variable = stress_yy
execute_on = 'TIMESTEP_END'
elementid = 39
[]
[plasticity_strain_xx]
type = ElementalVariableValue
variable = plastic_strain_xx
execute_on = 'TIMESTEP_END'
elementid = 39
[]
[elastic_strain_xx]
type = ElementalVariableValue
variable = elastic_strain_xx
execute_on = 'TIMESTEP_END'
elementid = 39
[]
[sigma_xx]
type = ElementalVariableValue
variable = stress_xx
execute_on = 'TIMESTEP_END'
elementid = 39
[]
[plasticity_strain_zz]
type = ElementalVariableValue
variable = plastic_strain_zz
execute_on = 'TIMESTEP_END'
elementid = 39
[]
[]
[Outputs]
csv = true
perf_graph = true
[]
(modules/solid_mechanics/test/tests/ad_viscoplasticity_stress_update/lps_single_split.i)
# This test provides an example of combining two LPS viscoplasticity model.
# The answer should be close, but not exactly the same, as lps_single.i
[GlobalParams]
displacements = 'disp_x disp_y'
[]
[Mesh]
type = GeneratedMesh
dim = 2
nx = 1
ny = 1
xmax = 0.002
ymax = 0.002
[]
[Physics/SolidMechanics/QuasiStatic/All]
strain = FINITE
add_variables = true
generate_output = 'strain_xx strain_yy strain_xy hydrostatic_stress vonmises_stress'
use_automatic_differentiation = true
[]
[Functions]
[./pull]
type = PiecewiseLinear
x = '0 0.1'
y = '0 1e-5'
[../]
[./tot_effective_viscoplasticity]
type = ParsedFunction
symbol_values = 'lps_1_eff_creep_strain lps_2_eff_creep_strain'
symbol_names = 'lps_1_eff_creep_strain lps_2_eff_creep_strain'
expression = 'lps_1_eff_creep_strain+lps_2_eff_creep_strain'
[../]
[]
[Materials]
[./elasticity_tensor]
type = ADComputeIsotropicElasticityTensor
youngs_modulus = 1e10
poissons_ratio = 0.3
[../]
[./stress]
type = ADComputeMultipleInelasticStress
inelastic_models = 'one two'
outputs = all
[../]
[./porosity]
type = ADPorosityFromStrain
initial_porosity = 0.1
inelastic_strain = 'combined_inelastic_strain'
outputs = 'all'
[../]
[./one]
type = ADViscoplasticityStressUpdate
coefficient = 'coef'
power = 3
base_name = 'lps_first'
outputs = all
relative_tolerance = 1e-11
[../]
[./two]
type = ADViscoplasticityStressUpdate
coefficient = 'coef'
power = 3
base_name = 'lps_second'
outputs = all
relative_tolerance = 1e-11
[../]
[./coef]
type = ADParsedMaterial
property_name = coef
# Example of creep power law
expression = '0.5e-18 * exp(-4e4 / 1.987 / 1200)'
[../]
[]
[BCs]
[./no_disp_x]
type = ADDirichletBC
variable = disp_x
boundary = left
value = 0.0
[../]
[./no_disp_y]
type = ADDirichletBC
variable = disp_y
boundary = bottom
value = 0.0
[../]
[./pull_disp_y]
type = ADFunctionDirichletBC
variable = disp_y
boundary = top
function = pull
[../]
[]
[Executioner]
type = Transient
solve_type = NEWTON
dt = 0.01
end_time = 0.12
[]
[Postprocessors]
[./disp_x]
type = SideAverageValue
variable = disp_x
boundary = right
[../]
[./disp_y]
type = SideAverageValue
variable = disp_y
boundary = top
[../]
[./avg_hydro]
type = ElementAverageValue
variable = hydrostatic_stress
[../]
[./avg_vonmises]
type = ElementAverageValue
variable = vonmises_stress
[../]
[./dt]
type = TimestepSize
[../]
[./num_lin]
type = NumLinearIterations
outputs = console
[../]
[./num_nonlin]
type = NumNonlinearIterations
outputs = console
[../]
[./lps_1_eff_creep_strain]
type = ElementAverageValue
variable = lps_first_effective_viscoplasticity
outputs = none
[../]
[./lps_2_eff_creep_strain]
type = ElementAverageValue
variable = lps_second_effective_viscoplasticity
outputs = none
[../]
[./eff_creep_strain_tot]
type = FunctionValuePostprocessor
function = tot_effective_viscoplasticity
[../]
[./porosity]
type = ElementAverageValue
variable = porosity
[../]
[]
[Outputs]
csv = true
[]
(modules/solid_mechanics/test/tests/ad_anisotropic_creep/ad_aniso_creep_temperature_coefficients_function_variation.i)
[Mesh]
[gen]
type = GeneratedMeshGenerator
dim = 3
nx = 10
ny = 2
nz = 2
xmin = 0.0
ymin = 0.0
zmin = 0.0
xmax = 10.0
ymax = 1.0
zmax = 1.0
[]
[corner_node]
type = ExtraNodesetGenerator
new_boundary = '100'
nodes = '3 69'
input = gen
[]
[corner_node_2]
type = ExtraNodesetGenerator
new_boundary = '101'
nodes = '4 47'
input = corner_node
[]
[]
[GlobalParams]
displacements = 'disp_x disp_y disp_z'
volumetric_locking_correction = true
[]
[AuxVariables]
[temperature]
order = CONSTANT
family = MONOMIAL
[]
[hydrostatic_stress]
order = CONSTANT
family = MONOMIAL
[]
[creep_strain_xx]
order = CONSTANT
family = MONOMIAL
[]
[creep_strain_xy]
order = CONSTANT
family = MONOMIAL
[]
[creep_strain_yy]
order = CONSTANT
family = MONOMIAL
[]
[creep_strain_zz]
order = CONSTANT
family = MONOMIAL
[]
[creep_strain_xz]
order = CONSTANT
family = MONOMIAL
[]
[creep_strain_yz]
order = CONSTANT
family = MONOMIAL
[]
[hill_constants_f]
order = CONSTANT
family = MONOMIAL
[]
[hill_constants_g]
order = CONSTANT
family = MONOMIAL
[]
[hill_constants_h]
order = CONSTANT
family = MONOMIAL
[]
[]
[AuxKernels]
[temperature]
type = FunctionAux
variable = temperature
function = time_temperature
[]
[hydrostatic_stress]
type = ADRankTwoScalarAux
variable = hydrostatic_stress
rank_two_tensor = stress
scalar_type = Hydrostatic
[]
[creep_strain_xx]
type = ADRankTwoAux
rank_two_tensor = creep_strain
variable = creep_strain_xx
index_i = 0
index_j = 0
[]
[creep_strain_xy]
type = ADRankTwoAux
rank_two_tensor = creep_strain
variable = creep_strain_xy
index_i = 0
index_j = 1
[]
[creep_strain_yy]
type = ADRankTwoAux
rank_two_tensor = creep_strain
variable = creep_strain_yy
index_i = 1
index_j = 1
[]
[creep_strain_zz]
type = ADRankTwoAux
rank_two_tensor = creep_strain
variable = creep_strain_zz
index_i = 2
index_j = 2
[]
[creep_strain_xz]
type = ADRankTwoAux
rank_two_tensor = creep_strain
variable = creep_strain_xz
index_i = 0
index_j = 2
[]
[creep_strain_yz]
type = ADRankTwoAux
rank_two_tensor = creep_strain
variable = creep_strain_yz
index_i = 1
index_j = 2
[]
[sigma_xx]
type = ADRankTwoAux
rank_two_tensor = stress
variable = stress_xx
index_i = 1
index_j = 1
[]
[hill_constant_f]
type = MaterialStdVectorAux
property = hill_constants
variable = hill_constants_f
index = 0
[]
[hill_constant_g]
type = MaterialStdVectorAux
property = hill_constants
variable = hill_constants_g
index = 1
[]
[hill_constant_h]
type = MaterialStdVectorAux
property = hill_constants
variable = hill_constants_h
index = 2
[]
[]
[ICs]
[temp]
type = ConstantIC
variable = temperature
value = 50.0
[]
[]
[Functions]
[pull]
type = PiecewiseLinear
x = '0 1.0e-9 1.0'
y = '0 -4e1 -4e1'
[]
[F]
type = PiecewiseLinear
x = '50 200'
y = '0.2 0.5'
[]
[G]
type = PiecewiseLinear
x = '50 200'
y = '0.9 0.6'
[]
[H]
type = PiecewiseLinear
x = '50 200'
y = '0.5 0.3'
[]
[L]
type = PiecewiseLinear
x = '50 200'
y = '1.5 1.5'
[]
[M]
type = PiecewiseLinear
x = '50 200'
y = '1.5 1.5'
[]
[N]
type = PiecewiseLinear
x = '50 200'
y = '1.5 1.5'
[]
[time_temperature]
type = PiecewiseLinear
x = '0 1.0e-2'
y = '50 200'
[]
[]
[Physics/SolidMechanics/QuasiStatic]
[all]
strain = FINITE
generate_output = 'elastic_strain_xx stress_xx'
use_automatic_differentiation = true
add_variables = true
[]
[]
[Materials]
[elasticity_tensor]
type = ADComputeIsotropicElasticityTensor
youngs_modulus = 700
poissons_ratio = 0.0
[]
[elastic_strain]
type = ADComputeMultipleInelasticStress
inelastic_models = 'trial_creep_aniso_iso'
max_iterations = 50
[]
[hill_constants]
type = ADHillConstants
# F G H L M N
hill_constants = "0.5 0.5 0.5 1.5 1.5 1.5"
function_names = 'F G H L M N'
temperature = temperature
[]
[trial_creep_aniso_iso]
type = ADHillCreepStressUpdate
coefficient = 1e-16
n_exponent = 9
m_exponent = 0
activation_energy = 0
max_inelastic_increment = 0.00003
relative_tolerance = 1e-20
absolute_tolerance = 1e-20
internal_solve_output_on = never
# Force it to not use integration error
max_integration_error = 1.0
[]
[]
[BCs]
[no_disp_x]
type = ADDirichletBC
variable = disp_x
boundary = left
value = 0.0
[]
[no_disp_y]
type = ADDirichletBC
variable = disp_y
boundary = 100
value = 0.0
[]
[no_disp_z]
type = ADDirichletBC
variable = disp_z
boundary = 101
value = 0.0
[]
[Pressure]
[Side1]
boundary = right
function = pull
[]
[]
[]
[Executioner]
type = Transient
solve_type = NEWTON
petsc_options_iname = '-pc_type -pc_factor_mat_solver_package'
petsc_options_value = 'lu superlu_dist'
nl_rel_tol = 1e-13
nl_abs_tol = 1.0e-14
l_max_its = 90
num_steps = 20
dt = 5.0e-4
start_time = 0
automatic_scaling = true
[]
[Postprocessors]
[matl_ts_min]
type = MaterialTimeStepPostprocessor
[]
[max_disp_x]
type = ElementExtremeValue
variable = disp_x
[]
[max_disp_y]
type = ElementExtremeValue
variable = disp_y
[]
[max_hydro]
type = ElementAverageValue
variable = hydrostatic_stress
[]
[dt]
type = TimestepSize
[]
[num_lin]
type = NumLinearIterations
outputs = console
[]
[num_nonlin]
type = NumNonlinearIterations
outputs = console
[]
[creep_strain_xx]
type = ElementalVariableValue
variable = creep_strain_xx
execute_on = 'TIMESTEP_END'
elementid = 39
[]
[creep_strain_yy]
type = ElementalVariableValue
variable = creep_strain_yy
execute_on = 'TIMESTEP_END'
elementid = 39
[]
[creep_strain_zz]
type = ElementalVariableValue
variable = creep_strain_zz
execute_on = 'TIMESTEP_END'
elementid = 39
[]
[creep_strain_xy]
type = ElementalVariableValue
variable = creep_strain_xy
execute_on = 'TIMESTEP_END'
elementid = 39
[]
[creep_strain_yz]
type = ElementalVariableValue
variable = creep_strain_yz
execute_on = 'TIMESTEP_END'
elementid = 39
[]
[creep_strain_xz]
type = ElementalVariableValue
variable = creep_strain_xz
execute_on = 'TIMESTEP_END'
elementid = 39
[]
[elastic_strain_xx]
type = ElementalVariableValue
variable = elastic_strain_xx
execute_on = 'TIMESTEP_END'
elementid = 39
[]
[sigma_xx]
type = ElementalVariableValue
variable = stress_xx
execute_on = 'TIMESTEP_END'
elementid = 39
[]
[]
[Outputs]
csv = true
exodus = true
perf_graph = true
[]
(modules/solid_mechanics/test/tests/ad_anisotropic_creep/ad_aniso_iso_creep_x_3d.i)
[Mesh]
[gen]
type = GeneratedMeshGenerator
dim = 3
nx = 10
ny = 2
nz = 2
xmin = 0.0
ymin = 0.0
zmin = 0.0
xmax = 10.0
ymax = 1.0
zmax = 1.0
[]
[corner_node]
type = ExtraNodesetGenerator
new_boundary = '100'
nodes = '3 69'
input = gen
[]
[corner_node_2]
type = ExtraNodesetGenerator
new_boundary = '101'
nodes = '4 47'
input = corner_node
[]
[]
[GlobalParams]
displacements = 'disp_x disp_y disp_z'
volumetric_locking_correction = true
[]
[AuxVariables]
[hydrostatic_stress]
order = CONSTANT
family = MONOMIAL
[]
[creep_strain_xx]
order = CONSTANT
family = MONOMIAL
[]
[creep_strain_xy]
order = CONSTANT
family = MONOMIAL
[]
[creep_strain_yy]
order = CONSTANT
family = MONOMIAL
[]
[creep_strain_zz]
order = CONSTANT
family = MONOMIAL
[]
[creep_strain_xz]
order = CONSTANT
family = MONOMIAL
[]
[creep_strain_yz]
order = CONSTANT
family = MONOMIAL
[]
[]
[AuxKernels]
[hydrostatic_stress]
type = ADRankTwoScalarAux
variable = hydrostatic_stress
rank_two_tensor = stress
scalar_type = Hydrostatic
[]
[creep_strain_xx]
type = ADRankTwoAux
rank_two_tensor = creep_strain
variable = creep_strain_xx
index_i = 0
index_j = 0
[]
[creep_strain_xy]
type = ADRankTwoAux
rank_two_tensor = creep_strain
variable = creep_strain_xy
index_i = 0
index_j = 1
[]
[creep_strain_yy]
type = ADRankTwoAux
rank_two_tensor = creep_strain
variable = creep_strain_yy
index_i = 1
index_j = 1
[]
[creep_strain_zz]
type = ADRankTwoAux
rank_two_tensor = creep_strain
variable = creep_strain_zz
index_i = 2
index_j = 2
[]
[creep_strain_xz]
type = ADRankTwoAux
rank_two_tensor = creep_strain
variable = creep_strain_xz
index_i = 0
index_j = 2
[]
[creep_strain_yz]
type = ADRankTwoAux
rank_two_tensor = creep_strain
variable = creep_strain_yz
index_i = 1
index_j = 2
[]
[sigma_xx]
type = ADRankTwoAux
rank_two_tensor = stress
variable = stress_xx
index_i = 1
index_j = 1
[]
[]
[Functions]
[pull]
type = PiecewiseLinear
x = '0 1.0e-9 1.0'
y = '0 -4e1 -4e1'
[]
[]
[Physics/SolidMechanics/QuasiStatic]
[all]
strain = FINITE
generate_output = 'elastic_strain_xx stress_xx'
use_automatic_differentiation = true
add_variables = true
[]
[]
[Materials]
[elasticity_tensor]
type = ADComputeIsotropicElasticityTensor
youngs_modulus = 700
poissons_ratio = 0.0
[]
[elastic_strain]
type = ADComputeMultipleInelasticStress
# inelastic_models = 'trial_creep_iso'
max_iterations = 50
[]
[hill_tensor]
type = ADHillConstants
# F G H L M N
hill_constants = "0.5 0.5 0.5 1.5 1.5 1.5"
[]
[trial_creep_aniso_iso]
type = ADHillCreepStressUpdate
coefficient = 1e-16
n_exponent = 9
m_exponent = 0
activation_energy = 0
max_inelastic_increment = 0.00003
relative_tolerance = 1e-20
absolute_tolerance = 1e-20
internal_solve_output_on = never
# Force it to not use integration error
max_integration_error = 1.0
[]
[trial_creep_iso]
type = ADPowerLawCreepStressUpdate
coefficient = 1e-16
n_exponent = 9
m_exponent = 0
activation_energy = 0
# F G H L M N
max_inelastic_increment = 0.00003
relative_tolerance = 1e-16
absolute_tolerance = 1e-16
internal_solve_output_on = never
[]
[]
[BCs]
[no_disp_x]
type = ADDirichletBC
variable = disp_x
boundary = left
value = 0.0
[]
[no_disp_y]
type = ADDirichletBC
variable = disp_y
boundary = 100
value = 0.0
[]
[no_disp_z]
type = ADDirichletBC
variable = disp_z
boundary = 101
value = 0.0
[]
[Pressure]
[Side1]
boundary = right
function = pull
[]
[]
[]
[Executioner]
type = Transient
solve_type = NEWTON
petsc_options_iname = '-pc_type -pc_factor_mat_solver_package'
petsc_options_value = 'lu superlu_dist'
nl_rel_tol = 1e-13
nl_abs_tol = 1.0e-14
l_max_its = 90
num_steps = 10
dt = 5.0e-4
start_time = 0
automatic_scaling = true
[]
[Postprocessors]
[matl_ts_min]
type = MaterialTimeStepPostprocessor
[]
[max_disp_x]
type = ElementExtremeValue
variable = disp_x
[]
[max_disp_y]
type = ElementExtremeValue
variable = disp_y
[]
[max_hydro]
type = ElementAverageValue
variable = hydrostatic_stress
[]
[dt]
type = TimestepSize
[]
[num_lin]
type = NumLinearIterations
outputs = console
[]
[num_nonlin]
type = NumNonlinearIterations
outputs = console
[]
[creep_strain_xx]
type = ElementalVariableValue
variable = creep_strain_xx
execute_on = 'TIMESTEP_END'
elementid = 39
[]
[creep_strain_yy]
type = ElementalVariableValue
variable = creep_strain_yy
execute_on = 'TIMESTEP_END'
elementid = 39
[]
[creep_strain_zz]
type = ElementalVariableValue
variable = creep_strain_zz
execute_on = 'TIMESTEP_END'
elementid = 39
[]
[creep_strain_xy]
type = ElementalVariableValue
variable = creep_strain_xy
execute_on = 'TIMESTEP_END'
elementid = 39
[]
[creep_strain_yz]
type = ElementalVariableValue
variable = creep_strain_yz
execute_on = 'TIMESTEP_END'
elementid = 39
[]
[creep_strain_xz]
type = ElementalVariableValue
variable = creep_strain_xz
execute_on = 'TIMESTEP_END'
elementid = 39
[]
[elastic_strain_xx]
type = ElementalVariableValue
variable = elastic_strain_xx
execute_on = 'TIMESTEP_END'
elementid = 39
[]
[sigma_xx]
type = ElementalVariableValue
variable = stress_xx
execute_on = 'TIMESTEP_END'
elementid = 39
[]
[]
[Outputs]
csv = true
exodus = true
perf_graph = true
[]
(modules/solid_mechanics/test/tests/ad_anisotropic_creep/3d_bar_orthotropic_90deg_rotation_ad_creep_x_no_rotation.i)
[Mesh]
[generated_mesh]
type = GeneratedMeshGenerator
dim = 3
xmin = 0
xmax = 2
ymin = 0
ymax = 10
zmin = 0
zmax = 2
nx = 1
ny = 1
nz = 1
elem_type = HEX8
[]
[corner]
type = ExtraNodesetGenerator
new_boundary = 101
coord = '0 0 0'
input = generated_mesh
[]
[side]
type = ExtraNodesetGenerator
new_boundary = 102
coord = '2 0 0'
input = corner
[]
[]
[GlobalParams]
displacements = 'disp_x disp_y disp_z'
[]
[Physics/SolidMechanics/QuasiStatic]
[all]
strain = FINITE
add_variables = true
volumetric_locking_correction = true
use_automatic_differentiation = true
generate_output = 'elastic_strain_xx stress_xx creep_strain_xx creep_strain_yy creep_strain_zz'
[]
[]
[Materials]
[elastic_strain]
type = ADComputeMultipleInelasticStress
inelastic_models = "trial_creep"
max_iterations = 50
absolute_tolerance = 1e-18
[]
[hill_tensor]
type = ADHillConstants
# F G H L M N
hill_constants = "0.25 0.4 0.65 1.5 1.5 1.5"
[]
[trial_creep]
type = ADHillCreepStressUpdate
coefficient = 5e-14
n_exponent = 10
m_exponent = 0
activation_energy = 0
max_inelastic_increment = 0.00003
absolute_tolerance = 1e-18
relative_tolerance = 1e-18
# Force it to not use integration error
max_integration_error = 100.0
[]
[elasticity_tensor]
type = ADComputeIsotropicElasticityTensor
youngs_modulus = 500
poissons_ratio = 0.0
[]
[]
[BCs]
[fix_x]
type = ADDirichletBC
variable = disp_x
boundary = bottom
value = 0
[]
[rot_z]
type = DisplacementAboutAxis
boundary = bottom
function = 0
angle_units = degrees
axis_origin = '0. 0. 0.'
axis_direction = '1. 0. 1.0e-13'
component = 2
variable = disp_z
[]
#
[rot_y]
type = DisplacementAboutAxis
boundary = bottom
function = 0
angle_units = degrees
axis_origin = '0. 0. 0.'
axis_direction = '1. 0. 1.0e-13'
component = 1
variable = disp_y
[]
[rot_z90]
type = DisplacementAboutAxis
boundary = bottom
function = 0
angle_units = degrees
axis_origin = '0. 0. 0.'
axis_direction = '1. 0. 1.0e-13'
component = 2
variable = disp_z
[]
#
[rot_y90]
type = DisplacementAboutAxis
boundary = bottom
function = 0
angle_units = degrees
axis_origin = '0. 0. 0.'
axis_direction = '1. 0. 1.0e-13'
component = 1
variable = disp_y
[]
[press]
type = Pressure
boundary = top
function = '-1.0*(t-90)*0.1'
use_displaced_mesh = true
displacements = 'disp_x disp_y disp_z'
variable = disp_y
[]
[]
[Postprocessors]
[creep_strain_yy]
type = ADElementAverageMaterialProperty
mat_prop = creep_strain_yy
[]
[]
[Controls]
[c1]
type = TimePeriod
enable_objects = 'BCs::rot_z BCs::rot_y'
disable_objects = 'BCs::rot_z90 BCs::rot_y90 BCs::press'
start_time = '0'
end_time = '90'
[]
[c190plus]
type = TimePeriod
enable_objects = 'BCs::rot_z90 BCs::rot_y90 BCs::press'
disable_objects = 'BCs::rot_z BCs::rot_y '
start_time = '90'
end_time = '390'
[]
[]
[Executioner]
type = Transient
solve_type = 'PJFNK'
petsc_options = '-snes_ksp_ew'
petsc_options_iname = '-ksp_gmres_restart'
petsc_options_value = '101'
line_search = 'none'
nl_rel_tol = 1e-11
nl_abs_tol = 1e-11
nl_max_its = 50
l_tol = 1e-4
l_max_its = 50
start_time = 0.0
dt = 0.1
dtmin = 0.1
num_steps = 1200
[]
[Preconditioning]
[smp]
type = SMP
full = true
[]
[]
[Outputs]
exodus = false
csv = true
[]
(modules/solid_mechanics/test/tests/j_integral_vtest/c_int_surfbreak_ellip_crack_sym_mm_ad.i)
[GlobalParams]
order = FIRST
family = LAGRANGE
displacements = 'disp_x disp_y disp_z'
volumetric_locking_correction = true
[]
[Mesh]
file = c_integral_coarse.e
partitioner = centroid
centroid_partitioner_direction = z
[]
[AuxVariables]
[SED]
order = CONSTANT
family = MONOMIAL
[]
[resid_z]
[]
[]
[Functions]
[rampConstantUp]
type = PiecewiseLinear
x = '0. 0.1 100.0'
y = '0. 1 1'
scale_factor = -68.95 #MPa
[]
[dts]
type = PiecewiseLinear
x = '0 1'
y = '1 400000'
[]
[]
[Physics/SolidMechanics/QuasiStatic]
[master]
strain = FINITE
add_variables = true
incremental = true
generate_output = 'stress_xx stress_yy stress_zz vonmises_stress'
use_automatic_differentiation = true
[]
[]
[AuxKernels]
[SED]
type = MaterialRealAux
variable = SED
property = strain_energy_density
execute_on = timestep_end
[]
[]
[BCs]
[crack_y]
type = ADDirichletBC
variable = disp_z
boundary = 6
value = 0.0
[]
[no_y]
type = ADDirichletBC
variable = disp_y
boundary = 12
value = 0.0
[]
[no_x]
type = ADDirichletBC
variable = disp_x
boundary = 1
value = 0.0
[]
[Pressure]
[Side1]
boundary = 5
function = rampConstantUp
[] # BCs
[]
[]
[Materials]
[elasticity_tensor]
type = ADComputeIsotropicElasticityTensor
youngs_modulus = 206800
poissons_ratio = 0.0
[]
[radial_return_stress]
type = ADComputeMultipleInelasticStress
inelastic_models = 'powerlawcrp'
[]
[powerlawcrp]
type = ADPowerLawCreepStressUpdate
coefficient = 3.125e-21 # 7.04e-17 #
n_exponent = 4.0
m_exponent = 0.0
activation_energy = 0.0
# max_inelastic_increment = 0.01
[]
[]
[DomainIntegral]
integrals = CIntegral
boundary = 1001
crack_direction_method = CurvedCrackFront
crack_end_direction_method = CrackDirectionVector
crack_direction_vector_end_1 = '0.0 1.0 0.0'
crack_direction_vector_end_2 = '1.0 0.0 0.0'
radius_inner = '12.5 25.0 37.5'
radius_outer = '25.0 37.5 50.0'
intersecting_boundary = '1 2'
symmetry_plane = 2
incremental = true
inelastic_models = 'powerlawcrp'
use_automatic_differentiation = true
[]
[Executioner]
type = Transient
solve_type = 'NEWTON'
petsc_options = '-snes_converged_reason -ksp_converged_reason -pc_svd_monitor '
'-snes_linesearch_monitor -snes_ksp_ew'
petsc_options_iname = '-pc_type -pc_factor_shift_type'
petsc_options_value = 'lu NONZERO'
nl_max_its = 20
nl_abs_tol = 1e-3
nl_rel_tol = 1e-11
start_time = 0.0
end_time = 401
[TimeStepper]
type = FunctionDT
function = dts
min_dt = 1.0
[]
[]
[Postprocessors]
[_dt]
type = TimestepSize
[]
[nl_its]
type = NumNonlinearIterations
[]
[lin_its]
type = NumLinearIterations
[]
[react_z]
type = NodalSum
variable = resid_z
boundary = 5
[]
[]
[Outputs]
execute_on = 'timestep_end'
csv = true
[]
(modules/solid_mechanics/test/tests/rom_stress_update/AD_finite_strain_laromance.i)
[GlobalParams]
displacements = 'disp_r disp_z'
[]
[Mesh]
type = GeneratedMesh
dim = 2
xmin = 1
xmax = 2
nx = 50
ny = 50
coord_type = RZ
[]
[Physics/SolidMechanics/QuasiStatic]
[all]
strain = FINITE
incremental = true
add_variables = true
eigenstrain_names = 'thermal'
use_automatic_differentiation = true
[]
[]
[AuxVariables]
[temp]
initial_condition = 1000.0
[]
[]
[AuxKernels]
[cooling]
type = FunctionAux
variable = temp
function = '1000-10*t*x'
[]
[]
[BCs]
[bottom_fix]
type = ADDirichletBC
variable = disp_z
boundary = bottom
value = 0.0
[]
[left_fix]
type = ADDirichletBC
variable = disp_r
boundary = left
value = 0.0
[]
[]
[Materials]
[eigenstrain]
type = ADComputeThermalExpansionEigenstrain
eigenstrain_name = 'thermal'
stress_free_temperature = 1000
thermal_expansion_coeff = 1e-6 #1e-4
temperature = temp
[]
[elasticity_tensor]
type = ADComputeIsotropicElasticityTensor
youngs_modulus = 3.30e11
poissons_ratio = 0.3
[]
[stress]
type = ADComputeMultipleInelasticStress
inelastic_models = rom_stress_prediction
[]
[rom_stress_prediction]
type = ADSS316HLAROMANCEStressUpdateTest
temperature = temp
initial_cell_dislocation_density = 6.0e12
initial_wall_dislocation_density = 4.4e11
outputs = all
[]
[]
[Postprocessors]
[nl_its]
type = NumNonlinearIterations
[]
[total_nl_its]
type = CumulativeValuePostprocessor
postprocessor = nl_its
[]
[]
[Executioner]
type = Transient
solve_type = 'NEWTON'
petsc_options_iname = '-pc_type'
petsc_options_value = 'lu'
line_search = 'none'
end_time = 10
dt = 1
automatic_scaling = true
[]
[Outputs]
# print_linear_converged_reason = false
# print_nonlinear_converged_reason = false
# print_linear_residuals = false
perf_graph = true
[]
(modules/solid_mechanics/test/tests/power_law_creep/ad_restart2.i)
# 1x1x1 unit cube with uniform pressure on top face
[GlobalParams]
displacements = 'disp_x disp_y disp_z'
[]
[Mesh]
type = GeneratedMesh
dim = 3
nx = 1
ny = 1
nz = 1
[]
[Variables]
[temp]
order = FIRST
family = LAGRANGE
initial_condition = 1000.0
[]
[]
[Physics/SolidMechanics/QuasiStatic]
[all]
strain = FINITE
incremental = true
add_variables = true
generate_output = 'stress_yy creep_strain_xx creep_strain_yy creep_strain_zz elastic_strain_yy'
use_automatic_differentiation = true
[]
[]
[Functions]
[top_pull]
type = PiecewiseLinear
x = '0 1'
y = '1 1'
[]
[]
[Kernels]
[heat]
type = Diffusion
variable = temp
[]
[heat_ie]
type = TimeDerivative
variable = temp
[]
[]
[BCs]
[u_top_pull]
type = ADPressure
variable = disp_y
boundary = top
factor = -10.0e6
function = top_pull
[]
[u_bottom_fix]
type = ADDirichletBC
variable = disp_y
boundary = bottom
value = 0.0
[]
[u_yz_fix]
type = ADDirichletBC
variable = disp_x
boundary = left
value = 0.0
[]
[u_xy_fix]
type = ADDirichletBC
variable = disp_z
boundary = back
value = 0.0
[]
[temp_fix]
type = DirichletBC
variable = temp
boundary = 'bottom top'
value = 1000.0
[]
[]
[Materials]
[elasticity_tensor]
type = ADComputeIsotropicElasticityTensor
youngs_modulus = 2e11
poissons_ratio = 0.3
constant_on = SUBDOMAIN
[]
[radial_return_stress]
type = ADComputeMultipleInelasticStress
inelastic_models = 'power_law_creep'
[]
[power_law_creep]
type = ADPowerLawCreepStressUpdate
coefficient = 1.0e-15
n_exponent = 4
activation_energy = 3.0e5
temperature = temp
[]
[]
[Executioner]
type = Transient
solve_type = 'PJFNK'
petsc_options = '-snes_ksp'
petsc_options_iname = '-ksp_gmres_restart'
petsc_options_value = '101'
line_search = 'none'
l_max_its = 20
nl_max_its = 20
nl_rel_tol = 1e-6
nl_abs_tol = 1e-6
l_tol = 1e-5
start_time = 0.6
end_time = 1.0
num_steps = 12
dt = 0.1
[]
[Outputs]
exodus = true
[]
[Problem]
restart_file_base = ad_restart1_out_cp/0006
# temp has an initial condition despite the restart
allow_initial_conditions_with_restart = true
[]
(modules/solid_mechanics/test/tests/power_law_creep/nonad_bounds.i)
[GlobalParams]
displacements = 'disp_x disp_y'
[]
[Problem]
[]
[Mesh]
[gen]
type = GeneratedMeshGenerator
dim = 2
[]
[]
[Physics/SolidMechanics/QuasiStatic]
[finite]
add_variables = true
strain = FINITE
use_automatic_differentiation = true
[]
[]
[BCs]
[no_x]
type = ADDirichletBC
variable = disp_x
boundary = 'left'
value = 0.0
[]
[top]
type = ADDirichletBC
variable = disp_x
boundary = 'top'
value = 1e-4
[]
[no_y]
type = DirichletBC
variable = disp_y
boundary = 'bottom'
value = 0.0
[]
[]
[Materials]
[elasticity_tensor]
type = ADComputeIsotropicElasticityTensor
youngs_modulus = 1e11
poissons_ratio = 0.3
[]
[elastic_stress]
type = ADComputeMultipleInelasticStress
inelastic_models = 'creep'
outputs = all
[]
[creep]
type = ADPowerLawCreepTest
coefficient = 10e-22
n_exponent = 2
activation_energy = 0
internal_solve_full_iteration_history = true
internal_solve_output_on = always
[]
[]
[Executioner]
type = Transient
petsc_options_iname = '-pc_type'
petsc_options_value = 'lu'
line_search = none
num_steps = 1
[]
[Outputs]
[]
(modules/solid_mechanics/test/tests/ad_viscoplasticity_stress_update/gtn_single.i)
# This test provides an example of an individual GTN viscoplasticity model
[GlobalParams]
displacements = 'disp_x disp_y'
[]
[Mesh]
type = GeneratedMesh
dim = 2
nx = 1
ny = 1
xmax = 0.002
ymax = 0.002
[]
[Physics/SolidMechanics/QuasiStatic/All]
strain = FINITE
add_variables = true
base_name = 'total'
generate_output = 'strain_xx strain_yy strain_xy hydrostatic_stress vonmises_stress'
use_automatic_differentiation = true
[]
[Functions]
[./pull]
type = PiecewiseLinear
x = '0 0.1'
y = '0 1e-5'
[../]
[]
[Materials]
[./elasticity_tensor]
type = ADComputeIsotropicElasticityTensor
youngs_modulus = 1e10
poissons_ratio = 0.3
base_name = 'total'
[../]
[./stress]
type = ADComputeMultipleInelasticStress
inelastic_models = gtn
outputs = all
base_name = 'total'
[../]
[./porosity]
type = ADPorosityFromStrain
initial_porosity = 0.1
inelastic_strain = 'total_combined_inelastic_strain'
outputs = 'all'
[../]
[./gtn]
type = ADViscoplasticityStressUpdate
total_strain_base_name = 'total'
coefficient = 'coef'
power = 3
viscoplasticity_model = GTN
outputs = all
relative_tolerance = 1e-11
[../]
[./coef]
type = ADParsedMaterial
property_name = coef
# Example of creep power law
expression = '1e-18 * exp(-4e4 / 1.987 / 1200)'
[../]
[]
[BCs]
[./no_disp_x]
type = ADDirichletBC
variable = disp_x
boundary = left
value = 0.0
[../]
[./no_disp_y]
type = ADDirichletBC
variable = disp_y
boundary = bottom
value = 0.0
[../]
[./pull_disp_y]
type = ADFunctionDirichletBC
variable = disp_y
boundary = top
function = pull
[../]
[]
[Executioner]
type = Transient
solve_type = NEWTON
dt = 0.01
end_time = 0.12
[]
[Postprocessors]
[./disp_x]
type = SideAverageValue
variable = disp_x
boundary = right
[../]
[./disp_y]
type = SideAverageValue
variable = disp_y
boundary = top
[../]
[./avg_hydro]
type = ElementAverageValue
variable = total_hydrostatic_stress
[../]
[./avg_vonmises]
type = ElementAverageValue
variable = total_vonmises_stress
[../]
[./dt]
type = TimestepSize
[../]
[./num_lin]
type = NumLinearIterations
outputs = console
[../]
[./num_nonlin]
type = NumNonlinearIterations
outputs = console
[../]
[./eff_creep_strain]
type = ElementAverageValue
variable = effective_viscoplasticity
[../]
[./porosity]
type = ElementAverageValue
variable = porosity
[../]
[]
[Outputs]
csv = true
[]
(modules/solid_mechanics/test/tests/anisotropic_elastoplasticity/ad_aniso_plasticity_x_one_ref.i)
[Mesh]
[gen]
type = GeneratedMeshGenerator
dim = 3
nx = 10
ny = 2
nz = 2
xmin = 0.0
ymin = 0.0
zmin = 0.0
xmax = 10.0
ymax = 1.0
zmax = 1.0
[]
[]
[GlobalParams]
displacements = 'disp_x disp_y disp_z'
volumetric_locking_correction = true
[]
[AuxVariables]
[hydrostatic_stress]
order = CONSTANT
family = MONOMIAL
[]
[plastic_strain_xx]
order = CONSTANT
family = MONOMIAL
[]
[plastic_strain_xy]
order = CONSTANT
family = MONOMIAL
[]
[plastic_strain_yy]
order = CONSTANT
family = MONOMIAL
[]
[]
[AuxKernels]
[hydrostatic_stress]
type = ADRankTwoScalarAux
variable = hydrostatic_stress
rank_two_tensor = stress
scalar_type = Hydrostatic
[]
[plasticity_strain_xx]
type = ADRankTwoAux
rank_two_tensor = plastic_strain
variable = plastic_strain_xx
index_i = 0
index_j = 0
[]
[plasticity_strain_xy]
type = ADRankTwoAux
rank_two_tensor = plastic_strain
variable = plastic_strain_xy
index_i = 0
index_j = 1
[]
[plasticity_strain_yy]
type = ADRankTwoAux
rank_two_tensor = plastic_strain
variable = plastic_strain_yy
index_i = 1
index_j = 1
[]
[sigma_xx]
type = ADRankTwoAux
rank_two_tensor = stress
variable = stress_xx
index_i = 1
index_j = 1
[]
[]
[Functions]
[pull]
type = PiecewiseLinear
x = '0 1e1 1e8'
y = '0 -4e2 -4e2'
[]
[]
[Physics/SolidMechanics/QuasiStatic]
[all]
strain = FINITE
generate_output = 'elastic_strain_xx stress_xx'
use_automatic_differentiation = true
add_variables = true
[]
[]
[Materials]
[elasticity_tensor]
type = ADComputeIsotropicElasticityTensor
youngs_modulus = 70000
poissons_ratio = 0.25
[]
[elastic_strain]
type = ADComputeMultipleInelasticStress
inelastic_models = "trial_plasticity"
max_iterations = 50
absolute_tolerance = 1e-16
[]
[hill_tensor]
type = ADHillConstants
# F G H L M N
hill_constants = "0.5829856 0.364424 0.6342174 2.0691375 2.3492325 1.814589"
[]
[trial_plasticity]
type = ADHillPlasticityStressUpdate
hardening_constant = 2000.0
yield_stress = 0.001 # was 200 for verification
absolute_tolerance = 1e-15
relative_tolerance = 1e-13
# internal_solve_full_iteration_history = true
max_inelastic_increment = 2.0e-6
# internal_solve_output_on = on_error
[]
[]
[BCs]
[no_disp_x]
type = ADDirichletBC
variable = disp_x
boundary = left
value = 0.0
[]
[no_disp_y]
type = ADDirichletBC
variable = disp_y
boundary = left
value = 0.0
[]
[no_disp_z]
type = ADDirichletBC
variable = disp_z
boundary = left
value = 0.0
[]
[Pressure]
[Side1]
boundary = right
function = pull
[]
[]
[]
[Executioner]
type = Transient
solve_type = NEWTON
petsc_options_iname = '-pc_type -pc_factor_mat_solver_package'
petsc_options_value = 'lu superlu_dist'
nl_rel_tol = 1e-12
nl_abs_tol = 1.0e-14
l_max_its = 90
num_steps = 25
[TimeStepper]
type = IterationAdaptiveDT
optimal_iterations = 30
iteration_window = 9
growth_factor = 1.05
cutback_factor = 0.5
timestep_limiting_postprocessor = matl_ts_min
dt = 1.0e-5
time_t = '0 3.4e-5 10'
time_dt = '1.0e-5 1.0e-7 1.0e-7'
[]
start_time = 0
automatic_scaling = true
[]
[Postprocessors]
[matl_ts_min]
type = MaterialTimeStepPostprocessor
[]
[max_disp_x]
type = ElementExtremeValue
variable = disp_x
[]
[max_hydro]
type = ElementAverageValue
variable = hydrostatic_stress
[]
[dt]
type = TimestepSize
[]
[plasticity_strain_xx]
type = ElementalVariableValue
variable = plastic_strain_xx
execute_on = 'TIMESTEP_END'
elementid = 0
[]
[elastic_strain_xx]
type = ElementalVariableValue
variable = elastic_strain_xx
execute_on = 'TIMESTEP_END'
elementid = 0
[]
[sigma_xx]
type = ElementalVariableValue
variable = stress_xx
execute_on = 'TIMESTEP_END'
elementid = 0
[]
[]
[Outputs]
csv = true
perf_graph = true
[]
(modules/solid_mechanics/test/tests/ad_anisotropic_creep/ad_aniso_creep_xy_3d_anisoElasticity.i)
# This test simulates biaxial tensile test with the material being anisotropic
# in terms of elasticity and creep.
#
# -------------------
# ANALYTICAL SOLUTION
# -------------------
# https://mooseframework.inl.gov/source/materials/HillCreepStressUpdate.html
# q = [F(S22-S33)^2 + G(S33-S11)^2 + H(S11-S22)^2 + 2L(S23)^2 + 2M(S13)^2 + 2N(S12)^2]^0.5
# S11 = 40 Pa and S22 = 40 MPa; other compoenents of stress are zero since it is a biaxial test
# F=0.5 G=0.25 H=0.3866 L=1.6413 M=1.6413 N=1.2731 (as used in this test)
# Substituting the values of stress components and F, G, H, L, M and N we obtain
# q = 34.64101615137755 Pa
#
# Equivalent_creep_strain_rate = A(q)^n (power law creep rate used in this test)
# Substituting A=1e-15 and n=9, and q as calculated above, we obtain
# Equivalent_creep_strain_rate = 0.07183161109149655
#
# The 11 (xx) and 22 (yy) components of creep_strain_tensor are calculated as below:
#
# creep_strain_tensor_11 = (Equivalent_creep_strain_rate / q) *
# (H * (S11 - S22) - G * (S33 - S11)) * time_increment
# creep_strain_tensor_22 = (Equivalent_creep_strain_rate / q) *
# (F * (S22 - S33) - H * (S11 - S22)) * time_increment
#
# Substituting the values and time_increment as 0.001 we obtain the analytical solution.
#
# MOOSE Analytical
# creep_strain_tensor_11 2.073327e-06 2.0733271530122e-06
# creep_strain_tensor_22 4.147473e-06 4.147472838877e-06
#
# -----------------------------------------
# PYTHON SCRIPT FOR THE ANALYTICAL SOLUTION
# -----------------------------------------
# import math
# F=0.5; G=0.25; H=0.3866; L=1.6413; M=1.6413; N=1.2731
# S11=40; S22=40; S33=0; S23=0; S13=0; S12=0
# q = math.sqrt(F*(S22-S33)**2 + G*(S33-S11)**2 + H*(S11-S22)**2 + 2*L*(S23)**2 + 2*M*(S13)**2 + 2*N*(S12)**2)
# print(q)
# A=1e-15; n=9; time=0.0001
# equivalent_creep_strain_rate = A*(q**n)
# print(equivalent_creep_strain_rate)
# equivalent_creep_strain_rate_11=(equivalent_creep_strain_rate / q) * (H * (S11 - S22) - G * (S33 - S11)) * time
# equivalent_creep_strain_rate_22=(equivalent_creep_strain_rate / q) * (F * (S22 - S33) - H * (S11 - S22)) * time
# print(equivalent_creep_strain_rate_11, equivalent_creep_strain_rate_22)
[Mesh]
[gen]
type = GeneratedMeshGenerator
dim = 3
nx = 5
ny = 5
nz = 5
xmin = 0.0
ymin = 0.0
zmin = 0.0
xmax = 1.0
ymax = 1.0
zmax = 1.0
[]
[]
[GlobalParams]
displacements = 'disp_x disp_y disp_z'
volumetric_locking_correction = true
[]
[AuxVariables]
[hydrostatic_stress]
order = CONSTANT
family = MONOMIAL
[]
[creep_strain_xx]
order = CONSTANT
family = MONOMIAL
[]
[creep_strain_xy]
order = CONSTANT
family = MONOMIAL
[]
[creep_strain_yy]
order = CONSTANT
family = MONOMIAL
[]
[]
[AuxKernels]
[hydrostatic_stress]
type = ADRankTwoScalarAux
variable = hydrostatic_stress
rank_two_tensor = stress
scalar_type = Hydrostatic
[]
[creep_strain_xx]
type = ADRankTwoAux
rank_two_tensor = creep_strain
variable = creep_strain_xx
index_i = 0
index_j = 0
[]
[creep_strain_xy]
type = ADRankTwoAux
rank_two_tensor = creep_strain
variable = creep_strain_xy
index_i = 0
index_j = 1
[]
[creep_strain_yy]
type = ADRankTwoAux
rank_two_tensor = creep_strain
variable = creep_strain_yy
index_i = 1
index_j = 1
[]
[sigma_xx]
type = ADRankTwoAux
rank_two_tensor = stress
variable = stress_xx
index_i = 0
index_j = 0
[]
[sigma_yy]
type = ADRankTwoAux
rank_two_tensor = stress
variable = stress_yy
index_i = 1
index_j = 1
[]
[sigma_zz]
type = ADRankTwoAux
rank_two_tensor = stress
variable = stress_zz
index_i = 2
index_j = 2
[]
[]
[Functions]
[pull]
type = PiecewiseLinear
x = '0 1.0e-9 1.0'
y = '0 -40 -40'
[]
[]
[Physics/SolidMechanics/QuasiStatic]
[all]
strain = FINITE
generate_output = 'elastic_strain_xx stress_xx elastic_strain_yy stress_yy elastic_strain_zz stress_zz'
use_automatic_differentiation = true
add_variables = true
[]
[]
[Materials]
[elasticity_tensor]
type = ADComputeElasticityTensor
C_ijkl = '2925.433 391.979 391.979 2127.590 322.280 2127.590 1805.310 3.96 3.96'
fill_method = symmetric9
[]
[elastic_strain]
type = ADComputeMultipleInelasticStress
inelastic_models = "trial_creep"
max_iterations = 50
absolute_tolerance = 1e-16
[]
[hill_tensor]
type = ADHillConstants
# F G H L M N
hill_constants = "0.5 0.25 0.3866 1.6413 1.6413 1.2731"
[]
[trial_creep]
type = ADHillCreepStressUpdate
coefficient = 1e-15 # 1e-16
n_exponent = 9
m_exponent = 0
activation_energy = 0
max_inelastic_increment = 0.00003
absolute_tolerance = 1e-20
relative_tolerance = 1e-20
# Force it to not use integration error
max_integration_error = 100.0
anisotropic_elasticity = true
[]
[]
[BCs]
[no_disp_x]
type = ADDirichletBC
variable = disp_x
boundary = left
value = 0.0
[]
[no_disp_y]
type = ADDirichletBC
variable = disp_y
boundary = bottom
value = 0.0
[]
[no_disp_z]
type = ADDirichletBC
variable = disp_z
boundary = back
value = 0.0
[]
[Pressure]
[Side1]
boundary = 'right'
function = pull
[]
[Side2]
boundary = 'top'
function = pull
[]
[]
[]
[Executioner]
type = Transient
solve_type = PJFNK
petsc_options_iname = '-pc_type -pc_factor_mat_solver_package -mat_mffd_err'
petsc_options_value = 'lu superlu_dist 1e-5'
nl_rel_tol = 1.0e-14
nl_abs_tol = 1.0e-14
l_max_its = 10
num_steps = 2
dt = 1.0e-4
start_time = 0
automatic_scaling = true
[]
[Postprocessors]
[matl_ts_min]
type = MaterialTimeStepPostprocessor
[]
[max_disp_x]
type = ElementExtremeValue
variable = disp_x
[]
[max_disp_y]
type = ElementExtremeValue
variable = disp_y
[]
[max_hydro]
type = ElementAverageValue
variable = hydrostatic_stress
[]
[dt]
type = TimestepSize
[]
[num_lin]
type = NumLinearIterations
outputs = console
[]
[num_nonlin]
type = NumNonlinearIterations
outputs = console
[]
[creep_strain_xx]
type = ElementalVariableValue
variable = creep_strain_xx
execute_on = 'TIMESTEP_END'
elementid = 109
[]
[elastic_strain_xx]
type = ElementalVariableValue
variable = elastic_strain_xx
execute_on = 'TIMESTEP_END'
elementid = 109
[]
[sigma_xx]
type = ElementalVariableValue
variable = stress_xx
execute_on = 'TIMESTEP_END'
elementid = 109
[]
[creep_strain_yy]
type = ElementalVariableValue
variable = creep_strain_yy
execute_on = 'TIMESTEP_END'
elementid = 109
[]
[elastic_strain_yy]
type = ElementalVariableValue
variable = elastic_strain_yy
execute_on = 'TIMESTEP_END'
elementid = 109
[]
[sigma_yy]
type = ElementalVariableValue
variable = stress_yy
execute_on = 'TIMESTEP_END'
elementid = 109
[]
[elastic_strain_zz]
type = ElementalVariableValue
variable = elastic_strain_zz
execute_on = 'TIMESTEP_END'
elementid = 109
[]
[sigma_zz]
type = ElementalVariableValue
variable = stress_zz
execute_on = 'TIMESTEP_END'
elementid = 109
[]
[]
[Outputs]
csv = true
exodus = false
perf_graph = true
# unnecessary output variables
hide = 'matl_ts_min max_disp_x max_disp_y max_hydro dt num_lin num_nonlin elastic_strain_zz sigma_zz'
[]
(modules/solid_mechanics/test/tests/anisotropic_plasticity/ad_aniso_plasticity_y.i)
[Mesh]
[gen]
type = GeneratedMeshGenerator
dim = 3
# Original verification nx = 2, ny = 10, nz = 2
nx = 2
ny = 10
nz = 2
xmin = 0.0
ymin = 0.0
zmin = 0.0
xmax = 1.0
ymax = 10.0
zmax = 1.0
[]
[corner_node]
type = ExtraNodesetGenerator
new_boundary = '100'
nodes = '4 10'
input = gen
[]
[corner_node_2]
type = ExtraNodesetGenerator
new_boundary = '101'
nodes = '1 67'
input = corner_node
[]
[]
[GlobalParams]
displacements = 'disp_x disp_y disp_z'
volumetric_locking_correction = true
[]
[AuxVariables]
[hydrostatic_stress]
order = CONSTANT
family = MONOMIAL
[]
[plastic_strain_xx]
order = CONSTANT
family = MONOMIAL
[]
[plastic_strain_xy]
order = CONSTANT
family = MONOMIAL
[]
[plastic_strain_yy]
order = CONSTANT
family = MONOMIAL
[]
[stress_yy]
order = CONSTANT
family = MONOMIAL
[]
[elastic_strain_yy]
order = CONSTANT
family = MONOMIAL
[]
[]
[AuxKernels]
[hydrostatic_stress]
type = ADRankTwoScalarAux
variable = hydrostatic_stress
rank_two_tensor = stress
scalar_type = Hydrostatic
[]
[plasticity_strain_xx]
type = ADRankTwoAux
rank_two_tensor = trial_plasticity_plastic_strain
variable = plastic_strain_xx
index_i = 0
index_j = 0
[]
[plasticity_strain_xy]
type = ADRankTwoAux
rank_two_tensor = trial_plasticity_plastic_strain
variable = plastic_strain_xy
index_i = 0
index_j = 1
[]
[plasticity_strain_yy]
type = ADRankTwoAux
rank_two_tensor = trial_plasticity_plastic_strain
variable = plastic_strain_yy
index_i = 1
index_j = 1
[]
[elastic_strain_yy]
type = ADRankTwoAux
rank_two_tensor = elastic_strain
variable = elastic_strain_yy
index_i = 1
index_j = 1
[]
[sigma_yy]
type = ADRankTwoAux
rank_two_tensor = stress
variable = stress_yy
index_i = 1
index_j = 1
[]
[]
[Functions]
[pull]
type = PiecewiseLinear
x = '0 1e1 1e8'
y = '0 -4e2 -4e2'
[]
[]
[Physics/SolidMechanics/QuasiStatic]
[all]
strain = FINITE
use_automatic_differentiation = true
add_variables = true
[]
[]
[Materials]
[elasticity_tensor]
type = ADComputeIsotropicElasticityTensor
youngs_modulus = 70000
poissons_ratio = 0.25
[]
[elastic_strain]
type = ADComputeMultipleInelasticStress
inelastic_models = "trial_plasticity"
max_iterations = 50
absolute_tolerance = 1e-16
[]
[hill_tensor]
type = ADHillConstants
# F G H L M N
hill_constants = "0.5829856 0.364424 0.6342174 2.0691375 2.3492325 1.814589"
base_name = trial_plasticity
[]
[trial_plasticity]
type = ADHillPlasticityStressUpdate
hardening_constant = 2000.0
yield_stress = 0.001
absolute_tolerance = 1e-14
relative_tolerance = 1e-12
base_name = trial_plasticity
internal_solve_full_iteration_history = true
max_inelastic_increment = 2.0e-6
internal_solve_output_on = on_error
[]
[]
[BCs]
[no_disp_x]
type = ADDirichletBC
variable = disp_x
boundary = 101
value = 0.0
[]
[no_disp_y]
type = ADDirichletBC
variable = disp_y
boundary = bottom
value = 0.0
[]
[no_disp_z]
type = ADDirichletBC
variable = disp_z
boundary = 100
value = 0.0
[]
[Pressure]
[Side1]
boundary = top
function = pull
[]
[]
[]
[Executioner]
type = Transient
solve_type = NEWTON
petsc_options_iname = '-pc_type -pc_factor_mat_solver_package'
petsc_options_value = 'lu superlu_dist'
nl_rel_tol = 1e-11
nl_abs_tol = 1.0e-14
l_max_its = 90
num_steps = 25
[TimeStepper]
type = IterationAdaptiveDT
optimal_iterations = 30
iteration_window = 9
growth_factor = 1.05
cutback_factor = 0.5
timestep_limiting_postprocessor = matl_ts_min
dt = 1e-5
time_t = '0 3.2e-5 10'
time_dt = '1e-5 1.0e-7 1.0e-7'
[]
start_time = 0
automatic_scaling = true
[]
[Postprocessors]
[matl_ts_min]
type = MaterialTimeStepPostprocessor
[]
[max_disp_x]
type = ElementExtremeValue
variable = disp_x
[]
[max_disp_y]
type = ElementExtremeValue
variable = disp_y
[]
[max_hydro]
type = ElementAverageValue
variable = hydrostatic_stress
[]
[dt]
type = TimestepSize
[]
[num_lin]
type = NumLinearIterations
outputs = console
[]
[num_nonlin]
type = NumNonlinearIterations
outputs = console
[]
[plasticity_strain_yy]
type = ElementalVariableValue
variable = plastic_strain_yy
execute_on = 'TIMESTEP_END'
elementid = 39
[]
[elastic_strain_yy]
type = ElementalVariableValue
variable = elastic_strain_yy
execute_on = 'TIMESTEP_END'
elementid = 39
[]
[sigma_yy]
type = ElementalVariableValue
variable = stress_yy
execute_on = 'TIMESTEP_END'
elementid = 39
[]
[]
[Outputs]
csv = true
perf_graph = true
[]
(modules/solid_mechanics/test/tests/ad_anisotropic_creep/anis_mech_hill_tensor_creep.i)
[Mesh]
type = GeneratedMesh
dim = 2
nx = 128
ny = 128
second_order = true
[]
[GlobalParams]
displacements = 'disp_x disp_y'
volumetric_locking_correction = false
[]
[AuxVariables]
[hydrostatic_stress]
order = CONSTANT
family = MONOMIAL
[]
[]
[AuxKernels]
[hydrostatic_stress]
type = ADRankTwoScalarAux
variable = hydrostatic_stress
rank_two_tensor = stress
scalar_type = Hydrostatic
[]
[]
[Variables]
[disp_x]
order = SECOND
scaling = 1e-10
[]
[disp_y]
order = SECOND
scaling = 1e-10
[]
[]
[Functions]
[pull]
type = PiecewiseLinear
x = '0 10e3'
y = '0 1e-4'
[]
[]
[Kernels]
[stress_x]
type = ADStressDivergenceTensors
component = 0
variable = disp_x
[]
[stress_y]
type = ADStressDivergenceTensors
component = 1
variable = disp_y
[]
[]
[Physics/SolidMechanics/QuasiStatic]
[all]
strain = FINITE
add_variables = true
generate_output = 'elastic_strain_xx elastic_strain_yy elastic_strain_xy'
use_automatic_differentiation = true
[]
[]
[Materials]
[elasticity_tensor]
type = ADComputeElasticityTensor
fill_method = orthotropic
C_ijkl = '2.0e3 2.0e5 2.0e3 0.71428571e3 0.71428571e3 0.71428571e3 0.4 0.2 0.004 0.004 0.2 0.4'
[]
[elastic_strain]
type = ADComputeMultipleInelasticStress
inelastic_models = "trial_creep"
max_iterations = 300
[]
[hill_tensor]
type = HillConstants
# F G H L M N
hill_constants = "0.5 0.5 0.3866 1.6413 1.6413 1.2731"
base_name = trial_creep
[]
[trial_creep]
type = ADHillCreepStressUpdate
coefficient = 1e-24
n_exponent = 4
m_exponent = 0
activation_energy = 0
# internal_solve_output_on = always
base_name = trial_creep
[]
[creep_one]
type = ADPowerLawCreepStressUpdate
coefficient = 1e-24
n_exponent = 4
activation_energy = 0
base_name = creep_one
[]
[creep_nine]
type = ADPowerLawCreepStressUpdate
coefficient = 9e-24
n_exponent = 4
activation_energy = 0
base_name = creep_nine
[]
[]
[BCs]
[no_disp_x]
type = ADDirichletBC
variable = disp_x
boundary = left
value = 0.0
[]
[no_disp_y]
type = ADDirichletBC
variable = disp_y
boundary = bottom
value = 0.0
[]
[pull_disp_y]
type = ADFunctionDirichletBC
variable = disp_y
boundary = top
function = pull
[]
[]
[Preconditioning]
[smp]
type = SMP
full = true
[]
[]
[Executioner]
type = Transient
solve_type = Newton
petsc_options_iname = '-ksp_gmres_restart -pc_type -sub_pc_type'
petsc_options_value = '101 asm lu'
line_search = 'none'
nl_rel_tol = 1e-5
nl_abs_tol = 1.0e-13
num_steps = 200
dt = 1.0e2
automatic_scaling = true
[]
[Postprocessors]
[max_disp_x]
type = ElementExtremeValue
variable = disp_x
[]
[max_disp_y]
type = ElementExtremeValue
variable = disp_y
[]
[max_hydro]
type = ElementAverageValue
variable = hydrostatic_stress
[]
[dt]
type = TimestepSize
[]
[num_lin]
type = NumLinearIterations
outputs = console
[]
[num_nonlin]
type = NumNonlinearIterations
outputs = console
[]
[]
[Outputs]
csv = true
exodus = true
[]
(modules/solid_mechanics/test/tests/power_law_creep/ad_restart1.i)
# 1x1x1 unit cube with uniform pressure on top face
[GlobalParams]
displacements = 'disp_x disp_y disp_z'
[]
[Mesh]
type = GeneratedMesh
dim = 3
nx = 1
ny = 1
nz = 1
[]
[Variables]
[temp]
order = FIRST
family = LAGRANGE
initial_condition = 1000.0
[]
[]
[Physics/SolidMechanics/QuasiStatic]
[all]
strain = FINITE
incremental = true
add_variables = true
generate_output = 'stress_yy creep_strain_xx creep_strain_yy creep_strain_zz elastic_strain_yy'
use_automatic_differentiation = true
[]
[]
[Functions]
[top_pull]
type = PiecewiseLinear
x = '0 1'
y = '1 1'
[]
[]
[Kernels]
[heat]
type = Diffusion
variable = temp
[]
[heat_ie]
type = TimeDerivative
variable = temp
[]
[]
[BCs]
[u_top_pull]
type = ADPressure
variable = disp_y
boundary = top
factor = -10.0e6
function = top_pull
[]
[u_bottom_fix]
type = ADDirichletBC
variable = disp_y
boundary = bottom
value = 0.0
[]
[u_yz_fix]
type = ADDirichletBC
variable = disp_x
boundary = left
value = 0.0
[]
[u_xy_fix]
type = ADDirichletBC
variable = disp_z
boundary = back
value = 0.0
[]
[temp_fix]
type = DirichletBC
variable = temp
boundary = 'bottom top'
value = 1000.0
[]
[]
[Materials]
[elasticity_tensor]
type = ADComputeIsotropicElasticityTensor
youngs_modulus = 2e11
poissons_ratio = 0.3
constant_on = SUBDOMAIN
[]
[radial_return_stress]
type = ADComputeMultipleInelasticStress
inelastic_models = 'power_law_creep'
[]
[power_law_creep]
type = ADPowerLawCreepStressUpdate
coefficient = 1.0e-15
n_exponent = 4
activation_energy = 3.0e5
temperature = temp
[]
[]
[Executioner]
type = Transient
solve_type = 'PJFNK'
petsc_options = '-snes_ksp'
petsc_options_iname = '-ksp_gmres_restart'
petsc_options_value = '101'
line_search = 'none'
l_max_its = 20
nl_max_its = 20
nl_rel_tol = 1e-6
nl_abs_tol = 1e-6
l_tol = 1e-5
start_time = 0.0
end_time = 1.0
num_steps = 6
dt = 0.1
[]
[Outputs]
exodus = true
[out]
type = Checkpoint
num_files = 1
[]
[]
(modules/solid_mechanics/include/materials/ADComputeMultiplePorousInelasticStress.h)
// This file is part of the MOOSE framework
// https://mooseframework.inl.gov
//
// All rights reserved, see COPYRIGHT for full restrictions
// https://github.com/idaholab/moose/blob/master/COPYRIGHT
//
// Licensed under LGPL 2.1, please see LICENSE for details
// https://www.gnu.org/licenses/lgpl-2.1.html
#pragma once
#include "ADComputeMultipleInelasticStress.h"
/**
* Compute state (stress and internal parameters such as plastic
* strains and internal parameters) using an iterative process. A porosity material property
* is defined and is calcuated from the trace of inelastic strain increment.
*/
class ADComputeMultiplePorousInelasticStress : public ADComputeMultipleInelasticStress
{
public:
static InputParameters validParams();
ADComputeMultiplePorousInelasticStress(const InputParameters & parameters);
protected:
virtual void initQpStatefulProperties() override;
virtual void computeQpProperties() override;
///@{ Material property for porosity
ADMaterialProperty<Real> & _porosity;
const MaterialProperty<Real> & _porosity_old;
///@}
/// Initial porosity value. Must be greater than zero.
const Real _initial_porosity;
};
(modules/solid_mechanics/include/materials/ADComputeSmearedCrackingStress.h)
// This file is part of the MOOSE framework
// https://mooseframework.inl.gov
//
// All rights reserved, see COPYRIGHT for full restrictions
// https://github.com/idaholab/moose/blob/master/COPYRIGHT
//
// Licensed under LGPL 2.1, please see LICENSE for details
// https://www.gnu.org/licenses/lgpl-2.1.html
#pragma once
#include "ColumnMajorMatrix.h"
#include "ADComputeMultipleInelasticStress.h"
#include "ADSmearedCrackSofteningBase.h"
#include "Function.h"
/**
* ADComputeSmearedCrackingStress computes the stress for a finite strain
* material with smeared cracking
*/
class ADComputeSmearedCrackingStress : public ADComputeMultipleInelasticStress
{
public:
static InputParameters validParams();
ADComputeSmearedCrackingStress(const InputParameters & parameters);
virtual void initialSetup() override;
virtual void initQpStatefulProperties() override;
virtual void computeQpStress() override;
protected:
/**
* Update the local elasticity tensor (_local_elasticity_tensor)
* due to the effects of cracking.
*/
void updateLocalElasticityTensor();
/**
* Update all cracking-related state variables and the stress
* tensor due to cracking in all directions.
*/
virtual void updateCrackingStateAndStress();
/**
* Get the number of known crack directions. This includes cracks
* in prescribed directions (even if not yet active) and active
* cracks in other directions.
* @return number of known crack directions
*/
virtual unsigned int getNumKnownCrackDirs() const;
/**
* Compute the crack strain in the crack coordinate system. Also
* computes the crack orientations, and stores in _crack_rotation.
* @param strain_in_crack_dir Computed strains in crack directions
*/
void computeCrackStrainAndOrientation(ADRealVectorValue & strain_in_crack_dir);
/**
* Updates the full stress tensor to account for the effect of cracking
* using the provided stresses in the crack directions. The tensor is
* rotated into the crack coordinates, modified, and rotated back.
* @param tensor Stress tensor to be updated
* @param sigma Vector of stresses in crack directions
*/
void updateStressTensorForCracking(ADRankTwoTensor & tensor, const ADRealVectorValue & sigma);
/**
* Check to see whether there was cracking in any diretion in the previous
* time step.
* @return true if cracked, false if not cracked
*/
bool previouslyCracked();
///@{ Input parameters for smeared crack models
/// Threshold at which cracking initiates if tensile stress exceeds it
const ADVariableValue & _cracking_stress;
/// User-prescribed cracking directions
std::vector<unsigned int> _prescribed_crack_directions;
/// Maximum number of cracks permitted at a material point
const unsigned int _max_cracks;
/// Defines transition to changed stiffness during unloading
const ADReal _cracking_neg_fraction;
/// Controls the amount of shear retained
const ADReal _shear_retention_factor;
/// Controls the maximum amount that the damaged elastic stress is corrected
/// to folow the release model during a time step
const ADReal _max_stress_correction;
///@}
/// Enum defining the method used to adjust the elasticity tensor for cracking
const enum class CrackedElasticityType { DIAGONAL, FULL } _cracked_elasticity_type;
//@{ Damage (goes from 0 to 1) in crack directions
ADMaterialProperty<RealVectorValue> & _crack_damage;
const MaterialProperty<RealVectorValue> & _crack_damage_old;
///@}
/// Vector of values going from 1 to 0 as crack damage accumulates. Legacy
/// property for backward compatibility -- remove in the future.
ADMaterialProperty<RealVectorValue> & _crack_flags;
//@{ Rotation tensor used to rotate tensors into crack local coordinates
ADMaterialProperty<RankTwoTensor> & _crack_rotation;
const MaterialProperty<RankTwoTensor> & _crack_rotation_old;
///@}
//@{ Strain in direction of crack upon crack initiation
ADMaterialProperty<RealVectorValue> & _crack_initiation_strain;
const MaterialProperty<RealVectorValue> & _crack_initiation_strain_old;
///@}
//@{ Maximum strain in direction of crack
ADMaterialProperty<RealVectorValue> & _crack_max_strain;
const MaterialProperty<RealVectorValue> & _crack_max_strain_old;
///@}
/// Variables used by multiple methods within the calculation for a single material point
ADRankFourTensor _local_elasticity_tensor;
/// The user-supplied list of softening models to be used in the 3 crack directions
std::vector<ADSmearedCrackSofteningBase *> _softening_models;
/// Vector helper to update local elasticity tensor
std::vector<ADReal> _local_elastic_vector;
};