- base_nameMaterial property base nameC++ Type:std::string Controllable:No Description:Material property base name 
- blockThe list of blocks (ids or names) that this object will be appliedC++ Type:std::vector<SubdomainName> Controllable:No Description:The list of blocks (ids or names) that this object will be applied 
- boundaryThe list of boundaries (ids or names) from the mesh where this object appliesC++ Type:std::vector<BoundaryName> Controllable:No Description:The list of boundaries (ids or names) from the mesh where this object applies 
- computeTrueWhen false, MOOSE will not call compute methods on this material. The user must call computeProperties() after retrieving the MaterialBase via MaterialBasePropertyInterface::getMaterialBase(). Non-computed MaterialBases are not sorted for dependencies.Default:True C++ Type:bool Controllable:No Description:When false, MOOSE will not call compute methods on this material. The user must call computeProperties() after retrieving the MaterialBase via MaterialBasePropertyInterface::getMaterialBase(). Non-computed MaterialBases are not sorted for dependencies. 
- constant_onNONEWhen ELEMENT, MOOSE will only call computeQpProperties() for the 0th quadrature point, and then copy that value to the other qps.When SUBDOMAIN, MOOSE will only call computeQpProperties() for the 0th quadrature point, and then copy that value to the other qps. Evaluations on element qps will be skippedDefault:NONE C++ Type:MooseEnum Controllable:No Description:When ELEMENT, MOOSE will only call computeQpProperties() for the 0th quadrature point, and then copy that value to the other qps.When SUBDOMAIN, MOOSE will only call computeQpProperties() for the 0th quadrature point, and then copy that value to the other qps. Evaluations on element qps will be skipped 
- declare_suffixAn optional suffix parameter that can be appended to any declared properties. The suffix will be prepended with a '_' character.C++ Type:MaterialPropertyName Unit:(no unit assumed) Controllable:No Description:An optional suffix parameter that can be appended to any declared properties. The suffix will be prepended with a '_' character. 
- lambdalambdaParameter conjugate to Lame parameter for small deformationsDefault:lambda C++ Type:MaterialPropertyName Unit:(no unit assumed) Controllable:No Description:Parameter conjugate to Lame parameter for small deformations 
- large_kinematicsFalseUse a large displacement stress update.Default:False C++ Type:bool Controllable:No Description:Use a large displacement stress update. 
- mumuParameter conjugate to Lame parameter for small deformationsDefault:mu C++ Type:MaterialPropertyName Unit:(no unit assumed) Controllable:No Description:Parameter conjugate to Lame parameter for small deformations 
ComputeNeoHookeanStress
Stress update based on the first Piola-Kirchhoff stress
Overview
This class provides a hyperelastic Neo-Hookean stress update defining the 2nd Piola-Kirchhoff stress as with where is the Green-Lagrange strain. The model is then defined in terms of two parameters, and .
For small strains, when large_kinematics = false the model instead  returns the standard linear elastic response, taking the  and  parameters to be the Lame parameters defining a small strain theory elastic model.
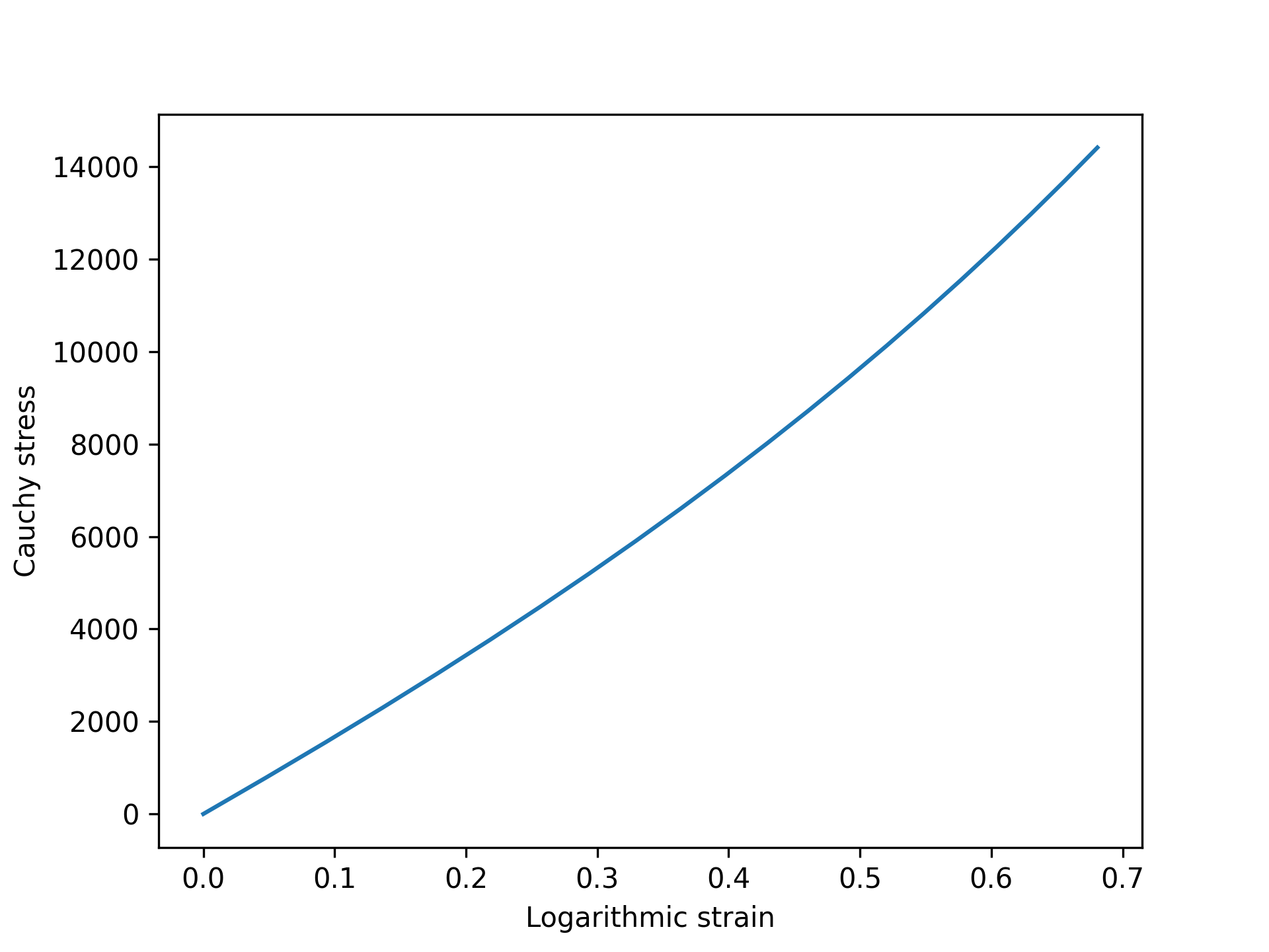
Figure 1 shows a typical material response under uniaxial stress. The plot shows the results in terms of the Cauchy stress and logarithmic strain to illustrate that the large deformation version of the model is in fact nonlinear.

Figure 1: Response of the Neo-Hookean model to uniaxial deformation, plotted as log strain versus Cauchy stress.
Example Input File Syntax
The follow example configures a large deformation Neo-Hookean model with and .
[Materials<<<{"href": "../../../syntax/Materials/index.html"}>>>]
  [compute_stress]
    type = ComputeNeoHookeanStress<<<{"description": "Stress update based on the first Piola-Kirchhoff stress", "href": "ComputeNeoHookeanStress.html"}>>>
    lambda<<<{"description": "Parameter conjugate to Lame parameter for small deformations"}>>> = 4000.0
    mu<<<{"description": "Parameter conjugate to Lame parameter for small deformations"}>>> = 6700.0
  []
  [compute_strain]
    type = ComputeLagrangianStrain<<<{"description": "Compute strain in Cartesian coordinates.", "href": "ComputeLagrangianStrain.html"}>>>
  []
[]Input Parameters
- control_tagsAdds user-defined labels for accessing object parameters via control logic.C++ Type:std::vector<std::string> Controllable:No Description:Adds user-defined labels for accessing object parameters via control logic. 
- enableTrueSet the enabled status of the MooseObject.Default:True C++ Type:bool Controllable:Yes Description:Set the enabled status of the MooseObject. 
- implicitTrueDetermines whether this object is calculated using an implicit or explicit formDefault:True C++ Type:bool Controllable:No Description:Determines whether this object is calculated using an implicit or explicit form 
- search_methodnearest_node_connected_sidesChoice of search algorithm. All options begin by finding the nearest node in the primary boundary to a query point in the secondary boundary. In the default nearest_node_connected_sides algorithm, primary boundary elements are searched iff that nearest node is one of their nodes. This is fast to determine via a pregenerated node-to-elem map and is robust on conforming meshes. In the optional all_proximate_sides algorithm, primary boundary elements are searched iff they touch that nearest node, even if they are not topologically connected to it. This is more CPU-intensive but is necessary for robustness on any boundary surfaces which has disconnections (such as Flex IGA meshes) or non-conformity (such as hanging nodes in adaptively h-refined meshes).Default:nearest_node_connected_sides C++ Type:MooseEnum Controllable:No Description:Choice of search algorithm. All options begin by finding the nearest node in the primary boundary to a query point in the secondary boundary. In the default nearest_node_connected_sides algorithm, primary boundary elements are searched iff that nearest node is one of their nodes. This is fast to determine via a pregenerated node-to-elem map and is robust on conforming meshes. In the optional all_proximate_sides algorithm, primary boundary elements are searched iff they touch that nearest node, even if they are not topologically connected to it. This is more CPU-intensive but is necessary for robustness on any boundary surfaces which has disconnections (such as Flex IGA meshes) or non-conformity (such as hanging nodes in adaptively h-refined meshes). 
- seed0The seed for the master random number generatorDefault:0 C++ Type:unsigned int Controllable:No Description:The seed for the master random number generator 
- use_displaced_meshFalseWhether or not this object should use the displaced mesh for computation. Note that in the case this is true but no displacements are provided in the Mesh block the undisplaced mesh will still be used.Default:False C++ Type:bool Controllable:No Description:Whether or not this object should use the displaced mesh for computation. Note that in the case this is true but no displacements are provided in the Mesh block the undisplaced mesh will still be used. 
Advanced Parameters
- output_propertiesList of material properties, from this material, to output (outputs must also be defined to an output type)C++ Type:std::vector<std::string> Controllable:No Description:List of material properties, from this material, to output (outputs must also be defined to an output type) 
- outputsnone Vector of output names where you would like to restrict the output of variables(s) associated with this objectDefault:none C++ Type:std::vector<OutputName> Controllable:No Description:Vector of output names where you would like to restrict the output of variables(s) associated with this object 
Outputs Parameters
- prop_getter_suffixAn optional suffix parameter that can be appended to any attempt to retrieve/get material properties. The suffix will be prepended with a '_' character.C++ Type:MaterialPropertyName Unit:(no unit assumed) Controllable:No Description:An optional suffix parameter that can be appended to any attempt to retrieve/get material properties. The suffix will be prepended with a '_' character. 
- use_interpolated_stateFalseFor the old and older state use projected material properties interpolated at the quadrature points. To set up projection use the ProjectedStatefulMaterialStorageAction.Default:False C++ Type:bool Controllable:No Description:For the old and older state use projected material properties interpolated at the quadrature points. To set up projection use the ProjectedStatefulMaterialStorageAction. 
Material Property Retrieval Parameters
Input Files
- (modules/solid_mechanics/test/tests/lagrangian/cartesian/updated/stabilization/cook_large.i)
- (modules/solid_mechanics/test/tests/preconditioner_reuse/convergence.i)
- (modules/solid_mechanics/test/tests/lagrangian/materials/convergence/neohookean.i)
- (modules/solid_mechanics/test/tests/lagrangian/materials/correctness/neohookean.i)
- (modules/solid_mechanics/test/tests/lagrangian/cartesian/total/stabilization/cook_large.i)